Fórum témák
» Több friss téma |
Fórum » Kapcsolóüzemű táp autóba Hi-Fi-hez
Akor meg rendelem az alkat részeket. Majd ha akartok segítettek az össze szerelésben...
![]() Milyen gyors diódákat kell használnom? Ja és a sémán mit jelent az a J2Remot
Az azt jelenti, hogy az erősítőd fog kapni éjjel-nappal 12V-ot, viszont nem szeretnénk, ha mindig menne. Ez a J2-es pont a fejegység remote kimenete (általában kék vezeték) Tehát ha bekapcsolod a fejegységet, akkor indul el a tápod is. ez a módszer különben nagyon egyszerű. Régebben ezt alkalmazta sok gyártó. Ezzel csak annyi a baj, hogy a fejegység remote kimenetén szokott lenni egy áramhatároló. Ha a tápod túl terheli, akkor le kapcsol. Egészségesebb, és még mindig egyszerű megoldás, ha a remote bemenetre egy pici relét teszel. Vannak olyan kicsi 12V-os relék, amik csak 10 mA körül fogyasztanak, és aranyozott érintkezővel tudnák kapcsolni a tápod íc-jének a feszkó.
Relé pl: Lomex: MECH 12V 1xMORSE 1A/24DC 0.5A/125AC RSY-12 (RAY) RoHS 960R 12.5x7.5x10mm Bővebben: Link
Tulajdonképen a Tap Stand by... Ugye?
Milyen gyorsdiódák kellenek majd?
Itt van egy-két ötletnek való, meg egy nyákterv is. Csak át kell méretezni.
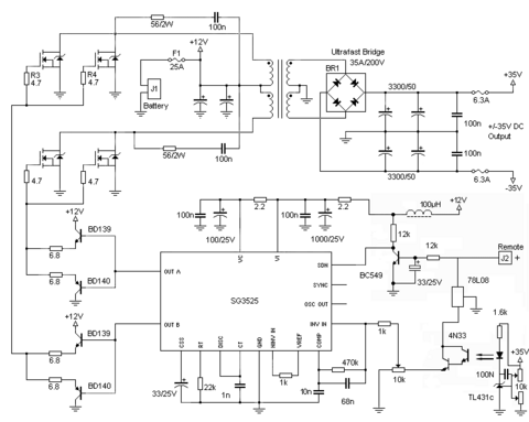
Általában tranzisztort használnak a táp indításához. Betettem röbb táp rajzot is, hogy találj magadnak megfelelőt. A tiéden egy ellenállás osztó figyeli a kimenő feszt, és úgy módosít. Ez egyszerű, Aztán tettem be olyat, ami optocsatolós, és olyat is, ahol egy referencia alkatrészhez hasonlítja a táp a kimenő feszt. Csemegézz. Ennél is lehet bonyolultabb tápot építeni, de minek. Ezekkel könnyű lesz révbe érni.
Ezek nagyoon jól jöttek köszönöm.
A visza csatolás hogy lenne jobb potival vagy otocsapoloval?
8A 200V-osat ír a rajzod. Fetekből inkább vegyél IRF3205-öket, mert sokkal kevésbé melegednek, és többet is bírnak. Ja, és nem olyan sokkal drágábbak. Bemeneti fojtó tekercset is használj. A rajzodon nincs, de amiket betettem, azokban némelyiken szerepel.
A 4N33 és TL431(ref) módszer tetszik a legjobban. a második rajzon szerepel.
Üdv mindenkinek.
Én az autómba szeretnék épiteni egy subb erősitőt, de kellene hozzá egy táp ami 12V-ból csinál +-30-40V-ot. Ebben szeretném a segitségeteket kérni. Mert találtam itt az oldalon sok kapcsolást csak nem nagyon értek hozzájuk a legjobb lenne ha PC táp trafó lenen a kapcsolásban mert az van nekem itthon. Előre is köszi.
Emmzole által javasolt rajz neked is megfelel.Amit pár sorral feljebb belinkelt.Igaz még teljesitményt nem adtál meg mert abból tudható hogy a pc táp trafója megfelel e
neked az inverterbe.
A PC táp trafó az egy 200W-os tápból van.
És egy kérdés hogy rendes inverterből, ami 12V-ból csinál 230V AC-t oda tenni kisebb primer feszültségű trafót amit utána csak egyenirányitani. Ez igy lehetséges?
Lehetséges de az egy kihivás lenne még annak is aki épitget invertereket.Foglalkoztam már én is ezzel a gondolattal de minden esetre szerintem egy kapcs rajz az inverterről majdhogy nem nékülözhetetlen lenne mivel nem olyan egyszerü a feszücség szabályzása .Vagy nehezen átlátható,főleg laikus szemnek.De lehet csak én vagyok borulátó ilyen téren,viszont én sem találkoztam még itt olyan irással amelyik ezt a módszert kivitelezte vona.Elméletben megoldható.Gyakorlatban nem egyszerü.
Főleg úgyanazon panelen megoldani.
Hát igen lehet hogy bonyolultabb a megoldása, de viszont ha már épiteni kell tápot is meg erősitőt is akkor talán lehet hogy olcsóbban kijön ha vesz az ember egy boltit. Csak abban az esetben elmarad az épités élvezet
De szerintem én majd időm engedtével lehet kipróbálok egy-két kisérletet ilyen inverter megépitésben, mivel invertert már saját tervezésűt is készitettem, tehát nem biztos hogy oly nehéz lesz, de hát kitudja majd kiderül.
Látom többen is akarnak PC trafóból erősítő tápot csinálni. Itt egy link: Bővebben: Link
Ezt már régebben tettem el magamnak, hogy majd egyszer megcsinálom, de nem került még rá sor. Jónak tűnik. Valahol van egy hiba valamelyik kis tranyónál asziszem, de már nem emlékszek rá pontosan hol. Nem egy nagy gáz, úgyhogy attól meg lehet építeni. Van benne áram határoló is. Így túlterhelés esetén nem megy tönkre. A potival lehet beállítani. Nézzétek meg. Addig én is utána nézek hol is volt a hiba.
Meg is találtam. Rosszul jelent meg először a nyákterv, de föltettek egy javított terv részletet, ahol a hiba ki van javítva. Itt a javított rajz:
Üdv!
Kezdő vagyok az elektronikába de szeretnék 1 ilyet autóba:Bővebben: Link ez ügyben kérnék segítséget.Van 1-2 pc tápom amit meg bontanák,ebből szedném az alkatrészeket,Pl.trafó a 150-200W,meg amit még lehetne hozzá használni. Olvastam ezt tópikót de 108 oldalt nem egyszerű átrágni! 2*24-28V-ot állítson elő, megfelelő terhelhetőséggel. Ide kb. 120-150W-os trafó. Primer: 2x2 menet 0.4 drotbol 10-15 Szekunder: szekundert tekerheted 1-2mm drotbol 2x8 menetet, Ez jó így vagy sodrót-ból kell csinálni?? Lenne még 1 kérdés,a trafó bekötését nem vágom. Esetleg csinál valaki bérbe hozzá nyákot? Előre is köszönöm a segítséget.
Az erősítő amit betettél, +-40V-ot igényel.
Építs egy tápot hozzá, és mehet a buli. A PC táp trafója megfelel erre a célra, de át kell tekercselni. Ehhez az erősítőhöz nem kell valami brutál táp. Én a helyedben nem is építenék olyan tápot, ami stabilizált. Fölösleges. Az autós erősítők nagy része sem az. Idézet: „Primer: 2x2 menet 0.4 drotbol 10-15 Szekunder: szekundert tekerheted 1-2mm drotbol 2x8 menetet, Ez jó így vagy sodrót-ból kell csinálni??” A primer menetszám a mag keresztmetszetétől függ. A 2X2 menet az már jó nagy magokhoz jó.Ae: 200 fölött A PC táp magja csak Ae:1.1 Ahhoz több menet kellene. A szekunder menetek meg ettől függenek, mert a trafó áttétele határozza meg a kimenő feszt. Nem jó megoldás a vastag huzal használata egyik tekercshez sem. A 0.6mm-nél vastagabbak nem lesznek jók. Találd ki milyen kapcsolást építenél meg hozzá. Beszéljünk róla. A trafót meg kell méretezni, ha már meg lesz a konkrét trafó, amit szeretnél használni hozzá. Nyákot én nem csinálok senkinek, de adj föl egy hirdetést, és valaki biztos elvállalja. A nyákterved legyen meg hozzá, mert egy kapcsi tápot senki nem szeretne megtervezni másnak. Sok mindenre kell figyelni. Amúgy meg ha érzel magadban annyit, hogy építs egy komplett erősítőt, akkor azért jártasnak kell lenned ebben a témában. Ha nem vagy jártas, akkor inkább vegyél egy gyári használt erősítőt. Olcsón is vannak használhatóak.
Az az igazság,hogy nem értek hozzá de 1 *el kell kezdeni.
Az lenne a kérdésem,hogy ez a kis toroid elég lenne -e 150w-hoz?Azt gondolom nekem megfelel amit közzé ettél rajzot. Mi az amit még érdemes kiszedni a pc tápból?Köszi,hogy törődsz 1 lelkes amatőrrel
Ja 0,4 drótból csinálnám a tekercset.
Pc tápból kivett sárga toroidról van szó?
A kimenetre szűrőnek jó lesz, de trafónak nem. A pc táp főtrafóját kell használni. Át kell tekerni, a kis menetszámok miatt nem lesz nehéz. Nagy teljesítmény nem kell ahhoz az erősítőhöz így nem kell nagyon pontosan tekercselni se. Első körben pl műanyagszigetelésű vezeték is jó lehet.Pl hangfalkábel vagy szétbontott 230as kábel. AZtán ha a sikerült belőni a tápot, mehet rá profibb tekercs is.
Értem.A gond,hogy már le szedtem róla a vezetéket.De van másik pc táp.Csak egy kérdés,miért nem felel meg ez a sárga? Zománcozott huzal az meg van bőven 0,4mm
.Szét bontottam egy adaptert.
Az a sárga az porvas, nem bírja a nagyfrekvenciát, nagyon veszteséges(piszokul melegszik), fojtótekercsnek jó, trafónak ferrit kell.
Egyébként is kicsi az ALje a sárgának, sok menetkéne rá..
Szia , nekem van egy tervem mindennel egyutt., nézd meg. A kapcsolás tartalmaz egy tda7294-es végfokot és egy állítható szub filtert is. A trafót kicsit át kell hekkelni, de nem olyan nagyon nehéz dolog. Azt hiszem van rolla kép is. A 12 voltos tekercseknek a végét kell megkeresned, ami össze van sodorva . és az lesz majd az uj szekundernek a közepe, vagyis a nulla pont.
Az lenne a kérdésem,hogy nem kicsi ez a trafó?A pc táp 235W amiből kiszedtem.
Üdv!
Megnéztem,köszi.Ne érts félre,de vagy hasonló a kocsiba az 400W átkötve,de nekem az kell idézem Vicsys kolágát: Egy doboz kell csak? Igen, csak egy doboz kell, mert az emberi fül irányérzékelése ebben a mélytartományban olyan, hogy nem érzékeli a térbeli elhelyezkedést. A subtartományi hangoknál az a jó ha mélyhang meghatározhatatlanul, minden irányból körülölel és azonos intenzitással szól. Nem tudom helyesen megfogalmazni, de akkor jó egy rendszer, ha a dob nem puffog hanem szinte hallható hang nélkül "belerúg a gyomrodba". Ezt szeretném!!!
Marha jó ez a terv!
Tényleg mekkora ötlet így használni a PC trafót kijöhet belőle 2X30V körül. Pont ilyet keres attirush |
Bejelentkezés
Hirdetés |










De szerintem én majd időm engedtével lehet kipróbálok egy-két kisérletet ilyen inverter megépitésben, mivel invertert már saját tervezésűt is készitettem, tehát nem biztos hogy oly nehéz lesz, de hát kitudja majd kiderül. 










