Fórum témák

» Több friss téma
Fórum » Gitárerősítő
 
Témaindító: Stefan, idő: Máj 1, 2006
Lapozás: OK   33 / 55
(#) Bassmester válasza frissadam hozzászólására (») Dec 1, 2011 /
 
Kapcsolási rajz nem készült róla, egyből a sprint layout-on rajzoltam meg mindent (szokásom szerint).
Egyébként minden egyszerű és közönséges rajta, nincs benne semmi különlegesség, csak annyi hogy minden duplán van mert hogy sztereó. A hangszín szabályzó is dupla, sztereó potikkal. Konkrétan mi érdekelne róla?
(#) MrBrown válasza MrBrown hozzászólására (») Jan 11, 2012 /
 
Sziasztok,
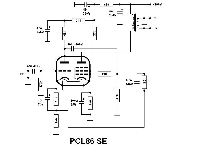
megÉpült végre az előző hozzászólásomban csatolt ECC83-ECL86 gitárerősítő.
Mivel ha ragaszkodtam az eredeti tervhez mindenféle furcsaságokat csinált a potméterek állásától függően ezért átépítettem az ECL86 részét a többünk által megépített és tökéletesen működő DJ Hans féle kapcsolásra. Természetesen az ECL triódája utáni hangszín komplexumot meghagytam eredeti formájában csak az 1Mohm-os master poti megkapta a 47nF-os csatoló kondit és egy 470K-s rácslevezetőt.
Visszacsatolásnak csak az 1,2Kohm-ot tettem be és a párhuzamos 4,7nF-ot kihagytam.
Nálam a rajz szerinti 280V helyett csak kb. 263V van.
Két problémám van így a szerkezettel:
Bár szinte tényleg teljesen zajtalan még max gain és master állásban is köszönhetően többek között a nvcs-nek mégis túlságosan halknak találom összehasonlítva az otthoni sztereó PCL86 SE-mel!
Illetve nem érzem elég hatásosnak a hangszín potikat.
Van valakinek ötlete mit kéne esetleg változtatni?
köszönöm.
(#) ZSozsóó válasza MrBrown hozzászólására (») Jan 13, 2012 /
 
Szia!
Az nvcs-t nyugodtan hajítsd ki szerintem, gitárnak nem feltétlenül kell, így kicsit dögösebb az egész hang, előtte torzul eleget úgyis...A hangzsín potik viszont valóban nem hatásosak. Úgy értem ez a klasszikus un.: FVM (fender-vox-marshall) passzív hangszín a következőt csinálja jelenségileg: a magas a legagresszívabb, sok "kiemelés" sok "elnyomás" jellemzi a pályán végig. Ide lineáris poti kell. A mély eléggé kevéssé szabályozható, mondjuk úgy ,hogy lehúzva nulla felé kezd el elnyomni, közép állástól felfelé nem nagyon emel, csak épp egy keveset, ez az érzésed. Ez logaritmikus poti. A közép pedig kis torzítás mellett jóformán csak a hangosság érzetet csökkenti és növeli, de torzon is kicsit variál. Az egészben a pláne meg, hogy képesek elhúzni egymást. A közép poti is lineáris. Láttam a rajzon a poti jelöléseket, igaz fordítva vannak, de szerintem logikus. Nekem van egy "trükköm" arra, hogy a rajzon a B és az A mindig mit jelent...Megnézem, hogy a gain-t és a volumét milyen betűvel jelölik, mert az esetek 90%ban az logaritmikus poti (engl erősítőknél láttam ilyet, hogy lineáris volt a hangerő, az az érzésed, hogy megtekered és már ordít, az ember meg azt gondolja, te jó ég, mi jön még ) Szóval a hangszín ha ezt produkálja, amit írtam, akkor rendben van kb, ez ilyen, gitárhoz ezt szokták, a lényeg nem az ,hogy szétrontsd a hangképet, hanem az erősítő - gitár - hangszóró- akusztika balanszát tudd egy kicsit tologatni, hangolni.http://www.duncanamps.com/tsc/ Ajánlom ezt a kis ingyenes programot, nagyon tanulságos...Igazából a kapcsolásodban semmi elvi hiba nincs ,annak mennie kéne nem kis torzítással és hangerővel, ahogy eredetileg van! Zs. :integet2:
(#) MrBrown válasza ZSozsóó hozzászólására (») Jan 13, 2012 /
 
Szia,
Köszi a kimerítő választ (kimerültem mire elolvastam ).
Ha lesz rá időm még ma este kiveszem az 1,2K-os nvcs-t és ha elfogadható marad az eredmény akkor elkezdem csökkenteni az EZ80 + 47mikroF utáni soros R tagot a mostani 330ohm-ról egészen akár 100ohm-ig. Így legalább az anódfesz is felmegy 262V-ról akár 275V-ig.
A változtatások utáni beszámolóhoz majd csatolok képeket is
üdv.
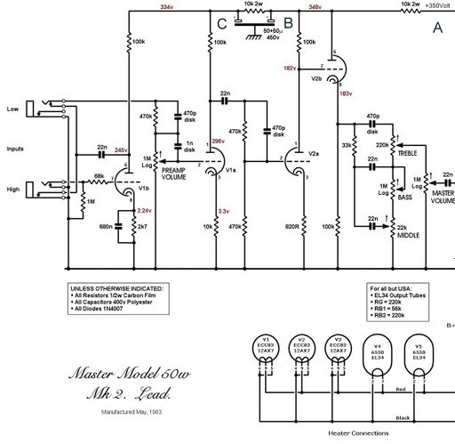
(#) MrBrown hozzászólása Jan 23, 2012 /
 
Sziasztok,
ezt építeném meg 6N2P csövekkel és tennék hozzá egy 6N2P-6P14P SE-t. Sajnos a tápfeszültségem az előző erősítővel megegyező max. 270-275V lenne csak! Muszály valamit változtatnom rajta vagy maradhat ezekkel az alkatrész értékekkel?
üdv.

JCM800.jpg
    
(#) ZSozsóó válasza MrBrown hozzászólására (») Jan 23, 2012 /
 
Szia!
Nyugodtan maradhatnak az értékek, nem fog ártatlan pingvin fiókák életébe kerülni a különbség! Azért javaslok némi moddolást hozzá, ez egy elég rugalmasan alakítható áramkör. Egy kis gain növelés nem árt soha: a második katód ellenállást kicsit lejjebb vinném, bár a klasszikus hang kialakulásában épp fontos szerepet tölt be az a munkapont, de ott lehet játszani, ha meg túl zizis csicsergős lenne, akkor a 470pF ek szedhetők le a 470k-k ról, a marshallnál a kimenő tökéletlenségét a magas átvitelben ilyen húzásokkal (is) kompenzálták, egy jobb magasátvitelű kimenő esetében ez már sok lehet.Gain növelés esetén egyik anódra nem árt 120pF nyi kapac se...ilyesmi. Zs.
(#) MrBrown válasza ZSozsóó hozzászólására (») Jan 23, 2012 /
 
Köszi.
Az az igazság hogy az előző még nem 100 százalékos (meg kell szüntetnem a gerjedést), de akkora sikert aratott így is hogy vérszemet kaptam és újra felsöpörtem a sufnit "felesleges" alkatrészek fellelése érdekében és hát akadt ez meg az
Azért gondoltam a ruszki EL84-re a PCL86 helyett mert a kapott kimenő 5,2K-ra illeszt és nagyobb hangerőt is várok tőle!
üdv.
(#) ZSozsóó válasza MrBrown hozzászólására (») Jan 23, 2012 /
 
Gerjedés alatt mit értesz? Maga az erősítő gerjed rövidre zárt bemenet mellett? El kell különíteni a dolgot a hangszer esetleges árnyékolatlanságától vagy mikrofóniájától, lehet akusztikai visszacsatolódás is...sok dolog lehet, na meg ugye épp az nvcs az ami a rákfenéje a végfokozatoknak, ha az nincs, akkor nem nagyon tud egy végfokozat begerjedni egykönnyen(nagyon szigorúan véve egy visszacsatolatlan rendszer mindig stabil,persze a szórt kapacitások, induktivitások miatt ilyen nincs...) (nincs gond a fázis és amplitúdó tartalékkal értelem szerint...)...Zs.
(#) MrBrown válasza ZSozsóó hozzászólására (») Jan 23, 2012 /
 
Az öt darab poti bizonyos állásában fülre 16-17kHz körül sípol (az öt éves kisfiamat nagyon zavarja már messziről is, engem kevésbé )
Arra gondoltam hogy teszek a kimenő primerjével párhuzamosan 1-2 nF-ot vagy beteszek egy 10K-s potit nvcs-nek és oda tekerem ahol fülre megszűnik a sípolás de ugyebár ez még korántsem jelenti azt hogy meg is szűnt.
b
(#) Doncso hozzászólása Jan 23, 2012 /
 
Sziasztok, a napokban vettem egy kombó dobozt, benne két 20cm-es csehszlovák papírmembrános szélessávú hangszóróval. A mai nap meg is érkezett, gondoltam kipróbálom hogy szól. Erősítő még nincs benne, csak a helye, ez most egy zárt doboz, kb 10L-es. Tehát adtam neki erősítőről jelet, de olyan furcsán szól, hallhatóan érzékenyebb mint a szobai hifi dobozom, de teljesen máshogy szól, nagyon sok a közepe, semmi mély, és magas sem. A kérdésem az lenne, hogy ez normális jelenség e, tehát egy gitár hangszórónak így kell szólnia, vagy ez valami hitvány típus lenne.
(#) Doncso válasza Doncso hozzászólására (») Jan 23, 2012 /
 
Nem ez, de ugyanilyen hangszóró van benne kettő : Bővebben: Link TVN-arz4694
(#) Doncso válasza Doncso hozzászólására (») Jan 23, 2012 /
 
Javítom magam, tehát TVM ARZ 6604 =ARZ]Bővebben: Link
(#) MrBrown hozzászólása Márc 12, 2012 /
 
Sziasztok,
Íme a beigért fotók a kis kütyüről!
üdv.
(#) MrBrown válasza MrBrown hozzászólására (») Márc 12, 2012 /
 
...és egy utolsó!
(#) MrBrown válasza (Felhasználó 13571) hozzászólására (») Márc 12, 2012 /
 
Köszönöm. Figyelmedbe ajánlom a kis kimenő trafó kényszer szülte rögzítését. Nem mertem bevállalni hogy akár csak egyetlen vezeték is kilógjon, mindenesetre ami sárgaréznek látszik az az is :yes:
(#) ZSozsóó válasza MrBrown hozzászólására (») Márc 12, 2012 /
 
Jó lett, gratula! Mondjuk egy forrlécet lehet elbírt volna a dolog, meg egy jó neutrikot bemenetnek, de attól függetlenül biztos jól is szól! Grat még egyszer, ha lesz hozzá hangmintád, szerintem szívesen várjuk! Zs.
(#) MrBrown válasza ZSozsóó hozzászólására (») Márc 12, 2012 /
 
Köszönöm, de tudtommal egy jó Neutrik van a bemenetén
(#) compaqamplifier válasza ZSozsóó hozzászólására (») Márc 12, 2012 /
 
Hol lehet kapni forrlécet?
(#) ZSozsóó válasza MrBrown hozzászólására (») Márc 13, 2012 /
 
Ahaa! De akkor miért ezt a gagyi műanyag anyát tetted rá? Nem is tudtam, hogy neutrikban van ilyen ,azt hittem az mindBővebben: Link ez azért pofásabb lenne. Még egyegyszer elnézést, a forrléces dologot azért fenntartom! Gratula, biztos jól szól! Zs.
(#) ZSozsóó válasza compaqamplifier hozzászólására (») Márc 13, 2012 /
 
Szia! Vagy az e-tronic parts -nál nem éppen olcsón viszont jó minőségben vagy szerzel epoxy vagy bakelit lapot meg szegecseket és csinálsz...Nyáklemez is jó, csak ott sok réz elmegy a bitangba, ha lemaratod az egészet. Zs.
(#) ZSozsóó válasza MrBrown hozzászólására (») Márc 13, 2012 /
 
Jajj, még valami! Ha jól látom mks wimákat tettél bele, próbáld egyszer majd ki mkp-vel! Ég és föld, de komolyan! Az ilyen egyszerű felépítésű dolgok zseniálisak arra, hogy megnézd a csatoló kondik hangra gyakorolt hatását, én imádok ilyennel molyolni! :integet2: Zs.
(#) MrBrown válasza ZSozsóó hozzászólására (») Márc 13, 2012 /
 
Hát ez a fém anyás tényleg sokkal pofásabb. Én ebből kaptam egy marékkal a havertól...
Lehetőleg nulla pénzből akartam összerakni csak amit a garázsban találok abból. A forrléc megoldás gyönyörű és profi denekem nem volt türelmem beszerezni-kitalálni stb.
Meglepődtem, de állítólag tényleg jól szól (bassz gitáros hangmérnök kolléga és a tulajdonos zenész kolléga mondta és állítják hogy nem megnyugtatásból mondják).
üdv.
(#) Cavalier válasza compaqamplifier hozzászólására (») Márc 13, 2012 /
 
Én soselectronic-nál vettem szegecses forrszemet, és nyáklemezről a rezet lemaratva abba szegecseltem bele. De van pesten bolt, aminek most nem jut eszembe a neve, ahol lehet kapni üvegszálas lapokat vastagabb kivitelben is. Vagy a pemü-nél teflon is van, az lenne talán a legjobb.
(#) ZSozsóó válasza MrBrown hozzászólására (») Márc 13, 2012 /
 
A törődést minden meghálálja, tuti jól szól, mert nagyon igényes a kivitel tényleg, pláne ahhoz képest, hogy az olcsóság, illetve az újrahasznosítás volt a cél akkor! Próbálj ki más más csatolókat, de tényleg, nem vicc én nemrég kezdtem el jobban fülelni és nem akartam hinni a fülemnek, szóval nem kicsit jobb az fkp meg az mkp. De össze lehet sakkozni, csak szisztematikusan kell haladni bemenet felől a vége felé. Nekem egy helyre pl kifejezetten a remix c219es sárga henger alakú jött be, máshol egy nagy blokk remix egy adott kapcsolásban. Nem gondoltam volna mekkora különbségek lesznek, soha nem felejtem el az első pillanatot, azonnal tettem is vissza a régit "ezt nem hiszem el" kifejezéssel, tuti csak a fejemet fordítottam arrébb vagy ilyesmi; kondi kondi, érték érték gondoltam...wima mkp-k, fkp-k, epcos mkt-k voltak még terítéken...nagyon jó szórakozás tényleg, csak nagyon érzékeny láda kell hozzá, meg jó hangulat. Egy próbát megér, ha kipróbálnád, de gondba lennél beszerzéssel én vettem egy nagy halom wima mkp-t, csak írj értékeket és ha van, küldök szívesen!!! :integet2: Zs.
(#) MrBrown válasza ZSozsóó hozzászólására (») Márc 13, 2012 /
 
Gyorsan megnéztem a belsejéről készült fotót hátha észreveszem hogy mit tekintesz te igényesnek, de nem sikerült rájönnöm
Hacsak nem az egységek elhelyezését illetve a köztük hagyott távolságot érted. Igazából biztosra akartam menni mert bár készítettem már két sztereó csövest ezzel a "technikával" illetve egyet nyákosra, de ilyen kis bemenőszintel még nem volt dolgom. Semmi esetre sem szerettem volna a dobozolástól újra kezdeni az egészet. Ja itt jegyzem meg hogy a doboz nem az én művem csak tervezése. Ugyan az készítette aki az összes többi dobozomat a múltban és remélhetőleg a jövőben is: CIROKL
Ami a csatoló kondik cserélgetését illeti sajnos biztosan nem fogok rá sort keríteni mert vár rám még két csöves végfok elkészítése és vagy három nixie óráé. Mindez a nyár közepéig-végéig ami nálam rettenet rövid határidő
üdv, barna
(#) ZSozsóó válasza MrBrown hozzászólására (») Márc 13, 2012 /
 
Engem ismerni kéne, nálam a funkcionalitás az első, funkcionálisan tökéletes a masina. Nyilván nem egy "dobálom" koncert cucc, de nem is annak épült, ez is látszik rajta. Kívülről meg jó ránézni, nagyon igényes tényleg. Én is inkább olyanra bízom a dobozaim, sasszéim építését akiben 1000% ig megbízok és gyönyörű munkát csinál én inkább a belvilágra koncentrálok! A suszter meg a kaptafa...Sajnálom, hogy kihagyod, ha majd lesz szabad kapacitásod akkor deszkamodell szinten dobj össze egyet és kísérletezz, nagyon sokat lehet okulni, csak az a baj úgy vettem észre nagy tanulságot nem lehet levonni soha, mert mindent rendszerben kell kezelni, szóval azt nem lehet mondani, hogy ennek meg annak a kondinak ilyen meg olyan a "hangja",szóval hangolni érdemes...de ebben ez a szép! További jó munkát! Zs.
(#) Bassmester hozzászólása Márc 16, 2012 /
 
Ismeri valaki EZT a hangszórót? Alacsony költségvetésű kombó project-ekhez nem volna rossz... kérdés hogy milyen hangot ad
(#) teddysnow válasza Bassmester hozzászólására (») Márc 18, 2012 /
 
Szia!

Néztem én is, meg is rendeltem, de majd júniusban lesz nekik. Lehet még kapni egy két boltban. Aztán rá akadtam erre: vox Lehet, hogy inkább ez lesz belőle.
Most a hétvégén raktam össze ezt a ládát, mert maradt még bőröm, meg volt egy árva hangszóróm, igaz 16cm-es SAL, de (szégyen ide, szégyen oda) kezdem megszeretni/megszokni a hangját így átalakítva.
Még nem 100%, mert egyszer: nem végleges hangszóró van benne. Másodszor: még nem tudtam eldönteni, hogy eldolgozzam rendesen a sarkait vagy tegyek rá (fekete) fém sarkokat. Harmadszor: lusta voltam felmenni a padlásra a tojástálca alakú szivacsomért amit a belsejébe szánok burkolatnak.
(#) Bassmester válasza teddysnow hozzászólására (») Márc 18, 2012 /
 
Hali!
Bőrös cuccra fémsarok dukál.
Az az Etronic-os hangszóró szerintem nem rossz ennyiért, a VOX AD30-VT -ben is ilyen van gyárilag.
Gitárládába ne tegyél semmilyen szivacsot, nem lesz jobb hangja tőle, csak a térfogatot csökkenti, fojtott, tompa hangja lesz, persze kísérletképpen kipróbálhatod.
(#) teddysnow válasza Bassmester hozzászólására (») Márc 18, 2012 /
 
Akkor ráteszem a fémsarkot. Szerintem sem lehet rossz az a hangszóró, valószínűleg valamilyen jobb minőségű távol keleti, amihez a VOX szívesen adja a nevét. azért gondoltam a szivacsra, mert nyitott a hátulja és ronda, olcsó konyhaszekrény kinézete van.
Következő: »»   33 / 55
Bejelentkezés

Belépés

Hirdetés
XDT.hu
Az oldalon sütiket használunk a helyes működéshez. Bővebb információt az adatvédelmi szabályzatban olvashatsz. Megértettem