Fórum témák

» Több friss téma
Fórum » 555-ös IC-s kapcsolások
Lapozás: OK   89 / 191
(#) Orbán József válasza Orbán József hozzászólására (») Márc 16, 2012 /
 
No, gyors skicc, így volna az újra induló:
Esetleg a tranyó bázisellenállását a csatolókondi másik pólusára... Ha impulzussal indítasz például.

P1130845.JPG
    
(#) zosza18 válasza Orbán József hozzászólására (») Márc 16, 2012 /
 
Nagyon szépen köszönöm a gyors és kielégítő választ!!! Tökéletes!!! Köszönöm!!!
(#) oreg1965 válasza proli007 hozzászólására (») Márc 16, 2012 /
 
Szia!

Kösz a kimerítő vizsgálatot!

Röviden: a kapcsolásnak annyit kellene csinálnia elektronikai szinten, hogy az SW1 váltó nyomógom megnyomásánál átbillenti a bistabil flip-flopot, és az azon a kimenetén, amin H szint van, elindítja az időzítőt, ami kiküld monostabil módban egy 0,25-0,5 s-os jelet a tranyónak, ami egy ilyen impulzussal átbillenti a bistabil reléket.

A mechanikáról azt kell tudni, hogy az egy ablaktörlő motort vezérel. Ezek a motorok úgy vannak kialakítva, hogy a motor gyárilag egy irányba forog, és egy áttételes tolattyús mechanizmus 2 ponton visszafordítja az ablaktörlő lapátot forgató tengelyt. Az egyik végállásban a motorba be van építve egy végálláskapcsoló, ami megállítja a motort.
A baj az, hogy az én ablaktörlő motorom 90°-os kitérést produkál a tengelyen, nekem viszont vissza kell fordítanom 30 °-nál. Azért van 3 relé, mert váltani kell a polaritást az ablaktörlő mind 3 a vezetékén, ugyanis, ha kikapcsolom az ablaktörlőt, a végállás vezetéken (X2a) addig kell, hogy kapjon áramot, amíg az ablaktörlő vissza nem megy az ablak szélére, ahol a motorba épített végálláskapcsoló szakítja meg az áramkört. Azért nem sima reléket használok, hanem bistabil reléket, hogy amíg a motor törli az ablakot, a relék ne fogyasszanak áramot. Az egész kapcsolás egy 12 V-os akkuról fog járni egy spéci zárt, 3 kerekű bringában, tehát a felesleges áramfogyasztás kerülendő.
A 3 relé azért kell, mert nem találtam bistabil relében olyat, ami kibír érintkezőnként 10A-t, amit a motor áramváltásánál felléphet. A motor ugyan csak 2A-t vesz fel, de az irányváltásnál ez többszörösére nő. 2A-es relével próbáltam, de gyorsan beégtek a kontaktusai.
Mit jelent ez a differenciáló tag, amit írtál a flip-flop és az 555-ös közé?
A relé már 9V-tal is meghúz, így ez remélhetőleg nem lesz gond.

Előre is köszönöm a segítségedet.

Öreg
(#) hibbantpasi válasza oreg1965 hozzászólására (») Márc 16, 2012 /
 
Szia!

Elnézést, hogy belekérdezek a témába, de mechanikusan ( a motoron levő kar hosszának csökkentésével ill. az ablaktörlőkart mozgató kar hosszának növelésével) nincs lehetőséged megoldani ?
..Annak idején ,amikor nagy divat volt az autók átalakitása egy lapátosra, mechanikusan oldottuk meg a nagyobb szögű elfordulást,igaz, ott azért van hely bőven.

üdv: hp
(#) oreg1965 válasza hibbantpasi hozzászólására (») Márc 16, 2012 /
 
Kösz a tippet, nekem is ez volt az első ötlet, de kicsi a hely, itt nem fér el a motoron kívül más mozgató mechanizmus, mint az autóknál az első ablaktörlőnél, ott van hely bőven. Hátsó ablaktörlő motor, itt a tengely közvetlenül forgatja az ablaktörlő kart és lapátot.

Öreg
(#) proli007 válasza oreg1965 hozzászólására (») Márc 17, 2012 /
 
Hello!
Némely dolgot értek, némelyt nem.
- Ezek szerint ez egy zár működtető mechanika.
- Ha megnyomod az SW1 nyomógombot, a motor elindul és elmegy a 30fok végállásig. Itt várakozik.
- Ha még egyszer megnyomod, akkor forgásirányt vált, és vissza megy az alapállapotba, ahol a beépített végálláskapcsoló megállítja a motor. Majd ismét itt várakozik.
- Ha ez így van. akkor bebillenteni a bistabilrelét, az 555-nek kell, és visszabillenteni a végállásoknak.
- Azon gondolkodni kell, hogy a beépített végálláskapcsoló, véghelyzetben bontó, és egyik lába közösített a motor egyik kivezetésével. (Ha jól emlékszem a kocsiban. Azt is meg kell nézni, nincs-e közösítve a motor másik kivezetése a házával.)
- De még mindig nem értem, miért jó a bistabil relé. Mert annak működtetéséhez, így, két impulzust kell előállítani. Egy sima relénél, meg amíg jár a motor, húzva van valamelyik irányrelé, és amikor áll, el van ejtve mind. A motor fogyasztása mellett a relé árama elhanyagolható. (Az elektronika, tekintettel arra, hogy állandóan áram alatt lesz, sokkal több energiát fog felemészteni mint a relé, a pillanatnyi motorüzem alatt.

De rajzold le magadnak, csak a motort a kontaktusokkal és a végállásokkal, hogy az hogyan fog működni, mert mintha itt, valami logikai árulás lenne még, a főáramkörben. Aztán ha úgy látod az már működik, akkor kell ráapplikálni a reléket-elektronikát...
A differenciáló tag, pont az amit az 555 és a 4013 közé rajzoltál. (Miért nem nézted meg a hálón?)
üdv! proli007
(#) oreg1965 válasza proli007 hozzászólására (») Márc 17, 2012 /
 
Szia!

Még egyszer köszönöm, hogy ennyi időt szánsz rám!

Szóval:
- nem, ez nem zár működtető mechanika, hanem egy Lada Samara hátsó ablaktörlő, amit a Pannonrideremre applikáltam fel (www.facebook.com/pannonrider).
A motort az X1 c/d csatlakozóra kötött kapcsoló indítja, ami áramot kapcsol a reléken keresztül az X2 a/b csatlakozóra és elindul a végállásból a motor valamerre. Az ablaktörlő lapát 30°-os kitérésénél a lapát megnyomja az SW1 váltó nyomógombot, mire a D flip-flop átbillen, a Q vagy Qnegált kimeneten magas szintet ad ki, ami elindítja az 555-ös monostabil időzítőt, az kinyitja 0,25s-ra a tranyót, az meg átbillenti a bistabil reléket a másik állapotukba, ezzel megfordítja a motor polaritását, és az visszafordul. elmegy a végállásáig, ott a mechanika visszafordítja, majd amikor megint eléri a 30°-os kitérést, megint megnyomja az SW1-et, és minden kezdődik elölről.

Ez így OK?

Kösz!

Öreg

ui.: a rajzon volt egy hiba, javítottam.
(#) proli007 válasza oreg1965 hozzászólására (») Márc 20, 2012 /
 
Hello!
Végső soron így már működhet a dolog. Egyébként a monostabilokra nincs is szükség. Simán megoldja a dolgot, ha a Q kimenetről egy kondit kötsz a tranyó bázisába, és a bázisból egy ellenállást a GND-re. Ez is egy differenciáló tag lesz, melynek idejét úgy lehet megválasztani, hogy a polár relé meghúzzon. Ráadásul ez nem fogja fogyasztani az áramot, mint az 555.
A tranyó emitterkövetőként működik, így a relé ellenállása a bázisban kb. bétászor nagyobb értékkel jelenik meg. Ezt figyelembe kell venni az RC differenciáló tag megválasztásánál. Ha kicsi lenne a béta, és így a kondinak nagy kapacitásúnak kellene lenni, akkor lehet darlingtont is használni. Egy próbát megér szerintem.
üdv! proli007
(#) marcellus96 hozzászólása Márc 23, 2012 /
 
Sziasztok!

Az lenne a kérdésem, hogy 555-ös IC-vel meg lehet-e hajtani egyszerre két tranzisztort.
Válaszotokat előre is köszönöm.
(#) kadarist válasza marcellus96 hozzászólására (») Márc 23, 2012 /
 
Szia!
Attól függ, hogy milyen tranzisztort.
(#) marcellus96 válasza kadarist hozzászólására (») Márc 23, 2012 /
 
2 darab NPN tranzisztort.
A típusa: 2SC5200
(#) kadarist válasza marcellus96 hozzászólására (») Márc 23, 2012 / 1
 
Még egy is sok az 555-nek, nemhogy kettő. Ekkora bázisáram-igényre kell egy meghajtófokozat.
(#) Signal válasza marcellus96 hozzászólására (») Márc 23, 2012 / 1
 
Nem mindegy, mivel van terhelve az a tranzisztor, hogy például emitterkövetőként van használva, vagy földelt emitteres kapcsolásban. Max. 1,5 A bázisáram nem azt jelenti, hogy annyit is kér mindig, az csak a határérték. Vegyük figyelembe a tipikusan 60-as áramerősítési tényezőt is.

Én reléket raktam az 555 kimenetére, 150-200 ohm-os tekercsekkel. 200 mA-t is elbír, persze illik tartalékkal használni.
(#) kadarist válasza Signal hozzászólására (») Márc 24, 2012 /
 
De ugyan miért rakna ilyen tranzisztort az 555-re? Gondolom nem egy LED-et akar villogtatni vele.
(#) marcellus96 válasza kadarist hozzászólására (») Márc 24, 2012 /
 
Középleágazású primer tekercses Tesla trafót szeretnék két tranzisztorral meghajtani.Eddig visszacsatoló tekerccsel végeztem a bázisáram vezérlését, de nem volt jó a hatásfoka, ezért 555-el szeretném vezérelni.
(#) kadarist válasza marcellus96 hozzászólására (») Márc 24, 2012 /
 
Csinálj egy ilyen nagyáramú drájvert a végtranzisztorokhoz.
(#) makait1 hozzászólása Márc 26, 2012 /
 
Sziasztok
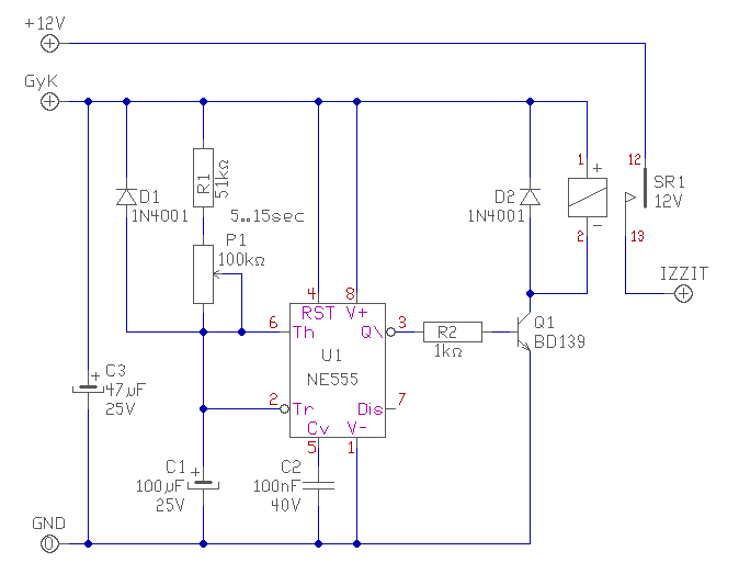
Egy öreg diesel kistraktorhoz szeretnék automatikus izzítást csinálni. Ahogy ráadom a 12V-os gyujtást bekapcsol és 5-től 15 sec-ig állíthatóan izzít, majd kikapcsol. Ehhez kérném a segítségeteket, ill. nagyon megköszönném ha valaki mellékelne egy működőképes áramkörről kapcsolási rajzot.
(#) hibbantpasi válasza makait1 hozzászólására (») Márc 26, 2012 /
 
Szia!

Itt az oldalon találod pl. ezt a rajzot:Bővebben: Link
Az R1 ellenállást 47 KOhmra és a P1-et 100kOhmra cserélve megközelitőleg az általad kivánt időket tudja produkálni.Természetesen a relének el kell birnia az izzitógyertyák áramát.

üdv: hp
(#) proli007 válasza makait1 hozzászólására (») Márc 26, 2012 /
 
Hello!
Kollégának teljesen igaza van. De hogy legyen egy kedvedre való kapcsolás is..
üdv! proli007

IZZIT.png
    
(#) zoly15 hozzászólása Ápr 5, 2012 /
 
Sziasztok!
Én egy olyan megoldást keresnék, ami ha kap egy vezérlő jelet (ez lehet feszültség, vagy relé kontaktus is) akkor kb 5-20 perc alatt (állíthatóra kellene csinálni) szépen lassan izzástól teljes fényerőig kigyulladjon egy tirisztoron vagy triakon keresztül egy 230V 40W-is izzó.
Tud valaki ebben segíteni? Előre is köszönöm!
(#) borvendeg hozzászólása Ápr 12, 2012 /
 
Hello!
A Skory weblapján szereplő kapcsolóüzemű áramgenerátort szeretném megépíteni 555-el. A problémám, az hogy 1db Li-ion celláról kellene üzemelnie. Létezik olyan 555, ami elmegy 3V körüli feszről?
köszi.:Matyko
(#) Orbán József válasza borvendeg hozzászólására (») Ápr 12, 2012 /
 
A C-MOS 555 1.5V-ról is működik.
A Li-Ionod meg 3.8V alatt kisütöttnek tekintendő.
(#) morgo válasza borvendeg hozzászólására (») Ápr 12, 2012 /
 
A CMOS 555 gond nélkül megy 3V-ról. Pl.:TLC555 - adatlapja szerint 2-15V.
Bővebben: Link
(#) mex válasza morgo hozzászólására (») Ápr 12, 2012 /
 
Csak a forrás, illetve a nyelőáram sokkal kisebb.
(#) Orbán József válasza mex hozzászólására (») Ápr 12, 2012 /
 
Valamit valamiért... C-MOS
(#) oreg1965 válasza proli007 hozzászólására (») Ápr 14, 2012 /
 
Sziasztok!

No, most jutottam el odáig, hogy összerakjam a kapcsolást. Remekül működik, a kapcsoló megnyomására a D-Flip-flop átbillen, és aZ 555-ös a tranyóval szépen átrántja a bistabil reléket a másik állapotába.
A motor forgásirányát a relék szépen kapcsolgatják.
A baj csak az, hogy ez kb. 30 mp-ig van így, utána kihagy egy-két kapcsolás erejéig és a flip-flop nem kapcsol, vagy oda-vissza kapcsol gyorsan, ezt nem tudom mérni...
A vicces az, hogy 1-2 kihagyás után újra jó, megint kb fél percig. Mi a fene okozhatja ezt???

Kösz! Öreg
(#) proli007 válasza oreg1965 hozzászólására (») Ápr 14, 2012 /
 
Hello!
Lehet valami tranziens zavarja meg a működést. De én nem látok a tápfeszültségen egy árva kondit sem. Pedig oda illik tenni. Minimum egy 100µF-ot és egy 100nF-os fólia, vagy kerámia kondit.
Ha az R1-R2 ellenállás 100k, akkor az elég nagy értékű, így bármi zavart összeszedhet. Tegyél egy-egy 100nF-os kondit az ellenállásokkal párhuzamosan.
De félperces működést produkálni, leginkább valaminek a melegedése tudna okozni. Ha ciklikus, és nem véletlenszerű a dolog.
üdv! proli007
(#) marcellus96 válasza kadarist hozzászólására (») Ápr 18, 2012 /
 
Csináltam egy kis kapcsolást.
Érdekes módon csak 100nF-os kondenzátor beiktatásával (kimenet és föld közé) rezeg.Működik, de egy kicsit még tuningolni kell.

Tesla.jpg
    
(#) kadarist válasza marcellus96 hozzászólására (») Ápr 18, 2012 /
 
Ez biztosan nem lesz jó, mert az a kondi szinuszt csinál a négyszögből. El kellene távolítani onnan és tovább keresni a rezgetlenség okát.
(#) Orbán József válasza marcellus96 hozzászólására (») Ápr 18, 2012 /
 
A végén a rezgés már nagyon misztikus, mert a BD244 tranyó csak pattog a negatívon, mint a kecskekaki, pozitívot úgyszólván sehonnét nem nyer. Így járt...
Meg az 5-ös lábnak se jutott legalább egy 10 nF...Válság van.
Következő: »»   89 / 191
Bejelentkezés

Belépés

Hirdetés
XDT.hu
Az oldalon sütiket használunk a helyes működéshez. Bővebb információt az adatvédelmi szabályzatban olvashatsz. Megértettem