Fórum témák
» Több friss téma |
Fórum » Csöves erősítő készítése
Ne feledd betartani a fórum viselkedési szabályait, és a topik megmaradásának feltételeit. [link]
A téma átmenetileg fagyasztva lett, hozzászólni nem tudsz!
Jó hát, azért anódfesz maximum mert az anódon lehet annyi, de azért ne a maximumokon használd szerintem.
A 200V pedig nem mindeggy mekkora áram mellett van megadva, mert meg szoktak adni egy árammentest is, na azt kaphatja az anódellenállás.
6P3S élettartam 500 óra az orosz beválalta, keresem most a 6L6 osok adatlapján nem találok semmi infót. Hm...
Vigyázz, az a 150 V, az effektív érték. A max záróirányú feszültsége 350 V. Jó lehet pl. arra, hogy egy kivezérlés jelző számára egyenirányítson. De pl. egy önálló mikrofon erősítő, vagy korrektor számára tud anódfeszt előállítani.
Valóban a csővoltmérők, wobblerek szélessávú egyenirányító csöve, kb 700 MHz -ig használható.
A kontraszt nyilván nem romlik, mert itt másra használjuk, mint ott azokat a pentódákat. A mérhető paraméterek biztosan romlanak, hacsak után nem állítod a szimmetriát (ez a fajta fázisfordítás nem kompenzálja a csőparaméterek változását). Az üvegbúra elszíneződése azért eléggé utal(hat) az elhasználódásra. Tény, hogy olcsó, én azonban arra gondolok, hogy a másik oldalán az adatlapnak - szinte egyedi módon - gyorsulásértékek is meg vannak adva. Ebből arra következtetek (lehet, hogy helytelenül), hogy ez valami mozgó (rakétatest?) valamiben volt, aminél csak pár percig kellett működnie (cél befogás, indítás, leküzdés). Ezáltal indokolt lehet(ne) a rövid élettartam.
Ettől persze még szólhat igazán szépen.......... :nemtudom:
Nyaggassuk Sturbit ezzel a tetródával, hátha "hivatalból" is ismeri........
Mint mindíg, most is szorgalmazom, hogy vedd elő egy csőnek az adatlapját. Ha az Ia függését nézed az Ua függvényében, az Ug rácsfeszültséggel paraméterezve, és ebbe a grafikon seregbe berajzolod az anód munkaellenállást, akkor szemléletesen láthatod, hogy a tápfeszültség hogyan oszlik meg az anód munkaellenállás, és a cső között. A munkaellenállást úgy tudod berajzolni, hogy a munkaellenállás jelképező ferde munkaegyenes (ohm törvény) egyik végpontja az Ia= 0 mA anódáramnál (a csövet szakadásként helyettesítve) , a tápfeszültség értékénél van, míg a másik az Ua= 0 V (a csövet rövidzárral helyettesítve) adódik. Ez a munkaegyenes metszi a rácsfeszültségek által jellemzett görbéket, így grafikusan meg tudod határozni a számodra, ill a kivezérlés számára legkedvezőbb munkapontot.
Azt valaki tudja, hogy a 6P42Sz, és 45Sz csak bekötésben ér el?
Nem kell mindent elhinni, az a 10 W csak papíron szól. A valóságban kb. 6 W jöhet ki (kb. 340 V az anódfesz, kb. 35 mA a nyugalmi áram, közös a katódellenállás, nincs hidegítve (tulajdonképpen ez csak A osztályban járható) Raa 10-11 K körül lehet (ösztönből mondom, nem számoltam (garanciát nem vállalok érte), fogalmam sincs honnan került a számítógépemre a kapcsolás. Én ha megépíteném 10 K-s körüli kimenőt tekernék, és valószínűleg a paralell ECC83 helyett is ECC81-et használnék).
Kösz !
Csak olyan grafikont találtam ahol a 0 V és a 0 mA egy pontban van, úgyhogy nem igazán tudom összekötni. (vagyis már össze van) Majd megmérem multival hogy mennyit esett a fesz. aztán kész.
Ez a pont a koordináta rendszer 0 (kezdő ) pontja. De nem erről van szó, hanem a vízszintes tengelyen (feszültség) végig 0 mA van, és ott elmész 300 V ig, (ha ez az anód tápfeszültség) mert ilyenkor a cső szakadás, és az anód munkaellenállás mindkét végén 300 V -ot mérsz.
A másik vége a függőleges tengelyen anód áram a 0 V anódfeszültséghez tartozik, mert a cső helyett rövidzár van, így az ellenálláson a teljes tápfeszültség van, és a rajta átfolyó áram ohm törvényével számolható. Ez a két szélsőséges eset, és mivel ellenállásról van szó, ezt egy egyenes jelképezi. Ha reaktív elem a munkaellenállás, akkor ez az egyenes egy ellipszissé hasasodik. (pl. kimenőtrafó)
Valami dereng.
Kiszámolom hogy rövidzárként mennyi mA folyik.. Ua= 300V Ra=100K I=30 mA A függőleges tengelyen a 30-at összekötöm a vízszintesen a 300V pontjával. És ha mondjuk nálam 5 mA folyik, akkor attól húzok egy vízszintes vonalat, és ahol elmetszi az előbb beszerkesztett egyenest, azt a pontot levetítem a V tengelyre, és annyit kap az anód. Remélem jól gondolom.
Így van. az az egyenáramú munkapont, ennek környezetében működik a kivezérlés. A rácsfeszültségek szélső értékei megegyeznek a vezérlő feszültség csúcsértékeivel. A feszültségtengelyre levetítve megkapod az anód kimenő feszültséget.
Már az elején elrontod, mert kapkodsz!
Ha U=300V, és Ra=100K Ohm , akkor I=U/R=300/100000=0,003A=3mA! Ha V-ot k Ohm -mal osztasz, eleve mA jön ki, tehát 300/100=3mA. Ezekre figyelj, mert beviszed magad az erdőbe. Kicsit komplikált a gondolatmeneted. Egyszerűbb, ha azt mondod: Ezen az egyenesen mozog(hat) ezzel a munkaellenállással, és csővel a munkapont (ami nem más, mint különböző vezérlési állapotokban összetartozó áram, és feszültségértékek. Ezt a nyugalmi munkapontot (amiben vezérlés nélkül van) tudod meghatározni (ahogy leírtad, a tengelyekre kivetítve a hozzátartozó értékeket számszerűsíteni).
Mondtam, hogy 300-350mA-t tudnia kéne, mint az EZ80... Úgyhogy az ilyen kicsik emiatt ki is estek. Komplett erősítőt kéne neki egyenirányítani, de az a 40$-os épp jó lenne, viszont ez csak egy műhelyerősítő lenne, szóval alacsony költségvetésű a dolog
Amúgy nem akarom annyira puritánra építeni... Ahogy ismertek, szeretem megadni a módját, ezért nem elég az EZ80. (6P14P-K a vége SE-ben, amit valami 6S1P vagy 3P trióda hajtana... Ehhez kéne valami kultúráltabb egyen. Ja, és varázsszem - műhelyerősítő lévén - nem lenne!!)
Régi szép időkbők 6E5P-t nem találod ismerősnek? Mi lehetett a célterület ahová gyártották?
Imi vetett fel bennem kételkedést, és rádiófrekis csőnek hittem, valami kis teljesítményű végfok vagy meghajtócsőnek 2méteres vagy hosszabb rádióba, de én is csak tippeltem. Talán Imi tapintott rá, ha megpörgetem az asztalon a 6E5P-t mindig NewYork felé áll meg a hegye?
Én csináltam egy számolótáblát magamnak SE és PP munkapontok, munkaegyenesek számolgatásához. Ez alapján valós lehet a 10W az adott kapcsolásban. A számításaim szerint (a 12W anóddisszipációs hiperbolához húzott érintők szerint) egy cső nyugalmi árama 24mA, a csúcsáram 80mA, ez 8kohm Raa esetén 9W kimenő teljesítmény. Az EL84 adatlapja szerint trióda beállításban 80mA anódáramnál kb. 150V "marad bent" a csőben Ug1=0 esetén, én ezzel számoltam. Ha valamekkora Ig1 áramot megengedünk, akkor kicsit kevesebb lesz a maradékfeszültség, és a 10W véleményem szerint reális lehet.
6P3S-E re is mintha lennének ilyen infók az mintha repülőgép rádió tápban ment volna, vagy nem?
Azért a gyorsulást az iperi felhasználás is okozza, ahol műszeeket cipelik, nem lebetonozzák, vagy politúros asztalkán letakart fadobozban nézegetik. Ha pedig katonai rádiócső volt, akár végfokmeghajtó, akkor elég strapabíró cső lehet, de a biztos összeköttetés érdekében, vagy a túltervezett hibamentesség is szabhatott szűk határt, ha igor kicseréli a csöveket az előirt 500 óránként akkor mehet a passziánsz tovább azőrtoronyban. Vagy csak az "orosz fakopáncs" egyik meghajtócsövének tervezték, ahol minden pillanatban üzembiztosság volt a cél. Furcsán alacsony a szórásuk is 50 db ill másik 50db is közeli paramétereket tud. Furcsa cső a 6E5P, és jó hangja van. Meg kell szereznem a megbarnult csöveket egy mérésre.
Nem sok jó orosz cső van, de azért lehetne példállózni
Bezzeg ha nem 6P3S-E hanem 5881 van rászitázva akkor rögtön jó csővé válik
![]() Vagy a 6P3S helyett KT66 ![]() Az bizony tény, hogy a fekete anódos körteforma 6L6GA Tungsram 1959 esek jobb hangúak mint az 1986 os 6P3S ek. De az árban is van nem kis különbség. Viszont az orosz is változott valamit, mert a régiek jól szólnak, a 6P3S ek pl nekem 1978 előtt tetszenek, 1986 már nem, azok tényleg nem jók, főleg akkor tűnik fel, ha ugyanahoz a 6L6GA hoz van A-B tesztben hasonlítva, az 1959 es 6P3S ugyanolyan, az 1986 os nagyon vékony, mégis loudnesses, pedig több 1986 osom is van, mind ugyanolyan. 1973 asok már jól is szólnak. Ez a sok állásnak köszönhető vagy a régebbiek frissen is ugyanolyanok lehettek? Erre tuti nem lehet válaszolni. De a komolyabb csöveknél pl 6550 is ugyanezt hallom, a régebbiek jobbak, az 195x-6x körteforma Tungsolok pl sokkal jobbak bármelyiknél, nem véletlen 300 USD/db.
Azokat mondjuk annyira nem ismerem, de nem is vonzzanak... Akkor néhány példa, amiket érdemes egymással párosítani: 6N8S, 6E5P, 6N5P, 6S41S, 6C19P, GU19 (bizonyos kapcsolástechnikákkal), 6P18P, 6P41S (némileg gyártó- és évjárat-függő), GU50, GM70. Ezek egy részének ugye nincs is európai vagy amerikai verziója, a másik részének meg van egy jellegzetes hangja, ami a csöves világban nagyon jó, a maradék szimplán csak jól sikerült valami véletlen folytán
Ezek a kimondottan jó csövek, aztán jön a 6S33S, 6N6P, 6N3P, 6N15P, 6N5S, 6P7S (a régiek), 4P1L, 6Zs32P, 6N27P, 6NP-ER. Azért van miből válogatni, és az áruk miatt érdemes is! A 6P14P-K ki ne maradjon, bár nagyon durván színezi a hangot, de érdekességnek jó
Az egy PP erősítő rajza, megnézted?
Trióda üzemű PP erősítő. A 10W reális, sokkal több nemigen, csak pentódában, vagy ultralineárban.
Nézd csak, mit találtam?
RtÉk 2011. 214.-ik oldal R140 RH rádió adóvégfokozat meghajtócső!
Azért 300 - 350 mA az nagyon sok. Az EZ80 csak 90/270, az EZ81 150/450 mA -t tud (DC/csúcs). Ha ilyen nagy áramokra van szükséged, akkor azt úgy lehet megoldani, hogy egy egy csőnek párhuzamosan kapcsolod az anódjait, és mint önálló diódát használod. Ilyenkor majd a kétszerese az áramterhelése. Ennél a 150 -180 mA -nél többet vákumcsöves egyenirányítók nemigen szoktak többet tudni, ha ennél nagyobb áramra van szükség, akkor higanygőzös egyenirányítókat volt szokás használni.
A GU50, GM70 -nek nem amerikai, hanem Wermacht gyökerei vannak, ezért nincs amerikai megfelelője, mint ahogy nagyon sok európai adócsőnek.
Arra is tippeltem eddig is.
Gondolom 500 Óra után nem garantált a 100 százalékos működés az üzemi frekvencián, erre meg az adatlap utalhat, valamint a gyorsulásállóság a mobil rádiókba is alkalmassá teszi. Én csak HF en csak triódába kötve használom. Blokkolatlan katódellenállással, azaz autobiassal, rövid ideig, kb 200órát ment nálam is, de ezalatt semmi mérhető-hallható változás nem volt így felhasználva.
Vettem két TK110 trafót M65 vason eredeti BEAG ok, milyen PP t építsek vele? 3 tippem van 6E5P PP, lehet 6E5P meghajtással, vagy ide bármi fesz erősítő elég, mert knnyen hajtható.
6P1P PP meghajtás úgyszintén. 6Sz19P-V PP csakis 6E5P meghajtással, mert akkor a meghajtó feszültéség és a meghajtó fokozat alacsony belső ellenállása is fontos. Lenne még két lehetőség de sajnos kevés 6V6 om van, talán 6V6 PP-t elbírna még a 6cm2 en. Bár marad az első 3 lehetőség.
Szia mindenki.
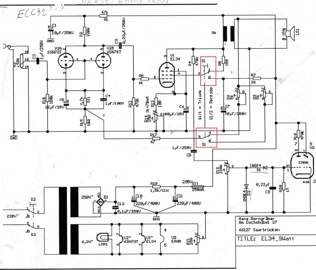
Szeretném meg kérdezni hogy a kapcsoló, mi a funkciója a kapcsolásba? Köszönöm a válaszokat.
Ne már, tudsz valamit, mire használták eredetileg a GM70-et, illetve hogy honnan származik az "alap"?
|
Bejelentkezés
Hirdetés |


Amúgy nem akarom annyira puritánra építeni... Ahogy ismertek, szeretem megadni a módját, ezért nem elég az EZ80. (6P14P-K a vége SE-ben, amit valami 6S1P vagy 3P trióda hajtana... Ehhez kéne valami kultúráltabb egyen. Ja, és varázsszem - műhelyerősítő lévén - nem lenne!!) 
Ezek a kimondottan jó csövek, aztán jön a 6S33S, 6N6P, 6N3P, 6N15P, 6N5S, 6P7S (a régiek), 4P1L, 6Zs32P, 6N27P, 6NP-ER. Azért van miből válogatni, és az áruk miatt érdemes is! A 6P14P-K ki ne maradjon, bár nagyon durván színezi a hangot, de érdekességnek jó 

