Fórum témák
» Több friss téma |
Fórum » Kapcsolóüzemű táp autóba Hi-Fi-hez
De az a terv, rajz amit feltöltöttem neked, az nem stabilizált, és ehhez van a panelterv is, ami teljesen korrekt. RENDBEN ÉRTEM Mennyiért adnád a félkész panel?
Meg szerintem , nem lett volna muszáj újra tekerned a trafót MÁR LETEKERTEM ![]() Lenne még egy kérdésem .szerinted ez jó bele : L296 Kapcsolóüzemű tápegység Regulator 0-40V 4A | Circuit
A végére sikerült hülyeséget kérdeznem.
Szevasztok. Először foglalkozom kapcsolóüzemű dolgokkal, tanuló vagyok, digitet is tanulok és már csináltam hibrid csöves erősítőt is. Egy 200 wattos hídba kötött erősítőhöz kéne nekem tápegység, 65 voltról jár és körülbelül 300 wattot vesz fel oldalanként a szerkezet.Tud-e valaki segíteni?
Sziasztok tudnátok segíteni?
A TL494 ic nek mi a baja hogy nem mindíg indul a remote azaz protect led világít egy autós erősítőben. Most tettem bele egy potit a fix ellenállás helyett úgy ahogy a tda7294 erősítőnél is van amit ide is linkeltetek. Szóval néha elindul néha nem mi lehet a baj? Az ic már lett cserélve. És még egy kérdés az említett Subwoofer (tda7294) erősítőt én is megépítettem jól megy csak 1-2V al nagyobb a feszültsaég és nem indul ott is a Tl494 mivel lehet ezt megoldani hogy stabilan elinduljon? Köszönöm előre is. Üdv.
Az első amiről írtál, nincs rajzod? Vagy képed? Jó lenne látni az okát. Lehet a 494-nek valamelyik bemenetén határon van a fesz. Azaz vagy megy vagy nem.
A második esetben meg szintén jó lenne egy rajz. Ott is látni kell, hogy van-e mód a kitöltés csökkentésére, hogy a fesz csökkenjen, vagy lehet egyszerűbb lenne letekerni egy menetet a szekunderekból. Bár itt lehet mérni is kellene, mert simán lehet, hogy a tápod kimenete tüskés, és ezek a tüskék verik át a védelmet. Lehet rossz a puffer, lehet elment a freki, lehet nincs is snubber?
Phúú. Na a 2-ik hoz itt is megtalálod a rajzot.
TDA Végfokos Erősítő Az első pedig egy SAL 300W os mosfet vég(autós erősítő akkuról üzemelve). Somogyi Erősítő Egy ellenállást kivettem ott ahol a TDA7294 végnek a tápjában a poti van és ide is 10K trimmert tettem.
A SAL 300W erősítőnél most már tudod állítgatni az egyik műveleti erősítőt a beépített potival. Nézd meg a másik műveleti erősítőt is, hogy azon milyen fesz van a bemeneteken. Az is lehet, hogy az ic 4-es lába körül lesz valami bibi. Azzal szokták leállítani a tápot általában.
Itt egy leírás a TL494 (K7500) életéről. Hátha segít. Bővebben: Link Itt f..szán leírják, hogy működik pontosan.
Üdv!
Tud valaki segíteni a trafó tekerés és bekötésében? Mért van 8 bekötés? Előre is köszönöm!
Így kell bekötni.
A GND-t nem feltétlen kell használni. Az csak zavarszűrés miatt van. Egy rézszalagot szoktak a trafó köré tekerni, hogy a mágneses erővonalakat rövidre zárják, és ezt leföldelik. A képen bejelöltem a tekercsek induló pontjait is. Hogy jól meg tudd tekerni, és nehogy a primer oldalon fordítva tekerd föl, mert akkor veri a biztit, és nem fog működni. Nem tudom milyen gyakorlatod van benne. Csak azért írom le. A trafó árnyékolására itt egy példa: Bővebben: Link A bal oldali trafó az. Azt a réz szalagot kell a GND-re kötni, de mondom elmegy az nélküle is.
Üdv!
Hálás köszönet!!!!Így már teljesen világos!! 220-as már tekertem 12-40V-ra. Na azt a rézszalagot meg kidobtam.
4 lába kérlek szépen az 0 volt. van egy ellenállás ami 470ohm és egy kondi ami 330nF ezek lábai a földre van csatlakozva. Van egy áthidalás is de az utána lévő ellenállás csak rajzolva van a panelon nincs benne gyárilag annak a vége a másik műveleti erősítő kimenetén lenne!(3-as láb)
Üdv!
Tud valaki segíteni??? Szeretném a trafót megtekerni,de el veszettem a fonalat! """"Tudom már sokszor le lett írva de nem találom!!!"""""" Az lenne a kérdésem,hogy Primer 2*5menet 2*14 db vagy 2*7 szál 0,4-es huzalból 13,5V ra. Szekundernek 2x 15 menet 0,4 hány szál kell? 2*6 vagy 2*3? 40V-5A?? :hide:
Üdv!
Tud valaki segíteni??? Szeretném a trafót megtekerni,de el veszettem a fonalat! """"Tudom már sokszor le lett írva de nem találom!!!"""""" Az lenne a kérdésem,hogy Primer 2*5menet 2*14 db vagy 2*7 szál 0,4-es huzalból 13,5V ra. Szekundernek 2x 15 menet 0,4 hány szál kell? 2*6 vagy 2*3? 40V-5A?? :hide:
Hát akkor bizony valami gáz van a másik műveleti erősítő bemenetein. Normál üzemben annak 5V körül kell lennie. Ha nálad az egyik műveleti erősítő ok, ahogy leírtad, hogy betettél egy potit. Akkor a másik műveleti erősítő bemeneteit mérd meg. Akkor csak ott lehet a baj.
A (+) pozitív bemeneten kell, hogy kicsit (akár hajszállal is) de nagyobb fesznek lennie, mint a (-) negatívon. Akkor működik a cucc.
A rézszalag nélkül is jó lesz ez.
Ezt kiszámolta neked valaki? Mert én nem tudom, hogy mekkora a magod, hogy utána számolhassak. Ha pc tápból való a mag, akkor 1,1cm2 körül van a keresztmetszete. Ahogy nézem a kapcs. rajzot, 33KHz körül fog menni a tápod. Az indukciót én nem vinném 0.16 fölé. Nekem akkor is 5,8 azaz 6 menet jön ki 13.5V-hoz számolva. 150W kimenő teljesítményhez 5A/mm2 áramsűrűséggel számolva a primer tekercset 7-7 A-el lehet számolni. Azaz ha 0.4-es huzalod van, akkor kell belőle 2 X 11 szál a két tekercsnek. Szekunder 2 X 17 menet. Itt az áram kb 2A lesz. Akkor 2 szál 0,4-es huzal elég tekercsenként. 2 szekunder tekercs van, akkor 2 X 2 huzal és 2 X 17 menet. Én ezt csinálnám a helyedben.
(Amikor megjelenik, ki lehet törülni még frissiben.)
Üdv!
Köszönöm a választ!Elég lesz ide a 2A? tudom,hogy frisiben ki lehet törölni csak iszonyat lassú a netem.Mire észre vettem rányomtam már késő volt.
Persze, hogy elég. A TDA7294 az egy 100W-os erősítő. A tápja +-40V Én 150W-al számoltam. Tehát I = P/U = 150W / (2X40V) = 1,875A
Az erősítő szinte sose megy max. terhelésen. Azaz a max. teljesítményt is csak nagyobb mély beütések pillanatában veszi föl. Ez a táp elég lesz neki. Arra is gondolj, hogy ennek a sok huzalnak föl is kell férnie. :yes: Ja, és a szekunderen lévő FR302 egyenirányító diódáid is csak 3A-esek.
Értem.
Szekunder 2 X 17 menet. Itt az áram kb 2A lesz. Akkor 2 szál 0,4-es huzal elég tekercsenként. 2 szekunder tekercs van, akkor 2 X 2 huzal és 2 X 17 menet. Jól értem itt,hogy 4 szál huzal van? Hogy kell szubszűrő tátenni?
Készítek egy rajzot róla úgy átláthatóbb lesz neked is meg nekem is. Üdv.
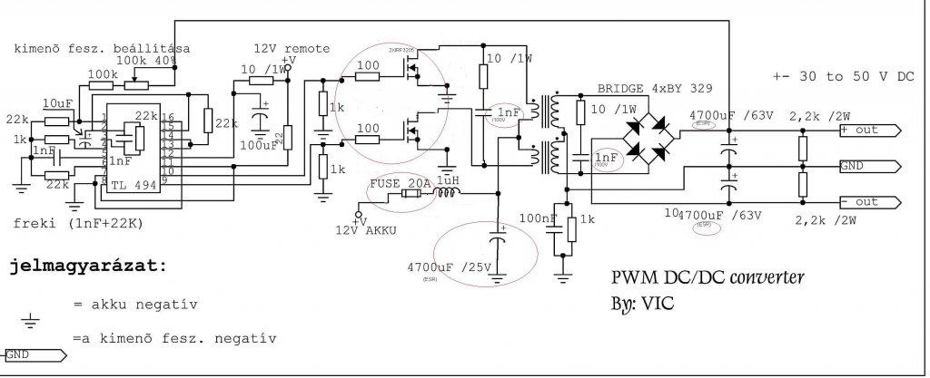
Sziasztok! Megépítettem a képen látható ősrégi kapcsolást némi módosítással amit fel is rajzoltam. Az alapkapcsolás nem vált be mivel nem mindig indult el, instabil volt és olyan hangja volt a trafónak mintha egy tücsök költözött volna bele. Ezen kapcsolást alapul véve a 4-es lábra tettem egy lágy indítást majd a 3-as és 2-es láb közé 1nF kondit és 22K ellenállást. Ezzel megszűnt a trafó hangja és jobban is indult. Egy probléma azonban még akad. A megfelelő pufferelés ellenére nem stabil a kimeneti feszültség. Egy TDA2030 erősítővel próbáltam ami kb 15-20 Wattot vehetett fel aminek hatására 2-3 Voltot esett a feszültség. Hogyan lehetne jobb stabilitást elérni a kimeneten? Ebben kérném a segítségeteket.
Hogyan méretezted a trafót? Pontosan a kívánt kimenő feszültségre? Mert akkor esni fog terhelés alatt, hiába a PWM. Rá kell hagyni a szekunder számításakor néhány voltot, akkor jobb lesz.
45 Voltra méreteztem és eddig 38 Voltal próbáltam. Most levettem 35 Voltra, így talán kevesebbet esik bár nem sokkal. Még két módosítást hajtottam végre amit nem említettem most jut eszembe. A FET-ek gate lábán 100 ohm helyett 10 ohm-os az ellenállás, továbbá a mellette lévő 1K földre húzó ellenállást is 500 ohm-ra cseréltem. Ez lehet probléma?
A TL 494 után azért kellett volna egy-egy komplementer meghajtó... milyen FET-jeid vannak? Jobb lett volna ha teljes egészében a Cimó-féle kapcsolást építed megm mert az a VIC-féle már elvileg is sok kívánnivalót hagy maga után.
A FET-ek IRFZ44. Azért nem azt építettem meg mert az sokkal nagyobb teljesítményre van mint ami nekem kell ráadásul bonyolultabb is. A legegyszerűbb kapcsolást kerestem azért döntöttem amellett.
Plusz 4 db tranzisztorral sem lett volna sokkal bonyolultabb.
Nézd meg a jelalakokat üresjáratban és terhelten is.
Plusz 4 tranzisztor? Ha csak annyin múlna megcsinálnám de amit linkeltem abba van még +6 dióda, +2 tranzisztor, optocsatoló és még utána is egy rakat alkatrész. Nincsen szkópom csak multiméterem. A Cimó-féle kapcsolás több mint 300 Wattra lett készítve nekem pedig csak maximum 80W kell amihez szerintem nem szükséges ennyire megbonyolítani.
Igazából megfelelne a Cimó-féle kapcsolás is csak egy dolog zavar benne. Az optocsatolós megoldás a kimenet figyelésére. A hővédelemre sincs szükségem de ahogy elnézem elég csak egy ellenállásra cserélni az NTK-t és kész. Ha lehetne valahogy egyszerűsíteni a kimenet figyelését illetve a FET-ek meghajtását akkor tökéletes lenne.
Üdv!
Az lenne a kérdésem,hogy lehet-e egymáson a 2 szál vagy egymás mellet kell lennie? 2 X 11 szál 6 menet |
Bejelentkezés
Hirdetés |

















