Fórum témák
» Több friss téma |
Mielőtt kérdezel, a következő két dolgot ellenőrizd!
I. A helyes tápfeszültségek megléte.
II. A kimeneten van-e egyenfeszültség.
Élesztés.
Nagyon tetszik az erősítőd! Gratulálok!
Sziasztok nekem van 1 LM1876T-m és érdeklődnék h tudna valaki hozzá erősítő tervet?? ha igen ird meg és küldöm az emil cimem
köszi
Szia! Gratulálok az erősítőhöz! Igen jól sikerült darab lett!
Szia, az analóg müszert a zsibin vettem, a vezérlését pedig az Orion SE-260, rajza után készült igaz, hogy a skála vége kicsit nyomott lett de így is jól kivehető. Az erősítőt 4 Ohmos műterhelésen járatva oszciloszkopon figyeltük, egy üres papir lapot ragaztottam a műszer mutatója alá és teljes kivezérlésig állítottam a mutatót és onnat vettem lefelé a hangerőt majd ceruzával be pontoztam a kellő teljesítményeknél később ezt a lapot be szkeneltem és ehez lett igazítva a skála beosztása. Kicsit mórickás játék volt de nem volt más ötletem. Majd nem elfelejtettem kapott még mindegyik műszer 2-2 darab extra fényű ledet.
Szép munka! Nagyon jol néz ki! Ezzel már lehet döngetni!
Sziasztok
Lenne egy "házimozi" DAEWOO XD600PElment benne az egyik végfok nyaralni, nevezetesen STA505. Sajnos sehol nem találok olyat hogy rendelni lehessen házhoz szállítással! tudnátok nekem, ebben segíteni? Illetve lenne még 2db alkatrész valami kondi féle 474J63 - 104J63 Ha esetleg ilyeneket nem lehet venni, akkor valami ötlet helyettesítésre? Előre is köszönöm!
Például innen?Bővebben: Link
A hestoren ott az adatlapján az erősítő terv is. Szerintem azok jók lehetnek.
Sziasztok!
Van egy házi építésű erősítőm 2x100W 8Ohm. Valamint 3 pár Videoton hangfalam,ezeket köthetem párhuzamosan? Összeadódnak az Ohm-ok? 24 Ohm egy 8Ohm-os erősítőnek.... A válaszokat előre is köszönöm!
Ha 3 pár, azaz 6db hangfalat kötsz párhuzamosan annak az eredője 24 ohm? De még ha 3-3db-ot kötsz párhuzamosan az sem annyi. Esetleg sorosan kötve.
Szia. Párhuzamos kapcsolásnál így számolj 1/R = 1/R1+1/R2+1/R3.. stb
hali
olyan kérdésem lenne hogy ki volt menve az erősítőben 5 db ellenállás és egy tranzisztor mikor kicseréltem ezeket és bekapcsolom az erősítőt kb 2 másodpercig búg azt utána egy hatalmasat villan a biztosíték azt ennél többet ne is csinál hogy ez mitől lehet vagy miben keresem a hibát?? előre is kösz
A hiba a rossz alkatrészekben keresendő!
Elsősorban tranzisztorokban, félvezetőkben keresd és a bizti helyére először tegyél egy 100W körüli izzót, az melegebb fénnyel és olcsóbban villan, míg meg nem lesz a bűnös alkatrész.
Szia! Egy erősítőn bármilyen javítást végzel, utána csak áramkorlátozóval szabad az első indítást végezni.
Ez lehet a hálózati feszültség egyik ágában elhelyezett 220V/40-60W-os izzó, vagy 10ohm kisteljesítményű ellenállás a panel tápbiztosíték helyén, ha nem rendelkezel labortáppal. Valamilyen hiba elkerülte a figyelmedet, azért csattant el az erősítő. Újra kell kezdened az alkatrészek átvizsgálását, meg kell nézned sérült-e a fólia. Egyes vezetősávok szakadása, részleges vezetése rendkívül magas áramfelvételt eredményezhet.
Sziasztok.
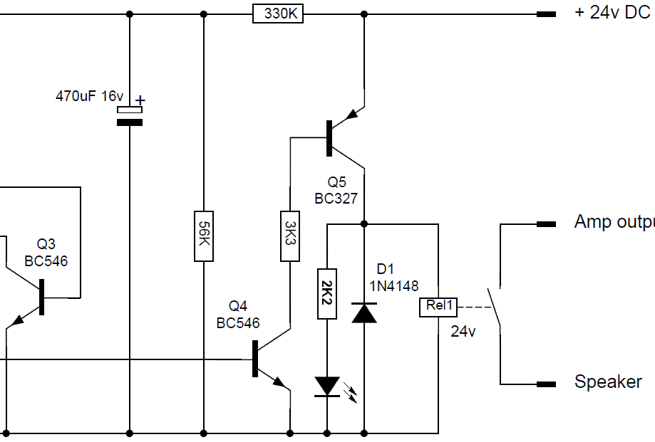
Hogyan tudnám azt megoldani, hogy az erősitőmben lévő bekapcsolást jelző ledek egy picivel késöbb kezdjenek el világitani? Nmos350-ről lenne szó. Úgy szeretném, ha akkor világitanának, ha már meghúztak a relék a védelemnél. Megoldható lenne ez? Előre is köszönöm.
Szia! Linkeld be a koppanásgátlód rajzát. A relé tekercséről biztos lehet a LED-et működtetni, esetleg lesz frappánsabb megoldás is.
[quote]Sziasztok!
Ismét kérdéssel fordulnék hozzátok,a mellékelt képen lévő végfok modul kimenetével vagyok gondban. Ugyanis csak úgy hajlandó megszólalni ha,a táp gnd és a kimenetre kötöm,de kimenet az kettő db van az is +/- jelöléssel vannak.Próbáltam úgyis hogy,kimenet +/- hangszóróra de úgy nem szól ez normális?beültetési oldal Ez az a bizonyos sternum 300w modul 01 02
Íme. Ez a kapcsolás lenne az. Egyben van az erősitő paneljával.
Igen ez így normális. Egy kimenete van! Ha megnézed a nyák-ot alulról észreveszed, hogy egy fóliacsík két végére kötötted a hangszórót.
Szevasztok, adott egy tda 2030, hogyan tudom áramgenerátorral a osztályba szorítani?
Berajzoltam a LED bekötését.
A kimenet és a (negatív szimpatikusabb) táp közé tehetnél áramgenerátort, de a hő elvezetésével meggyűlhet a bajod.
Szia!
Köszönöm válaszod,akkor gondolom azért van 2 db saru beültetve a nyákba hogy,össze lehessen hidalni a másik modullal?Vagy nem értem,másra így nem tudok gondolni miért van 2 db saru ha az egyiket tudom használni.Azért érdeklődöm mert nem szeretnék kísérletezni készen vettem a modulokat az egyik rossz volt és 7K kerültek a tranzisztorok,nem szeretném tönkre tenni.
Valaki tudna-e egy 10-30 wattos ab osztályos 0.05%-os torzítású 20-20khz ig lineáris szakaszú erősítőt?
Az 50w-os quad?
|
Bejelentkezés
Hirdetés |




köszi









