Fórum témák
» Több friss téma |
- Ez a felület kizárólag, az elektronikában kezdők kérdéseinek van fenntartva és nem elfelejtve, hogy hobbielektronika a fórumunk!
- Ami tehát azt jelenti, hogy a nagymama bevásárlását nem itt beszéljük meg, ill. ez nem üzenőfal! - Kerülendő az olyan kérdés, amit egy másik meglévő (több mint 17000 van), témában kellene kitárgyalni! - És végül büntetés terhe mellett kerülendő az MSN és egyéb szleng, a magyar helyesírás mellőzése, beleértve a mondateleji nagybetűket is!
Akkor írd le mi hajtaná a dinamót, milyen fogyasztók lennének, mekkorák a berendezések. Információk nélkül nem lehet segíteni.
üdv
próbáltam keresgélni megfelelő "topic"-ot a kérdésemnek, és bár szerintem talán ez eddig a legmegfelelőbb, hiszen elég alap kérdés, de meglehet, hogy akadt volna ennél alkalmasabb is (ezen esetben az illetékesek elnézését kérem) van egy 500w-os toroidom, sec oldalon 2x 19.5 volt-al...graetz híd, és 2x40k. micro kondi után +-26.5 volt jön létre, ami egy "A" osztályú végfokot hajtana...csakhogy ezen feszültség kezelhetetlennek bizonyult, mivel végtranyók olyan gyorsan melegszenek el, hogy nem képesek még a keletkező hőt se átadni teljesen...(a hűtéssel szinte mindent megpróbáltam-külön, elszigetelt nagy hűtőbordákra külön a végtranzisztorokat közvetlen fém-fémmel érintkezve a tranyó háta a bordával, felületek polírozva, pasztázva, stb)...viszont pár tized feszültséget lecsalva már észrevehető hőcsökkenést tapasztaltam. a kérésem annyi lenne, hogy alternatívákat szeretnék a plusz-minusz 26.5 volt csökkentésére mondjuk 24 voltra a végfok úgy 2 ampert fogyaszt...találtam egy hasonló kapcsolást, amiből kiindulhatnék : bár 12 voltra van... köszönet minden segítségért. Szerkesztve.
Ez alapján én mint lajikus amatőr nem hiszem hogy meg lehetne csinálni.így van?
Néhány teljesítmény diódát kell be iktatni a tápágakba , mivel minden diódán nagyjából 0,7 v olt esik, több dióda sorba kapcsolásával elérhető a kíván táp feszültség is. A lényeg a dióda nyitóirányú árama amit a tápon átfolyó áramhoz kell igazítani. A stabilizátoros megoldást nem ajánlanám a veszteségek miatt.
Szerinted a diódán eső feszültség nem teljesítménvveszteség?
A 7812 helyett használj 7824-et. Az adatlapban találsz példát a kimenő áram növelésére.
A osztályú erősítő esetén mindenképpen fogsz melegedést tapasztalni.
Sziasztok,
Erősítőmhöz szeretnék hűtőventilátort. Van egy 10kohm-os termisztorom és pár ne555-ös IC-m. Ezekéből megoldható, hogy egy bizonyos hőfok után a ventilátor bekapcsoljon pár (1-2) percre majd lekapcsoljon? ( monostabil multivibrátorra gondoltam valahogy jelet küldeni a termisztor segítségével, de elég kezdő vagyok így a mikéntjéről nem sok fogalmam van. Köszönöm
Ne bántsátok már.. Tényleg nem veszitek észre a szavaiban az iróniát? Olvassátok el azt a hozzászólást, amire először reagáltam, abból következik, miért írta így...
Az ennyire írástudatlan ember engem speciel idegesít. Ezt bármikor szóvá teszem a jövőben is. Az írás ismerete, valamint a mondatszerkezet helyes alkalmazása gyakorlatilag egy alapvető kommunikációs forma. Ez tabu. Bocsássátok ezt meg nekem.
Szia!
Úgy nem lenne jó, ha akkor kapcsolna le, ha valójában lehűlt és nem időre?
De az is veszteség csak nem annyi mint az áteresztő táposnál.Nem melesleg a kívánt feszültség kölönbség amiről szó van, diódákkal könnyebben elérhető.
Akkor olvasd végig a ventilátoros topikot, ahol feltetted ugyanezt a kérdést vagy böngéssz egy kapcsolást a "Kapcsolások" között. Bővebben: Link
És ezt hogy birom kimérni?
Ugyanakkora feszültségesés ugyanakkora áramnál ugyanannyi teljesítményt jelent.
Szép és igaz amit mondasz, de ha dönteni kellene hogy melyik megoldás jobb és egyszerübb egy A osztályú vég fokhoz,az ismert adatokkal, nem kérdés én a soros diódásat választanám.
Köszike a hasznos segítségért (richmond-nak is) !
Tudtommal a 7824-nek van egy negatív feszes párja (talán 7924) is, illetve a BD 246-osnak is van egy (asszem') NPN párja, csak mert kellene egy hasonló feszültség kontroll a negatív oldalra is... Nem mellékesen "richmond" (#1281371)-es ötlete alapján teszteltem a rendszert, és hibátlannak tűnik, bár még terhelésteszt nem volt hosszútávon, és hangfrekis tesztet se csináltam (torzít-e, gerjedés, stb), de már nem melegszik el a végtranzisztor ! Még egyszer köszönet mindenkinek !
Hello!
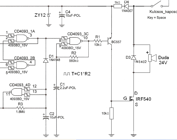
Lerajzoltam, mit kell tenned. A szaggatás ütemét a C1 és R2 módosításával lehet megoldani, de 5Hz-el igen béna hangja lesz.. (De el kellett volna figyelmesen olvasnod a működési leírást, abból rájöttél volna..) üdv! proli007
Mert soviniszta bunkó vagy!
Ez az ember soha sem tanult iskolában magyarul. Autodidakta módon tanul. Tiszteletre és segítségre méltó.
A negatív tápra használhatod az L7924-t. Ez a 7824 negatív tápú változata. Az adatlapjában ennek is lennie kell egy példakapcsolásnak külső tranzisztorhoz, ha jól emlékszem ez a típus 2 kűlső tranyót igényel. A BD246 párja a BD245-s. Üdv!
Ej Ej nem így kellene ezt.Egyébként valóban nem tudhatjuk ki van a gép mögött , ezért is soroltam a segítséget előbbre mint a szöveg elemzést.
Én nem bunkóztam senkit. Vegyél vissza és moderáld magad.
Igazad van! Bocsánatot kérek.
Legyen béke köztünk, egyet értünk.
Á értem különben , csak abból a szempontból volt érdekes számomra a dolog, hogy ha analizál , akkor feltételeztem , hogy sok olyan más jelegű dolgot fog tudni megmutatni , mint Pl paraméterek , jelleg görbék, séma alakok,és esetleg tűrésen belüli értékek.
De mint hogy írtad neked infra távirányító /tók/ kiadott jelsorozatának megjelenítéséhez kell .Ez abban az esetben lesz a segítségedre , hogyha a jelsorozatból megfogod tudni milyen kódolással dolgozik az adott távirányító .Ehhez elég sokféle jelalakot kell ismerni , hogy egyből ráismerj az adott kódolásra a későbbi után építés gyanánt.És akkor már kilehetne egészíteni rádiós cuccal is , és a rádiós távokat is tudná.Egyébként sok sikert hozzá , remélhetőleg ha végleges formát önt bemutatod .Üdv eyess.
Sziasztok! Még mindig erről a kapcsolásról szeretnék kérdezni. A relé tekercsére tettem egy 5mm-es zöld LED-et, 510ohm előtéttel. ez a relé meghúzásakor tökéletesen működik, viszont amikor a relé elenged, akkor ~1,4V mérhető a relén és lassan emelkedik is 2,4V-ig. Ilyenkor a LED érdekes módon nagyon kis fényerőn világít és az előtét ellenére ugyanakkora feszültség mérhető rajta, mint a tekercsen. Sőt, a tekercsen 3V AC is mérhető elengedett állapotban. Szerintetek mi okozza a problémát?
Hello!
- Meg kell mérni kikapcsolt állapotban a tranyó bázis-emitter feszültségét, az nem lehet nagyobb, mint 400mV. - Váltófeszültség nem lehet a relén, csak ha a 100µF-os szűrőkondi hiányzik, vagy rossz. Főleg ha kikapcsolt állapotban van, mert akkor a kondin minimális a terhelés. (Tehát sokkal hatékonyabb a szűrése.) - Mérjél a 100ohm-on is feszültséget. üdv! proli007
Sziasitok!
Kellene nekem egy ferrit trafó 30/15 menet 0.5mm CuZ légrés nélküli ferrit magon 2:1 áttételű Csak nem tudom hogy kezdjek hozzá! (az adatokat egy nyártervről néztem) Köszi mindenkinek! Üdv:Bálint |
Bejelentkezés
Hirdetés |










