Fórum témák
» Több friss téma |
Szia. Suzuki Swift GL, most vettem januárban. Az a baj, hogy nincs sok időm foglalkozni vele csak néha hétvégente. Szét még nem csavaroztam de akkor megteszem és lejjebb veszem az ütésérzékelőt elsőnek aztán majd látjuk.
Köszi a segítséget. Üdv: imo699
Szia.
A gond az, hogy egy másik fórumon (azt hiszem az Opelesen) olvastam és 2009-es volt a hozzászólás, meg el is tűnt a hozzászóló, elérhetetlen sajna. Ennyi a gond. Üdv: imo699
Hello.
Belül nem látszik beázás nyoma. Nosza lejjebb csavartam az ütésérzékelőt egy tíz perce, eddig okés...... még nem jelzett. Amire még gondoltam az a csomagtér ajtó kapcsolója, az sűrűn van használva lehet nem mindíg zár rendesen...... Üdv: imo699
Üdv. mindenkinek!
A segítségeteket szeretném kérni abban, hogy az autó riasztómon van olyan funkció, hogy az ablakokat felhúzza ha beriasztom. Viszont nincsen ablakemelő modulom. Az lenne a kérésem, ha esetleg valakinek van modulja, le tudná e másolni, és elküldeni pm-ben, esetleg ide feltölteni? Vagy tudtok e ilyen nyáktervet ...stb. Válaszotokat előre is köszönöm. Üdv.: rzoltan19
Szia.
Itt van komplett leírás Attila86 jóvoltából.
Szia!
Köszönöm szépen a segítséget! Ezzel csak az a bajom, hogy nagyon mikroforrasztásos a dolog. Nincsen esetleg valami egyszerűbb megoldás? Üdv.
Helló
Én vettem egyet Bővebben: Link ilyet és patentul működik igaz ez nem tudja a komfort üzemmódot sajnos de tudok élni nélküle és nem marad lehúzva az ablakom sem.
Szia! Nekem sem kell a komfort, csak ha bezárom a kocsit akkor húzza fel a riasztó az ablakot. Nem nézted a belsejét, hogy miből áll? Építeni szeretném ha nem túl bonyolult, és ha valaki le tudná másolni a sajátját.
Kicsit kesze-kusza a dolog.
Ha problémát okoz, hogy megépítsd, akkor vegyél egyet. Ma már nem olyan drágák. Ha beszereled, és van konfort funkció a riasztódban, akkor élesítésnél fel is fogja húzni neked az ablakokat. (Ez a konfort funkció) Én megépítettem az Attila86 kapcsolását, de még nem volt időm beépíteni. Pedig nagyon tudnám szeretni. Igaz, van, hogy a kocsit is elfelejtem bezárni.
Nem igazán a megépítéssel lenne a gond, hanem azzal hogy programozott pic kell hozzá, akkor meg már tényleg megéri venni egyet.
Hali! Köszönöm a segítséget, de ezeket már én is megtaláltam.
Üdv.
Ezeknél egyszerűbb nincs. Mit is akarsz építeni?
Üdv Inhouse
Szia! Lehet hogy egyszerű, de sajnos én nem tudok nyákot tervezni.
Ha esetleg tudnál benne segíteni akkor azt megköszönném, persze ha van kedved és időd. Üdv.
Látod ezért vettem én is egyet, szerintem tedd azt te is.
Akkor meg már végképp nem tudom, hogy miért akarsz építeni... Vegyél egyet, gyártótól, funkcióktól függően 2-3eFt-tól már lehet kapni, szerintem...elég lesz bekötni. Ha meg van szólj, segítünk!
Üdv Inhouse
Nem egy autó riasztót kötöttem már be, a bekötéssel nem lesz gond. Szerintem a nyákot is meg tervezem majd idővel, nem értem miért vegyek? Pont az a lényege hogy én szeretném megépíteni. Nem létfontosságú, hogy szaladjak és vegyek egyet.
Nem értem mi a baj...nem kell tervezni. Veszel egy raszteres próbanyákot, és szépen felépíted a panelt, kell néhány átkötés és kicsit nagyobb lesz...ennyi. Nem kell tervezni (na jó, kicsit menet közben), rajzolni, maratni, fúrni...
Üdv Inhouse
Szia!
Majd megpróbálkozom vele, mert ilyen téren elég kezdő vagyok, és egyenlőre azt sem tudom mi mi és mi hova ![]() Ha van nyákterv és kapcsolási rajz akkor már nincsen gond ![]() De ha van egy kis időd, és gyorsan lerajzolnád papírra a tervet, és elküldenéd a képet róla email-ben akkor azt nagyon megköszönném. Üdv. rzoltan19
Nem valószínű, hogy mostanában fogok nyákot tervezni. A linkelt rajzok közül az egyik egy HobbyElektronika újságból másolt cikk, ott volt nyákterv is.
Üdv Inhouse
Sziasztok!
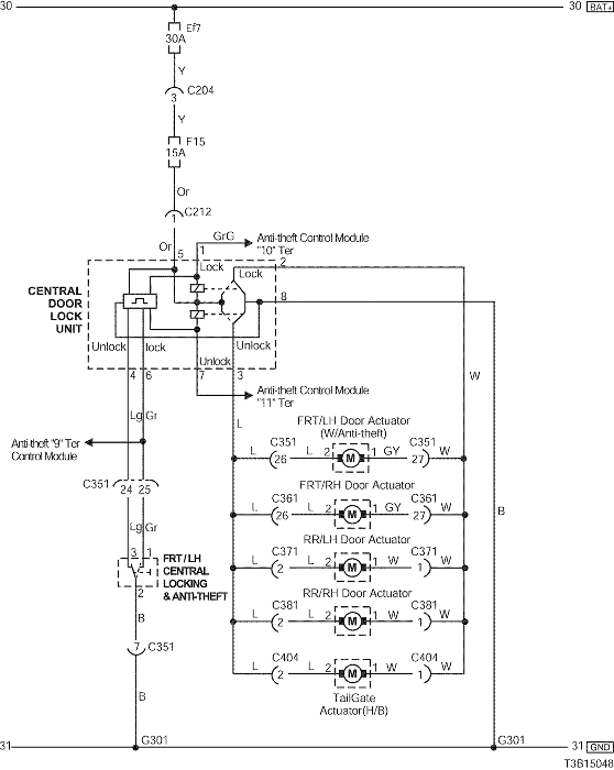
Rögtön a sűrűjébe csapnék. Adott egy Chevi Aveo, amit gyárilag manuálisan vezérelhető központi zárral láttak el, ezt szeretném távvezérelhetőre cserélni. Kérdésem az lenne megoldható-e a gyári egység vezérlése úgy, hogy az ajtók továbbra is kulccsal zárhatók maradjanak, tehát a végálláskapcsolók kiiktatása nélkül? Helyzet a következő.A vezető oldalból kispóroltak a zármozgató motort a költéshatékonyság és az egyszerűség jegyében. A három vezérlőmotor, beleértve az anyósoldalit is kétvezetékes.. A vezérlőbe futó kábelek a következők, kibugáztam a funkciójukat.. Kék és fehér a motorok mozgatása Narancs tápfesz Fekete GND Zöld és kék végálláskapcsoló Szürke a kapcsolt test Íme egy rajz a vezérlőről, lábkiosztás néhol eltérő de egy kaptafa. Segítséget előre is nagyon megköszönném! Üdv.
Hát persze, te csak mechanikusan csatlakozz egy utólagos kétvezetékes motorral a vezetőfelöli ajtó rúdjára és a távirányítós egységgel csak azt az egy motort vezéreld. ezt a gyári rajzot felejtsd el nincs rá szükség, abba ne köss bele semmit.
Ez így igaz
Nagyon köszi
![]() Ez eszembe sem jutott, tetszik az ötleted és egyszerűbb a kivitelezés, leszámítva hogy többet kell kábelezni ![]() Még valami, egy blőd kérdés. Indexvillogtatás , vészvillogónál gondoltam hogy csatlakozzak, rajz szerint a távvezérlős centrálzár két barna kábele van erre a célra,azokat hová kössem, mert nézegettem és 7 kábel fut ki az elakadásjelző nyomógombjából.
Szerintem semmivel nem kábelezel többet,mert az ajtóba így is úgy is be kell vinned 2db kábelt a többi meg semmiség ehez a 2 kábelhez képest. Mikorra a csatlakozón keresztül te átviszed a kábelt az ajtóátvezetőnél, remélem van hozzá ügyességed!
Az indexet meg mérd ki melyik a jobb és bal oldal szála, elméletileg ott van. De ha már nem akarsz annyit kábelezi akkor miért ott akarod kötni. tipp: "a" oszlop alja a lábnál a hátramenő vezetékkötegbe is ott van mindkét oldal.
Való igaz, de a bal hátsó zármozgató motorról le lehet(ett) volna venni a jelet..az új vezérlőt meg a gyári mellé akartam volna (kesztyűtartó alá), mert adott a tápfesz. stb
Mindegy, a te alternatívádat fogom megvalósítani. Megoldom, köszi, kábelfűzéstől nem félek, jobbára csak türelem kell
Így is megcsinálhatod. A 2 vezetéket így is be kell vezetned az ajtóba, ha nincs benne... A motorokat relék kapcsolják, el fog menni 1-el több motorral is. A gyári vezérlő így marad, az összes funkciójával, a távvezérlőssel meg csak ennek a bal eslő ajtónak a mikrokapcsolóját kell vezérelni.
A rajz szerint testet kapcsol, ezért majd azt kell kapcsoltatni a távvezérlős modul reléivel (6 kivezetése lesz). Üdv Inhouse
Konkrétan erről a modulról lenne szó.
Tehát ha így oldanám meg akkor negatív vezérlés szerint kell kábelezni. Vovozs ötletét követve viszont közvetlen zármotor vezérlés kell. Igazából még gondolkozom melyiket valósítsam meg, mindkét alternatíva jó, és egyaránt van pro és kontra. Legnagyobb fejtörést most az indexlámpa vezérlés jelenti, kábelútvesztőkben barangolok ![]() Üdv bitorlo |
Bejelentkezés
Hirdetés |






