Fórum témák
» Több friss téma |
- Ez a felület kizárólag, az elektronikában kezdők kérdéseinek van fenntartva és nem elfelejtve, hogy hobbielektronika a fórumunk!
- Ami tehát azt jelenti, hogy a nagymama bevásárlását nem itt beszéljük meg, ill. ez nem üzenőfal! - Kerülendő az olyan kérdés, amit egy másik meglévő (több mint 17000 van), témában kellene kitárgyalni! - És végül büntetés terhe mellett kerülendő az MSN és egyéb szleng, a magyar helyesírás mellőzése, beleértve a mondateleji nagybetűket is!
Tisztelt leendő rádióamatőr társak!
A Budapest Fővárosi Rádióamatőr Klub alapfokú rádióamatőr vizsgára felkészítő tanfolyamot szervez. A tanfolyami képzés alatt a résztvevők megtanulhatják az analóg és a digitális technika alapjait, rádióforgalmazási tapasztalatokat szerezhetnek és olyan berendezéseken gyakorolhatnak, amelyeken a rádióforgalmazást élesben is átélhetik (RH és URH rádiózási gyakorlat). A tanfolyam tananyagát a 2006-ban életbe lépett rádióamatőr rendelet alapján átdolgozott TÖBB éves múltal rendelkező oktatási tapasztalatok és tanfolyami visszajelzések alapján összeállított tanfolyami jegyzet képezi. Tanfolyam kezdete: 2012. május Helye: Budapest Fővárosi Rádiüóamatőr Klub oktatási központja, 1121 Budapest, Özike utca u. 37. Tanfolyam hossza: 50 óra (25 alkalom) Bővebben: http://www.ha5kdr.hu/projektek/oktatas Jelentkezni a rádióklub titkárságán: tanfolyam@ha5kdr.hu telefonon: Novák Tibor (06-30-6032248); Jónap Gergő (06-70-5030069) vagy a klubnapokon személyesen lehet. LEGYÉL TE IS RADIÓAMATŐR! Üdvözlettel, Novák Tibor hg5cut
Egy uresjarati aram semmit nem mond a terheles alatti aramrol, maximum nagysagrendileg.
De a 74 amper jonak tunhet. Mit hajt meg a motor? Ha csak egy pillanatra kapcsolod be es nem gyakran, akkor a rele pedig jo alternativa lehet. De persze autos rele kell, nehogy beegjenek a pogacsak.
Ahogy latod, az elem feszultsege folyamatosan csokken az idovel. Igy a LED fenyessege is.
Szerintem hasznalj toltheto NiMH akkukat, ott hosszu ideig majdnem valtozatlan a fesz es a vegen torik le. Es ott meg is adjak a mAh erteket... Bicaj hatsolampaba kellene? Szerintem kevesebbet kapcsolj sorba es tobbet parhuzamosan. Egyebkent en a helyedben egy stepup konvertert hasznalnek, ami fix aramra lenne tervezve, de persze kerdes, hogy akarsz-e ennyit foglalkozni a dologgal.
Sziasztok!
Azt szeretném kérdezni, hogy az sn74ls244 és az sn74ls245 alkatrészek schmitt trigger bemenetüek-e? Egyes adatlapok annak irják, más adatlapok nem. Tudom, hogy szabályzott táppal meg egy multival le tudnám tesztelni, de ha valaki már megtette, könnyebb dolgom lenne. Előre is köszönöm.
Nem MHz es a vizsgálójel.
1kHz es jel aminek a felfutása pikoseces (100ps) azért ez a szigorú érték, mert ekkor valószínű a felfutás előtti sarka sem egy rádiusz (persze az, de kicsi, illetve rövidebb ideig tart, azaz "élesebb"). 1kHz es jel. 100kHz es erősítő. De a felfutás érték is csak a felső sarok miatt kell. A szkópnak igenis kell 200MHz es, hogy láss csodát, de ezt egy 10-20MHz es roncs mellett nem hiszed el, ha van egy rendes szkóp a közeledben nézz megazon egy 1kHz es felfutást, lebutítva 100-20MHz re (sávszélesség kapcsoló), vagy nézd meg ezt 200MHz esre kapcsolva. Sokminden nenm látszik még 100MHz en is csak detektálható, 200MHz nem azért kell, mert 100kHz et mérsz, ugye ezt te is sejted. A 200MHz es szkóp nem 200MHz es jelek mérésére kell, ez csak a függőleges erősítő sávszélessége, ami miatt a felfutása is 1,7ns. Annak ellenére, hogy sokan nem tudják, gondoltam képben vagy. Szóval 100kHz es erősítő (30kHz) 1kHz es vizsgálójel. picoseces felfutás (100ps) 200Mhz es vagy gyorsabb szkóp. Ha megvan nézd meg a felfutás végét, na ott a szépség ami miatt kell, mi történik, ha azt a biznyos "kompenzáló" kondit cserélgeted? Képzeletedre bízom, de egy az egyben egy kompenzálás az egész amikor sikerült, pont jó értékű kondit tettél a visszacsatolásra kompenzálni. Haver is 20MHz es szkópot vett, mert csak CB-k et javít, mondom neki neked a 200MHz es is kevés , "ÁÁÁÁ dehogy csak 27megasak a cuccok"
Hello!
A TEXAS adatlap egyértelműen írja, értéke meg is van adva. Valamint a rajzjelén is ott a hiszterézis jele.. Egyébként simán meg lehet mérni a táppal, de még egy GND-re menő potival is.. üdv! proli007
Sziasztok!
Tud nekem valaki segíteni honnan tudnék beszerezni a régi Orion rádió csatorna beállító piros csavargatóját?
Nekem egy méhész lámpának kellene, naponta kb 1-2 órát menne, ezt kéne csinálni 2-3 hétig . De tetszik ez az akus ötlet , ilyet hol tudok szerezni, és a program is érdekelne.
Hello!
Ez a vacak általában elveszik. De szükségtelen is, mert nem kell azt csavargatni naponta. De ha veszel egy motoros csavarhúzóhoz való PZ0 BIT betétet, (nullás keresztélű) akkor azzal tudod tekergetni. üdv! proli007
Megeggyeztünk, sorozatban balgaságokat írsz, nem olvaslak, és nincs vita.
Sziasztok! Itt van ez a rajzBővebben: Link a diódát mivel lehetne helyettesíteni? Egy 6,2-voltos zéner diódával?
Egyébként miért van az hogy a legtöbb kapcsolásban N csatornás FET található ? Miért gyakoribb ?
Helló mindenki!
Én ezt a megoldást választottam boosterként. Nem sokat dob, de amire nekem kell (70nm lefedése) bőven elég. Bővebben: Link :kalap:
Majd a következőnél ezt próbálom ki
Sziasztok
Egy olyan kérdésem lenne hogy mi lehet az oka annak hogy a MOC3020 kimenetére kapcsolt szivattyu bemeneti jel nélkül is dolgozik? Csatolok egy gyors képe háhtha valaki tud rá megoldást. Még anyit hogy a szivattyu egy grundfos UP25-50 füttési szivattyu. Esetleg egy olyan gyanu merült fel bennem hogy a szivattyuban lévö kondi kavarja meg a kapcsolást. Légyszi segitsetek mi lehet a megoldás!
Szia!
Az a gyanú nem merült fel benned, hogy maga a MOC átenged (zárlatos) és ezért megy mindig a szivattyú?
Szia!
A MOC3020 egy 1A-es optotriak kimenettel rendelkezik, tehát viszonylag nagy teljesítményű, de egy szivattyút azért tényleg nem tud elhajtani.
Tudok ajánlani
Ha biztosra akar menni, akkor egy ilyen kaliberű változatnál ne adja alább. Vagy tényleg egy külső triakkal kell megspékelni a MOC-t.
Hello mindenkinek !
Segítséget szeretnék kérni van-e olyan szabvány ami pontosan kijelenti azt hogy falon kívüli szerelés esetén csak is alulról lehet bekötni a kábelt ? Benti helység esetén vagyis egy konyhában mondjuk. Köszi
Sziasztok!
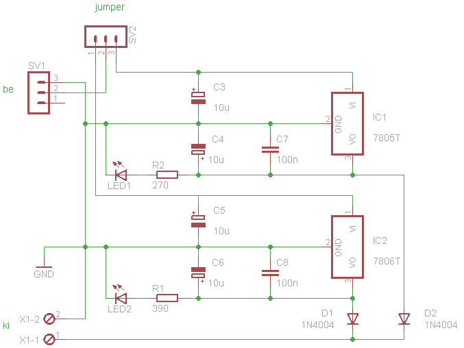
Azt szeretném megkérdezni, hogy az alábbi kapcsolásban van-e hiba. Bemenet: 7,2 - 7,4 V Kimenet a jumper állásától függően 5V vagy 6V. Jó az elgondolásom, és a kivitelezésem hibás (nem ad ki feszültséget) vagy már a kapcsolás is hibás?
Hello!
- A stabilizátor bemeneti feszültségének 2..3V-al magasabbnak kell lenni, mint a kimenetének. Ha nincs annyi, akkor LowDrop stabit kell használni. - A kimeneti dióda a kimeneti feszültségből levon kb. 0,7V feszültséget és rontja is a stabilitási tényezőt. Vagy is nem lesz 5 és 6V a kimeneti feszültség. - Ha nem túl nagyok az igények, az 5/6V váltását, egy stabival is meg lehet oldani. Vagy a GND pontja alá raksz egy 1V-os zénert, és akkor az 5V-ból 6V lesz, vagy korrektebb LM317-et használni, ahol a beállító osztó alsó ellenállását kapcsolhatod a jumper-el. Már is nem kell a sok hacuka, és a kimenti feszültség is pontos lesz. - Mind ettől függetlenül kellene lenni kimenő feszültségnek. Feltéve, hogy jó polaritással csatlakoztattad a bementi feszt. (Mert az jelölve nincs.) üdv! proli007
Meg kellene nézni a stabkockák belső kapcsolását, biztosat csak akkor lehetne mondani.
DE! Annyi bizonyos, hogy a kimenettel soros diódák miatt mindkét feszültségérték kevesebb lesz a diódán eső nyitófeszültséggel, ami ráadásul áramfüggő is, tehát végeredményben alacsonyabb, és a terhelés hatására ingadozó tápfeszültség jelenik meg a kimeneten, és gondolom nem ez a cél...
Nyelokent nagyobb aramot tud kapcsolni valamivel, azon kivul a vezerleset nem kell invertalni.
A mehesz lampanak mennyire kell eros fenyunek lennie? Tehat hagyomanyos izzobol hany W-os kell oda?
Step-up kapcsolas, ha teljesen kezdo vagy, akkor tul bonyolult neked. 1.2V-os NiMH akku meg barhol beszerezheto. Altalaban a nagyon nagyot igero tipusoktol (2500mAh es felette) erdemes ovakodni. Meg lehet fontolni esetleg a Li-Po akksit, az kb 4.2V-os feltoltve es kisebb suly mellett ad azonos teljesitmenyt, viszont dragabb es csak sajat toltovel toltheto. Egy kiszuperalt autoakksi nem jo? OK, neheznek, nehez, de talan a kaptartol kaptarig cipeles nem akkora melo. Es az siman kibirja azt, amit szeretnel. Vagy egy kiszuperalt UPS akksi. Hosszabb madza vegen csak a lampafej. Az akku a foldon lenne.
A zárlat kizárva mert 4 db is ugyan ezt csinálja egyidöben. A tulterhelés kizárva mert 0.35A az áramfelvétel és van inditto kondi is. A triak alatt mit értetek ? mert ugy tudom hogy az icben is egy optotriak van. Az nem lehet hogy a szivattyuban lévö kondi zavar be???
Esetleg riasztoaksi mert van belölle több változat és nem is drága 12v 7A 3000Ft kb
Ha akkor is megy a motor, ha az optocsatolós triak (MOC...) bemenete a levegőben van, akkor mást nem lehet elképzelni, minthogy rossz ez az optocsatoló.
Próbáld ki úgy, hogy a motor helyett egy izzót kötsz be.
|
Bejelentkezés
Hirdetés |






Ha biztosra akar menni, akkor egy 





