Fórum témák
» Több friss téma |
1. Nem valószínű, hogy a lágyindító megoldja a gondodat, ha elindul is, majd minden ívhúzásnál le fogja verni az automatát. Használd inkább 230-ról, és akkor is minden létező egyéb fogyasztót lekapcsolni, nekem is csak így működik az "EINHELL", pedig az gyengébb gép.
2.Ha mégis akarsz lágyindítani, a trafót sorbakötöd valami komolyabb fogyasztóval, és ezt a fogyasztót beindulás után egy kapcsolóval kisöntölöd. Egyébként is az igazi megoldás egy szilárdtest-relé lenne "nullátmenet" kapcsolóval, ami akkor kapcsol amikor éppen 0 a feszültség.
Üdv!
Köszönöm az eddigi hozzászólásokat és az aggódást reloop részéről. A 240v-os verziót most élesztem. Én eleve DIL mágneskapcsolót használok 24v-os behúzóval (ezek vannak). Amúgy a trafó egyenirányítása után ez lenne a következő "modernizálás".
Üdv!
Először is helyesbítek: Nem "C"-s hanem "B"- megszakítók vannak a szekrényben! Már évek óta így használom, ha elindult a trafó, utána már nincs gond.Volt hogy hegesztés közben még a kompresszor is elindult (1,4kW-os motor) és hegesztettem tovább... Azért ragaszkodok a 400v-hoz mert az van kiépítve közvetlen a villanyórától
Hát akkor nem is kell külön a hidas-relés kapcsolás.
"Főkapcsoló"-nak használsz egy rendes kapcsolót (ha nincs még egy DIL-ed), aDIL-t rakod párhuzamosan az előtét-ellenállásokkal, csak kell elé egy késleltető R-C tag.
Üdv!
Valahogy így (1. kép) vagy így(2. kép)?Ez se lenne rossz csak az elméleti rész nem az erősségem (nem az elektro az eredeti szakmám, de gyorsan tanulok...).Ha esetleg képletet vagy konkrét értéket tudnál adni kiindulási alapnak annak nagyon örülnék. Előre is köszönöm!
Vagy a rajz nem jó, vagy én értettelek rosszul, de mintha azt irnád fentebb, hogy 24V-s behúzóval megy a mágneskapcsoló, akkor az gondolom valami külön tápról megy nem? vagy valóban így van bekötve, mint a rajzon?
Így 400V-on van a tekercsed?
Közben túrtam egyet a "kincseim" között és találtam 400v -os behúzós mágneskapcsolót is úgyhogy van választék.Igaz hogy egy régi VMK de még nem volt használva( Inévl 16A , a tekercs 380v 50 Hz, N=9300, huzal átmérő=0,12).Ha megoldható akkor ezt tenném bele.Személy szerint jobban bízok a régi bakelit cuccokban mint a modern hőre lágyuló alkatrészekben. Bocsi ha kapkodósnak tűnök..
A 400V-os mágneskapcsoló jól hangzik, annak a tekercsét kösd párhuzamosan a 400V primerrel. Bővebben: Link Előtétnek 2kW-os fűtőbetétet javaslok, lehet kettő kell párhuzamosan.
Így már jónak tűnik a kapcsolásod, mehet a mágnes a hálózatról, csak a váltóáram miatt nem jó az R_C-s késleltetés. Én megmérném, mekkora feszültségnél húz be a mágnes, lehet, hogy már 300 körül. Akkor párhuzamosan kapcsolnám a Hetrá-val, így amikor azon már megvan a csökkentett feszültség, a kapcsoló akkor hidalja át az előtétet. Direkt nem ellenállást írtam, mert a Te 15 A - edhez iszonyatos méretű, teljesítményű ellenállás kellene (talán régi villamosokban volt ilyen), valami fűtőbetétet kellene keresni a "kincsek" között.
Szia! Amit linkeltem ahhoz késleltetés sem kell.
OK, az előbb ezt írtam le, rajz nélkül!
Köszönöm mindkettőtök segítségét .
Közben egyik villanyász haveromtól kaptam egy 400v, 2kW-os fűtőbetétet(valami szárítónak a betétje, kifejezetten levegő melegítésre, ilyen mázlija ritkán van az embernek
A 2kW/400V-os fűtőbetét csak 5A-t garantál. Ha nem húzna be a relé, köss a betéttel párhuzamosan hasonló tagot.
Üdv Mindenkinek!
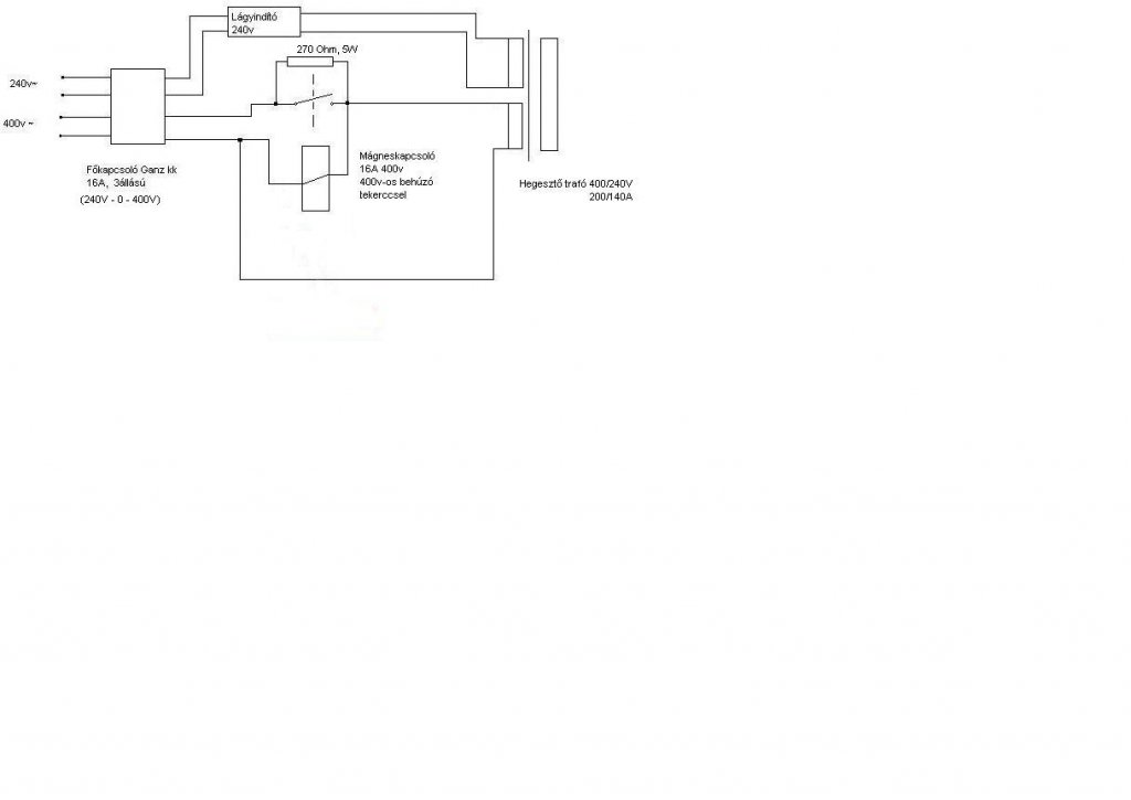
Nos a tegnapi nap összedobtam egy "próba panelt"(lásd kép),és elkezdtem kísérletezni, és méricskélni.A fűtőbetétekel kezdtem, ezek a következők:400v 2kw, 240v 2kW, 240v 1kW, 240 v 500W(ezt még én tekertem anno 0.8-as cekászból).Gyakorlatilag minddel tökéletesen működik, jóformán nincs érzékelhető késleltetés.Mondjuk ez nem probléma, a lényeg hogy nem veri le az automatát.Ezekkel csak az a gondom hogy nincs helyem a trafóban. Utolsó előtti kísérlet gyanánt beraktam egy 270 Ohm 5W-os huzal ellenállást(második kép).5 wattosban csak ez volt kéznél, ha elég akkor így jártam, de egy próbát megér alapon .Itt jelentkezett kb 0,3-0.5s késleltetés a bekapcsolás és a mágneskapcsoló behúzása között.Fél perc alatt 5-szöri bekapcsolás után sem melegedett kb 30°C-nál jobban,úgyhogy ez lesz a végleges ellenállás érték.Utolsó kisérlet 270 Ohm 5W-al: Bekapcsolt esztergapad mellett(3kW) is szépen elindult a trafó(fél perc alatt 5-szöri indítás).Monjuk nem hegesztettem vele, de már így is bőven teljesítette az általam elvártakat. VÉLEMÉNYEM SZERINT, és a tapasztalatok alapján úgy látszik hogy nem szükséges ugyanakkora teljesítményű előtét mint maga a fogyasztó( lásd a topic elején a Pafi kolléga által belinkelt reflex kapcsolást).Mivel erről elméleti dolgokat(képlet,leírás, számítási segédlet stb) nem találtam, bízok benne, hogy nálam okosabbak kiokoskodják és megosztják tapasztalataikat. Mégegyszer köszönet Gabusman, és Reloop kollégának!
Ez lemaradt.....
Tehát a végleges kapcsolást lásd a képen.
Szia! Az ellenállás örök életű lesz
Ki hitte volna, hogy ilyen kis árammal is fel lehet mágnesezni a trafót
Szasztok. Nem t * om pontosan mire jutottatok, mert nem olvastam végig még az összes hsz-t, de a hegesztőtrafó topicban én is hasonlót játszottam végig (mpisti szólt hogy itt is ez megy). A lényeg, hogy a kapcsolások között megtalálható lágyindítót minimális átalakítással sikerült átalakítanom úgy, hogy a 400/230V-os kis aranyoskámat legalább 150A-ig tudjam használni(amúgy 200A-t tud a gép)
Szia! Witi-nek bejött, hogy a primerrel azonos névleges tekercsfeszültségű relé az előtét ellenállás után, a trafóval együtt kap áramot. Ahogy felfut a primer feszültség a relé - behúz - áthidalja az ellenállást. Semmi kondenzátor, semmi egyenirányítás, pontos időzítés.
ha megint szétesik a panel akkor lehet átnyálazom a terveit.
A lágyindító 2 azaz kettő db alkatrészből áll: Bővebben: Link
Sziasztok! 12V-os relét szeretnék használni a lágyindítóba. Mit kéne átalakítani? Bővebben: Link
Szia! Innentől olvass bele. A reléd tekercsének ohmikus ellenállásából számolható a kondenzátor értéke.
Üdv mindenkinek! Ahogy itt olvasgattam az írásokat, láttam egy jó kis lehetőséget. Ugyebár én is egy hegesztő géppel harcolok, ami két fázissal dolgozik. Ha minden igaz a héten sikerül beszerezni egy mágneskapcsolót hozzá. A kérdésem csak annyi lenne, hogy ha elakadok, akkor számíthatok a segítségetekre? Amúgy amit idáig tudok, hogy a tekercse 230V 50Hz-es lesz. Akkor a feltöltő kondikat is ugyebár ilyen értékre kell lecserélnem?
Szépen lassan átolvastam a témát, és már látom hogy mire jutottatok. Azt hiszem valami hasonlót fogok megvalósítani mint witi, csak megpróbálom összebarátkoztatni a feszkó választó kapcsolómmal is, illetve elhagyom a fűtőszálat, mivel hely sincs, és a hő se nyerő.
Szevasztok! Hétvégén beépítettem a V16M típusú mágneskapcsolót amit sikerült találnom. Annyi, hogy mivel ugyebár én ráépítettem magamnak a sima konnektor csatit a 230V os részre, mivel amúgy is azt használom többet, így van benne még egy "aljzat választó" kapcsolóm is, így kizárva a másikon a fesz megjelenését. De a lényeg, hogy így mindkét fázis szálra tettem egy 220 Ohm 5Wos ellenállást, és szépen muzsikál a kicsike. A kapcsolásoknál megtalálható lágyindító sajnos alkalmatlan heftőlőbe. Nekem teljesen másképp búgott még a trafó is tőle. Kicsit gyengébb is volt, és nem volt szép egyenletes az ívhúzás sem. Ezzel mágneskapcsolóval olyan mint új korában a gép. ma ki is próbáltam. Nagyon szépen muzsikál.
Szia!
Mekkora lett a késleltetés? Az ellenállás mennyire melegszik? Ezen a 24V relés megoldáson én is szeretnék túllépni.
Sziasztok. Volt egy hozzászólásom az első oldalon-- és a mai lesz az utolsó is. Kisértem a fejleményeket az elejétől , de nem értem miért nem jó egy tablettányi félvezető a nagy panelen ezervattos ellenállásokat relévelkapcsoló áramkörökkel szemben.
Én halogén izzók be kapcsolásához használom 1db 1 kW os 3 db ~kb 700 w , és 6db 630 W os halogén és E-I vasmagos és toroid trafóknál. A mérleg az , hogy fele annyi izzó ég ki mint eddig és nincs biztosíték leoldási gondom. További jó munkát a tíz db 5Wos ellenállással (vagy fűtőtest) + mágnes kapcsoló stb építgetéséhez.
Szia! Az ajánlott 2,5ohm-os NTC biztos segít a halogén izzók élettartamának megnyújtásában, de egy 10A-es indító áramnál mindössze 25V-ot tud felemészteni. Ezért kellenek a nagyobb értékű ellenállások, aminek kellemetlen velejárója a nagyobb disszipáció.
Minden estre megfogadom a tanácsodat és kipróbálom.
Persze oké tiszta. De azt is figyelted, hogy az én heftölőm indításkor felvesz akár 30A-t is, és ahogy kisilabizálták a srácok akár állandó 10A-es terhelés is kialakulhat munka közben. De szerintem amikor megkínálom 80A-el az elektródát, szerintem ezeket a pici reléket már az is megterheli, mivel amit kibontottam omron 16Aes ami eddig volt benne, hát picit megpörkölődött a burkolat az érintkezőknél. Meg hát ezeket tényleg nem "ipari" gépekbe tervezték. Ezért találták ki a mágneskapcsolókat szerintem. Most nézem félig le is olvadt az érintkezője a relének, pedig nem használtam hú de sokat, mert most csak két munkám volt. Azoka az izzók bemelegedés után már nem vesznek fel akkora áramokat. Nekünk meg pont ez az, hogy ívgyújtáskor ismét nagy terhelés van.
Ahogy az előző oldalon a kolléga is írta, szinte nulla a késleltetés, de mégse ránt akkorát a hálózaton, hogy leverje a 10A-es rendszert. Ugyanis nekünk sajnos csak 3x10A van az óránál.
De az ellenállások tényleg nem melegednek, mivel azokat már tényleg megkerüli a relé húzása után az áram. hegesztés után is meg tudtam fogni... Csatoltam két képet, hogyan is került be, igaz ne is maradt túl sok hely a gépben, de szerencsére a hűtést is meg fogja még ott kapni. |
Bejelentkezés
Hirdetés |






Közben egyik villanyász haveromtól kaptam egy 400v, 2kW-os fűtőbetétet(valami szárítónak a betétje, kifejezetten levegő melegítésre, ilyen mázlija ritkán van az embernek
.Itt jelentkezett kb 0,3-0.5s késleltetés a bekapcsolás és a mágneskapcsoló behúzása között.Fél perc alatt 5-szöri bekapcsolás után sem melegedett kb 30°C-nál jobban,úgyhogy ez lesz a végleges ellenállás érték.


Ki hitte volna, hogy ilyen kis árammal is fel lehet mágnesezni a trafót

De az ellenállások tényleg nem melegednek, mivel azokat már tényleg megkerüli a relé húzása után az áram. hegesztés után is meg tudtam fogni... Csatoltam két képet, hogyan is került be, igaz ne is maradt túl sok hely a gépben, de szerencsére a hűtést is meg fogja még ott kapni. 

