Fórum témák
» Több friss téma |
nem élek álomvilágban, tudom, h minden autót el lehet vinni, ha akarják
én csak megnehezíteni akarom, és minden egyedi megoldás jobban megnehezíti, mint egy gyári cucc. De ne menjünk sztem bele ebbe a témába, ez nem az a fórum, és nem akarom szétoffolni. inkább az érdekel,hogy kell-e dióda, vagy sem? meg ha kell, milyen? gondolom egyenirányító, de annyi van, mint a szemét, képtelen vagyok választani. pl láttam gyors és normál egyenirányítót. mi a különbség?
Relé tekercsével párhuzamos diódát az induktív hatás miatt szoktak alkalmazni (megszakításkor indukálódó ellenirányú feszültséglökés rövidre zárása), ennek főleg félvezetős meghajtásnál van jelentősége.
Autóban, relés áramköröknél (olyan helyen, ahol csak mechanikus kapcsolók vannak a körben) én nem láttam diódát egyáltalán, ámbár a dióda védi a mechanikus kapcsolót is az ívhúzástól, beégéstől. De berakhatsz akár egy 1N4001-et például, célnak az is megfelel. Gyorsdiódát (Schottky) impulzusáramkörökben szokás alkalmazni, komolyabb igénybevételnél, nem relétekercsnél.
1 Ampert és 50V-ot kibír,ha jól olvastam,és kemény 3 Ft. biztos, h jó ez nekem? nem tudom,h 1A elég-e. igazából nem tudom,h hány amper fog menni, elméletileg csak reléket mozgatnak, nem fogyasztókat...
hova kell beépíteni?
Zömében ezeket használják ilyen célra, ilyen kis feszültségre, jó lesz.
Egyik barátom anno kitalálta, hogy rakjunk a Suzukijába indításgátlót, mert az milyen jó. Be is lett kötve, akkor indult csak, ha nyomta a féket és világított a park. Mikor kész lett, meg lett kérve egy ismerős, hogy itt a kulcs, indítsa már be! Kb. 30s alatt beindította teljesen laikusként, semmilyen részletet nem tudott... Pár napra rá ki is lett kötve, mert őt viszont már nagyon idegesítette...Üdv Inhouse
A védődióda nem mozgat relét, csak a kikapcsolás pillanatában indukálódó fordított feszültségcsúcsot vágja le, zárja rövidre. Ez a tekercs fizikai tulajdonsága. Ha például kézzel fognád tekercs végeit, dióda nélkül egy jó kis ütést éreznél, amikor megszakítod az áramát. Kapcsoló emiatt húz ívet.
Tehát ez a dióda csak egy nagyon rövid pillanatra van igénybe véve. Amúgy üzem közben mintha ott sem lenne. Így kell bekötni, mint a rajzon is látható, a dióda itt például a kapcsolótranzisztort védi az említett feszültséglökéstől.
most már értem, köszönöm.
már csak egy kérdésem van: a kapcsolási rajzomon 3 tekercs van:1 a DPDT-ben, kettő a bistabilban. mind3-hoz rakjak,vagy csak az,ami vissza van csatolva a bemenetre(DPDT-sre)?
Mint említettem, mechanikus érintkezők védelmére nem olyan fontos a dióda, a kapcsolást is be tudod éleszteni nélküle. De ha úgy gondolod, rakhatsz mindegyik tekercsre.
értem,köszönöm a segítséget,most már össze tudom rakni ezt a kis elektronikát.
Sziasztok!
Abban szeretnék segítséget kérni, hogy hogyan kellene egy nyomógombot és két relét bekötni, hogyha egyszer megnyomom akkor záró kontaktja van és ha még egyszer megnyomom akkor nyitó kontaktja lesz. Köszi.
2 sima relével és 1 nyomógombbal sehogy. Van viszont olyan bistabil relé, ami alapból tudja ezt.
Sziasztok.
Kérnék egy kis segítséget a beillesztet kapcsolásról. Elképzelés szerint a Be gomb megnyomásakor a relé behúz, a nyomógomb elengedése után a relé öntartásban marad, a tranzisztor és a segéd érintkezőkön keresztül. A Ki gomb az optikai csatolón keresztül menne végbe, (tehát a relé elejtene). Újabb Be-gombra a folyamat kezdődne előröl. Érdeklődnék, hogy ez a kapcsolás működőképes-e így egyáltalán, ha nem mit kellene változtatni?
Szia!
Miután az optó ledjével sorbakötsz egy 330...470 ohm-ot ( ez 5 volton, 12-n 1k ) pl., működőképes, persze, de a bázisköri 470 ohm nem kell bele (átkötöd ). Az optó tranyója tkp. csak 5 mA-t és fél voltot kapcsolna, nincs szükség "védelemre". A 2k2-t pedig addig növeld, ameddig a tranyó teljesen ki tud nyitni ( 3k3..6k8). A hozzászólás módosítva: Márc 13, 2015
Van valami spéci oka, hogy ilyen módon szeretnéd megvalósítani?
Sziasztok. Elsőnek is, köszi a választ.
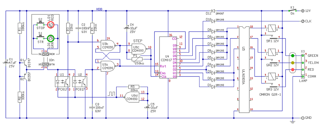
Ez az eszköz egy autós rutinpályához lesz. Az elképzelés, hogy egy kb. 10 méter hosszú vezetéken lenne egy sima mechanikus nyomógomb. A megnyomásával indulna egy folyamat, 555 - 4017 - 2004 - reléken keresztül működne egy (piros-sárga-zöld) közlekedési jelzőlámpa. A zöld lámpával együtt elindulna egy stopper, ami az egész rutin gyakorlatot mérné, a célba érkezést meg egy fénysorompó érzékelné. A 4017 Q9 kimenetével, kiszeretném kapcsoltatni az áramkört, (persze a stoppert nem) hogy ne lehessen ráindítani mégegyszer, (meg az egész kis kapacitású aksiról működne). Persze most, menetközben jöttem rá, hogy ez még kevés, az indító nyomógomb vezetékébe is kellene valami reteszelő áramkör. Ezt csak a stoppermérő óra „Reset” nyomógombjával együtt lehetne „visszabillenteni”. Tehát a kérdés, hogy lehetne ezt egyszerűbben megcsinálni, és milyen áramkörrel lehetne megvalósítani a nyomógomb vezetékének reteszelését? Válaszokat előre is köszönöm.
Hello! Félő, hogy túl komplikálod a dolgot. Ha a 4017 számláló Reset vezérléséhet egy RS tárolót használsz, és azzal indítod a lámpát. Az utolsó ütem után megállítod a számlálót, akkor nem lesz fogyasztás miután lezajlik az indítás. És az indító gombot is hiába nyomogatják. Ha törlöd az RS tárolót, akkor a számláló 0-ra áll be és ég a zöld. Ha bebillented az RS tárolót, megszűnik a Reset és léphet a számláló. És így nem kell relével tárolni.
A távindítást célszerű optocsatolóra bízni, nem lesz zavarérzékeny. Egyébként illetlenség a számláló kimeneteit közvetlen összekötni. Egy felhúzza a kimentet a többi meg le, áram meg annyi folyik amennyi tud?.. A hozzászólás módosítva: Márc 17, 2015
Hello.
Hu-ha. Nem igazán értem, hogy akarod az RS tárolóval megvalósítani. (nem igazán értem ezen ic-k működését). „Az utolsó ütem után megállítod a számlálót” hogyan? (ha magas szinten van a 4017 reset-e, a Q9 után nem lép tovább újra a Q0-ra?) (csak a hétvégéken vagyok otthon, most még ki sem tudom próbálni) „Ha bebillented az RS tárolót, megszűnik a Reset és léphet a számláló” hogy érted ezt? (nem akkor lép a számláló, ha a reset alacsony szinten van?) Eléggé sötétben tapogatózóm. Nem tudnál egy kis rajzot feltenni és egy kicsit „szájbarágósabban” elmagyarázni. Előre is köszi.
Épp a minap rajzoltam hasonló kapcsolást, nézd meg. De ha nem érted, akkor lerajzolom.
Akkor nem lép tovább a Q9-ről, ha azt vissza vezeted a 13-as lábra. Mert a számlánc csak akkor lép az órajelre, ha a 13-as láb alacsony szinten van. Az RS tároló, és az ütemadó is a 4093-ből van kialakítva. De egy rajzhoz tisztázni kellene hogyan is szeretnél, hogy működjön valójában. Minta.. A hozzászólás módosítva: Márc 17, 2015
Köszönöm.
Próbálom majd értelmezni a kapcsolást, és ha valami nem lesz érthető, tovább kérdezek.
Hello.
Nézegettem a 4093-ast, hát nem igazán jöttem rá hogyan is kéne megcsinálni vele. Így csak kérnék egy kis segítséget, valami rajz formájában. Tehát az elképzelés, hogy az 1. számú optikai csatoló kap a nyomógomb („indítás gomb”) által egy jelet és így elindul a 4017 lépése, Q0-tól Q9-ig, kb. 2Hz-es frekvenciával (Q0-Q1 piros, Q2 piros-sárga, Q3-Q8 zöld, ahogy az előzőleg feltett rajzomon is van. A Q8 után már nem kell a zöld kimenetet fent tartani). (A Q3-as jelével még egy Stopperórát is elindítanék). A Q9-re a 4017 lépése megállna és leresetelődne, hogy a következő indításkor a Q0-sal kezdődjön a lépés. Vagy ez a resetelés történhet a 2. számú optikai csatolón keresztül érkező jelre is, (mivel ez a reset jel, egyébként a fénysorompó által időközben megállított stopperórát is reset-elné). Ezzel vége is lenne egy folyamatnak. A következő beérkező jelre, amit az 1. számú optikai csatoló kapna, elindulna a folyamat előröl. Az lényeges lenne, hogy míg lenem zajlik egy teljes folyamat, az „indítás gomb” többszöri nyomkodása ne befolyásolja a folyamatot. A segítséget előreis köszönöm.
Hello! Lerajzoltam. De ez itt már erősen OFF topik!
Lehet elsőre komplikáltnak tűnik, de nem az. És ha nem erre gondoltál, akkor lehet módosítani. - Az U3a-b egy RS tároló. Táp bekapcsolásakor a C3 kondi törli a tárolót. Egyébként pedig beírni az U1-el törölni az U2 optókkal lehet. - Ha az RS törölve van, akkor 3-as láb magas, 4-es alacsony szintű. A 3-as Reset-eli a számlálót, a 4-es letiltja U3c léptető ütemadóját. A számlánc Q0-án áll, így piros jelzés van. - Ha beírod a tárolót az U1-el, akkor megszűnik a számlánc Reset jele, és engedélyeződik a STEP ütemadó működése. - Ahogy a számláló lépked, Q2-nél sárga, majd Q3-nál zöld jelzés lesz. Ekkor megy ki az Stopperhez az indító jel. - Ahogy a zöld ideje lejár, kialszik a zöld. A Q8 ütemnél az Ena bement magas lesz, és nem engedélyezi a számlánc továbblépését. A lámpák ekkor sötétek, és a számlánc várakozik. - Ha ezek után töröljük a RS tárat az U2-vel, akkor a számláló törlődik, Q0 aktív lesz, és ismét piros jelzés van. De a folyamat csak akkor indul újra, ha U1-el újra indítjuk. - Ha elindítottuk a lámpát, akkor hiába nyomkodjuk a start gombot, mert a tároló már bebillent állapotban van. Az csak akkor hat, ha a előzőleg a Stop gombot megnyomtuk. Tehát nem tudjuk az órát még egyszer elindítani, csak ha előzőleg Stop gombot nyomtunk. De ha menet közben az időzítés alatt Stop gombot nyomunk, akkor alaphelyzetbe áll a számláló. Vagy is ismét piros jelzésre vált. - A nyomógomboknál van egy kis trükk, de nem nagy dolog. A két nyomógombnak csak két vezetéke van. Így hogy melyiket nyomtuk meg, az áramiránya fogja megmondani. Mivel itt csak egyenáram van. a Q1-Q2 emittereit féltápra állítjuk, és U3d ütemadóval váltogatjuk az áram irányát. A két opto antiparallel kapcsolásban van, és a LD1-2 egyenirányítást is végez. Valamint tájékoztat a nyomógomb megnyomásáról. Így nem kell a két gombhoz csak két vezeték szál. De ha a két gomb külön helyen lesz, akkor nem kell az egész miskulancia, mehet simán két felhúzó ellenállással is. A gomb lenyomásakor a Led villog, de az RS tárnak teljesen mindegy hányszor töröljük, vagy indítjuk egymás után, állapota stabil marad. - Kikapcsolni relével nem kell a lámpát, mert ha lefutott az indítás, minden lámpa sötét és áramfogyasztás minimális (néhány mA) lesz. - Nem tudom milyen feszültségnemű és teljesítményű lámpákat szeretnél használni, de ha 12V-os a lámpa is, felesleges a relézés, az ULN és relék helyett lehet három N-MOS Fet-et is alkalmazni. A stopper indítását is át kell gondolni, hátha oda is opto lenne a célszerű. A hozzászólás módosítva: Márc 18, 2015
Nagyon szépen köszönöm a rajzot és a részletes leírást.
Tökéletesen megértettem a logikáját. Szinte biztos, hogy a két nyomógomb két különböző helyen lesz, két vezetéken, (és akkor ha elhagyom a Q1-2 és a U3d részt a ledek sem fognak villogni). A jelzőlámpa fényforrásai még nem tudom mik lesznek, de az előzőleg linkelt rajz alapján a FET-es megoldás is szóba jöhet.
Sziasztok!
Abban szeretnék segítséget kérni, hogy lehetne egy nyomógombbal és a lehető legkevesebb alkatrésszel megoldani egy öntartó kapcsolást? Pontosan egy dudát és egy villogót szeretnék egy gombbal működtetni úgy, hogy a duda kb 1 másodpercig szóljon a villogó pedig a második gombnyomásra kapcsoljon ki.Mindenképp 230 V-os hálózaton kéne működnie és mindenképp 1 nyomógombbal. Előre is nagyon szépen köszönöm a segítséget.
Hello! Ez nem kimondottan "öntartó relé". De a kérésed némileg hiányos.
Nem tudható, hogy az elektronika lesz megtáplálva 230V-ról, vagy a fogyasztók működtető feszültsége ennyi. Vagy a nyomógomb is 230V-ot fog kapcsolni-e. Tehát célszerű lenne megnevezni a fogyasztók feszültségét és áramfelvételét. A "villogó" egy meglévő valami, vagy valamit villogtatni kell-e. Valamint az elektronika tápfeszültségét, ha az kötött. Relé, alkalmazható-e vagy sem. Sokszor célravezetőbb egyszerű mondatokkal leírni, mire is szolgálna az áramkör, mint körülírni a dolgot és kritériumait. Azt is tisztázni kellene, hogy a működést jól értem-e. Vagy is egy nyomógombot megnyomva, megszólal a duda egy másodpercig, és egyben bekapcsol a villogó. A következő gombnyomásra, megszűnik a villogás. De ezt csak én így gondolom, mert a leírásból számomra ez nem igazán derül ez ki. A "lehető legkevesebb alkatrészt" inkább a működési igény és megoldása, mint sem a kívánság határozza meg. Mert pld. logikai áramköröknél a "legkevesebb alkatrésze" egy mikrokontrolleres kapcsolásnak lesz, de kérdés célszerű-e alkalmazni, és a felhasználó képes-e azt programozni. Stb..
Tisztelt Proli007,
ez kimondottan egy öntartó relékapcsolás.A megoldás megszületett, de a tájékoztatást megadom mindenképp, ha már kérdeztem ![]() Villogó: Hilton Pulsar230A típusú villogó elektronika 230V 50Hz, Imax: 25 mA Duda: 230V 50Hz, Imax: 0,5A Nyomógomb: 230 V A működése annyi, hogy ha hiba van akkor a gépkezelő megnyomja a gombot, az egy rövid hangjelzéssel és folyamatos villogással értesít engem (vagy a kollégákat), hogy mennünk kell gépet javítani.Ha ismét üzemképes a gép egy ismételt gombnyomással a villogó kikapcsol. Köszönöm szépen a segítséget. Szép napot mindenkinek.
Örülök, hogy megoldódott. Szerintem így már sokkal érthetőbb mi is volt a feladat..
Sziasztok! Kicsit segítséget kérnék tőletek! Kellene egy olyan áramkör, ami gombnyomásra meghúzat öntartóba egy mágneskapcsolót(ami egy csörlő motorjához tartozik) és végállás kapcsolóval megáll, viszont egyszerre két mágneskapcsoló(egyik irány, másik irány) ne lehessen meghúzva, hiába nyomom meg egyszerre a gombokat. Egy fázisú, sima 230V csörlőmotorról van szó. Remélem tud valaki segíteni!
Háromfázisú irányváltó kapcsolás címen találsz néhányat, annyi variával, hogy a végálláskapcsoló akkor kell hogy bontson , mikor a feladat befejeződött. Ebben az esetben egyszerűen csak sorba kell kötni az adott irány mágneskapcsolójával.
Szia!
Szerintem a Mórickarajz szerint bekötve jó lesz. Motorvédő kapcsolót azért még tehetsz rá! Lehetne még bonyolítani ha a mágneskapcsoló tartalmazna még egy nyitóérintkezőt, de már 5 záróérintkezőst találni sem egyszerű. A melléklet a felhasználó kérésére törölve. -moderátor- A hozzászólás módosítva: Nov 3, 2016
Gyárilag van motorvédelem hozzá, lesz a táppal sorba kötve vészgomb is, és egy fázisú 230V motorról fog menni a csörlő. Csörlő Ilyesmi jellegű csörlőhöz szándékozom használni a relés öntartást.
Az előző rajzom el lett kapkodva!
Szép kis rövidzár lenne belőle, legjobb lenne törölni, de már szerkeszteni nem tudtam. Elnézésed kérem! |
Bejelentkezés
Hirdetés |




én csak megnehezíteni akarom, és minden egyedi megoldás jobban megnehezíti, mint egy gyári cucc. De ne menjünk sztem bele ebbe a témába, ez nem az a fórum, és nem akarom szétoffolni.
Pár napra rá ki is lett kötve, mert őt viszont már nagyon idegesítette...










