Fórum témák
» Több friss téma |
Fórum » Modellvasút trafó, szabályzott feszültséggel
Témaindító: imbra, idő: Márc 18, 2007
Témakörök:
Köszönöm! Nos kipróbáltam az izzós verziót a rövidzárra! Az ic le is dopta a tetejét!
Mi lehetett a baj? pont úgy csináltam ahogy mondtad!
Köszönöm a tippeket! A szakaszolást hogy érted? Hogy lehet olyat csinálni? Esetleg rajz is van?
Szia,
Visszaolvasgatva a feltett kerdesedre, megakadt a szemem az eredeti felvetesed kapcs rajzan, es sztem hibas. A C5 nem dobta el magat? Mivel az also ag a 0, azaz a bemeteti 1-es pont, mig a C5 felso pontja viszont a negativ ag es erre csatlakozik a kondi + fele. ![]() Milyen lepteku modellvasutrol van szo? H0, TT vagy N? A legcelravezetobbnek tartanam az eredeti "gyari" megoldasokat. Nekem eloszor egy osregi volt, ami jaxley tarcsas volt, magneses tularamvedelemmel, az ujabb fajta pedig, ami jelenleg is megvan toroid rendszeru, szelenes egyeniranyitoval-akarcsak az elso verzio- es bimetallos rovidzarvedelemmel. Mas megoldast en se tartanek celszerunek, mivel a motorok indulaskor sokkal nagyobb aramot vesznek fel. En orzom meg a regi kedvenc TT-s, eredeti keletnemet keszletemet. Ezeknel csak az uj vontatomozdonyoknal okozhat kart a hirtelen iranyvaltas, mivel egy-ket kereket gumirozassal lattak el, ami igy kophat. -en is valtogattam hirtelen iranyt - Eltero palyaszakaszokon eltero sebessegeket szakaszoloval es tobb trafoval oldottak meg anno. Ugy emlekszem a folyamatos vilagitast ugy oldottak meg, hogy a palyarendszerre valtotfeszultseget kuldtek.
Szia! A kondiknak semmi baja! szimpla kis 100n 50v kerámiák csak szűrés a feledatuk nincs a panelen elkó mert annak külön táp panelt csináltam!
Igaz amatőr vagyok, de egy soros kötés nem okoz problémát! Még!
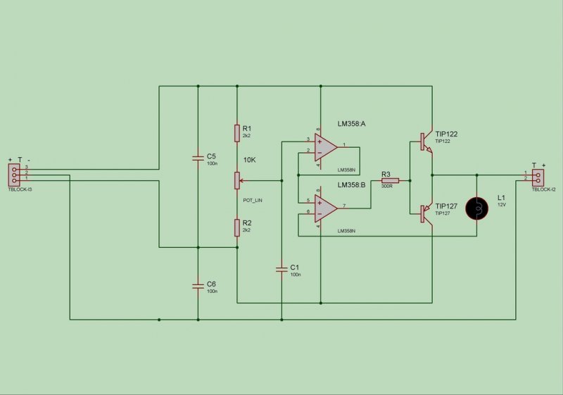
Csatolom az sch-t igaz az izzó 20w 12 v szépen világított is rövidzárnál mégis dobott egy hátast az ic.
A terepasztalon ha több vonatot szeretnél egyidőben (ugyanabban a pillanatban) mozgatni, akkor két megoldás létezik: vagy áttérsz a digitális (DCC-NMRA ) szerinti vezérlésre, vagy a vágányhálózatot több szakaszra bontod, és azokat külön tápegységről járatod. A szakaszolásnál általában ugy szokták megoldani, hogy az egyes egymás utáni szakaszokat egy több áramkörös kapcsolón keresztül különböző táegységekre lehet kapcsolni. Igy az egyik szerelvény pl körbe megy a pályán, addig az állomáson tolató mozgásokat tudsz levezényelni.
Ehhez a pályán a sinszálakat el kell vágni, szigetelni kell egymástól, és ez egy szakasz. Keresek egy ábrát ugy talán könnyebben érthető. Lehet mind a két soinszálat de lehet az egyiket is szigetelni. A II jelölés a szakaszhatárt jeleni. A kapcsolókkal lehet az egyes sinszakaszokat be, ki kapcsolni. Az ábrán a kijárati jelzöknél vannak a szakaszhatárok.
Upssss! Nos erre nem is gondoltam!
esetleg e skicc rajzot kérhetek? csinálhatom újre a panelt. (: vagy valami más megoldásod van hogy ne keljen másikat csinálni?
Hmmm! A digitális kizárva! Nincs rá keret! De szivesen venném az ötleteidet! Hogyan miként kezdjek hozzá!
Köszönöm előre is!
Csatolom a javítást! Így gondoltad?
Lehet hogy kicsit értetlen vagyok! Talán így gondolod?
Az ic valoban dobhat hatast ahogy irtad, DE nem csak ezert kell meretezett ellenallat, hanem ha belegondolsz a tranyok vezerlesere... mit is kap a bazis max sebessegeknel?
Megprobalok kiotleni valamit thecyrus rajzat tovabbfejlesztve. Meg mindig nyitott a kerdes: mely modell lepteket hasznalja, mivel az osszefugg a terhelhetoseg kerdesevel.
Szia! Nos kipróbáltam a szimulátoron a kapcsolást!
Elvileg jó, de az ic védelmében így sem vagyok biztos!
Szia! ISIS 7 Professional nevű progit használom mindenre!
Nem mertem még próbálni mert már csak 2 IC-m maradt a 10-ből! Gondolkoztam valami túvezérlés védelmen is de nem találok semmit!
sziasztok letöltöttem helyes vágányon a tt-vasúttal füzetett.eben a füzetben utalnak még ketőre.első út a tt-vasúttal és kapcsolási tervek a tt-vasúthoz az lenne a kérdésem hogy honan lehet letölteni.amugy én is csinálttam egy pár terepasztalt a fiamnak.köszönöm hogyha segit benne valaki.
Üdv!
Lehet, hogy túláramvédelemre gondolsz. Ez egyszerűen megoldható, tegyél sorba a kimenettel egy 12 V/15 W os izzót, ez a kimenő áramot kb. 1.25 A -re korlátozza, és jelzi is a zárlatot. Persze ekkora, vagy nagyobb áramot a szabályzókörödnek is tudni kell károsodás nélkül leadni.
Megnezem, szerintem megmentettem, kihoztam az osregi (68-as?) TT-s konyvemet. A keszletet egyertelmuen kikoltoztettem, mert biztos vagyok benne, hogy nem konnyu keletnemet TT-s dolgokat beszerezni.
Mekkora bonyolultsagura gondolsz, neten is korulnezek.
A PIkO még ma is létezik, sőt!
Bővebben: Link Keresgélni itt érdemes Bővebben: Link A link javítva. Frankye
köszönöm a gyors választ ,az az igazság hogy ezekből a füzetekből sosem elég pikoból van egy füzetem amibe terepasztalok és a bekötései is benne van.mondjuk én tt és n-es méretben csinálok terpasztalt majd teszek képet. igaz az n-es az főleg kofferterepasztal.
En a Zeuke gyartmanyra gondoltam es nem a Piko-ra.
N-es, a legkisebb... Ha jol emlekszem nem volt valami nepszeru, anno. Inkabb a H0 es a TT "ment", gondolom a meretei miatt.
köszi a tipet, de ha nem veted volna észre ,ezt is innen töltöttem le az elöző oldalról.azért irttam hátha meg van annak aki felrakta az elözöt.de amugy köszi.
Üdv!
Azért ez elképesztő. Az emberek nem tudnak olvasni, nem is olvasnak, de ha véletlenül elolvassák, akkor meg nem értik mit olvasnak
Szia! Köszönöm! Kész a 9-es verzió!
a J1-J2 pontok az izzó helyét jelölik. Holnap ha lesz egy kis időm leszitázom a nyákot. 2-3 kisseb mozdonyhoz jó lesz, talán egyszer csinálok egy nagyobbat Pl lm2576-ból egy kapcs.üzeműt. Köszönöm mindenkinek az eddigi segítségét!
sziasztok,
szeretnék építeni egy szimmetrikus PWM-es "trafó" jellegű dolgot a terepasztalomhoz, egy potméterrel szeretném szabályozni, ezért vagyok bajban PWM ügyileg, bár még nem gondoltam át teljesen, de amit eddig építettem az 0-tól fölfelé volt szabályozható. Én meg ugye -16V-től +16V-ig szeretném ![]() Köszönöm előre is a segítséget, ötleteket
A sínt táplálását egy "H" hídon keresztül oldd meg, akkor 50 % -os kitöltésnél áll a motor, ha kisebb akkor mondjuk előre, ha nagyobb akkor visszafelé megy. DC motor fordulatszám szabályozása topikba is nézz bele. A H hídra jó példát láthatsz a DCC -s modell vezérlésnél booster címen, ott ugyan más a feladata, de hasonlóan oldhatott meg. A cikkek között a digitális modell vasút vezérlésénél találhatod.
Légy szíves, használd a mondatkezdő nagybetűket! Köszönjük.
Sziasztok,
Szeretnék PWM-et építeni, annó építettem 0-12V-ig szabályzót, de most -12 - 0 - 12 tartományban kellene szabályozni. Szeretnék pár ötletet, kapcsolást, gondolkozni még nem volt időm rajta...Köszi |
Bejelentkezés
Hirdetés |




Mi lehetett a baj? pont úgy csináltam ahogy mondtad! 













