Fórum témák

» Több friss téma
Fórum » Modellvasút trafó, szabályzott feszültséggel
Lapozás: OK   4 / 5
(#) thecyrus válasza Massawa hozzászólására (») Dec 28, 2009 /
 
Köszönöm! Nos kipróbáltam az izzós verziót a rövidzárra! Az ic le is dopta a tetejét! Mi lehetett a baj? pont úgy csináltam ahogy mondtad!
(#) thecyrus válasza Antal Miklós hozzászólására (») Dec 28, 2009 /
 
Köszönöm a tippeket! A szakaszolást hogy érted? Hogy lehet olyat csinálni? Esetleg rajz is van?
(#) Saggitarius válasza thecyrus hozzászólására (») Dec 28, 2009 /
 
Szia,

Visszaolvasgatva a feltett kerdesedre, megakadt a szemem az eredeti felvetesed kapcs rajzan, es sztem hibas. A C5 nem dobta el magat? Mivel az also ag a 0, azaz a bemeteti 1-es pont, mig a C5 felso pontja viszont a negativ ag es erre csatlakozik a kondi + fele.
Milyen lepteku modellvasutrol van szo? H0, TT vagy N? A legcelravezetobbnek tartanam az eredeti "gyari" megoldasokat. Nekem eloszor egy osregi volt, ami jaxley tarcsas volt, magneses tularamvedelemmel, az ujabb fajta pedig, ami jelenleg is megvan toroid rendszeru, szelenes egyeniranyitoval-akarcsak az elso verzio- es bimetallos rovidzarvedelemmel. Mas megoldast en se tartanek celszerunek, mivel a motorok indulaskor sokkal nagyobb aramot vesznek fel. En orzom meg a regi kedvenc TT-s, eredeti keletnemet keszletemet. Ezeknel csak az uj vontatomozdonyoknal okozhat kart a hirtelen iranyvaltas, mivel egy-ket kereket gumirozassal lattak el, ami igy kophat. -en is valtogattam hirtelen iranyt -
Eltero palyaszakaszokon eltero sebessegeket szakaszoloval es tobb trafoval oldottak meg anno. Ugy emlekszem a folyamatos vilagitast ugy oldottak meg, hogy a palyarendszerre valtotfeszultseget kuldtek.
(#) thecyrus válasza Saggitarius hozzászólására (») Dec 28, 2009 /
 
Szia! A kondiknak semmi baja! szimpla kis 100n 50v kerámiák csak szűrés a feledatuk nincs a panelen elkó mert annak külön táp panelt csináltam!
(#) thecyrus válasza Massawa hozzászólására (») Dec 28, 2009 /
 
Igaz amatőr vagyok, de egy soros kötés nem okoz problémát! Még!
Csatolom az sch-t igaz az izzó 20w 12 v szépen világított is rövidzárnál mégis dobott egy hátast az ic.

07.jpg
    
(#) Antal Miklós válasza thecyrus hozzászólására (») Dec 28, 2009 /
 
A terepasztalon ha több vonatot szeretnél egyidőben (ugyanabban a pillanatban) mozgatni, akkor két megoldás létezik: vagy áttérsz a digitális (DCC-NMRA ) szerinti vezérlésre, vagy a vágányhálózatot több szakaszra bontod, és azokat külön tápegységről járatod. A szakaszolásnál általában ugy szokták megoldani, hogy az egyes egymás utáni szakaszokat egy több áramkörös kapcsolón keresztül különböző táegységekre lehet kapcsolni. Igy az egyik szerelvény pl körbe megy a pályán, addig az állomáson tolató mozgásokat tudsz levezényelni.
Ehhez a pályán a sinszálakat el kell vágni, szigetelni kell egymástól, és ez egy szakasz.
Keresek egy ábrát ugy talán könnyebben érthető.
Lehet mind a két soinszálat de lehet az egyiket is szigetelni. A II jelölés a szakaszhatárt jeleni. A kapcsolókkal lehet az egyes sinszakaszokat be, ki kapcsolni. Az ábrán a kijárati jelzöknél vannak a szakaszhatárok.
(#) thecyrus válasza Massawa hozzászólására (») Dec 28, 2009 /
 
Upssss! Nos erre nem is gondoltam!
esetleg e skicc rajzot kérhetek? csinálhatom újre a panelt. (: vagy valami más megoldásod van hogy ne keljen másikat csinálni?
(#) thecyrus válasza Antal Miklós hozzászólására (») Dec 28, 2009 /
 
Hmmm! A digitális kizárva! Nincs rá keret! De szivesen venném az ötleteidet! Hogyan miként kezdjek hozzá!
Köszönöm előre is!
(#) thecyrus válasza Massawa hozzászólására (») Dec 28, 2009 /
 
Csatolom a javítást! Így gondoltad?

07.jpg
    
(#) thecyrus válasza Massawa hozzászólására (») Dec 28, 2009 /
 
Lehet hogy kicsit értetlen vagyok! Talán így gondolod?

07.jpg
    
(#) Saggitarius válasza Massawa hozzászólására (») Dec 28, 2009 /
 
Az ic valoban dobhat hatast ahogy irtad, DE nem csak ezert kell meretezett ellenallat, hanem ha belegondolsz a tranyok vezerlesere... mit is kap a bazis max sebessegeknel?

Megprobalok kiotleni valamit thecyrus rajzat tovabbfejlesztve.

Meg mindig nyitott a kerdes: mely modell lepteket hasznalja, mivel az osszefugg a terhelhetoseg kerdesevel.
(#) thecyrus válasza Massawa hozzászólására (») Dec 28, 2009 /
 
Így gondolod?

07.jpg
    
(#) thecyrus válasza Massawa hozzászólására (») Dec 29, 2009 /
 
Szia! Nos kipróbáltam a szimulátoron a kapcsolást!
Elvileg jó, de az ic védelmében így sem vagyok biztos!

08.jpg
    
(#) thecyrus válasza Massawa hozzászólására (») Dec 29, 2009 /
 
Szia! ISIS 7 Professional nevű progit használom mindenre!
Nem mertem még próbálni mert már csak 2 IC-m maradt a 10-ből!
Gondolkoztam valami túvezérlés védelmen is de nem találok semmit!
(#) gysanyi hozzászólása Jan 1, 2010 /
 
sziasztok letöltöttem helyes vágányon a tt-vasúttal füzetett.eben a füzetben utalnak még ketőre.első út a tt-vasúttal és kapcsolási tervek a tt-vasúthoz az lenne a kérdésem hogy honan lehet letölteni.amugy én is csinálttam egy pár terepasztalt a fiamnak.köszönöm hogyha segit benne valaki.
(#) pucuka válasza thecyrus hozzászólására (») Jan 1, 2010 /
 
Üdv!
Lehet, hogy túláramvédelemre gondolsz. Ez egyszerűen megoldható, tegyél sorba a kimenettel egy 12 V/15 W os izzót, ez a kimenő áramot kb. 1.25 A -re korlátozza, és jelzi is a zárlatot. Persze ekkora, vagy nagyobb áramot a szabályzókörödnek is tudni kell károsodás nélkül leadni.
(#) Saggitarius válasza gysanyi hozzászólására (») Jan 1, 2010 /
 
Megnezem, szerintem megmentettem, kihoztam az osregi (68-as?) TT-s konyvemet. A keszletet egyertelmuen kikoltoztettem, mert biztos vagyok benne, hogy nem konnyu keletnemet TT-s dolgokat beszerezni.
(#) Saggitarius válasza gysanyi hozzászólására (») Jan 1, 2010 /
 
Mekkora bonyolultsagura gondolsz, neten is korulnezek.
(#) pucuka válasza Saggitarius hozzászólására (») Jan 1, 2010 /
 
A PIkO még ma is létezik, sőt!
Bővebben: Link

Keresgélni itt érdemes
Bővebben: Link

A link javítva.
Frankye
(#) gysanyi hozzászólása Jan 1, 2010 /
 
köszönöm a gyors választ ,az az igazság hogy ezekből a füzetekből sosem elég pikoból van egy füzetem amibe terepasztalok és a bekötései is benne van.mondjuk én tt és n-es méretben csinálok terpasztalt majd teszek képet. igaz az n-es az főleg kofferterepasztal.
(#) Saggitarius válasza pucuka hozzászólására (») Jan 1, 2010 /
 
En a Zeuke gyartmanyra gondoltam es nem a Piko-ra.
(#) Saggitarius válasza gysanyi hozzászólására (») Jan 1, 2010 /
 
N-es, a legkisebb... Ha jol emlekszem nem volt valami nepszeru, anno. Inkabb a H0 es a TT "ment", gondolom a meretei miatt.
(#) gysanyi hozzászólása Jan 1, 2010 /
 
köszi a tipet, de ha nem veted volna észre ,ezt is innen töltöttem le az elöző oldalról.azért irttam hátha meg van annak aki felrakta az elözöt.de amugy köszi.
(#) gysanyi hozzászólása Jan 2, 2010 /
 
köszönöm és elnézést megnézem :yes:
(#) pucuka válasza Massawa hozzászólására (») Jan 2, 2010 /
 
Üdv!
Azért ez elképesztő. Az emberek nem tudnak olvasni, nem is olvasnak, de ha véletlenül elolvassák, akkor meg nem értik mit olvasnak
(#) thecyrus válasza pucuka hozzászólására (») Jan 2, 2010 /
 
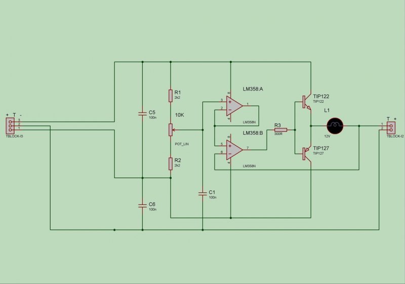
Szia! Köszönöm! Kész a 9-es verzió!
a J1-J2 pontok az izzó helyét jelölik.
Holnap ha lesz egy kis időm leszitázom a nyákot.
2-3 kisseb mozdonyhoz jó lesz, talán egyszer csinálok egy nagyobbat Pl lm2576-ból egy kapcs.üzeműt.
Köszönöm mindenkinek az eddigi segítségét!
(#) 424.247 hozzászólása Nov 23, 2011 /
 
sziasztok,

szeretnék építeni egy szimmetrikus PWM-es "trafó" jellegű dolgot a terepasztalomhoz, egy potméterrel szeretném szabályozni, ezért vagyok bajban PWM ügyileg, bár még nem gondoltam át teljesen, de amit eddig építettem az 0-tól fölfelé volt szabályozható. Én meg ugye -16V-től +16V-ig szeretném

Köszönöm előre is a segítséget, ötleteket
(#) pucuka válasza 424.247 hozzászólására (») Nov 23, 2011 /
 
A sínt táplálását egy "H" hídon keresztül oldd meg, akkor 50 % -os kitöltésnél áll a motor, ha kisebb akkor mondjuk előre, ha nagyobb akkor visszafelé megy. DC motor fordulatszám szabályozása topikba is nézz bele. A H hídra jó példát láthatsz a DCC -s modell vezérlésnél booster címen, ott ugyan más a feladata, de hasonlóan oldhatott meg. A cikkek között a digitális modell vasút vezérlésénél találhatod.
(#) Moderátor hozzászólása 424.247 hozzászólására (») Nov 24, 2011
 
Légy szíves, használd a mondatkezdő nagybetűket! Köszönjük.
(#) vegzetur hozzászólása Ápr 27, 2012 /
 
Sziasztok,

Szeretnék PWM-et építeni, annó építettem 0-12V-ig szabályzót, de most -12 - 0 - 12 tartományban kellene szabályozni.

Szeretnék pár ötletet, kapcsolást, gondolkozni még nem volt időm rajta...Köszi
Következő: »»   4 / 5
Bejelentkezés

Belépés

Hirdetés
XDT.hu
Az oldalon sütiket használunk a helyes működéshez. Bővebb információt az adatvédelmi szabályzatban olvashatsz. Megértettem