Fórum témák
» Több friss téma |
Fórum » TAS5630 vélemények
Erre nem is gondoltam. De megnyugtató, hogy akkor a chip nem rosszabb, mivelhogy nekem a TAS5630B van
Mégegyszer átnéztem, és ezen kívül mégmás mérési körüményeket (mérési szabvány utasítások) alkalmaztak. Legalul van a változások jegyzékke, egy régebbi TAS5630B doksiban még benne volt a 600W. Ajánlom nézd meg a thermal data részt, ég és föld a két chip, mert más módszerekkel mértek. (azonos mérési módszereknél alig lenne különbség)
De amúgy is ez a chip óriási teljesítményre képes, és mondjuk a 2Ohm PBTL esetén már a hűthetőség szempontjából akadnak problémák. Ekkor a jól zsírozott ventis nagy borda is kevés lehet, ha torzításba hajtod keményen. De persze a chip kellő védelmekkel van ellátva. Csak abba gondoljatok bele, hogy egy ilyen chip 6 db TDA7294-el ér fel (600W 10% torzítás vs. 100W 10% torzítás), és utóbbinak mekkora borda kellene.
Egész más a két táblázat, így nem igazán tudom összehasonlítani, de nem is érdekes, a két chip között nem sok különbség lehet.
Egyébként akkor ez a THD mérés így nem sokat ér, mert a chip köré felépített alkatrészek típusától, értékétől, minőségétől is függ, meg a pcb-től is, táptól is, szóval mindentől, legalább is én így látom Tehát a saját erősítőnk THD grafikonja csak egyedi méréssel állapítható meg, és az adatlapból nem olvasható ki teljes egészében.A használt tápegység kritikus pont a THD szempontjából? Kíváncsi lennék, mit alakít egy toroid trafós hagyományos tápról, illetve egy kapcsoló üzemű tápról. Vagy csak jó szűrés kell hozzá. Az adatlapon többféle kondenzátorral szűrik a tápot, ezeket hiányoltam a tervedről korábban ![]() A teljesítmény valóban figyelemre méltó egy ilyen kicsi chiptől. Sajnos a PBTL-t már nehéz kihasználni, mert 2Ohm-hoz általában több hangfal párhuzamos kapcsolására van szükség. Bár autós erősítőként kiváló lenne
A grafikonokból az látszik, hogy maga az IC tényleg képes 0,03% alatti torzításokra, megfelelő tápegységgel.
A THD alakítás nem a jó szűréstől függ igazán, vagy attól, hogy lineráis ilteve kapcsolóüzemű. A legfőbb szempont ilyen nagy teljesítményű tápoknál a táp kimenő impedanciája, illetve hogy mennyit esik a terhelésre. Utóbbira az IC doksijában is felhívják a figyelmet, vélményem szerint ezért is nem közölték a 600W-ot az új doksiban. Egy szabályozott kapcsolóüzemű táp véleményem szerint sokkal kisebb kimenő impedanciával rendelkezik, így feltétlenül szükséges a 2Ohmos kihasználáshoz. Ami van ott tápterv ezekre, az például 1kW csúcsteljesítmény leadására is képes jelentős feszültségesés nélkül.
Azért akkor ez az IC már tud valamit. Jelenleg ez az elérhető legnagyobb teljesítményű ilyen chip, ráadásul a torzítása is minimális, mindenféle védelemmel ellátták, nagyon kis zajú, mi kell még? Hát, hogy sikerüljön megépítenem vele az erősítőt
A 2N7002 helyett szeretném valami huzallábas jószággal kipróbálni majd az IC visszajelző funkcióit, próbapanelen. Milyen típussal lehetne helyettesíteni ezeket? Valami sima tranzisztor BC... is megteszi?
Köszi!
Szia!
Köszi, remélem lesz a "boltban" ![]() És csak mosfet jó ide? Sima npn, pnp tranzisztor nem?
Ha FET-et mutat a rajz, akkor használj FET-et, mert ezeknek a vezérléséhez nem kell áram, mint a bipoláris tranyóknál. Biztosan nem véletlenül van így megoldva.
Sziasztok!
Összeszereltem az erősítőt, a TAS5630B PHD-vel. Sajnos amikor szereltem be az IC-t, annyira figyetem, hogy a pici lábak a helyükre kerüljenek, hogy 90°-al elfordítva sikerült beszerelnem Természetesen az ilyet már csak azután veszi észre az ember, hogy mind a 64 láb beforrasztásra került. Egy élmény volt kiforrasztanom. Minden esetre most visszatettem már a megfelelő pozícióba, és rákötöttem a tápokat. A tüzijáték elmaradt. Az egyik kimenetre rákötöttem egy hangszórót, úgy inditottam és arra lettem figyelmes, hogy néma csendben indul. Na ez már eleve gyanús. Kikötöttem a hangszórót és egyet durrant. Nekiálltam méricskélni, csak az SD láb aktív, tehát nem indul el az IC. Áramfelvétel 0 Amper. Viszont ami érdekes, hogy az egyik hangszóró kimeneten (ami emiatt durrant) 10,5V feszültség mérhető, a másikon kb 0. Még egy érdekesség: az IC lábainál lemérve az egyik kimenet, méghozzá az OUT_C és GND között a folytonosság jelző műszer sípol. A többi kimenetnél ilyen nincs. Kiszedtem a tekercset, meg még a 1812-est, hátha azalatt folyt össze az ón, de semmi. Az IC körül is átvilágítottam erős lámpával, de semmi. Kikötöttem a GVDD_C és D-t, szintén nem indul. Szerintem az eszköz PPSC (pin to pin short) védelme aktív lehet, ami jelzi a zárlatot az OUT_C és GND között, ezért aktív az SD. 2 dolog lehet: vagy az IC alatt folyhatott össze a 2 vezetőpálya (de hogy látok be oda ?) vagy a kiforrasztás megviselte a cuccot, és valahogy belül meghibásodhatott. (Bár a kiforrasztásnál az ujjam a hűtőfelületen volt). Kérdés: vajon, ha PVDD_C és D-t is kiiktatnám, tehát csak A és B kapna tápfeszt, úgy mi történne? Mert elvileg ha nem érzékel tápfeszt, akkor eleve minek törődjön a zárlattal. Persze ez nyilván nem ilyen könnyű...De ha meg is halt az IC fele, legalább a másik fele menne ![]() Mellékeltem a nyáktervet.
Úgy nézheted meg, hogy az IC alatt összefolyt -e esetleg, hogy az IC felüli oldalról megpróbálsz baromi erős fénnyel bevilágítani, és a másik oldalról nézed a nyákot.
Anélkül hogy látod, megpróbálhatod, hogy odanyomsz egy kis folyasztószert (gyantát), aztán a nyák eldöntve melegíted, hogyha van is ott valami akkor elfollyon onnan az ón. Természetesen a fél oldalt kiiktathatod, ezzel legalább a másik oldalt le tudod ellenőrizni. Jah és véget sosem tesztelünk elősnek hangszórón és rendes tápról! Izzó vagy soros ellenállás (esetleg áramkorlátos labortáb), illetve műterhelés!
Köszönöm! megpróbálom ezeket.
A történethez tartozik, hogy először a 12V és GND között rövidzárlatot találtam, erre úgy jöttem rá, hogy az adapter kezdett baromi büdös lenni ![]() Soros ellenállásról teszteltem, 110 Ohm-ról majd 22 Ohm-ról, ezek voltak itthon. Csak az a fura, mintha egyszer mértem volna kb 3,3V-ot az összes visszajelzőn, ekkor ugye csak a ready volt aktív, viszont, lehet, hogy a 110 Ohm-on keresztül még nem kelt teljesen életre.
Sajnos nem összefolyás okozza a problémát. Kiforrasztottam az OUT_C 2 lábát, felhajtottam, hogy ne érintkezzen a nyákkal, de mindkettő összeköttetésben áll a GND-vel.
Akkor nem tudok mást csinálni, ki kellene iktatni ezt az oldalt. Ha a GVDD és PVDD C és D lábakról lecsatlakoztatom a tápokat, az úgy jó ?
Úgy néz ki, hogy ez az IC már a kukába megy. Szinte elbontottam a fél nyákot, de nem hajlandó bekapcsolni. Valószínű a védelmi rész még úgy is működik, ha a C D rész nem kap tápot.
A nagyobb alkatrészek legalább menthetők. Azt nem értem, hogy amikor legelőször élesztettem, aktív volt a ready és a többi visszajelző inaktív, tehát üzemképes volt. Melegedett is a hűtőfelülete, és volt áramfelvétele. Ekkor úgy tudom, még élesztő ellenálláson keresztül ment. Szerintem azután dögölhetett meg, miután megkapta a hangfalat, illetve a bemeneteket is bekötöttem.
Még egy utolsó teszt:
Az adatlapban írja, hogy SE módban nincs PPSC védelem, ezért átállítottam 1xBTL 2xSE módba, hátha ez segít. Így sem indult. Majd a 27-40 lábakat szikével levágtam, így megszűnt a zárlat a GND és OUT_C között, de a tokon belül a GND_C és OUT_C továbbra is összeér, úgyhogy ez a mérvadó. Majd gondotam egyet, és a GVDD_C és D-re visszakötöttem a 12V-ot. Így sikerült elindítanom, csak a READY aktív. Viszont a 110 Ohm élesztő ellenállásokon 24V 0,2A mérhető, holott a tápfesz 42V, tehát az erősítőre csak 18V jut, és nagyon melegszik. Nyilván a zárlatot "nem veszi figyelembe" és így indul el. Ha élesztőellenállás nélkül tenném rá a tápfeszt, biztosan elcsattanna, mert 22Ohm ellenállásnál már majdnem 1A az áramfelét. Azért megpróbáltam a bemenetet bekötni, ha pl input_a be van kötve, akkor a hangszóróból erős fehér zaj szerű hang hallható, ha input_b-t is csatlakoztatom, megbolondul az egész, elkezd ugrálni az áramfelvétel. Ha inputot bekötve indítom, akkor reseteli magát, és a reset újbóli rövidre zárásával indul csak, ekkor ismét hallható az a borzalmas zaj. A bemenetet üresen hagyva néma csend. Nagyjából ennyi. Ez megy a kukába. Most módosítok a tervemen, de nem adom fel, amíg van IC-m
Szia!
Tovább módosítottam a nyákterven, elhagytam 2db 1000µF elkót + a bemeneti nyákcsokikat, mert nem találtam elég stabilnak, kicsuszhat a bemeneti kábel, ezért inkább forrasztanám. Kevesebb az átkötés a túloldalon, és a fő táp is fix kábelen megy be. Így a panel 8x8 cm-es lett, mint a Te terved! ![]() Remélem most már jó lesz. Sajnos az előző nyáknál nem tudom, hogy a terv miatt hibásodott-e meg az IC, vagy a kb. 1 órás kiforrsztási hadműveletbe halt bele vagy esetleg statikus elektromosság áldozatául esett... A VREG és FREQ_ADJ között ott az átkötési lehetőség a slave módhoz, valamint az OSC kivezetések végénél azért látsz dupla forrpontot, hogy láncszerűen tovább lehessen fűzni. A 2db 1000µF elkó elhagyás befolyásol valamit ? A saját tervednél mekkora kondik vannak, mert csak 1cm átmérőjű a terven. Kérlek nézz rá a nyákra, és ha jónak tűnik, akkor elkészítem így. ![]() Köszi! Üdv, zoka.
Elkót ne hagyd el semmiképpen. Anélkül grantáltan be fog dögleni.
Én kisebb értéket (680uF) használtam, az odafért.
Nem hagyom el teljesen, csak a 4db helyett 2db lesz. A terven láthatod, hogy ott van a 2 elkó. Ez még így is 2x 1000uF. Ha kisebb értéket, 680µF-t használtál, az nem kevés?
Egyébként a tervnek így már jónak kell lennie, mert nem sokban tér el az általad közölt tervtől.
Működik!
![]() A második összeszerelt panelt sikerült összehoznom. Nem is bánom, hogy az elsőnél a forrasztással tönkretettem az IC-t, mert így legalább kisebb lett az új panel. Szeretném megköszönni Lorylaci-nak a rengeteg segítséget, egyrészt a szakmai jellegű kérdésekben, másrészt a nyáktervezésben. Nem bántam meg, hogy Laci terveiből kiindulva egy saját tervezésű nyákot sikerült összehoznom, nem csak egy az egyben lemásoltam. És köszönet Attila86-nak a nyák minőségi elkészítéséért. Végül 2 kép. Az egyiken ott az ampermérő: 0,02A 42V tápnál. Ekkora áramfelvételnél már elég szépen szól. Még letesztelem, de így elsőre tetszik, amit hallok. Érdekesség, hogy a környéken lévő 2 méteres körben egy kicsit bezavarj az FM adókat.
Szép munka, gratulálok.
A rádióadás zavarása tipikus kapcsolóüzemű probléma, amin könnyedén lehet javítnai, például azzal, hogy dobozba teszed
Köszi!
![]() Most már reggel óta ezt hallgatom, ezekről az olcsó hifi hangfalakról is nagyon szépen szól, semmi brumm, gerjedés, vagy zaj. Egyedül a PC zaja hallatszik be, ha nem szól a zene. A legjobb minőséget eddig az N8 mobilomról meghajtva nyújtotta, szerintem abba is kapcsolóüzemű erősítő lehet, mert szó szerint nincs zaja. Tetszik amit hallok, úgyhogy a maradék 3 chipből is építek erősítőt. Amúgy írtam, hogy 0,02A az áramfelvét, ha 0,05 - 0,07-ig hangosítom, már kifejezetten hangos. Ezekkel a hangfalakkal esélytelen, hogy clip-ig bírja de elsősorban a hang minősége a fontos nekem.
Tesztelgettem, nagyon jó ez az erősítő, tényleg megérte összeszerelni. A szub hangfalammal is nagyot alakít. Jó lenne tudni, hogy éppen mekkora a kivezérlés, de még a clip LED nem villant be. Egyébként melyik alkatrész lehet kritikus az élettartamát nézve? Esetleg az 1000µF low esr kondik?
Örülök, hogy tetszik.
Az IC szempontjából a baj a tartósan túl magas hőmérséklet lehet. (egyrészt a diffúzió beindulása és a félveztők tönkremenetele, másrészt a sok hőtágulás). A kondik állapotát könnyű követni (ESR mérése, vagy egyszerűen ránézel púpos -e). Azonban ha soha sem hajtod torzíásba és normális borda van rajta (5°C/W-nál jobb borda nem érdemes rá), akkor nem angyon fog 100°C fölé menni. (eleve az IC figyelmeztet 100°C-nál). Ajánlom egy kivezérlésjelző megépítését, ami a bemenetet figyeli.
Most jelenleg egy P4-es hűtőborda van rajt, azzal nem igazán tud mit kezdeni a hő, folyamatosan langyos
De azt tervezem, hogyha sikerülne 4 panelt összehozni, egy közös bordát kap a 4, kb 16x16cm-est.Úgy lesz megoldva, hogy 100°C-nál (OTW), a Reset-et aktiválom. Van egy csúcsegyenirányítós kivezérlés jelző tervem, proli007 tervezte, A TDA erősítőben nagyon bevált. Igaz, hogy a kimenetről megy, egy 50k ellenálláson keresztül. Szerintem ide is jó lenne.
A bemenetre azért lenne jobb tenni, mert akkor be tudod kalibrálni, hogy a 0dB az pont a maxon kivezérlő jel, és akkor azt is tudod, hogy a max kivezérlésnél hányszor nagyobb jelet kap.
(ebből becsülhető a kimeneit crest factor, ha egy normál zene 12-15dB-es, akkor pl +3dB bemenetnél már csak 9dB körül a crest factor)
Sziasztok
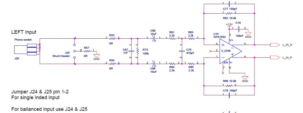
Segítséget szeretnék kérni. Építettem egy TAS5630. De a hídkapcsolásnál el akadtam. Differenciál kapcsolásra gondoltam, de nem tudok sémijén értelmes kapcsolást. Az IC doksijában láttam az OPA1632-öt. De a bekötést nem értetem és drágának is találtam. Tudtok segíteni?
Konkrétan mit szeretnél?
Ha szimmetrikus bemeneted van, akkor azt egyazegyben rrköthted teljes híd esetén. Asszimetrikus bemenet esetén pedig csinálnod kell egy fáizsfordítot, lásd ezen az oldalon. Ha univerzálisat szeretnél, akkor szintén itt találsz kicsit feljebb megoldásokat.
szia
azt hiszem meg találtam Bővebben: Link BTL kialakítást választottam a sztereoerősítőként használnám akkor jó nekem az a kapcsolás?
Bizony, de akár a kérdést teheted annak is, aki kipróbálta
Köszönöm a segítséget
Akkor meg kérdezem a tulaját |
Bejelentkezés
Hirdetés |




Tehát a saját erősítőnk THD grafikonja csak egyedi méréssel állapítható meg, és az adatlapból nem olvasható ki teljes egészében.














