Fórum témák
» Több friss téma |
Szép napot kívánok mindenkinek!
Meg szeretném építeni az itt található kapcsolások közül ezt a ventilátor szabályzót és annyit szeretnék kérdezni, hogy bármilyen N csatornás fet jó bele? Van itthon egy rakat IRFZ44-em 24-em stb. Ha nem muszáj, akkor nem szeretnék bele újat venni. Köszönöm előre is a válaszokat.
Sziasztok légyszives segitsetek nekem.
Ntc-vel szeretnék megoldani ventilátor szabályzást, de úgy, hogy betudjam állítani milyen hőmérsékleten forogjon maxon a ventilátor. Kellene nekem még visszajelző led is, ha a beállított hőmérséklet fölé emelkedne a hőmérséklet. Előre is nagyon szépen köszönöm a segitségeteket. Üdv: Fodor
Egy másik LM317-es... (Bocs, nem lehetett kihagyni!)
Tudtommal nincsen, de mert "filléres" alkatrész, és minden elektronikai alkatrész-üzletben biztosan kapható, nem hiszem, hogy kellene helyettesítő típus.
Nem is az árával van a gond, hanem rajtam körül sajnos nincs ilyen üzlet, ahol be lehetne szerezni, de akkor így megoldom, hozatok valakivel.
Köszönöm, hogy reagáltál!
Sziasztok,
El olvastam az első oldalt de a többire nincs időm. nemtudom hogy volt etémában, mégpedig az hogy szabályozni akarom a szgépben a ventiket de nekem nem kell potméter, csak kb a felére akarom csökkenteni a fordulatot. lenne összesen 3db HDD hűtő 3db 12 cm es Rendszerhűtő, és egy 14cm rendszerhűtőa 12 cm esek kb 0,15A, és csak egy párhuzamosan egybe kötném az össze ventit és kapcsolóval szeretném megoldani vagyis iagzábol egy váltókapcsolóval I álásban Lassan pörögne "fél fordulaton" II állásban pedig ami kifér rajta, film nézés közben ne zavarjon, de ha megy a játék akkor ugysem számit milyen hangos egyszerü kapcsolási rajz kellene, vagy mivel lehte megoldani a szabályozást? ellenállással?
Szia!
Feltételezem, 12V-osak a ventilátorok. A ventilátorok pozitív közösített vezetékét a +12V-ra kötném, a közösített negatív pont a váltókapcsoló váltóérinkezőjére, a kapcsoló egyik érintkezője a GND-re, a másik a +5V-ra. Így a ventilátorok vagy 7V-ot vagy 12V-ot kapnak. Nem túl gusztusos megoldás (elvileg nem illik terhelni a +5V és a +12V között), de nekem működött így venti.
Szia, igen ettöl félek hogy nem birná el az alacsonyabb feszültségü rész azt a sok ventit
FSP tápom van 500W
Szia!
Amit leírtam, az elvileg addig működőképes, amíg a +5V-on lévő terhelések árama meghaladja a ventillátorok áramát. A 7db ventillátor árama 1-2A lehet (7V-on inkább csak 1A), míg a+5V-ot általában 10A nagyságrendű áram terheli. Meglepődnék, ha a ventillátorok elhúznák a +5V-ot. Ha így mégsem akarod, akkor valamivel le kell csökkentened a feszültséget. Vagy építesz hozzá egy tápegységet, vagy egyszerűbb ha sorba kötsz a ventillátorokkal zénert vagy sok sorba kötött diódát vagy ellenállást. Ezeknek el kell disszipálniuk a rajtuk keletkező veszteséget, ami 5-10W nagyságrendű, ami azért nem csekélység.
Köszönöm a segitséget, Egy greatz hidon kb esik 1,2-1,5V feszültség tapasztalataim alapján még mikor az egyen irányitót épitettem, a sima diódákon hány V fesz esik?
Van egy felesleges tápom, vele tudok tesztelni próbálkozni
Szia! Szilicium diódán 0,6 volt esik a greatzen azért esett 1,2 mert 2 diódán ment át az áram.
Szia!
Szerintem korrektebb lenne venni 7808 stabkockát, és a kapcsolóval vagy 8 voltot, vagy 12 voltot adni a ventiknek Ha a 8v sok, akkor 7806, és vagy marad a 6v, vagy diódával fel tudod tornázni 7 voltra. Arra kell figyelned, hogy a sima stab 1A-val terhelhető, a cv-s 1.5A-val. És persze kell rá hűtőborda is, a terheléstől függően. Pl egy rossz pc táp bordája. Ha a ventik áramfelvétele meghaladja a stabkocka teherbírását, akkor építhetsz kettő kis áramkört, és egy két áramkörös kapcsolóval tudod azt is kapcsolni.
Nem kell ezt annyira túlbonyolítani.. 2 állású kapocsoló kell és kész is.. 5 voltal simán megy a 12voltos veniti csak lassan forog ami itt a cél az 5 voltos ágad 28 A-el terhelhető szóval nem kell félned hogy a táp nem bírja el mivel z alacsonyabb feszhez alacsonyabb áram is jár mivel a teljesítménye is jócskán lecsökken.. A gyors a 12Volt annak is simán el kell bírnia. Nálam 8 venti 6 vinyó 2 dvd elég komoly vga megy egy 460 -as tápról és a táp ventije alig indul el néha. A ventiket meg én így oldottam meg.
Valóban, ez a legegyszerűbb, de akkor meg kell néznie, hogy mindegyik venti elindul-e 5 volton. Nekem is van pár, ami nem képes elindulni 5 volton (de 12v-n sincs semmi hangja), viszont ha beindult, akkor 5v-n is bírja. Ha az összes elindul, akkor valóban a te megoldásos a legegyszerűbb.
Dél után tudok választ adni ezekre, mert most vendégek jönnek, és ha elmentek akkor majd neki álok, először kipróbálom a táp 5 Voltját, lehet hogy megsem tudnak indulni a ventik az 5 Voltol.
Jelentkezem , köszönöm a segitséget
Amelyik ventid nem indul el az valószínűleg már gyárilag előtét ellenállással szerelt azért halk és azért nem indul el.
Semmi nyoma nincs előtét ellenállásnak, elég china made ventik, de 5v-nál már nem indul. A Noctua-kat nem zavarja
. Viszont hogyha nem indul el, akkor sincs probléma, csak az 5v-al párhuzamosan egy kb. 1000uf-es kondin (az értékkel kísérletezni lehet) rá kell engedni a 12v-t, így 5v-s állásban amíg a kondi feltöltődik, megkapja a 12v-t.
Sziasztok elindultak az 5V rol, és a hűtés is kielégitő. Viszont arra jöttem rá hogy nem arendszerhűtők hangosak és nem a VGA hűtője hamen a CPU hűtője, már olyan 3000Fordulat környékén kezd idegesitő lenni, az 5200Fordulatrol nem is beszélve az iszonyatos, lehet veszek rá egy másik hűtőt a CPU ra, egyenlőre csak direktbe köttötem a ventiket, de majd szeretnám kapcsolhatóvá alakitani. köszi a segitséget
Sziasztok!
Adott egy PC venti amit vezérelni szeretnék. LM317T is adott meg van egy 10k-s NTK-m amivel a hőt tudom érzékelni. Na mármost valami megoldás kellene hogy egy tranzisztor közbeiktatásával tudjam vezérelni a dolgot. A tranzisztort még nem vettem meg és nem tudom milyen legyen. Ha van valakinek valami ötlete ezzel kapcsolatban várom a válaszát. Ja meg adott a kijelző hozzá amit úgyszint meg kellene oldani hogy a minimumtól a maximumig kéne tudni használni. Gondolom a kijelzőhöz csak egy ellenállás osztóra van szükség. A vezérelni kívánt ventillátor 8 centis és 7.2 W teljesítményű 4000 RMP-s venti. A segítséget előre is köszönöm! Üdv McDeath
Egy rajz lemaradt pótolom ezúton.
Az NTK nem biztos hogy jó helyen van. Ha van egy hozzá értő szaki aki tud mit kezdeni az elméletemmel azt megköszönöm ![]() Üdv McDeath
Üdv.Mindenkinek! Egy olyan kapcsolásra lenne szükségem ami pwm jelet biztosít egy egyszerű 12 voltos ventilátor fordulatszám szabályozására! Linkeltem egy képet kapcsolásról sajnos nem jött be azt tudom hogy meg vannak cserélve a 3-as és a 7 -es láb! De így se indul rá adom táp feszt és maximális fordulaton megy a a venti! Találtam egy tranzisztoros változatot valaki megtudja mondani hogy az élet képes lehet-e! A segítséget előre is köszi!
Erről fényképet is tudnál készíteni? Vagy nagyon be van építve, így külön nem észrevehető a kapcsolás? Igazából arra vagyok kíváncsi, hogy az NTC hol és hogyan van elhelyezve?
Hello!
Nem írtad a motor teljesítményét, feszültségét. A Fet-es rajz jó, de hiányzik a motor diódája. Ha maxon megy, vagy nem építetted jól meg, vagy a fet már zárlatos. üdv! proli007
Szia !
FET-s rajznak mennie kell, régebben terrárium hűtésnek raktam össze vagy 10db-ot. Nézd át mit csináltál, mert ott lesz a gond. üdv.
Ha a FET zárlatos, a PWM jel testközelben van, és a fordulat a minimumom.
Hello!
Gondolod Te.. De egy Fet, általában nem a Gate-Source között, hanem a Drain-Source között zárlatosodik be, ekkor maximumon megy a motor. üdv! proli007
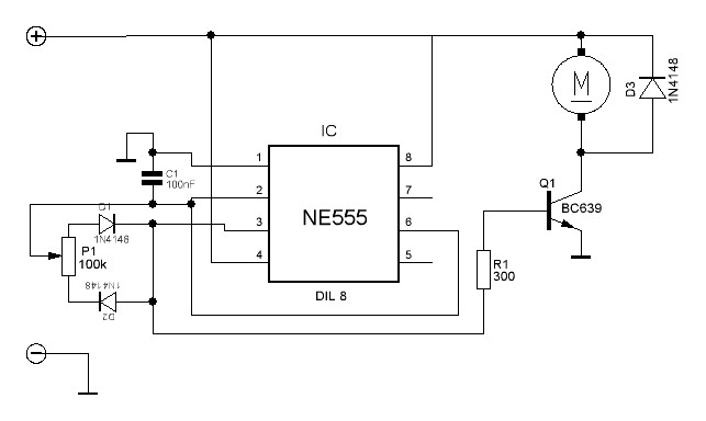
Sziasztok!
Gondoltam ennek igazán lehet nyitni egy új témát sok szabályzósat elolvastam de ezt szeretném konkrétan megépíteni minden megvan ami le van írva csak a kapcsolási rajz értelmezésében segítsetek és a megépítésben mit hova kössek stb ![]() Bővebben: Link Az alkatrészeken is látni értelemszerűen nem a duál időzítőset szeretném.
Hülyeség volt ezért témát nyitni.
Beírod a keresőbe hogy PWM és egyből ott van a téma. Erről ennyit. |
Bejelentkezés
Hirdetés |














