Fórum témák

» Több friss téma
Fórum » Ez milyen alkatrész-készülék?
 
Témaindító: csaby, idő: Dec 25, 2005
Témakörök:
Lapozás: OK   39 / 1206
(#) Balazs_555 válasza vtsoftware hozzászólására (») Szept 13, 2007 /
 
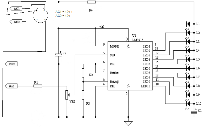
Ha BAR módban használod, sztem nem 1db ellenállás kell(R4), hanem minden leddel sorban egy-egy, mert minél több led világít annál kisebb áram jut 1-re , és minél több világít, annál halványabban vilábítanak.
Itt az átrajzolt cucc(remélem jó).

névtelen.JPG
    
(#) vtsoftware válasza Balazs_555 hozzászólására (») Szept 13, 2007 /
 
én is ebben a minutában lettem kész

kapcs2.PNG
    
(#) Balazs_555 válasza vtsoftware hozzászólására (») Szept 13, 2007 /
 
Jó, csak hiányzik egy átkötés, az IC nem kap tápot.
(#) vtsoftware válasza Balazs_555 hozzászólására (») Szept 13, 2007 /
 
ááá tudok már, haladok
és a nyákrajzom? (csatolva)

nyak.PNG
    
(#) vtsoftware válasza vtsoftware hozzászólására (») Szept 13, 2007 /
 
őőő akaraom mondani
kimaradt a C2-es elkó

nyak_v2.PNG
    
(#) Balazs_555 válasza vtsoftware hozzászólására (») Szept 13, 2007 /
 
Ha nem feltétlenül szükséges, nem kell láb között vezetni, forrasztásnál jobb ha nincs a két láb között vezteve.
De így is jó.
(#) Fery válasza Balazs_555 hozzászólására (») Szept 13, 2007 /
 
Igazán nem látom értelmét ennek sem. Jó igy lerajzolva a graetz csak valószinüleg felesleges.Önmagában nem használ az ember kivezérlés jelzőt ha pedig beteszed erősitőbe akkor az előfok tápjában már ugyis ott van. Ez az áramkör 12-20ig müködik ha ennél nagyobb az előfok tápja akkor csak egy 15v-os stab kocka kell.
(#) Balazs_555 válasza Fery hozzászólására (») Szept 13, 2007 /
 
Igaz, de ha nem építed be, hanem külső táppal használod, pl hi-fi-hez vagy más egyébhez.
De végülis a Graetz-t ki lehet hagyni, de azt az átkötést még csináld meg, h működjön.
(#) vtsoftware válasza (») Szept 14, 2007 /
 
amit te rajzoltál abban úgy nézem ha a kapcsoló nem zár akkor a 3.ik láb nem kap tápot csak a 9-es.
és így?

és hol az az átkötés?
nem találom
(mármint a nyákon, kapcsrajzon oké)
(#) Balazs_555 válasza vtsoftware hozzászólására (») Szept 14, 2007 /
 
A kapcs2-ről maradt le.
Még arra a rajzra csináltam a változtatást, amelyiken nem volt még az elko, utána csak át raktam azt a részt, a tiéd a jó.
(#) Balazs_555 válasza Balazs_555 hozzászólására (») Szept 14, 2007 /
 
Így az én rajzomon, van egy bekapcs gomb.
(#) vtsoftware válasza Balazs_555 hozzászólására (») Szept 14, 2007 /
 
okés
akkor ezt a nyákor már maratnám is
100% működne?
(#) Balazs_555 válasza vtsoftware hozzászólására (») Szept 14, 2007 /
 
Nem próbáltam még ezt a kapcsolást.
(#) Balazs_555 válasza vtsoftware hozzászólására (») Szept 14, 2007 /
 
Jaja, nem ellenőriztem, lehagytad a másik kondit is!!!
A C1-et.
(#) Balazs_555 válasza (») Szept 14, 2007 /
 
Jó, csak ne felejtsd el beültetésnél, h oda kondi kell nem ellenállás.
(#) vtsoftware válasza Balazs_555 hozzászólására (») Szept 14, 2007 /
 
igen, aztán néztem, amint eszembe jutott azonnal kondira cseréltem
akkor most 100%?

nyak_v5.PNG
    
(#) Fery válasza vtsoftware hozzászólására (») Szept 14, 2007 /
 
Szia feltennéd a Lay-t ? Összedobnám magamnak is ezt a nyákot csak kicsit kissebbre venném.
(#) Moderátor hozzászólása Szept 14, 2007
 
OFF dolgok törölve és jobb lenne egy másik topik, mert ez éppen: Ez milyen alkatrész?

közben nyák készül
(#) Fery válasza (») Szept 14, 2007 /
 
Bocsi
(#) vtsoftware hozzászólása Szept 15, 2007 /
 
megint én
Találtam egy mérőkészüléket és van benne egy 40 lábas

9020S
UM7106

feliratú IC. Kéredezném hogy mie való, mire lehet használni?
(találtam adatlapot de nem vagyok angolból jó)

köszönöm
(#) zoz11 válasza vtsoftware hozzászólására (») Szept 15, 2007 /
 
(#) tams hozzászólása Szept 16, 2007 /
 
Üdv!
találtam a pincében egy elektroncsövet, vagy valami annak látszót.
az van ráírva hogy Tungsaram TYPE 7(l,1,i, ezt nem nagyon tudom eldönteni)CG ez alá meg NO 1291518
Az egész úgy néz ki, hogy van 7 lába, de ebből 3db(minden páros) kicsit jobban meg van erőssítve a tövénél. Az üveg búrának az egyik oldala teljesen be van vonva ezüsttel, belül van egy nagy ovális drótkarika meg kicsit messzebb lüle így a karika középpontja felé belóg egy másik kivezetésből jövő fehér drótdarab. Ez mi lehet szerintetek?
(#) Moderátor hozzászólása tams hozzászólására (») Szept 16, 2007
 
Ennél élesebb képek kellenének, ezek kutyafülét nem érnek!
Töröltem őket.
Vagy tegyél fel normális képeket, vagy inkább semmilyet!
Köszi!
(#) tams hozzászólása Szept 16, 2007 /
 
Inkább akkor vázolom!
Kb így néz ki. Az egyik féloldala csak kívülről ezüst színű, belül fehér. Az ovál mögött van az a kis pöcök, ami szintén fehér.
Arra gondoltam, hogy ez csak valami fény kibocsátására alkalmas, valami glimm szerűség. (aminek örülnék) csak azt nem tudom, hogy lehetne világításra bírni.

cső.jpg
    
(#) Balazs_555 válasza tams hozzászólására (») Szept 16, 2007 /
 
Szia!
Próbáld meg a "Fényforrás és lámpatest gyüjtők" topic-ot, lehet h ott tud vki segíteni.
Kezdheted ezzel a hsz-el

http://www.hobbielektronika.hu/forum/topic_hsz_123159.html?highligh...123159
(#) mcganyer hozzászólása Szept 17, 2007 /
 
szoval senki semmit M12FS35-röl?
(#) spkkill hozzászólása Szept 17, 2007 /
 
Szerintetek mi ez?Ma sikerült letörnöm róla a kivezetéseket.Annyi van ráírva hogy 6k ohm és hűtőbordába volt csavarva.Valami hőre váltózó ellenállás?
(#) Moderátor hozzászólása spkkill hozzászólására (») Szept 18, 2007
 
Idézet:
„Szerintetek mi ez?”

Mi mi? Képet nem akartál csatolni?
Lehet hőérzékeny ellenállás is, de lehet nagyteljesítményű ellenállás is akár. Egy kép nem ártana...
(#) spkkill hozzászólása Szept 18, 2007 /
 
Jaj.Ez lemaradt.
A lényeg látszik rajta.Kicsi csvaros és két kivezetése volt.

aaaaaa.jpg
    
(#) Frankye válasza spkkill hozzászólására (») Szept 18, 2007 /
 
Hááát, nem tudom. Számomra nem sok minden látszik rajta, nemhogy a lényeg... De ez alapján én nem lettem okosabb. Talán a többiek.
Következő: »»   39 / 1206
Bejelentkezés

Belépés

Hirdetés
XDT.hu
Az oldalon sütiket használunk a helyes működéshez. Bővebb információt az adatvédelmi szabályzatban olvashatsz. Megértettem