Fórum témák
» Több friss téma |
Mielőtt kérdezel, a következő két dolgot ellenőrizd!
I. A helyes tápfeszültségek megléte.
II. A kimeneten van-e egyenfeszültség.
Élesztés.
Szia!
Müködni müködik csak a mély kiemelés elég gyenge. meg ha rá adom a tápot akkor pukan egyet a hang és utána ugyan ugy szol tovább mit táp áram nélkül. Ennek nem kéne egy kicsit erősitenie.
Bocsánatot kérek csak a billentyűzetem már nem a legjobb
Le tudnád élvezhető minőségben fotózni? Valami el van kötve, vagy az IC elpusztult. Az is elég ha leírod az IC mely lábait használod és azokon mekkora a feszültség testhez képest. Az egyik testen van az nem érdekes, +IN, -IN, OUT, táp.
Szia!
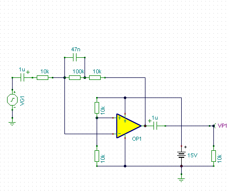
Itt a kép be jelöltem mit hova kötötem meg itt az ic adatlapja.
LM324-re számítottam a rajz alapján, ezért hivatkoztam más lábkiosztásra. Így jó a bekötésed.
Gondolom a piros- zöld megy a 47nF-ra, a csatlakozók közös testpontja pedig eljut a negatív tápra a fekete vezetéken. A kis barna csatoló kondenzátorok 1µF tantálok? Ha véletlen elnézted a jelölést és csak 100nanósak akkor van magyarázat a mély emelés elmaradására. Az IC működőképességét jelzi ha a kimenetén [1-es láb] 1/2 táp van. Az áramkör alapműködését a 47nF kiiktatásával tudod ellenőrizni, ekkor 10x-esen kell jelet erősítenie.
Szia!
Még egy kérdés nincs kerámia kondim 1µF csak elektrolit polarizált - jelölése hova esen a kondinak? Megmértem az egyes lábát az icnek 6,6 volt van rajta 9V 200mA rel hajtom ez ál az adapteren.
Köszönöm a segitséget már müködik ki vetem a 47nf kondit mert az csak gyengiti a jelet. most átrakom az ic végleges helyére és be fogom dobozolni.
Üdv, lm 3886 vagy valamilyen gainclone müködtethető -+50 voltról?
Aha ez kiment a fejemből, itt porosodik a fenébe félkészen:S de izé LM sorozatra gondoltam... TDA 7294 az megy 50 ről?
Kérsz egy let me google that for you-t?
Sziasztok! Szeretnék egy 2 bemeneti csatornás erősítőt építeni, ebből az IC-ből. A kérdés az lenne, hogy elég ha Pl. a IN1-IN2 illetve IN3-IN4-et rövidre zárom és ez lesz a két bemenet vagy az AUX-al kellene játszani ?
Üdv emberek!
Van egy TDA7297-es végfokom összeszerelve. Bekötöttem 12 V-ra adtam neki bemenetet és a hangyszórókat is rákötöttem, mégse csinált semmit. A MUTE és a STAND BY csatlakozókkal mit kellene csinálnom? Kérlek segítsetek. Köszönöm
Szia! Nekem is igy indúlt be.Üdv.
Megvan a dokumentációja de nem tudom értelmezni mi az a microP ott :/ pls segítsetek
A Figure 3-at nézd! Az előtte lévő [2.ábra] mutatja a st-by és a mute határértékeit.
micsoda?
Az R1,és R2 ellenálás 47kóhm.A C4 47mf,a C2 1mf.Itt egy kép,a piros vonalak átkötéseket jelentenek.Remélem igy érthetöbb.Üdv.
Sziasztok. Egyik ismerősöm kapott egy erősítőt amit szeretne beüzemelni.
Itt található róla sok kép. abban kérnénk segítséget hogy tulajdonképpen hogyan is kell beüzemelni. az előlapján van sok poti a potik alatt kapcsolók. a hátlapon van egy rakat csati. Ha jól értelmezem ez 100V-os és normálé hangszórókhoz is hazsnálható. Erre a hátoldalon levő váltókapcsolóból következtetek. A kérdésem az lenne hogy hova kell a jelet kötni,m és normál hangszóróhoz honnan tudom kivenni a jelet?
Pedig nekem behozza...
Így? Ahogy nézegettem gondolkoztam talán 4 csatorna lenne és egy poti még a fő hangerő és egy a mikrofoné?...
Innen vagy picasáról? Kiléptem picasáról és sajnos az oldal nem található... Berakom ide. Csak mivel több van nem akartam teleképezni...
Így már jó kell legyen.
Íme még néhány. A többi nem olyan lényeges. Szerintem ebből már felismeritek. Ahogy gogleba rákerestem kiadta hogy miis, de bekötést nem találtam...
Szia! Ez egy Beag AET-453-as 1x50W 8óhmon,és 100v-os kimenet.
Aha. A hátoldaláról van kép. esetleg men tudod hova kell jelet adni és hol tudok a 8ohm-hoz kivenni a jelet?
|
Bejelentkezés
Hirdetés |




















