Fórum témák
» Több friss téma |
Fórum » Tina
Sziasztok!
TINA 8-ba hogyan tudok alkatrészt csinálni? Illetve láblenyomatot kellene leginkább. Vagy esetleg alkatrész tokozást hogyan tudok bevinni? (pl DO35-ös tokozás) Esetleg ORCAD-ből át tudnám hozni az alkatrészeket? A segítséget előre is köszönöm ![]() Üdv McDeath
Sziasztok!
Esetleg nem tudja valaki, hogy a Tinában hogy lehet integrált számolni? Ugyanis van egy feszültségem, meg áramom (időfüggvények), azokat összeszorozva ugyebár megkapom a pillanatnyi teljesítmény időfüggvényt. Ebből szeretnék energiaveszteséget számolni, ami a görbe alatti terület lenne, csak hát már napok óta nem jövök rá, hogy is kellene csinálnom...Egyébként Tina 8-as verzióm van. Köszi
Tegyél be Wattmérőt, majd a szétválasztod a görbéket, kijlölöd, utána Process-menü -> Averages. Ez megadja az átlagot, szorozva az idővel megvan a görbe alatti terület is ha kell.
TINA8-ban próbálok egy AB osztályú erősítőt modellezni, de nincs benne BD249/250 (vagy az ennek megfelelő TIP35/36). Melyik TINA-ban szereplő tranzisztor tipus rendelkezik hasonló paraméterekkel?
A TIP33 sajna csak 10A-es, TIP34 pedig nincs a TINA8-ban.
TIP34 is benne van, nem is lenne logikus, ha a párja hiányozna.
Akkor lehet, hogy csak az enyémben nincs benne..? Pedig van felrakva egy TINA6 és egy TINA8 is és mindkettőből hiányzik. Viszont van benne egy csomó zetex tranyó, azok közül nem lenne valamelyik jó a "nagyBD" helyett?
Mégis van benne 34 , de a 10A-es kevés.
Szerintem ne foglalkozz a fizikai eszkoz terhelhetosegevel. Siman megcsinalja a szimulaciot ezzel is. Legfeljebb a HW-nel majd a masik tranyot hasznalod. Nezz bele a tinaban a tranyo adatlapjaba. Meg fogsz lepodni. A max kollektoraram 1 A.
Azért számít mert jóval nagyobb lesz a torzítás ha megközelítem a tranyó határadatát. Így csak kisebb áramokkal tudom futtatni a szimulációt (8...10 ohm-ra).
Van egy szokatlan felépítésű, AB osztályú végfokra egy ötletem, ami ígéretesnek tűnik, és amit talán meg is fogok építeni később, de előtte szeretném szimulátorban próbálgatni. Persze lehet, hogy ha másképp nem megy akkor a modellben párhuzamosítok majd 2-2 tranzisztort.
Helló mindenki!
Lehet, nem ide tartozik, de új témát nem akartam nyitni. Működőképes lett egy Tungsten E Palm-om, nem egy nagy szám, de esetleg nincs rá valami lehetőség, hogy egy egyszerűbb áramkör tervező progit futtassak rajt? Esetleg valakinek bevált progija?
Sziasztok!
Tudna nekem valaki segíteni a Tina8 program magyarításában,(vagy ez csak angol verzióban jött ki?) sajnos csak angol verzió van meg, és hát az angol tudásom nem igazán profi szintű.
Nem kell komoly angol tudás a program használatához, illetve amennyi kell annyi el is várható egy műszaki szakembertől. Magyar verziót utoljára a Tina5 -ből láttam.
Biztosan tudod hogy a Tina gyártója, a Designsoft Kft. magyar cég. Talán érdeklődhetnél náluk.
Én a 7 verzió magyar nyelvü kezelési utasítását töltöttem le az ő honlapjukról. A 8.0 verzió angol nyelvü manuáljával az alapvető dolgokban megegyezik.
Szia!
A leírás az megvan hozzá,csak gondoltam kényelmesebb lenne ha a progi tudna magyarul.
Sziasztok! Letöltöttem a crackes verziót, kódot beírtam, de nem engedtem neki, hogy kapcsolódjon a nethez. Engedélyezhetem neki?
Sziasztok! Kezdő volnék a Tinával, az a problémám hogy ha egy 4 részes OP-t teszek fel (LM324N) a kapcs. rajzra csak az első OP-t hozza le a táp lábakkal együtt. Hol a másik 3 ? Hogy kell beállitani a lábak számozását?
Helló!
Az lenne a kérdésem, hogy ebben a designsoft tina 8-as programban ha jól értem van olyan lehetőség, hogy kész kapcsolásokat le lehet tesztelni, virtuálisan. Konkrétan az oszcilloszkópját hogyan lehet használni? SB
Hello!
Természetesen van rá lehetőség, feltéve, hogy egy szkóp kezelését ismered. Amit a szkóppal meg szeretnél nézni, oda egy feszültségmérőt, vagy egy kimenti szimbólumot (Voltage pin) kell illeszteni. Ezt a mérőpontot aztán ki lehet választani a Chanel alatt. De van Help is.. üdv! proli007
Szia.
Igen, le lehet szimulálni a kapcsolást. Én a helyedben nem szkóppal mérném. Simán beraksz egy feszmérőt vagy egy voltage pin-t a kimenetre és utána analízisel meg tudod nézni amit akarsz. Tud átviteli karakterisztikát rajzolni (AC transfer characterist), de lehet időben is vizsgálni a kimenő jelet (tranziens módban). Én ezeket szoktam használni, ezzel az álltalános dolgok kimérhetők. De ha olyan kell, akkor hőmérséklet változásra is le tudod szimulálni a kapcsolást.
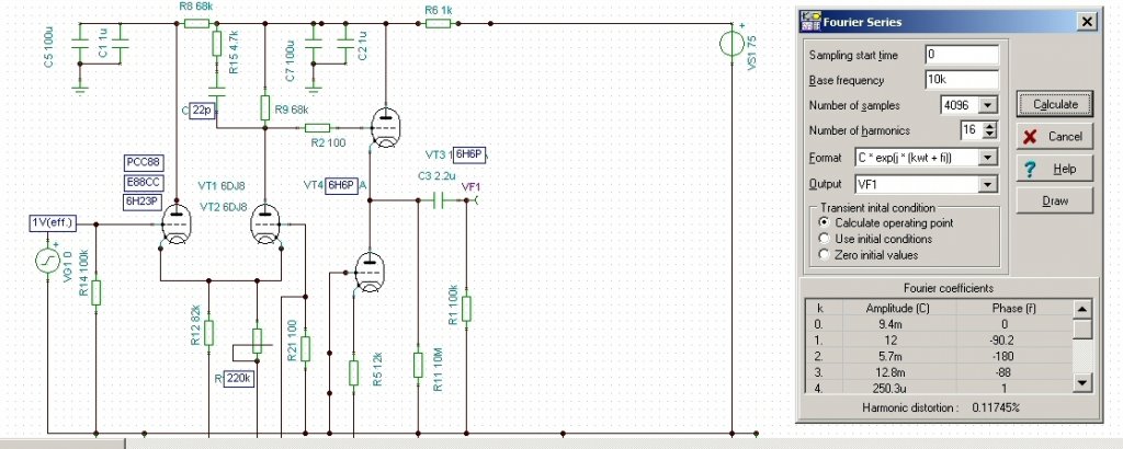
ANALYSIS > FOURIER ANALYSIS, a TINA 8.0 tudja .
Kijelölöd a tranziens alalízis lefutása után a kívánt görbét, majd "jobbklikk", és Fourier Series....
Olyan kérdésem lenne, hogy szeretnék szimulálni 1 áramkört, de van benne 1-2 olyan alkatrész ami nincs benne a tinába. Pl: ICL7107cpl. Honnan lehet hozzá beszerezni alkatrészeket?
Hello!
Nem sok értelem van. A 7107 egy digit voltmérő. A helyére teszel egy feszültségmérőt, és kész is vagy.. üdv! proli007
Sziasztok!
A Tinában ismerkednék a flip-flop-al (többek között), de nem tudom megfejteni a működését. Tudna nekem valaki segíteni egy egyszerű rajzzal? Végül is arra lenne szükségem, hogy egy gombra billenjen, majd ugyanaz a gomb megnyomására vissza. A példa mappában semmit nem találtam róla. Köszönöm előre is a segítséget!
Sziasztok!
Valaki tudna nekem segíteni egy meglévő kapcsolás lemodellezésében? Olyan formában kéne elkészíteni, amivel én meg tudom mérni bizonyos pontokon a jelalakot,feszültséget, áramerősséget. Itthon feltelepíteném mondjuk a Tinát ,vagy más progit, és a lemodellezett kapcsoláson méregetnék, próbálgatnám. És.... ha esetleg úgy alakul, az sem baj ha az illető aki segít, valószínű majd tud tanácsot adni bizonyos hibák megoldására. Tehát aki ért is hozzá, olyan segítségét keresem. Egy kis honoráriumot is felkínálok siker esetén, hogy ne csak a segítőkészség domináljon, de.. ne számítsatok sokra, nem cég, de még csak vállalkozó sem vagyok. Priviben üzenjetek!
Üdv!
Oszcilloszkópot javítanék, de ez most inkább ide tartozik. Készítettem egy Tina modellt, a 110V-os tápról abban bízva, hogy az segít megtalálni a hibás alkatrészt, de valami nem stimmel, mert a szimulációban a kimenet 178V a várt 110V helyett. A bemenő feszültségnek az általam mért 198V-ot adtam, szemben a doksi szerinti 175-tel. Ránéznétek, mit rontok el? |
Bejelentkezés
Hirdetés |













