Fórum témák

» Több friss téma
Fórum » Gitár torzító / Effekt / Erősítő / Pickup
Lapozás: OK   198 / 317
(#) lajos1969 válasza ZSozsóó hozzászólására (») Jún 10, 2012 /
 
Köszi a választ! Annyi a gondom még, hogy a level potmétert csak egy nagyon picit lehet feltekerni, mert nagyon sokat erősít a torzított jelen ez a 47K poti . Ezt lehetne valahogy orvosolni szerinted?

mt2_06.jpg
    
(#) bodnar00 válasza lajos1969 hozzászólására (») Jún 10, 2012 /
 
Szia! Nem lineárisat tettél véletlenül log. poti helyett?
(#) lajos1969 válasza bodnar00 hozzászólására (») Jún 10, 2012 /
 
Az lehet, hogy lineáris került bele, majd megnézem csak az egy kis időbe kerül.
(#) lajos1969 hozzászólása Jún 10, 2012 /
 
Sziasztok! Megnéztem tényleg lineáris a 47K potméter. Szerintetek 10KB potméter jó lesz helyette? Csak ilyet találtam itthon vagy inkább 47KB tegyek bele ha szerzek? Valami jelentősége?
(#) Massawa válasza lajos1969 hozzászólására (») Jún 10, 2012 /
 
Sokkal gyorsabb kiprobálni.......
(#) lajos1969 válasza Massawa hozzászólására (») Jún 10, 2012 /
 
Már azon túl vagyok, a 10KB is működik rendesen!
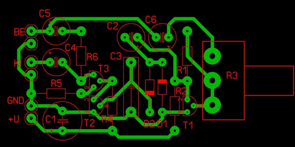
(#) reloop válasza Addye hozzászólására (») Jún 10, 2012 /
 
Egy kis segítség a zajzár elkészítéséhez.

Zajzár.JPG
    
(#) Addye válasza reloop hozzászólására (») Jún 11, 2012 /
 
Köszönöm, így már menni fog
(#) lajos1969 hozzászólása Jún 12, 2012 /
 
Sziasztok!
A radiátoros trükkön kívül van valami más megoldás is a zaj csökkentésére? Ez a zajzár használható lenne a gitárhoz is?
(#) compaqamplifier hozzászólása Jún 20, 2012 /
 
Samplert valaki épített-e már itt? Hangonkénti külön lenne az egész. Dobos cuccot elkezdtem már, egyenlőre anyagi okai vannak hogy nem fejeztem be, sampler lesz a következő projekt.
(#) vikipapa hozzászólása Jún 20, 2012 /
 
Sziasztok. Lenne egy érdekes kérdésem. Valaki nem tudja, hogy a precision basszuson hol van a hangszedő? Úgy értem, hogy például hány mm-erre van a 12. bund-tól. Ha valaki meg tudná írni, megköszönném!
(#) Longa György válasza vikipapa hozzászólására (») Jún 21, 2012 /
 
Hali.Nem miliméterbe de megközelítőleg le lehet a képről olvasni.
(#) Bassmester válasza vikipapa hozzászólására (») Jún 21, 2012 /
 
Nézd meg EZT hátha segít. A négyzetrács coll-ban van...
(#) bgio válasza vikipapa hozzászólására (») Jún 21, 2012 /
 
Szia! Kérlek segítsetek - a következő a gondom:
Megépítettem én is a Little Angel kórust, és ugyanaz a probléma vele: melegszik, de veszettül! Még az IC (PT2399) is! Minden jelenség megegyezik, mint a Te kórusodnál. Végülis lett megoldás? Mert sajnos nekem elég messziről, Záhonyból postázták a PT-t, én meg B.füreden lakom. Szóval nem egyszerű beszereznem, ha azzal lesz gond...
Ezt a rajzot használtam a megépítéshez:
(#) vikipapa válasza bgio hozzászólására (») Jún 22, 2012 / 1
 
Szia. Megoldódott nekem a melegedős probléma, ami zárlat volt a potikhoz menő egyik kábel és (ha jól emlékszem) a 9V-os táp között (bár még mindig szokott szórakozni, úgyhogy újra kellene huzalozni). Ha közel vannak a kivezetések egymáshoz, próbálj meg tömör összekötő kábeleket használni vagy ónozd be a végüket, így kisebb az esélye a zárlatnak. Egyébként nekem most az a bajom vele, hogy eszméletlenül sistereg. Az összes kondi fólia, nagy része wima. Esetleg ha valaki tudja mitől lehet, az legyen szíves írja meg.
Köszönöm a precision-os dolgokat!
(#) bgio válasza vikipapa hozzászólására (») Jún 22, 2012 /
 
Köszönöm! Utánanézek. Remélem tényleg csak ennyi, vagy ilyesmi lesz. Már régóta szeretnék egy kórus pedált építeni, de csak december óta kezdtem el foglalkozni ilyesmivel. Ahhoz képest már jó pár Boostert, Fuzz, és különböző Drive-ot sikerült jó minőségben kitermelni. Van még tremolóm, küzdök a Green Ringer oktáverrel, mert alig jön ki hang belőle. Már kipróbáltam azzal is több mindent...
Mondjuk azt nem bánom ha az oktáver nem működik, a Little Angel legyen jó!
Még írok majd, hogy mire jutottam.
Jó pihenést! Köszönöm még egyszer!
(#) bgio válasza vikipapa hozzászólására (») Jún 22, 2012 /
 
Sajna, nem tudtam élesebb képet csatolni, de fényképezőgéppel lemakrózom.
A másik képen a jelenleg folyó projektek vannak, és ami még nem látszik: EH Linear Power Boost, Fetzer és ZVex SHO egy panelen. DAM Fleshhead OC44 és 1071-el, Clock of tone 50, és a saját módosítású Rangemaster AC187-el középhangszínre emelve (brutál jót szól!).
Na, ezek mennének pedálba. De nem külön-külön! Minimum 2-3 elektronika egy dobozban! Van egy korábban összefabrikált pedál, amiben van egy Les Lius, Catalinbread formula N°5., és egy Wampler Plexi drive, aminek csináltam egy előfokot.
Szóval minimum ebben gondolkodom.
Már csak az a kérdés marad nyitott, hogy honnan szerzek dobozokat..?
(#) bgio válasza wildthing hozzászólására (») Jún 22, 2012 /
 
ITT elég sokmindent meg tudsz rendelni!

Milyen stílushoz kellenek konkrétan elrendezési rajzok, mert akkor könnyebben tudnék segíteni, ha ezt elmondod.
Van kb. hat tonna rajzom, amiket igen magas százalékban megépítettem és kiválogattam a nem működőeket, vagy van amit saját fülre módosítottam, vagy egyszerűen tetszés szerint átalakítottam. Szóval ennyi kezdésnek.
Szép napot!
(#) bgio válasza vikipapa hozzászólására (») Jún 22, 2012 /
 
Itt a részletesebb felontású kép. A kis mustárszínű 100nF kondik régebbi számítógépből valóak... Lehetnek ők bűnösek a felmelegedésért? Csak mert a tremolót is ezekkel építettem, ott jók... Nem tudom...
(#) 999laci válasza vikipapa hozzászólására (») Jún 22, 2012 /
 
bgio és vikipapa:
Üdv. Little angel nekem is megvan. Nálam nincs melegedés, de Ti egy régebbi rajzot használtatok...
Milyen feszültséget mértek az PT lábain? Nem szabad h melegedjen még akkor sem ha nem csinál semmit csak "simán" átmegy rajta a hang. Nehogy megsüljön..LFO működik? (1k ellenállás+LED az IC1 7es lábra villog a spped poti állásától függően).
kb ilyesmi feszültség értéket kell mérni:

NE5532

1: 0.13 to 4.9
2: 2.9 to 3.2
3: 2.7 to 3.1
4: 0v
5: 4.79
6. 4.9
7: 5.14
8: 9

PT2399

1: 5
2: 2.38 to 2.42
3: 0
4: 0
5: 2.75
6: 0.61
7: 0.88
8: 0.88
9 through to 16: 2.41
(#) 999laci válasza 999laci hozzászólására (») Jún 22, 2012 /
 
ezt a little angelt-t építettem meg:
Bővebben: Link
(#) bgio válasza 999laci hozzászólására (») Jún 22, 2012 /
 
Köszönöm, megnézem!
Bár ha valahol probléma van, eléggé át kell gondolnom, hogy mit csináljak, mert újraépíteni... Elválik a feleségem

Szóval megnézem estefelé, mi lehet vele. Esetleg van elrendezési rajz is hozzá, mert az elvi rajz alapján nagyon sokat kell matekoznom, hogy mi, hova, hogyan megy... Tudod amatőr műkedvelő vagyok, nem szakmabeli.
Köszönöm!
További kellemes napot!
(#) 999laci válasza bgio hozzászólására (») Jún 22, 2012 /
 
az általam belinkelt rajzot jegeld még mert ahhoz sok dolgot kellene változtatni ergo új nyák kellene. érdekességnek szántam.
nézd meg a feszültséget a pt lábain elsőként. az ic1 lábain sem árt megmérni mi van.
(#) bgio válasza 999laci hozzászólására (») Jún 22, 2012 /
 
OK! Így lesz, köszönöm!
(#) bgio válasza 999laci hozzászólására (») Jún 22, 2012 /
 
Nyák nem gond, csak az idő megint és a plusz munka...
Ez a rajz jó lehet?
Mármint ha jól néztem, akkor az elvi rajzzal stimmel...
(#) skylooker válasza bgio hozzászólására (») Jún 22, 2012 / 1
 
A green ringer akkor ad ki értelmes hangot, ha nagy jelet kap, kell elé egy booster. Úgy egész jó. Ringmodulátornak becézik, szerencsére nem igazán az.. ha torzító után kötöd, akkor már inkább ringes, izlés dolga.
(#) bgio válasza skylooker hozzászólására (») Jún 22, 2012 /
 
Ez tényleg így van! Mármint csak a torzítónál ringes...
Kipróbálom boosterrel, jó ötlet! Azt észrevettem, hogy a jel erőssége körül nincs valami rendben, ezért a konstrukcióban kerestem a megoldást, de azt nem gondoltam, hogy a bemeneti jelet kell növelni...
Köszönöm!
(#) kefe13 válasza bgio hozzászólására (») Jún 22, 2012 / 1
 
Üdv.
Csak cseszegetés képpen mondom, a 0260 as képen látható tyukbelektől ne várj semmi jót ...
Üdv.
(#) bgio válasza kefe13 hozzászólására (») Jún 22, 2012 /
 
Köszönöm a tájékoztatást. Valójában nem tudom még, hogy a legmegfelelőbb vezetékek milyenek, és hol kaphatóak, vagy hogyan is néz ki igazából, mert laikus vagyok ebben a kérdésben is.
Ha esetleg kérhetek némi támogatást kábel ügyben, akkor ígérem többé nem tyúkbelezek be semmit!
Köszönöm!
(#) bgio válasza 999laci hozzászólására (») Jún 22, 2012 /
 
Megmértem a holmit. A következő eredmények születtek:

NE5532
1. 5,13
2. 4,22
3. 3,67
4. 0,0
5. 2,60 - 3,05 között ugrál
6. 2,88 - 3,20 között ugrál
7. 1,58 - 5,53 között ugrál
8. 8,79

PT2399
1. 4,94
2. 2,36
3. 0,0
4. 0,0
5. 4,93
6. 0,58
7. 0,001
8. 4,52
9.-14 2,38 az átlag
15. 0,37
16. 4,74

Ha kihúzom a tápot, várok egy kicsit, majd újra bedugom, akkor elsőre minden normál értéket mutat, majd mire végig érek a méréssel minden lábon, addigra a fentiek alapján alakulnak a melegedéssel együtt a mért értékek. Kb 1 perc alatt végbemegy a folyamat...
Következő: »»   198 / 317
Bejelentkezés

Belépés

Hirdetés
XDT.hu
Az oldalon sütiket használunk a helyes működéshez. Bővebb információt az adatvédelmi szabályzatban olvashatsz. Megértettem