Fórum témák

» Több friss téma
Fórum » 7 másodperces időzitő
Lapozás: OK   4 / 10
(#) kissi válasza Balu424 hozzászólására (») Jún 20, 2012 /
 
Az értékeket kísérlettel kell meghatároznod ( a lemaradt relé tekercsre a GND kell!)!

Steve
(#) kissi válasza Balu424 hozzászólására (») Jún 20, 2012 /
 
Na ezért kérdeztem a feladatot ... !

Steve
(#) kissi válasza Balu424 hozzászólására (») Jún 20, 2012 /
 
Akkor így próbáld ( kondit itt is próbálni, nagyobb kondi hosszabb idő, kb. 1000 µF-al kezdd, de ez függ a relédtől !) !
(#) Balu424 válasza kissi hozzászólására (») Jún 20, 2012 /
 
Köszi csak az a kérdés, hogy a kondi feltöltődik-e egy pillanat alatt, mikor a villamos átmegy a sínérintkezőn?
(#) kissi válasza Balu424 hozzászólására (») Jún 20, 2012 /
 
Azt nem írtad, hogy az csak "egy pillanat" !
A feltöltődés ideje a telep (és a kapcsoló) belső ellenállásától függ: szerintem fémes érintkezésnél ez valószínűleg jól fog működni, de --> próba !!

Steve
(#) Balu424 válasza kissi hozzászólására (») Jún 20, 2012 /
 
csak egy pillanat valószínűleg 0,1-,02 mp. A villogó sárga pedig egy astabil multivibrátor egyik ledje lenne, tehát nem tudom csak úgy oda belekötni. azért gondoltam a relét, de annyi érintkezője nincs...
(#) kissi válasza Balu424 hozzászólására (») Jún 20, 2012 /
 
A "villogó sárga" az egy áramkör, amit a rajzomon az R1-D1 áramkör helyett kell beraknod, addig kap áramot, amíg a relé nem húz ( de vannak "alapból" villogó LED-ek, gondolom sárga is létezik... ! ) !

Steve
(#) Balu424 válasza kissi hozzászólására (») Jún 20, 2012 /
 
A "villogó sárga áramkör" egy másik kapcsolás része. majd megoldom villogó SMD ledet még nem láttam
(#) Balu424 válasza kissi hozzászólására (») Jún 20, 2012 /
 
azt mondod, hogy egy pillanat alatt nem fog feltöltődni a kondi?
(#) kissi válasza Balu424 hozzászólására (») Jún 20, 2012 /
 
Szia!

Pont azt mondom, hogy megfelelő kontaktus esetén fel kell töltődnie!

Megint megleptél: ki beszélt eddig SMD technikáról ?!

RGB SMD villogó biztos van ( lehet sárga is van, de ki lehet keverni is!) , de nem keresgéltem tovább!
Bővebben: Link
!

Steve
(#) Balu424 válasza kissi hozzászólására (») Jún 20, 2012 /
 
A sínérintkezőt úgy kell elképzelni, hogy az egyik sínszál és egy másik -a talpfák közötti- sínszál között elmegy a fémkerék s az zárja össze . tehát nagyon rövid idő az...
(#) kissi válasza Balu424 hozzászólására (») Jún 20, 2012 /
 
Próba !!!
Idézet:
„tehát nagyon rövid idő az...”
Ilyenek miatt írtam az IC-s megoldást, de azt elvetetted!

Steve
(#) Balu424 válasza kissi hozzászólására (») Jún 20, 2012 /
 
én értettem, hogy mit mondasz, de ha visszaolvasol, akkor hogyan oldod meg a kapcsolást? kell egy olyan kör ami a folyamatos pirosat kapcsolja s kell egy olyan, mely egy astabil multivibrátornak ad feszültséget, hogy a villogó sárga ledek működjenek.
Összesen 9 útátjáró van (4-3-2 db/asztal bontásban) s ezt még szorozni kell 2-vel, ennyi lámpa kell. (össz: 18 db) Mivel egy útátjárónál 2 lámpa van - ezért praktikus az astabil multivibrátoros villogó.
(#) kissi válasza Balu424 hozzászólására (») Jún 20, 2012 /
 
Szia!

Mondjuk én egy PIC-el megoldanám, azaz 1 IC működtetné az összes LED-et ( vagy asztalonként 1 db, hogy ne kelljen annyit vezetékezni! ) !

Az általad javasolt megoldásnál én nem az astabil multivibrátoros villogót kifogásoltam ( bár kikerülhető villogó LED-el ), hanem azt mondtam, hogy aktív eszköz nélkül problémás a pontosnak tekinthető időzítés ( pl. a villamos kereke kétszer zárja gyorsan egymás után a sínt, akkor lehet, hogy tovább, vagy éppen rövidebb ideig fog világítani a piros ) és erre javasoltam a monostabil multivibrátort !
A LED-ekhez egyébként nem kell relé, megoldható tranzisztoros áramkörrel is ( SMD-ben kisebb méret, fogyasztás, ár! ): egy kis diódás logikával hol a villogó sárgádnak, hol a pirosnak adnál tápot!

Steve
(#) Balu424 válasza kissi hozzászólására (») Jún 20, 2012 /
 
PIC-cel persze.... mibe se kerülne....
*
Ábrándozni én is tudok..

Az útátjáró lámpái SMD LEDekkel készek, tehát villogó LED szóba sem kerülhet

*Kivettem a szemtelenséget !
(#) kissi válasza Balu424 hozzászólására (») Jún 20, 2012 /
 
Szia !

Szerintem mondtam elég sok ötletet, arról én nem tehetek, ha Neked ez nem segített !
Idézet:
„Az útátjáró lámpái SMD LEDekkel készek, tehát villogó LED szóba sem kerülhet”

Milyen jó, hogy ezt is már említetted korábban vagy mégse ... ?!
Ábrándozzál tovább, nem akarok több "szájtépést" Steve
(#) Balu424 válasza kissi hozzászólására (») Jún 20, 2012 /
 
Sajnálom, én az elején kikötöttem, hogy minél egyszerűen, minél olcsóbban. A PIC említése azért nálam kiverte a biztosítékot.
Azért köszi a többi ötletet, ki fogom próbálni
(#) vilmosd válasza Balu424 hozzászólására (») Jún 20, 2012 /
 
Csak ugy szamolj utana mennyibe kerul egy rele, es mennyire stabil egy ilyen erintkezo. Mivel itt egy kis aramu LED-rol van szo, nem egy 10-20 wattos lamparol, teljesen felesleges a rele hasznalata. Egy NE555 max kimeneti arama 200 mA. Tehat akar 10 LED-et is kepes meghajtani. Melle az ara is eleg baratsagos. Az osszes koritessel egy atjarora azert 200 Ft alatt ki lehetne hozni a monoflop+astabilt. Ezert a penzert meg egy nyamvadt kis relet sem kapsz, es melle jon meg a bizonytalan mukodes. De vegulis Te tudod milyen megoldast valasztasz, viszont ugy latom neked van egy elkepzelesed, es ebbol nem akarsz engedni. Igy eleg nehez barmilyen segito hsz-t irni.
(#) Balu424 válasza vilmosd hozzászólására (») Jún 20, 2012 /
 
a múltkor vettem 12 V-os relét kemény 150 Ftért vagy 6 db-ot
(#) vilmosd válasza Balu424 hozzászólására (») Jún 20, 2012 /
 
Biztos jo az ilyen olcso rele, de azert ez nem eleg az altalad kituzott celhoz, mert ha eleg lenne mar megcsinaltad volna ezekkel. Ez a tipusu automatizalas a '60-as evek divatja volt, de mar akkor is inkabb tranzisztorral probaltuk pontos mukodesre birni az idozitoket.
(#) proba válasza vilmosd hozzászólására (») Jún 21, 2012 /
 
Az 555 tiltó lábára már esetleg megoldható volna a 3 sec kondi ellenállás párossal. Ami számomra kérdéses még ,a sínekben némi "vontatási " áram is szokott kószálni ami esetleg nehezítheti a feladatot.
(#) Balu424 válasza proba hozzászólására (») Jún 21, 2012 /
 
A két sínben, de nem az egy sín + sínérintkezőben.

Hagyjuk az egészet Uraim. Kissinek köszönöm a rajzokat. 2200 µF-os kondi mindössze 1 s időzítést ad.
(#) proli007 válasza Balu424 hozzászólására (») Jún 21, 2012 /
 
Hello!
Oké, hagyjuk. Csak még egy ötlet. Nem tudom ezt szeretted-e volna. Alapban a sárga villog. Ha jön egy impulzus (In-GND rövidzár) akkor kb. 3sec ideig piros,majd újra villog a sárga. Egy IC, néhány alkatrész. Hogy használható-e, majd eldöntöd, vagy elveted..
üdv! proli007
(#) Balu424 válasza proli007 hozzászólására (») Jún 21, 2012 /
 
Annyi a gondom, hogy az útátjáró lámpáiba sima SMD sárga led van (ezek már készen vannak), tehát a a villogtatása csak astabil multivibrátorral történhet. Tehát vmi relé beiktatása csak kellene.
(#) proli007 válasza Balu424 hozzászólására (») Jún 21, 2012 /
 
Hello!
Nem az az érdekes, hogy milyen Led van benne, hanem hogy hogyan vannak bekötve (milyen közös vezetékek vannak), és hogyan kell működniük.
Nem igazán látom át/be mi az előnye az astabilnak.. Mert már benne van, vagy mi az oka. Így nem érthető..
üdv! proli007
(#) Balu424 válasza proli007 hozzászólására (») Jún 21, 2012 /
 
a piros és a sárga led negatív szála közös.
A pirosnak 3 mp-ig folyamatosan kell világítania (amikor a villamos áthalad az átjárón) utána visszavált villogó sárgára ..
(#) proli007 válasza Balu424 hozzászólására (») Jún 21, 2012 /
 
Hello! Na, ez már információ. De nem a "negatívja", hanem a katódja. Meg is oldható, így.. üdv! proli007
(#) Balu424 válasza Balu424 hozzászólására (») Jún 21, 2012 /
 
és a sárga led önmagától villog? nem kell neki astabil multivibrátor? Ha esetleg több időre lenne szükség akkor melyik alkatrészt cseréljem? Most ez a rajz csak egy piros és egy sárga ledről szól. Ha párhuzamosan mellé kötök egyet-egyet akkor még elbírja? (mivel egy pár lámpa van egy helyen)
(#) proli007 válasza Balu424 hozzászólására (») Jún 21, 2012 /
 
Hello!
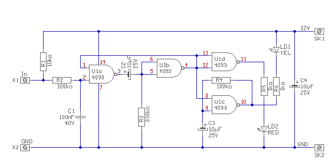
Természetesen az astabil áramkör itt az U1C kapu valósítja meg. Mert az "astabil" nem azt jelenti hogy tranyó van benne, hanem egy multivibrátor típust jelöl. Ez pedig egy "kapuzott astabil". Ha 9-es láb alacsony szinten van, akkor a NAND kapu kimenete mags szinten van. Ez lezárja a tranyót és a sárga nem ég. Ha a 9-es láb magas szinten van, akkor pedig billeg a kimenet. Az U1a és U1b egy monostabil multi, ami biztosítja a 3 másodperc alacsony szintet az U1b kimenetén. Az U1d pedig csak invertál. Hiszen a pirosnak akkor kell égni, mikor a sárga astabil le van tiltva. :yes:
üdv! proli007
(#) Balu424 válasza proli007 hozzászólására (») Jún 21, 2012 /
 
s csak 1-1 ledet bír el?
Következő: »»   4 / 10
Bejelentkezés

Belépés

Hirdetés
XDT.hu
Az oldalon sütiket használunk a helyes működéshez. Bővebb információt az adatvédelmi szabályzatban olvashatsz. Megértettem