Fórum témák
» Több friss téma |
Fórum » Labortápegység készítése
Attól függ, milyen feszültségmérőt akarsz? Nem mindegyiknek lehet közös a tápja a mérendő feszültséggel.
Feszültséget és áramot akarok mérni. Előbbit 3as és 4es pontok között, utóbbit R23-on vagy 7-en invertálva. Közös föld lenne a 4esnél és a mérő forrását 11esről venném.
Mikrokontrollerrel.
Így utólag: A program meg van írva működik is csak nem beépítve. A táp 2x van megépítve, így tudtam a mérőnek tápot adni és a másikon meg mérni.
És hogy lesz ebből műszer?
Egy adatlap az semmi. Kapcsolási rajz van? Van hozzá a forráskód is? Érdekelne a dolog.
Nincs kész teljesen mivel még tervezem, csak ha meg tudom oldani így akkor kész a nyákterv is csak vasalni kell. Viszont ha nem akkor kell még hozzátoldanom egy s mást (puffer, híd stb)
Mindkét tápegységen szeretnék mérni.
RV1 RV2 menne a 3as pontokhoz. RV3 RV4 végei pedig a puffer negatív lába után R23-hoz. Nem találtam LD33V-t proteusban, helyette LM317T van. A bemenetek a +/- 5V-hoz mennének a 4es ponthoz illetve a puffer pozitív lábához. Kicsúsztam az időkorlátból, bocs Idézet: „A bemenetek a +/- 5V-hoz mennének a 4es ponthoz” Szerintem rajzold hozzá a két tápod idevágó részeit is (csak nagy vonalakban), mert amit leírtál, az alapján nem egészen értem. A két labortápodnak két külön trafója, diódahídja, puffere van, majd ezek után a kimeneteik földjét (4-es pont) közösítetted? Akkor melyik pufferéről táplálod a mérődet? Vagy ha közös a trafó/híd/puffer, akkor melyiknek a 4-es pontjához kötöd a ketyerédet? Esetleg közös a trafó/..., plusz még a 4-es pontjaikat is közösíted?
Egy trafó 2 szekunderrel (2x24V) a forrás a 2x megépített táphoz. Az egyikhez bekötném a mérőt a másik élne vígan szabadon csak azt is mérném vele. A közös föld alatt azt értettem, hogy ott lesz a földje a kontrollernek a feszültségmérés is ahhoz mérten lesz illetve az áram is.
A két táp nincs közösítve csak akkor, ha a banándugóikkal összeközösülnek a dobozon kívül.
Közben leesett mi a baj, nem tudom megmérni a másik tápot, ha nem közösítem ott is, akkor viszont nem lesz szimmetrikus táp többé. Hát ez így tényleg nem jó.
Ha az egyikről táplálod a mérődet, és a másikat akarod mérni, akkor kénytelen vagy közösíteni a két tápodat valahogy. A mérőd a földjéhez képest tud mérni, ez a föld valamilyen kapcsolatban van az őt tápláló tápmodullal, ergó ott a táp kimenetével is. A másik modulban úgy tudsz bármit mérni, ha a mérőd földjét valamelyik pontjára rákötöd - és ezen a ponton máris össze lesz kötve a két tápmodulod, ezáltal a két táp kimenetei között is kapcsolat lesz. Ezt végig kellene jobban gondolnod, ha az a koncepció, hogy független legyen a két táp. Vagy koncepciót váltasz, és nem lesz független - akkor meg azt kell végiggondolni, hogy hol legyen a két táp kimenete összekötve. Azért "érdekes" a dolog, mert ha a két táp kimenetei között szeretnél valami fix összefüggést (mondjuk a mínusz legyen közös, vagy az egyik plusza a másik mínuszához legyen kötve - ennek lehet értelme, annak nincs, hogy a kimenő áramtól függő feszültség legyen a két tápkimeneted között - ha belül kötöd össze a földeket, akkor ugyanis ez lenne), de nem szeretnéd belemérni az áramokba a mérőd által felvett áramot, akkor az ő földje nem jöhet egyik 4-es pontról sem.
Ha tényleg teljesen független tápokat szeretnél, és egyszerre akarod mérni mindkét oldalt, akkor megoldás lehet két mérőfokozat, külön-külön táplálva a két táp mellett (valami kis mikrokontroller, A/D-vel - egy PIC16F1503 nettó 200 alatt kapható), és optocsatolón keresztül egyik átküldi a másiknak digitálisan a jelet (vagy mindkettő egy harmadiknak).
Rajzolgattam kicsit! Remélem nem baj, hogy az alkotós féle tápot használtam alapnak, remélem nem bántok meg vele senkit!
Érdekelne a véleményetek, hogy működhet-e ez így? Ez egy digitális vezérlésű táp lenne, a DA földpontja az agnd pont, így ehhez képest kellett megoldanom az áramkorlát szabályzását, esetleg ha tud valaki egyszerűbb módot, szívesen fogadnám a tanácsokat! Elvileg az előszabályzóm miatti dolgokat a külön tápokkal megoldottam, de majd valóságban eldől, hogy működik-e így. Most leginkább a szabályzás része érdekelne a dolognak!
Hello!
- Hú de komplicírt! Tekintve, hogy az AGND-hez képest a vezérlő jel pozitív, a Shunt feszültsége pedig negatív, nem lenne egyszerűbb a kettőt egyszerűen két ellenálláson összeadni? - Plusz a ZR1 kb. 15mA áram átfolyna a shunt ellenálláson.. - Tudod,hogy a 100nF visszacsatolástól milyen lassú lesz a szabályozás? üdv! proli007
Sziasztok !!
Azt szeretném kérdezni, hogy mi lehet a baja a Pioneer tápomnak!! Az a furcsa jelenség amit nemrég vettem észre, hogy megépítettem egy 555.ös PPM kapcsolást, szépen megy 5V-ról a tápról. De ha 12voltról akarom járatni és elkezdem tekerni felfele a feszültséget egyszer csak felugrik huszon pár voltra és akármit csinálok nem tudom levenni csak ha kikapcsolom. Az az érdekes, hogy másnál még nem vettem észre ilyen hibát pedig meg 1-1,5 éve megvan!!
Az az MSP amit írtál nem túl drága, kicsit több programozással meg tudod oldani, hogy két procival mérsz és egy LCD-re írok ki az eredményeket.
Erre nem gondoltam, így sokkal egyszerűbb!
Köszönöm. A 100nF csak egy hiba volt, természetesen 1nF akart ott szerepelni.
Csak az a furcsa, hogy akkor 1,5 éve mért ennél jön csak elő ?
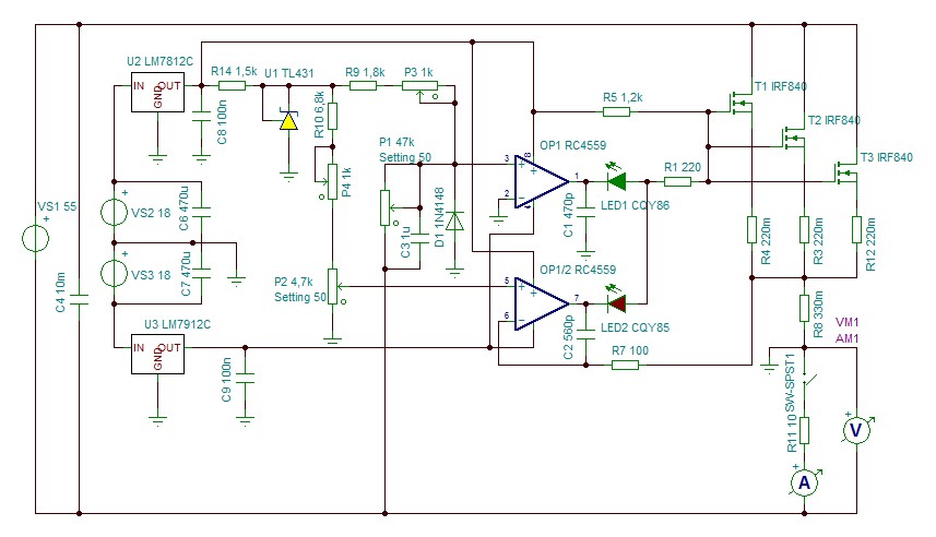
Nemsokára elkészül a 2.7.4.-es tápegység(50V/2A). Előre gondolván, úgy vélem szükség lesz panelmérőre is. Itt a sönt a negatív ágban van, tehát Attila86 panelmérője 1 ugrott. A panelmérő 2 meg nem vált méréshatárt. Ha icl7107(6)-osos panelműszer meg nem olyan pontos. Hmm. Kérdezném Attila86-t, hogy nem lehet összeokoskodni valahogy azt a pices panelmérő 2-őt, hogy működjön 400,40 és 4 V-os tartományban is? Kár,hogy ennyire tetszik...
Szia!
Sajnos nem lehet abban az áramkörben méréshatár-váltást megoldani. Majd a panelmérő III-ban: Bővebben: Link
Szia!
Ha egyszerűt és működőt szeretnél, akkor parancsolj.
Szia!
Próbáld meg, hogy sorba kötsz egy diódát a táplálásba. Olyan, mintha az 555 visszapofázna a labortáp vezérlésébe. Hirtelen ennyi jutott eszembe. Bár az ilyen áramköröket alapból soros diódán keresztül szoktuk táplálni, védvén még a fordított polaritással szemben is.
Elkezdtem éleszteni a 2.7.4.-est. Sajnos akadt probléma. Az Uki-t beállítottam 50V-ra és prímán lehet szabályozni 0-tól. Az áramkorlátozó viszont nem működik. Az R21-et tervezés során simán lehúztam a mínuszra. Ebben az esetben növekedett az áram a kimeneten(330Ohm-os ellenálláson), ahogy tekertem az Uki potit. Aztán átkötöttem az eredeti rajz szerint, mégpedig a BY500-ra, ill. a csomópontba. Ezután már áram sem haladt át az ellenálláson, hiába tekertem a feszültséget fel, az 0 V-ot mutatott mindig, de ha levettem az ellenállást újra 50V-ot. A P1 potira nem reagál, esetleg a LED világít minimumra tekerve a P1-et és a maximumon detto.Vélemény?
Egy kis próba után. A P2 potit letekerve világít a LED, ha növelem a feszültséget elalszik. A P1-re nem reagál. A P1-el úgy működik az áramállítás, mintha egy Gauss-görbe lenne szimmetrikusan egy xy koordináta rendszeren. Középállásban engedi a max. áramot. Középállásból feltekerve csökken, letekerve szintén. Végülis működik, de elég idétlen. Van valakinek egy leírása, hogyan is kellene működni ennek a labortápnak?(2.7.4)
Ohhhh Köszönöm szépen most így, hogy mondtad utálom magam.
Tippeltem arra, hogy az 555 olyan mintha összegerjedne vagy nem tudom szebben mondani, de mért nem jutott eszembe a dióda |
Bejelentkezés
Hirdetés |












