Fórum témák
» Több friss téma |
Fórum » Motorgyújtás
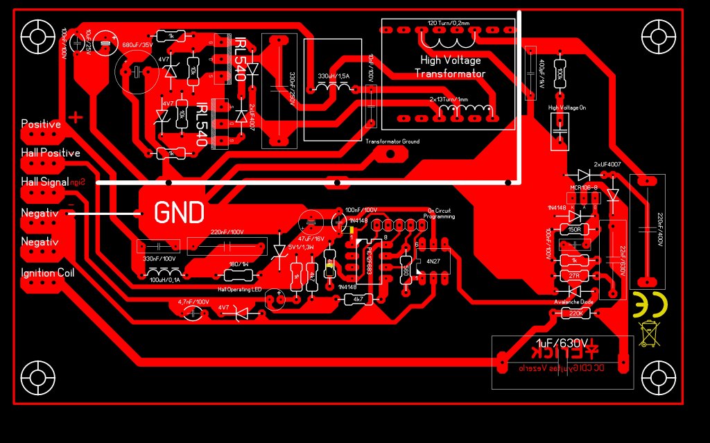
És itt egy kép a jelenlegi nyákomról. A fehér vonal a nyák közepén, az az árnyékoló fal.
Szia!
Nyemi rajzán, ha jól emlékszem nincs 10nF -os kondi a rezgőköri tekercs és a trafó között. Mi annak a célja ott?
Az egy szűrőtag része, a nyák bal felső sarkán lévő 100nF,10µF-el együtt. Mert már nem tudtam mit kitalálni a hibára, és köbzoli ezt okoskodta ki nekem. De nyemi már megoldást talált a problémámra elvileg.
Sziasztok fórumozók.
Szerintetek ez a kapcsolás működhet így?
Hellosztok Na olyan kérdésem lenne hogy hogy lehetne azt megoldani hogy nekem ducati gyújtásom volt a régi blokkban de ki lett cserélve és nem ugyan azz a csatlakozó hogy lehetne meg oldani hogy a kábeleket átkötni meik meikszínnel? Meg lehet ez oldani egyáltalán??? Előre is köszi.
Sziasztok!
Lenne egy problémám 2 hete vásároltam egy Rieju rrx 50/70-es motort és jó volt rajta minden kivéve a duda.Mentem ele és egyszercsak hirtelen megált és nem indul kiderült csak egy gyertya csere kellet neki meg egy kis dugulás volt (na de nem is ez a lényeg).A világításom is elment meg minden visszajelző semmi nem működik az index égők kiégtek de a fővilágitásé nem! Amikor megált a moci akkor kicsi szga is volt.De azt vettem észre ha nagy forduléaton megyek akkor felvillan a km óra világítás meg a olajtartály visszajelző de csak egyszer.Segítségeteket szeretném kérni, hogy mi lehet a baj a világításommal.Előre köszi!
Üdv!
Az a problémám lenne, hogy a babettámhoz készítettem egy tirisztor ( a három alkatrészeset: kondi, dióda, tirisztor ). Na és az volna a gond, hogy túl kicsi szikrát ad le. A gyújtótekercse az elvileg leadja a megfelelő feszültséget. A trafó az jó. A gyújtásalaplap meg szerintem jó, mert akkor még szikra sem lett volna, mivel az adja ki a jelet a tirisztornak. Szerintetek mi lehet a probléma. Válaszotokat előre is köszönöm!
A Babettán gyárilag is elég kicsi a szikra. Ezért szokták a gerjesztő tekercset áttekercselni. A 10W-os, (kis vasmagos világítótekercs, 12mm vastag) vasmagra 0,12 - 0,2 mm vastag huzalból menet menet mellé, amennyi ráfér. Természetesen lakkal impregnálva. Ekkor az eredeti 45-70V feszültség megemelkedik, akár 200-250V-ra. Ekkor ügyelni kell a tirisztor és a kondenzátor feszültség tűrésére.
Kérem szépen, hát miért akarna bárki is felgyújtani egy motort? Noormáális? Hát egy motor nem arra való, hogy szalonnát süssünk rajta! Vagy rántottát, már ha hoztunk magunkkal serpenyőt. Meg persze tojást is. A fakanálról nem is beszélve. Egy motor az arra való, hogy forogjon, nem hogy égjen! Persze ha valaki utánozni akarja a kerengő derviseket, akik ugye hitbuzgalmukban csak keringenek körbe-körbe, de hát az nem valami biztonságos dolog. Mert vegyük ugye a motort a konyha közepén. Aztán bedugjuk a konnektorba, hogy forogjon. És még ráadásul fel is gyújtjuk. Hát mi lesz akkor? Ha sámánnak képzeljük magunkat, akkor addig semmi baj, amíg a kredenc lángot nem fog, de aztán még a fejdíszünk is leég. Na, utána meg kereshetjük a nagy fazekat, hogy eloltsuk a tüzet, de nem tudunk odamenni érte, mert már ég az egész konyhaszekrény. Ha még transzban vagyunk, akkor ki tudunk menni a vödörért, és jól leöntjük a lángoló motort, de akkor meg úgy megráz az áram, mert a konnektorba még mindig be van dugva a zsinór, hogy a vödröt felmosó rongyostúl, sikáló keféstűl hozzávágjuk a motorhoz. Úgyhogy ez hülyeség kérem. Azért mondom, hogy ne gyújtsuk fel a motort, mert nem éri meg. Inkább hallgassák meg, hogy én, Besenyő Pista bácsi, mit tanácsolok a pálinka főzéssel kapcsolatban.
Bocsi, majd egy moderátor kitörli
Üdv! Nekem van babettám is, és azon akkora a szikra, hogy ökröt lehetne rajta sütni. Ha direktbe rákötöm a gyújtótekercset a trafóra akkor szikráznia kellene a gyertyának, de nálam ezt nem teszi. A trafó az jó, de lehet hogy a tekercsel lesz a gond. A tirisztorba 1µF elég?
Köszi a válaszodat!
Nagyon szépen köszönöm ezeket a képeket, rengeteg információt találtam rajta. Nem is tudtam, hogy ilyen van egyáltalán.
Végül is egy Robi 55-ről van szó.A gyújtótekercs 15-20V körül ad le, berántáskor. A minap vettem egy újat az is annyit ad le. A trafónak 3Amper 4V-ot adtam akkor szépen szikrázott, de amikor 100mA 20V AC-t akkor meg sem mukkant. A gyújtótekercsnek az ellenállása az olyan 200ohm körül van. A jeladó meg 800-900mV-ot ad le berántáskor. Szerinted mi lehet a baja, mivel sehogy sincsen szikra.
Köszi!
Üdv! A BT151-et hogyan lehet leellenőrizni, hogy jó e. Rátettem a Babetta gyújtótekercsét és az is ugyanakkora feszültséget adott le mint a másik. A tirisztor jeladó bemenetére ráraktam egy trafót és úgy próbáltam ki, de így sem volt szikra. Úgy hogy szerintem a tirisztorral lesz a gond ( BT151).
Köszi!!
Sziasztok!
Részben off, részben nem. Segítséget szeretnék kérni egy peugeot speedfight I (2T) robogó gyújtásának az ellenőrzéséhez. Fekete, nedves a gyertya. Jó lenne kizárni az elektronikus gyújtáshibát. Álló helyben nagyobb fordulatom mintha szét akarna esni. Kerék leszerelve, szilentek jók. Karburátort kitisztítottam, nem volt benne durva üledék. A másik kérdésem már kevésbé tartozik az elektronikához, de talán másnak is hasznos lehet és nem szúr annyira szemet. Kompresszió mérés Van egy mérőeszközöm, gyertya helyére kell csavarni. Önindítóval, berúgással mér kompressziót. Ez milyen kompresszió? Olvastam olyat, hogy végkompresszió, nem csak "kompresszió". Ez ügyben kérnék valami útmutatást, hogy amit mérek, az ad-e támpontot, stb. 100ccm-es a robogó, hidegen 6.2, erős jóindulattal 6.4Bar berúgókarral - 3. - 4. rúgásra. Köszönöm!
DENSO W24ESR-U gyertya van benne.
Kétüteműnél a kompresszió mérés nem mérvadó. Ha forog a motor teljesen mások a viszonyok. Az olaj tömít. Egészen kis mért kompressziójú motorok mennek veszettül és fordítva is.
2T-nél mi mérvadó? Hogyan lehetne támpontot találni?
Terhelés nélkül ne forgasd,mert csak tönkre teszed.A gyertya csak 5-10perc terhelt használat után ad reális képet.Ha a középső elektróda sötét lehet gyertya hiba vagy a porlasztón kell keresgélni.Az automata szivató sok galibát tud okozni(nem zár le)Kompressziót nyél gáznál nézd, inkább rugdossad,vagy rakd testre a gyertyát,az elektronika nem szereti ha nincs terhelve.4-5bar körül mérsz akkor nemsokára baj lesz.A membrán vezérlés miatt egyik pillanatról a másikra nem fog elindulni.
Gyárilag automata szivatós, de valaki manuálisat szerelt rá. Egy karral lehet kapcsolni. Van függőleges és vízszintes állása, köztes nincs.
A gyertyán a középső elektróda sötét és nyálkás, ahol a szikra képződik. Megnézem majd milyen a szikra, illetve újra mérem a kompressziót ahogy írtad. Köszönöm!
Sziasztok,-
Én csak most csatlakozom de sokat tanultam eddig tőletek. A problémám a következő: van egy USA gyártmányú járművem amiben egy szintén USA gyártmányú CUYUNA típusú két hengeres- két ütemű UL motor van. Össz henger űrtartalom 420 ccm. 10 éve működött - most nem akar elindulni. Gyújtás hiba van - a gyertyák nedvesek. Kint van szikra. Igaz elég bánatos. Ez egy mágneses CDI gyújtás- úgy hogy a gyújtó trafó két végén vannak a gyertyák - testelés nincs középen. A primer tekercs egyik oldala testelve van - amire egy CDI box dolgozik. A főtengelyen lévő lendkerékbe van belülről ragasztva 4 db. permanens mágnes - ami állítólag váltakozó polaritású. A lendkerék alatti alaplapon van 3 db. tekercs sorba kapcsolva világítás (12 V) - és egy db. tekercs a gyújtás számára. Nincs külön jeladó tekercs. Csak két vége van a tekercsnek - közben nincs testelés. Állítólag az egyik pólusú mágnes feltölti a CDI egység kodenzátorát a következő kisüti azt a külön lévő gyújtó tekercsen. Gyertya nélkül forgatva 55 V AC mérhető a szabad tekercs végeken egyszerű műszerrel. A kérdés az (elő) gyújtás időpontja. A töltő tekercs ívesen hosszabb mint az elforduló egyik mágnes hossza. Milyen pozicíóban kellene keletkeznie a szikrának? Hogyan lehet ezt ellenőrizni? Mindkét hengerben egyszerre van szikra - azaz fordulatonként kétszer. Tehát az egyik hengerben a felső sűrítés előtt a másikban a kipufogásban. Újabban ezt a megoldást használják már az autókban is. Csak a töltő tekercs ohmos ellenállását lehet kimérni ez 168 Ohm. A gyújtó trafó primer tekercsének ellanállása 0,7-0,8 Ohm - szekunder tekercs 13 Kohm. A CDI box belseje titok. A gyár közben átalakult - nincs gépkönyv. Az egyik régi szervíz könyv szerint az előgyújtás időpontja -28 fok a felső holtpont előtt - a másik szerint -18 fok. Szerintem ez is rossz - mert az alcsony fordulathoz adja meg a nagyobb szöget - pedig pont fordítva kellene lennie. Állítólag ezt az elektronika állítja a fordulatszám függvényében. A gyújtás KOKUSAN DENKI japán gyártmány. Az amerikaikra jellemzően nem lehet adatokat szerezni- és nem válaszolnak az E-mail-ekre. Viszont azt is tudom - mi európaiak meg tudunk csinálni olyan dolgokat is amit ők nem. Hajlandó lennék ezt átalakítani egy jeladós változatra - mert eddig még sosem indult könnyen a motor - új korában sem - pedig önidító is van. UL előírás - csak mágnes gyújtás lehet.
mex..... Benned van a reményem... Én nem vagyok elektromos ember - de értek dolgokat. Mindent meg lehet tanulni - ha kell. A gépek ma már értelmesek.... Magam a klíma területen vagyok jó. Ott tudok segíteni.
repulo 21
Sajna nem ismerem a szóbanforgó típust.
Ha a szikra gyenge, nagy valószínűséggel a gerjesztőtekercs a hiba forrása, néhány menet zárlatos lehet, és ez nagymértékben csökkenti az indukált feszültséget. Egy újratekercselés segít a dolgon, a menetirányt szigorúan betartva. A megadott előgyújtási szögek valóban fordítva a helyesek. A motor végfordulatától függően akár a 28° is helyes lehet. Egy külső jeladóval nem mész sokra, a gerjesztőtekercs problémája megmarad, ráadásul a cdi boxot is cserélni kellene...
Köszönöm a segítséget - én is valahol itt keresem a hibát de nincs oszcilloszkópom amivel meg lehetne jeleníteni a jeleket. Ezt a típust senki nem ismeri Magyarországon ez az egyetlen hovercraft. Csak azt nem tudom - még évtizedes csónakmotor tapasztalat alapján sem,- hogy amikor a mágnes elhalad az ívesen hosszabb tekercs előtt - melyik pozicióban kellene a szikrát elindítan. Amikor eléri az első vasat vagy középen - esetleg amikor elhagyja. Most még a mágneseket fogom megméretni hátha kifáradtak az eltalt 10 év alatt.
Pólusváltáskor van a legnagyobb indukált feszültség, ezt kell megnézned.
helló mex..
A mágnesek jók - megmérettem. Állítólag ezek ferrit alapúak azok meg nem fáradnak ki. Most a gerjesztő tekercs van újra tekercselés alatt. Közben megépítettem azt a kapcsolást amit korábban tárgyaltatok itt a fórumon. mellékelve. A gerjesztő tekercs egyik oldala sincs letstelve. Működik- de ugyanúgy nem megy vele a motor. Önindítós forgatásnál- gyertyák nélkül 48 V AC feszültséget lehet mérni a tekercsen üresen. Nem tudom ez elég e egyáltalán a kondenzátor gyújtáshoz való feltöltésére hiszen csak fél hullám tölt.
Szakítsd meg a tirisztor vezérlését, (forraszd ki a 100 ohm egyik lábát, és a vele párhuzamos kondilábat is).
Ezután önindítózz egy rövidet, és a 2.2µF kondi két kivezetésén mérd a feszültséget. Valójában ez a lényeges, ha ez minimum 150V, akkor szikrának is lennie kellene, mégha soványka is....
Köszönöm mex. Azt nem értem hogyan lesz a kondin nagyobb feszültség. Igaz benne van a nevében,- hogy sűrítő. Én gépész vagyok - így gondolkozom. Szikra most is van - csak bánatos. Olyan mint eddig volt. Ha át lesz tekercselve a töltő tekercs - újra megnézem. Mérni csak kézi műszerrel tudok. Digitális lakatfogós. Az megfelel - vagy csak oszcilloszkóppal lehet?
Leírtad a nyerőt: csak oszcilloszkóppal lehet a gerjesztőtekercs csúcsfeszültségét megállapítani, mert a digitális (és az analóg) műszerek ezekhez az impulzusok idejéhez képest lassúak, nem is beszélve arról, hogy itt valójában True RMS képes műszer mutatna használható értéket. De ez a kondin való mérés jó közelítése a valóságnak.
|
Bejelentkezés
Hirdetés |













