Fórum témák
» Több friss téma |
Fórum » MultiSim - tapasztalatok
Szia !
Multkor próbálgattam én is autoroutot, találtam egy beállítási részt, ahol belehetett állítani /..\...* vonalakat milyen elrendezés szerint húzza...stb. Ma már ezt sem találtam meg ![]() Valaki tudja ? Üdv!
Hy megtudnatok nekem mondani honan lehet letolteni ezt a nevezetes programot? előre is köszi
Szia,.. National Instruments Hoonlapjarol,..
Szia !
Bocs,nem ismerem ezeket a programokat.Az SP-5 az sPlan vagy a Sprint Layout rövidítése ?Az sprint-re rátekintettem.Nem szoktam PC alaplapokat tervezni ,de néha azért nagy meló lenne kézzel rajzolgatni a neteket.Vagy fogad netlist-et ?
Igen Sprint Layout rövidítése bocsi. Néha sietek és van egy rossz tulajdonságom, sokszor előfordul, hogy amit én tudok, úgy gondolom, hogy azt más is úgy tudja, ahogy én. Egyébként a progi kitűnő én egy orosznyelvűt használok de, ha valaki magyarul megtalálná, az érdekelne.
Küldök egy képet de, ezt a Magyar op.rendszerben nyitottam és itt nem tudja kezelni a cirill karaktereket de amugy az orosz Xpalatt használom ha kell.
Hali! Lehet hülyén hangzik, de én már az elején elakadtam a Multisim 10-ben...
Akármit akarok szimulálni hibaüzenetet küld... Van valami ötletetek?
Szia !
A hibaüzenetről egy képet jó lenne csatolni, mert igy bármi lehet. Üdv!
Szia !
Valószinüleg volt egy RITA nevü felhasználó a gépeden és az ő neve alá lett a program telepítve. két megoldás lehet, vagy létrehozod a RITA könyvtárat a Dokument ans Settings-ben, bár lehet ott még jönnek elő hibák, nem tudom. Másik megoldás lehet, hogy a programban Options - Global preferences - Paths részben megnézed, hogy az elérési utak stimmelnek-e vagy sem. képen lévő számokhoz tartoznak az itteni pontok 1.C:\Documents and Settings\Felhasználónév\Dokumentumok\National Instruments\Circuit Design Suite 10.0\ 2.C:\Documents and Settings\felhasználónév\Application Data\National Instruments\Circuit Design Suite\10.0\config\standard_ms_propower.ewcfg 3.C:\Documents and Settings\felhasználónév\Application Data\National Instruments\Circuit Design Suite\10.0\database\UsrComp_S_felhasználónév.usr Nézd meg, hogy van-e ilyen könyvtár a felhasználóneved alatt mint ami az elérési utakban van. Üdv!
Ezek lennének az elérési utak. Délután (estefelé) megnézem mely fájlokat kell megkeresned.
Üdv!
Hiába állítom át az elérésiutat, mindig ugyanott keres valami fájlt. Lehet, hogy valami hozzáférési gond.
Szia !
De milyen fájlt ? Hibaüzenetet csatold ha más mint ami tegnap volt. Ha új kapcsolást készítesz akkor is van hiba ? Üdv!
Akkor szerintem telepítsd újra a programot. Azt akartam kérdezni tegnap még , hogy milyen fájlt találsz mikor mondjuk megnyitod az adatbázis fájloknál az elérési utat? Valami hasonló fájlt kell találnod ott mint a mellékelt képen(mester adatbázis).
Szasztok!
Most ismerkedtem meg a multisim 9-cel, de egy valamit nem értek. A potméterre mindig szakadást jelez az ellenállámérő és nem is működik rendesen, pedig 10ohm-os csak. (mellékeltem) Szerintetek miért van?
Ezek meg vannak de valami Netlist-et nem tud generálni. Már töbszőr újra telepítettem 10 és a 9-est is és ugyan az a hiba.
Kondolkodtam már azon is, hogy valami hasonló progit keresek de nem tudom milyenek vannak.
Szia !
Igy gyakorlatban sem szokás mérni ellenállást, mert a környezetét is beleméred legtöbbször. A rajzban pedig amugy is felesleges mérned, mert a 100 ohm -os potit 1% -os ugrásra teszed, akkor 1%= 10 ohm. Üdv!
Úgy látom nekem el sem indul a szimulálás...
Azt írja, hogy négy lépésből áll a szimulálás. de nekem valamiért nem csinálja meg a netlist fájlt. Ha valaki tudja mi lehet a gond, Plz help. Már egy hete küzdök ezzel a #@!
Lehet, de akkor mér jut az U3-ra ilyen kis fesz?
Szia !
Mi ez a rajz ? Mit csinál a T1 ilyen bekötéssel ? Mit keres a GND helyén VSS ? Q1 lehetne virtuális helyett, valami nevezett tarnzisztor ! Mi ez ? Üdv!
Ez egy villanypásztor szerűség. Egy oszcillátor csinálja a 20kHz-et, a trafó pedigpár száz voltot csinál belőle.Link
A tranzisztor erősíti a jelet a trafónak. A gnd helyett véletlen vss-t raktam, de így se megy. Csatoltam, a dolgot. Bocs az ákombákom rajzér.
Az poti ellenállását hogyan lehet csökkenteni? Nekem csak úgy megy a poti szabályozása, hogy 50%-tól felfelé léptetni lehet 100%-ig, de visszafele már nem megy. Ezt hogyan kell? Tudnátok küldeni egy linket, hogy hol lehet letölteni? Nem szeretném megint torrentről tölteni.
Szia !
Ha "A" a felfele, akkor "shift A" a lefele. Végül is mindegy milyen betüt választasz mindig a Shift a felefe + betű Üdv!
Szia !
Erre gondoltál ? Trafó adatait meg kell adni, én nem számolgattam most. Rajzot készíteni mindig átláthatóan kell, nem össze-vissza. Üdv!
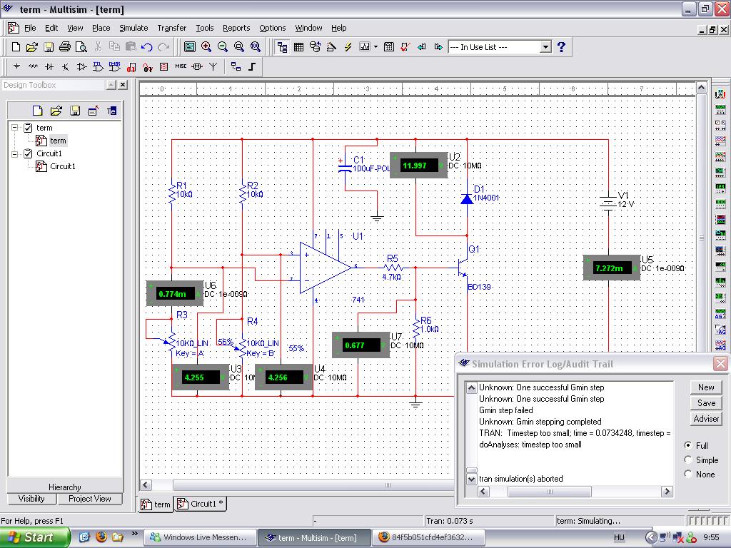
tudja valaki, hogy a mellékelt hibaüzenet mit takar? Akkor adja be mindig, ha vált a komparátor kimenete. Az áramkör nem megfelelő?
Szia !
"Gmin Step" nem tudom pontos megfogalmazását, de lépésköz vagy valami hasonló. Előfordul, másnál is, nálam is, hogy a szimuláció közben kiakad. Két lehetőség van, megkeresed, hol lehet az alap Gmin step beállítást módosítani, vagy az áramkörben a hibát kiváltó ok paramétereit kicsit elcsúsztatod. Üdv!
És ha megépítem az áramkört, lehet, hogy nem fog megfelelően működni? Vagy a hiba csak a programban van?
Szia ! A Gmin step hiba csak a programban van. Hogy más, egyéb dolog miatt fog-e működni, vagy sem az más kérdés. De ez a hiba nem befolyásolla a gyakorlati működést. Azt vedd figyelembe, hogy a szimuláció és a gyakorlati működés közt van némi eltérés, tehát amit a program műszereivel mérsz, az megközelítőleg igaz csak. Üdv! |
Bejelentkezés
Hirdetés |





,de néha azért nagy meló lenne kézzel rajzolgatni a neteket.Vagy fogad netlist-et ? 







