Fórum témák
» Több friss téma |
Nem kérdés kérés Juttasatok ama sok diodábol nekem is.nemtudtam hol feltenni a kérésemet.Bocsi a nyersségemért.
Nem fővilágításnak lesz. Összekapcsolom majd egy mozgásérzékelővel meg egy alkonykapcsolóval hogy csak éjszaka üzemeljen. Szerintem annál brutálisabb nincs amikor lézerhálóval fedett járdán sétál az ember. És gondolom ez már látható lesz.
>1W mindenképp látható lesz.Még köd sem kell majd!Hajrá
Sziasztok!
Vettem egy 10 mW-os lézer diódát. A kérdésem az lenne, hogy mennyire bírja egy ilyen dióda ha változik a táplálási feszültség? Ugyanis azt szeretném megvalósítani, hogy egy potméterrel állítani tudjam a kimenő teljesítményét. Vagyis egy nyákra tennék egy potit meg egy mikrovezérlőt és egy kijelzőt. A kijelző mutatná, hogy mire van beállítva a dióda a kontróller pedig a kívánt teljesítményen tartaná a diódát a visszacsatolás segítségével.
Csak attól függ, mekkora áram halad át a diódán (adatlapot meg kell nézni), és milyen tranziensek (feszültségtüskék) érik.
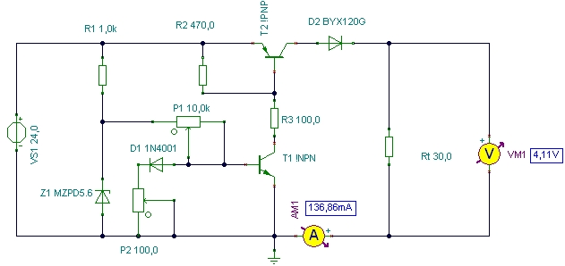
Egy alacsony áramra tervezett stabilizáló áramkör és leirása.
Ha van a lézerdióda mellett monitordióda is,akkor ez a kapcsolás jól jöhet,ennek alapfeltétele,hogy antiparalell bekötésű legyen az LD ás a PD! Gondolom,adatlapot adtak a diódád mellé....
Sziasztok.
Szétszedtem egy rossz DVD írót, találtam benne két lézernek kinéző valamit. Vagyis hogy az egyik biztosan lézer, de a másikról mint ha lejött volna az eleje. Megnéztem mikroszkóppal, egy lyukban két kis "pálcika" kiáll, meg van egy átlátszó hoszúkás dolog is a lyuk közepében. Innen egy drót megy a pálcikához, egy másik drót meg szerintem leszakadt, mert a lyuk széléhez ér. 45*-ös mikroszkópom van, de csak ennyit látok belőle. Minden nagyon kicsi. Amúgy egy DVD író-olvasóban hány lézer van? Mert ez az ismeretlen dolog előtt volt egy kis lencsénnek kinéző dolog, de ez is vagy 1 mm széles. Tehát mind a két tárgy lézer lehet?
Szia!
Mind kettő lézerdióda, a "másik" is, csak az nyitott házú. Egy lézerdióda kell a CD olvasás-írásra (ez infra), és még egy a DVD-nek (ez a látható vörös tartományba esik). Szerk.: a képen nem tudom melyik a DVD író lézere, de áramgenerátorral 30-40mA-ről hajtva kiderül, csak ne nézz bele közvetlenül a fénybe, még akkor sem, ha nem látod, mert az egyik infravörös, amit nem látsz, de ugyanúgy látáskárosodást okozhat.
Kösz, és tudom, hogy nem szabad belenézni. Nem gyerekjáték.
Kösz szépen neked is.
Ja, és a polaritását honnan lehetne megtudni? Mert a lézernek 3 lába van, de a szalagról már csak 2 jön ki, tehát nem nehéz kitalálni, de ha nagyon kis árammal záróirányba zárom, akkor nem lesz baja a lézernek?
Nem lesz baja, de nem kísérletezgetnék. Menj a cd olvasóból lézer topic-ba, listázd ki a képeket, és ott köztük lesz a polaritása is.
Oké, és még azt nem értem, hogy az LM317 egy feszültségstabilizáló IC. De néhány helyen miért áramszabályozásra használják? Azt is lehet?
Amúgy én úgy fogom csinálni, hogy a képen látható áramgen.jpg-re építenék még egy LM317-es fesz stabilizátort, és akkor már állítható lenne a feszültség és az áram is. Vagy pedig a lezer_tap.jpg-t építsem meg?
Sziasztok!
A nyugvó levegőtérbe kiáramló (szabad)vízsugár geometriáját szeretném lemérni. Arra gondoltam, hogy lézerdióda-fotódióda párokat helyezek el, és ha az adó-vevő közé vízpermet kerül, akkor az módosít a sugáron annyit, hogy az mérhető legyen. Szerintetek ez működhet, ha igen, akkor mit vegyek? Ha valaki ihletet kapott, akkor az ne sajnáljon, de mivel nem nagyon értek az elektronikához, azért csak óvatosan. ![]() Köszönöm előre is!
Hát igazából a permet vetületét tudod csak detektálni ezzel a módszerrel, azaz egy 2D-s képet. Másfelől a felbontás az rettentő kicsi lenne, igazából több száz darabot kéne betenni, hogy rendes képet kapj.
Első ötlet: az áramlásra merőlegesen pásztázó lézerfény (lézerfüggöny) gyors záridős fotózása vakuval sötétben.
Második: gyors fényképezőgéppel (több ezer kép/másodperc, mint lassított felvételkor) fotózni a pásztázó lézerfényt. Ilyet láthatsz diszkókban, amikor a pásztázó lézerfény mutatja a légtér füst-por-izzadtságcsepp-bélgáz szeletét. Nem írtad az áramlás irányát. Ha függőleges (lefelé áramlik a víz), felülről fényképezhető. Ha vízszintes (oldalirányba áramlik a víz), szemből fényképezhető. Mindkét esetben az áramló-repülő víz homályosítja a lézerfényt. Kísérletezni kell...
Örülök, hogy sikerült felkeltenem az érdeklődés, és köszönöm a segítőkészséget.
A feladat némi pontosításra szorul. A szabadsugár gúla alakú, és a fúvókát szeretném adott pozícióba állítani. Ehhez elegendő lenne csak egy adott síkban mérni, ahol is a gúla metszete téglalap. A téglalap kerülete mentén helyeznék el lézernyalábokat, mondjuk minden oldalra 3-at. Ez a rendszer működő képesnek tűnik, viszont fogalmam sincs, hogy a vízpermet megtöri-e annyira a fényt, hogy az érzékelőn mérhető változást okozzon. Továbbá - mivel elektronikához nem konyítok- azt sem tudom, hogy mi szükséges ehhez. (Fotódióda+lézerdióda, milyen táplálás, milyen árama jel generáláshoz, illetve olvasáshoz/feldolgozáshoz) A vezérlés valószínűleg egy PLC-vel lesz megoldva.
Helló.Az lenne a kérdésem hogy lehet-e egy l7805-ös és egy sima lézer diódából lézer-pointert készíteni valami egyszerűbb áramkörrel.A segítséget előre is köszönöm.
A lézerdióda sugárnyalábja széttartó, mindenképpen kell egy kollimátor tubus, ami párhuzamosítja. Egyébként járható a feszültségstabilizátor + áramkorlátozó ellenállás, de a TO-92-es tokozás túlságosan melegedne egy jó fényerejű diódával, és nem is túl takarékos. A kapcsolóüzemű áramgenerátorral viszont jól kihajtható, és telepes használatra is alkalmas.
Hát én úgy nagyon nem értek hozzá de annyit tudok hogy a lézer elején van 2 lencse.A feszültségstabilizátor pedig nyugodtan melegedhet,mert csak asztali felhasználásra lessz a dolog.
Ha van szerelt lézertubusod, az nagyon jó. Ha meg tudod nézni a dióda típusát, akkor adattábla alapján meg tudod határozni a szükséges áramkorlátozó értékét.
Hát maga a dióda egy fémtokban van benne és nem tudom belőle kivenni tehát a dióda típusát sem ismerem annyit tudok hogy 3 lába van abból egy a testen.
Keresek áramgenerátort 100A-es diódához. Tud valaki rajzot hozzá ? Vagy építsek 100 db 1A-est
![]() Köszi
Nagyáramú,alacsony Rds(on) ellenállású FET-eket sokszorozz meg,párhuzamosan,csakúgy,mint a FET-es audió erősitőkben.
Meg majd a vizhűtést is kezd el megtervezni.
Köszi. Tehát egy sima elektronika és arra pakoljak egy rakat FET-et azt jól van?
Jó lenne 10A-ként kapcsolhatónak lennie.
Mekkora a dióda feszültsége? Vagy van hozzá adatlapod?
Analóg vagy TTL modulációt szeretnél hozzá? Még tavaly csináltam magamnak egy 40A-es tápot. A tervezésel nagyon kell már vigyázni ekkora áramnál, mert nem ott fog melegedni majd ahol várod. Ügyes tervezéssel még nem kell vízhűtés ekkora áramhoz.
Bővebben: Link
Ez a FET 90A-ig használható. Több FET esetén kiegyenlítő ellenállások kellenek, amik ekkora áramnál nem éppen kellemesek. Ebből 2 is elég: Bővebben: Link Teszteléshez érdemes megnézni, hogy azonos vezérlés esetén hogy oszlik meg a kettő közt az áram. Ha nincs nagy differencia, akkor nem kell kiegyenlítő ellenállás. Bármilyen lézerdiódához alkalmas meghajtó jó ide is, csak izmosabb tranzisztorra és figyelőellenállásra van szükség, így a szupepe generátora is tökéletes ide.
Ha valóban 100A-t kezel a dióda,szerintem érdemes a vizre bizni a hőkezelést,ahelyett,hogy valami ócska garázs peltieres megoldással elfüstöltetnéd.Szerintem
A meghajtás más kérdés,de a dióda állandó alacsony hőfokot kiván.
Köszi, azért elgondolkodtató, hogyan tud az a kis to-220 tokozású dióda 169A-t ? Amikor ekkora áramhoz már indítókábel vastagság illene, ez meg szinte kis drótlábú alkatrész.
Első körben megnézem mi van a "fiókban", aztán max több darabot teszek bele. Kiegyenlítő ellenállásnak elég 0,1 Ohm ? Azt ha nem sikerül akkor van még 1 diódám ![]() Nem szánok rá vízhűtést, max. egy nagyobb réz hűtőbordát erős ventilátorral, de ha jó lesz a cucc elképesztésképpen teszek rá vízhűtést. |
Bejelentkezés
Hirdetés |


















