Fórum témák
» Több friss téma |
Akkor pedig a "kezd világítani"-nak van jelentősége, tehát, csak az elején világít teljes fénnyel, utána elhalványul. Tehát a hideg és meleg ellenállás közti különbség miatt.
Erről a volt iskolai fém állvány jut eszembe.Szegény egy kicsit rázott .műszerrel mértük 24V ,na ez nem rázhat címszóval megérintettük ,bizony rázott.Ekkor eszembe jutott ,váltó állásban is meg kellene mérni.Így már meglett a rázás oka is.
Egyébként ha egy kábel végére transzformátoron keresztül 25V váltót kötünk akár milyen izzó világíthat a túlvégen.(esetleg a pontos kérdés feltevés is információ lehet:egyik végén sincs semmi plusz alkatrész? Mert ha lehet akkor akár az izzó élé rakott inverter is sokat segít a kérdés megértésében.)
Mennyi az eredő kapacitás az "A" és a "B" pontok között, ha C1=1nF C2=2nF C3=3nF ? Elnézést a csúnya rajzért.
Egyszerű párhuzamos kapcsolás, sajátos ábrázolási móddal.
Párhuzamosan vannak kapcsolva, tehát 6 nF.
Ügyes vagy! (bár első látásra azért megtévesztő!?)
Nem! Nem trükkös feleadtól van szó! Ez egy megvalósítható dolog. A kábelre kapcsolunk 25V-ot mire a másik (100W-os izzóval terhelt) végén 230V jelenik meg. Erre van ésszerű magyarázat, és éppen erről szól a kérdés, hogy ez mitől lehet!
A 6 fokozatú rezsólapban is (4 kivezetés) így van kötve a fűtőszál. Erre csak így lehet adni teljes terheléskor a delejt.
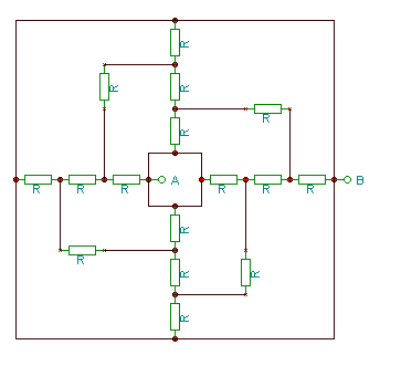
Akkor egy újabb feladat! Mennyi az eredő ellenállás?
Józan paraszti ésszel kiszámolható, nem kell semmi trükk, nem kel csillag-delta átalakítás sem!
A harmadik kérdésre kaptam jó választ magánban, ha gondoljátok írja be valaki a megoldást, vagy inkább írjam be én ? (a kábel+izzólámpára vonatkozó)
És egy újabb találós kérdés (talán a 11. ha jól tévedek): Van egy ferritvasmagom aminek 3 független tekercse van (tehát 6 kivezetése). A tekercsek induktivitása: 10uH, 160uH, 2,56mH A kérdés: hány féle induktivitás értéket tudok előállítani a tekercsek különféle összekapcsolásával? Mekkorák ezek az induktivitások? (a tekercseket és a tekercsek közötti csatolást az egyszerüség kedvéért tekintsük ideálisnak)
Az A ponthoz kapcsolódó ellenállások az értékegyezésük és az azonos terhelésük miatt azonos feszültséget ejtenek, tehát párhuzamosnak tekinthetők. A B ponton azonos a helyzet. Közéjük ékelődik a szintén párhuzamosnak tekinthető 8db ellenállás. A törtek felállításával próbáltam szemléltetni
12. Bizonyos készülékek a mai napig tartalmaznak elektroncsövet különféle okokból.
Melyek azok az alkalmazások vagy készülékek, amelyekben a mai technikával sem lehet kiváltani az elektroncsövet? Pl. mert nincs félvezetős hasonló paraméterű megfelelője. Ilyeneket lehetne sorolni mint pl. oszcilloszkópcső - az analóg oszcilloszkópban (sokkal jobbak is vannak, amiket tényleg semmilyen módon nem lehet kiváltani félvezetős megoldással, ezek lennének a legérdekesebbek, de egyelőre nyilván nem akarom lelőni)
Ez elvileg mivel az áram mindig a legrövidebb utat keresi és itt minden uthoz 3 db ellánálás tartozik ezért elvileg R3 de ez inkább egy tipp
Már beírták előtted a jó megoldást! Az azonos potenciálú pontok összeköthetők, és így sima párhuzamos-soros kombinációvá visszafejthető a kapcsolás.
Elektroncsövet tartalmazó készülékek például: Mikrohullámú sütő, röntgengép, rádióadók adócsövei, de ebben nem vagyok biztos, hogy nincs helyettesítője. (Elektroncsöves erősítők
)
Varázsszem.
Ilyen szinten az összes VFD és nixie kijelző ide sorolható.
Így van, ezeknak azonban van félvezetős alternatívája.
Az említett röntgencsőnek, a mikrosütő magnetronjának azonban nincs ilyen alternatívája. Hasonlóképpen pl. a GM csőnek sincs igazi alternatívája, (a félvezetős sugárzás érzékelők nem az igaziak, sokkal rosszabb paraméterekkel bírnak).
A tekercses kérdésre nem sok válasz jött, pedig (mint a totótban) 13 lehetséges induktivitás érték adódik (ha a 0 induktivitást nem számolom bele). Tehát az eredeti 3 értéken felül még 10. Tehát nem kezelhetetlenül sok.
Meg tudja valaki adni melyek ezek az induktivitás értékek? (én excelben számoltam, pillanatok alatt megvan - persze ha tudjuk, hogyan kell)
Szerintem 13-tól sokkal több érték lesz, a tekercsek kezdetét végét is figyelembe kell venni. A 10uH a 160uH-vel sorosan is két értéket ad: 150 és 170uH. Nem beszélve ezek vegyes kapcsolásáról. Szerintem sok variáció van (meguntam számolni)...
Teljesen igaz, de pl. egy varázsszemet ki lehet váltani egy deprez műszerrel is, csak más a "félingje" !
Vagy olyan LED-es megoldással, ami hasonló elvű, mint a propellerclock.Bővebben: Link
Idézet: „A 10uH a 160uH-vel sorosan is két értéket ad: 150 és 170uH.” Ez teljesen hibás megállapítás, 2 értéket ad, de messze nem ennyi lesz. Gondold át jobban!! Idézet: „Szerintem 13-tól sokkal több érték lesz,” Ezt akkor hinném el ha felsorolnál legalább 14-et... (nem fod sikerülni) És még valami: meguntam = lustaság, 13-ig elszámolni nem egetrengetően nehéz.
Annyit még segítek, hogy a 10uH sorbakötve a 160uH-vel 250uH lesz az egyik esetben, 90uH a másikban (na miért?).
Mert az induktivitás a menetszám négyzetével egyenesen arányos, a hosszal pedig fordítottan, ezért nem lehet csak úgy összeadni és kivonni a két induktivitást
Vasmagos tekercsről van szó!
Idézet: „...az induktivitás a menetszám négyzetével egyenesen arányos,....” Ez így van! Idézet: „...a hosszal pedig fordítottan,” Nem! Csak légmagos tekercs esetében lenne így, de ez nem az! Esetleg ötlet a további megoldásra (lehetséges induktivitás értékek) ?
Igazad van, légmagosnál.
Parancsolj: 10uH 160uH 2.56mH (10+160) 250uH (10-2560) 90uH (2560+160) 4mH (2560-160) 1.44mH (2560-10) 2.25mH (2560+10) 2.89mH (10+160+2560) 4.41mH (10-160+2560) 1.690mH (10+160-2560) 1.210mH (-10+160+2560) 3.61mH Menetszámok: 1, 4, 16 A 3-as, izzós kérdéshez segítek: Rádióamatőrök előnyben!
Ezekben nincsenek benne a párhuzamos, ill vegyes kapcsolások: 2, 3 párhuzamosan, 2 párhuzamosan 1 sorba vele stb...
|
Bejelentkezés
Hirdetés |






) 