Fórum témák
» Több friss téma |
Fórum » Hibrid erősítő
Témaindító: (Felhasználó 1542), idő: Ápr 10, 2006
Témakörök:
Kezd normalizálódni a helyzet. Tanácstalan vagyok, a katódkövető ágban mekkora áramerősséget válasszak.
Bemenetre azért tegyél rácslevezető ellenállást.
Cső disszipációját ne lépd túl. Szerintem ECC82-vel nagyobb áram mellett kapsz jobb hangot, ezt meghallgatással tudnád pontosítani.
Összevetettem a csöves fokozat kapcsolásait. A közös bennük a 26dB erősítés. A torzítás adatokból nem tudok lényeges különbséget megállapítani. A földelt katódos vázlatokban a felső határfreki leszorítása jótékony hatással van a zajra. A kaszkódnál ezt nem tudtam megoldani.
Nagyon belejöttél.
Igazi minőségét meghallgatva tudod eldönteni. TINA segít méretezni (idealizált viszonyok között szimulál), kapcsolás működőképességét el lehet vele dönteni, nem kell összeállítani az áramkört a valóságban. Végén valós mérésre és meghallgatásra is szükség lesz. Ezeket a kapcsolásokat hibridhez én nem használnám. Hibrid végén lévő félvezetős buffer viszont nem, invertáló lesz a cucc. Kimenete nem lesz fázishelyes.
Elnézést.
Most vettem észre, csak az első kapcsolásra vonatkozik amit írtam. Másik kettővel rendben lesz a fázis, csak ott meg a terhelhetőségével van pici probléma.
Megvan a hiba. Ezzel az alacsony meredekségű csővel bevittem magam az erdőbe. Az ECC83 marad a fiókban
![]() Szerk.: Köszönöm a segítséget, Hibridben és Tinában sokat haladtam!
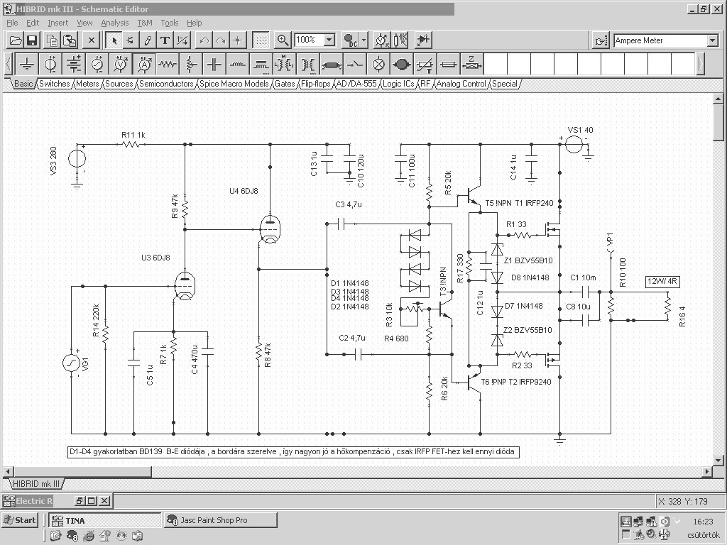
Sziasztok! Megépítettem a következő hibrid fejhallgató erősítőt. A következő a gondom vele: 12v DC tápfeszen búg nagyon, mindkét csatorna halk, és mintha túlvezérelt lenne, 9v elemről a búgás megszűnik. Mellékeltem a schematic rajzot, a nyákot, és gy beültetési rajzot is.
A kapcsolás innen van. http://diyaudioprojects.com/Solid/12AU7-IRF510-LM317-Headamp/ Köszönöm a segítséget!
Jól szűrt tápfeszültség kell hozzá, tápegységed nem megfelelő...
Oké, köszönöm! Már arra is gondoltam, hogy a cső döglött, ugyanis telepről is produkálta a torzítást, de gondolom ez az alacsony tápfesz miatt van.
Torzítást nem a táp okozza ha a feszültsége megfelelő.
Szkóppal kellene beállítanod (P1), 1KHz szinusszal. A kimenetével érdemes sorosan bekötni 22-47 ohm ellenállást, ha 60-100 ohm alatti fejhallgatót használsz hozzá.
Köszönöm a tippeket! A táp bejött!!! Már csak egy apró, de annál zavaróbb gondom van. Az egyik csatornán, egész pontosan bal, a bent a trimmer búg, ha kiveszem nem, ugyanez a helyzet, ha a trimmert 4,7k-val helyettesítem.
Ha kiveszed nem is működhet, azért nem zúg.
Szerintem földhurok van valahol, GND pontokat kellene átvizsgálni.
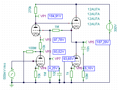
Másik hibrid, nem fetes. Bemérve, meghallgatás előtt.
Kedves fórumozók!
Tanácsot szeretnék kérni. Kapcsolási rajzot keresek, működöt, mert amibe belekezdtem, sajnos csak kudarcot okozott. Én voltam a hibás, mert nem olvastam utána, a magam feje után mentem. Ez volt az:http://digilander.libero.it/essentialaudio/hybrid_circuit.htm Ebből adódik, hogy néhány fő egységem meg van, ehhez keresek kapcsolást. Amim van: 2x40DCV/400W kettős táp, mely 0-80V vagy -40-0+40V-nak jó, 2 db 6H1N (ECC88) cső és 4 db nagyméretű hűtőborda. Ami az elképzelésem: csatornánkénti 1db (esetleg 2db) kettős trióda 2db FET, 20-30W /4ohn, A vagy AB osztályú hibrid. Ezek tetszenek, de dönteni nem tudok, mert a paraméterek eltérnek és a módosításokat, nem tudom bevállalni.
Gyönyörűséges! Az a lilás /árnyékóló?/ lemez is saját készítés? Hangra milyen lett?
Az sima nyáklemez, dry fólia van rajta a telefóliás oldalon. Bemeneti csatit , bemenet választó relét tartalmazza.
Most kiválasztott kapcsolásaid működőképesek.
Az előzőleg kiválasztott rajzod javított változata is, ez A osztályban dolgozik. Kicsatoló kondi nélküli változatokhoz feltétlenül használj DC védelmet.
Köszönöm a megerősítésedet és bele is kezdek a tervezésébe. A módosított A osztályút választom. A 40-0-40 tápoldal nem okozhat problémát?
Megszereztem a Tina szimuláló programot és ha sikerül, akkor először azzal tesztelem (ha tudom). A DC védelmet rá teszem vagy kombinálom kicsatoló kondival (JLH, Zen (DoZ)).
Nagyobb tápfeszültség a csöves résznek előnyös, félvezetős rész áramát csökkenteni érdemes és 8 ohm hangsugárzó kedvezőbb lehet hozzá..
Rengeteg szenvedés után ma végre felizzott a 19J6-osok fűtőszála.
Igaz, még csak az egyik csatorna ad ki magából hangot és az is elég zajos, de legalább némi életjelet ad.
Egyszerű hibrid próba.., beállítást nem igényel.
Tyűha! Ebben E180F csövek vannak ha jól látom? Hangra milyennek ítéled?
Még csak mérve volt, hangját nem ismerem.
Beszámolok erről is..
Várom! Van 4db ilyen csövem de nem tudom mire használjam.
Mérések szerint nagyon jól teljesít, ha hangjával sem lesz probléma, akkor egy felhasználási lehetőséged adódhat.
800mV bemeneti szintre 22V eff. (50W/8R) , 10K terhelésre is jól teljesít. Sajnos kimenet így invertált lesz, HG vezetékeit (+/-) fordítani kell..
Kíváncsian várom a meghallgatásos tesztet!
Egyik barátomnak épitettem egy TDA 7294 es végfokot.
Egész korrekt félvezetős hang volt. Érdekes ,nem az a tipikus fetes hangja volt. Épitett elé az Uj Ágoston könyvben megjelent Audio Fidelity XD 10 es csöves fokozatát. A hangja fantasztikusat javult Finom meleg hangzású lett. A másik előny hogy +- 70 v ig nem kell kölön anódtáp a csőnek igy egyszerű megépiteni,semmit nem kell változtatni az áramkörön ,csak a kivezérelhetőség javul.
Izzíthatod a csöveket, megéri, jól teljesít.
Ennek örülök!!
Tudsz valami doksit küldeni majd róla?Viszont olyan FET-jeim nincsenek, van valami olyan amivel lehet helyettesíteni? |
Bejelentkezés
Hirdetés |


























