Fórum témák
» Több friss téma |
- Ez a felület kizárólag, az elektronikában kezdők kérdéseinek van fenntartva és nem elfelejtve, hogy hobbielektronika a fórumunk!
- Ami tehát azt jelenti, hogy a nagymama bevásárlását nem itt beszéljük meg, ill. ez nem üzenőfal! - Kerülendő az olyan kérdés, amit egy másik meglévő (több mint 17000 van), témában kellene kitárgyalni! - És végül büntetés terhe mellett kerülendő az MSN és egyéb szleng, a magyar helyesírás mellőzése, beleértve a mondateleji nagybetűket is!
PCB=Printed Circuit Board, szó szerint a NYÁK a fordítása
Ja, hogy a kezeletlen. Szerintem az blank PCB
Nekem azok a kifejezések kellenének amiket ebay-en kereshetek. Mik a leggyakoribb keresőszavak ezekre?
Bővebben: Link
Na ez megéri, nem? ![]() Bővebben: Link Ez is. Nátrium-peroxo-diszulfát (Nátrium-perszulfát) Flux sprayt nem találtam... Én ilyesmire gondolok: Bővebben: Link A hozzászólás módosítva: Dec 19, 2012
Szia!
Idézet: „Flux sprayt nem találtam...” Tévedés, megtaláltad!
Tessék: Bővebben: Link. Meg van ilyen is.
Nekem ennyiért nem kell. Meg amúgy se ezen az ebayen nézd.
Sziasztok!
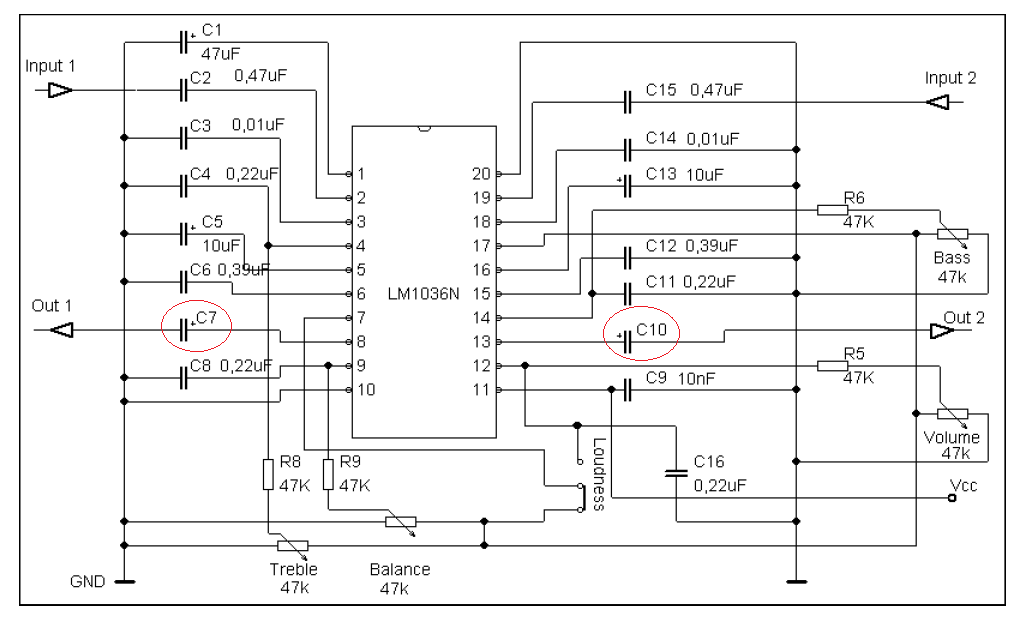
Segítséget szeretnék kérni a csatolt kapcsolási rajz értelmezéséhez. Bekarikáztam pirossal azokat a kondikat, amiknek nem értem a számozását. Azok az értékek mit jelölnek? Előre köszönöm a segítséget!
Helo!
Itt egy kis segítség.
Hello!
Köszönöm a gyors segítséget, így már menni fog Ezen a számlálós oldalon a tolerancia kód mit jelent ennél a kapcsolásnál?
Elméletileg minél kisebb annál jobb. Ezt eredetileg arra találta ki Topi hogy a kondit fejtsük vele ne fordítva. Azt sem tudom ki csinált ilyen kapcsolást hogy így van megadva. Annyi lényeg hogy megveszed a legkisebb toleranciájút és le van rendezve!
![]() Üdv!
Bal oldalon a "Location"-nál állítsd be, hogy "Worldwide" legyen a keresési terület. Flux spray
Értem, köszönöm
Olyan kérdésem még lenne, hogy ennél a kapcsolásnál a 393-as kódú, 39 nF-os kondit nem találok hestore.hu-n, csak 33 és 47 nf-ost. Lehetséges valamelyikkel helyettesíteni, vagy hagyjam ezt a kapcsolást és keressek másikat?
Azt tudom de nekem az ebay.hu akkor sem ugyanúgy hozza a találatokat mint a .com.
Na én most megyek, jó éjszakát nektek.
A magyar ebay-en csak fixáras termékek vannak és persze ott is be kell állítani, hogy világszerte keressen.
Máshonnan is beszerezheted az alkatrészeket.
Hülye kérdés.
Arudinoval hajtanék egy 4 digites, 7 szegmenses, multiplexelt, közös katódos LED kijelzőt. A katódokat kapcsolgatom BC548-ak segítségével. Még csak 2 digit van bekötve, de azoknak az átkapcsolásával már tudok próbálkozni. A bajom az, hogy a kijelzőnek rettenetes az utánvilágítása, akármilyen delay-t adok neki (meg persze 10-12ms körül már vibrál is). Mit lehet ez ellen tenni? Köszi bármilyen segítséget A hozzászólás módosítva: Dec 19, 2012
Sziasztok!
Ha két darab 78L12(100mA) párhuzamosan köttök Akkor ki lehet belőle hozni 200mA ? Előre is köszönöm a segítséget.
Úgy tudom, nem szabad párhuzamosan kötni.
Használj ilyet, egy méretes hűtőbordával 1,5A a vége.
Hello!
Rosszul vezérled. - Kiteszed az első szegmens adatot. - Bekapcsolod az első katódot és vársz. - Kikapcsolod az első katódot. - Kiteszed a második szegmens adatot. - Bekapcsolod a második katódot és vársz. - Kikapcsolod a második katódot. - stb.. 10ms alatt már látod a vibrálást mert az már 100Hz.. üdv! proli007 A hozzászólás módosítva: Dec 20, 2012
Érteni (a 10ms-t tudtam, hogy miért villog, de azt hittem, ennyire lassú a kijelző).
Mondjuk programozásilag ez bonyolultabb lesz, de megoldom. Köszi!
Köszönöm! 2 equilizert néztem, a másik az ez lenne. Itt 2 értéket nem találok, a C7-et és a C10. Valakinek van ötlete, hogy oda milyen teljesítményűt lehetne rakni. Néztem az LM1036 tulajdonságait, de nem jöttem rá, hogy mi kell oda.
Nem tévedésből írtam, ebben a sorrendben volt felsorolva, valószínűleg akkor valami gyári hiba lehet.
Az az üzleti eredményektől függ és ezek gyakran nem publikusak. De ha konkrét problémát akarsz megoldani, akkor kérdezz úgy.
Csak arra lettem volna kíváncsi hogy honnan rendeljek. Melyik az a magyar bolt ami három pontból jó: olcsó szállítás (debreceni vagyok) olcsó az alkatrész és nagy a választék?
|
Bejelentkezés
Hirdetés |





Ezen a számlálós oldalon a tolerancia kód mit jelent ennél a kapcsolásnál?
Olyan kérdésem még lenne, hogy ennél a kapcsolásnál a 393-as kódú, 39 nF-os kondit nem találok hestore.hu-n, csak 33 és 47 nf-ost. Lehetséges valamelyikkel helyettesíteni, vagy hagyjam ezt a kapcsolást és keressek másikat? 





