Fórum témák
» Több friss téma |
Köszönöm a részletes és hozzáértő válaszodat,máskor is számítok a segítő hozzászólásaidra és én kérek elnézést
clipart ezzel kapcsolatosan nincs több kérdésem a probléma megoldódott
Igazán nincs miért elnézést kérni, érthető a reakciód. Tudom, hogy az én stílusom sem egy iparművészeti remekmű, de azt az egyet fontosnak érzem megemlíteni, hogy bármiféle véleményezés nem a személynek szól, hanem az ötletnek. Még egy kicsit tapasztaltabb fejjel is sok hülyeséget tudok csinálni én is, akár tudatlanság, akár figyelmetlenség okán.
Üdv!
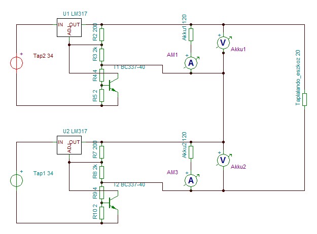
Terveztem egy töltő elektronikát 2 db sorba kötött 12V-os zárt savas akksit tölt egyenként függetlenül. Kérdésem lenne, hogy ez így működőképes?
Hello!
Igen, amennyiben a Tap1 és Tap2, tényleg galvanikusan független egymástól. üdv! proli007
Igen a táp egy 2 szekunderes trafó külön egyenirányítva pufferelve. Köszi a segítséget!
hali mindenki!
Végigolvastam az egész topikot, és az elején felmerülő kérdéseimre megkaptam a válaszokat, mi több még sokat tanultam is. Köszönöm mindenkinek!
Hello!
Ez mind kettő számomra örömhír. Mert kevesen veszik a fáradságot, hogy olvassanak, még akkor is ha célzottan részükre szól is a mondanivaló.. üdv! proli007
Üdv
A csatolt képen bekarikázott alkatrész nevére és értékére mi a megoldás messze tőle egy c meg talán 106d , ja és a poti amivel a feszt állítom nagy teljesítményű legyen vagy sima trimmer is elég? köszönöm előre is üdv alika
Hello!
A poti lehet trimmer is. Az alkatrész, nem dióda, hanem tirisztor. TIC106D. üdv! proli007
Üdv.
Kérdésem a következő volna,motor felújításba fogtam,festés stb.persze az akku is cserére szorul,na már most nézegettem a savas aksikat dupla áron vannak,mint a zselések. Átalakításra szorul a töltés ,ha tegyük fel zseléset vennék bele?Egy 18Ah 12V aksiról lenne szó.A töltést pedig egy 14V 20A 3-fázisú alternátor biztosítja .Szerény tudásom szerint ezek az aksik érzékenyek a töltőáramra.Valaki találkozott már hasonló problémával esetleg ,ha megoldást is tud rá,az megköszönném.
Üdv
az akkunk csak egy dolog kell hogy ne menjen az örök vadászmezőkre legyen meg a töltő fesz ami ne töltse feljebb 14,4 V-nál és ne is merüljön le 12,5-13 V alá akkor már gyengül, amúgy nem kell variálni !
Sziasztok!
Olyan akkutöltőt keresek (vagy aki megépíti), amely képes egyszerre max. 4 zselés akkut tölteni min. 200 mA-rel, csatornánként automatikusan szabályozva. A max. töltőáram legalább 1 A. Üdv,: Laci
Hello!
Csak éppen nem írtad, hogy hány voltosak az aksik, és hogy egymástól függetlenek, vagy soros kapcsolásban vannak és az nem bontható.. (Vagy is, hogy négy aksi egyidejű töltése a cél, vagy egy négytagú soros akkupakk töltéséről van-e szó.) Valamint hogy mit értesz "automatikus szabályozás" alatt.. üdv! proli007
Szia,
Igazad van, pontosítok: 12 V-os akksik min 3.5 Ah. A csatornánként szabályozáson azt értem, hogy akár 2, akár 4 akksit is lehessen tölteni egyidejűleg, úgy hogy az aktuális töltőáram alkalmazkodik ahhoz az 1 akksihoz amelyet éppen tölt. Ez felfogható párhuzamos kapcsolásnak is de gondolom ettől jóval bonyolultabb a helyzet. NiMh akksikhoz a Voltcraft forgalmaz ilyet, de ez nekem nyilván nem alkalmas. Üdv.: Laci
Hello!
Ha egyidőben négy aksit kell tölteni, és azok nem soros kapcsolásúak, akkor gyakorlatilag készíthetsz négy külön töltőáramkört (Pld. 4db UC3906-al), aminek betápfeszültsége lehet közös. Lehetne az is a megoldás, hogy minden aksinak van áramszabályzó eszköze, és a betáp, valamint a "feszültség felügyeleti" része lehet közös. Ez lehetne akár processzoros is, ha mindenféle kijelzéseket szeretnél. (De üzemmód kijelzés mindenképpen ajánlatos.) Ezek célszerűségét az igények, és a tápfeszültség forrása/lehetősége határozza meg. De én csak lamentálgatok, és próbálok segíteni a feladat megfogalmazásában.. üdv! proli007
Sziasztok!
Én labortápegységről szoktam tölteni az akkumulátoraim. Mivel sehol nem találtam egy normális leírást az akkuk töltéséről így itt szeretnék feltenni pár kérdést. A feszültséget 6V-nál 6,9-re állítom, 12V esetén 13,8-ra. Áramot az akku egy tizedére. Honnan tudom meg lesz teljesen feltöltött állapotban? Általában megvárom míg 0,1-0,2 Amperig csökken a töltőáram és ekkor lekapcsolom. Jól csinálom a folyamatot?
Értem, és köszönöm a választ. Én úgy értelmeztem, hogy az a puffer ha állandó árammal töltöm (ahogy én töltöm) és az a ciklikus ha pulzáló árammal. Most már rájöttem, hogy nem így van. A töltés vége még mindig nem világos, hogy jó-e ha 0,1 Ampernél kapcsolom le?
Üdv!
A puffer üzem az, mikor a töltő állandóan rajta van az akkun. Pl: riasztó, szünetmentes tápegység töltője. Te, ha csak néha felteszed tölteni az akkukat, akkor állíts magasabb feszültséget. 7,2-7,4V ill. 14,4-14,7V-ot, ahogy köbzoli is írta. Szerintem jó a 0,1A, de várhatsz vele, megy az még lejjebb is. Milyen akkukat töltessz? Sima savas, autó? Azoknak nagyobb áramot is adhatsz, nem csak az egy tizedet. Úgyis visszaáll a végén. Az autóban a generátor is tölt akár 40-50A-ral is egy 55Ah-s akkut.
Zseléset szoktam. Most felhoztam a garázsból egy 12V 7Ah akkut, megmértem és 9,3V volt benne és olyat produkált, hogy mikor feltettem tölteni 0,5A vett fel majd folyamatosan növekedett. 0,7A-nál lekorlátoztam majd a feszültség csökkent mivel áramot már nem bírt felvenni. Szerintem rossz, szerinted?
Sziasztok. Az lenne a kérdésem, hogy mekkora feszültségre állítsam be ezt a töltőt, ha 12v 8A-es aksit töltök? Nem hajlandó 12,35v fölé menni töltés közben. Úgy olvastam, hogy 13,5voltal töltik általában az összes zselés aksit. Én üresjáratban (aksi nékül)14,2voltra állítottam a dióda miatt ami végülis 13,5 voltal tölt. De nem áll le a töltés, soha. Ebben szeretném ha segítenétek. Köszönöm. Ó igen a töltőáram 1,2A
Hello!
Azt nem írtad, mit változtattál, hogy 1,2A a töltőáram. De az hogy soha mit is jelent? Mert az aksid vagy igen jó és veszi a töltést, vagy cellahibás, és azért nem emelkedik a feszültség feljebb. Próbáld meg kisütni valamivel, és számold ki a kapacitását. Abból lehet látni valamit. Valamint abból, ha pihen, mekkora a terheletlen és terhelt feszültsége az aksinak. üdv! proli007
Csupán annyit változtattam, hogy nagyobb a kimenő tranzisztor (MJE2955) és 12ohmos az ellenállás benne. Ha leszabályozom 12,35 voltra a töltést, akkor kikapcsol, illetve csepptölt. Valami gáz van az aksival?
Hello!
Várhatóan igen, de nem válaszoltál a kérdésekre. 13,35V még pufferüzemnek is kevés. Ha 1,2A a töltőáram, akkor nem lehet benne 12ohm.. De a Led színe (nyitófeszültsége) sem mellékes. üdv! proli007
2 db 24ohm-os ellenállás van benne párhuzamba. Igen tévedtem. 12,5ohm így az ellenállása. Nem valami pontos mert 15wattos huzalellenállás. A led benne narancssárga 3mm-es. 1,93volt esik rajta. Hmmm. Tehát ha jól sejtem, akkor ennek az esését is bele kell kalkulálnom a töltőfeszültségbe? Akkor most mekkora feszültséggel kell tölteni egy zselés aksit? Eddig azt olvastam, hogy 13,5volt a tuti.
Hello!
- Nem, félreérted. Nem kell a Led feszültségét beszámítani. A Led, az MJE2955 és a két párhuzamos emitter ellenállás alkotja az áramgenerátort. A generátor áramát, elméletben ezek az alkatrészek befolyásolják. It=(Uled-Ube)/Re vagy is (1,93V-0,6V)/12,5ohm=106mA Vagy is még messze nem stimmel valami. (Ube a tranzisztor bázis-emitter feszültsége, ami jó közelítéssel, 600..700mV) Amúgy messze nem kell az emitterbe ekkora teljesítményű ellenállás. - 14,2..14,5V. De nem "feszültséggel", hanem feszültségre. Mert amíg nincs feltöltve, a feszültség az aksin, ennél kisebb lesz.
ok! Köszi! Akkor próbálkozom kissebb ellenállással, és 14,5voltal. Holnap megjátszom az átalakítást, aztán írok majd.
(Így tényleg nagyon lassan tölt)
No rátettem egy 2,2ohmos 8wattos ellenállást, és beállítottam 14,5voltra a töltőt. Az ellenálláson tojást lehet sütni, tehát inkább 15W-ost teszek bele. Most már 13,27 voltnál jár, és még megy fölfelé szépen lassan. Rámértem, a töltőre, és 0,62 ampert vesz föl. Köszönöm a segítséged!
Úgy tudom, hogy elméletileg 35 voltal lehet maximum meghajtani az elektronikát az lm358 miatt. Most 15,6 voltot kap. Jól gondolom ezt a 35 voltot? mert végül is a töltő szabályozható. Nekem nagyobb feszültségnél 17voltnál már nagyon forrósodott az ellenállás meg a tranyó. Csak azért kérdezem, mert 33,5 volt lenne nekem az ideális később. Ezért is tetszett meg ez a kapcsolás..
Hello!
Ennek a dolognak, nem itt van a vége. Nem mértél és számoltál utána annak, amit leírtam. A dolgok nem egészen úgy működnek, hogy nagyobb feszültség, vagy teljesítményre van szükségünk, akkor teszünk bele egy nagy tranyót és kész. Elsőként a kiinduló paramétereket kell ismerni, vagy teljesíteni követelményeink szerint. Nem úgy hogy melegszik, rakunk nagyobbat.. - Milyen típusú és mekkora feszültségű/kapacitású aksit szeretnénk tölteni? - Mekkora töltőáramot, töltési végfeszültséget szeretnénk elérni? - Mekkora tápfeszültség áll rendelkezésre? Ezeket a kérdéseket kell elsőként tisztázni, vagy az ismertekből, az ismeretleneket meghatározni. Utána lehet számolni és meghatározni az alkatrészek értékét típusát, teljesítményét.. Egyébként, hogy mekkora hő fog keletkezni, az a betáplált és kivett teljesítmény függvénye. Mert pld. ha a tápfeszültség 30V, az aksin pedig 12V van, a töltőáram pedig 1A, akkor a szabályzó fokozaton (30V-12V)*1A=18W hő fog képződni. Mert amit nem vesz fel az aksi, bennmarad a szabályzóban. A szabályzó hőtermelő része az, ami a töltőárammal sorban van. Vagy is az emitter ellenállás, a tranyó, és a dióda. Hogy melyiken mekkora hő képződik, az annak függvénye, mekkora feszültség esik adott elemen. Ha pld. az emitter ellenállás 2,2ohm, és 1A a töltés, akkor P=I^2/R alapján P=1A*1A/2,2ohm=0,45W hő fog az ellenállásban képződni. A dióda nyitófeszültsége kb. 1V, vagy is azon P=U*I=1V*1A=1W teljesítmény lesz. Nos, a többi a tranyón fog hővé alakulni, vagy is a 18W-0,45W-1W=16,6W. Ebből a "béna" példából (azért írom, hogy béna, mert ez nem lenne áramkörileg jelenleg megfelelő értékek) átható, hogy a tápfeszültséget nem szabad indokolatlanul magasra választani, mert csak a hőt termeljük vele. A minimális tápfeszültséget viszont ezek ismeretében kel megállapítani. Vagy is Uaksi+Udióda+Uellenálás+Utranyó. Az aksi feszültségénél, a maximális töltőfeszültséget kell ekkor figyelembe venni. Hőtermelésnél, viszont a minimális aksi feszültséget.. üdv! proli007 |
Bejelentkezés
Hirdetés |












