Fórum témák
» Több friss téma |
Fórum » Sztereó DAC
Témaindító: meszattila, idő: Ápr 10, 2007
Témakörök:
Sziasztok!
Van egy már modifikált 4xTDA1543-as DAC-om. Leterhelhetem 10K-s bemenőimpedanciájú végfokkal? Nem szívesen használnék opampot a kettő között. Köszönöm!
Közben nekem is földelt rácsúként készült el a végleges TDA1543, nagyon jó.
AD1860 áramkimenetére konkrétan E88CC vel mekkora csőáram, katódfesz esetén oldható meg ugyanez, illetve PCM56 al? A jövő héten mindeggyikből érkezik két két darab.
Jó a kérdés, cserébe nehéz a válasz
Induljunk ki abból, hogy a katódáram legyen sokkal nagyobb, mint a DAC-ból kifolyó áram... Én inkább a 6C3P-t ajánlanám, kellőképpen nagy az erősítése és még ráadásul nagyáramú is... A DAC kimenete a katódellenállás és a cső dinamikus meredekségének reciprokának párhuzamos eredőjét fogja látni...
A 6C4P szintén azonos paraméterekkel rendelkezik, adatlapja alapján. Bekötése eltérő, kimondottan földelt rácsú alkalmazásra tervezték. Jól gondolom, hogy csak ennyi a különbség?
Kedves Fórumtársak!
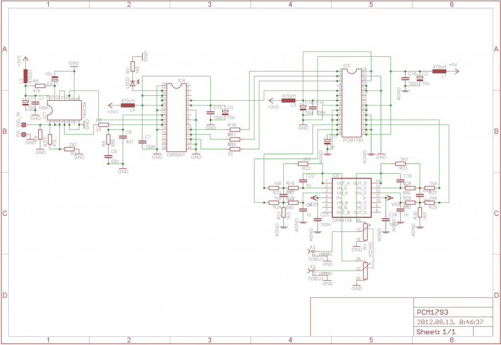
Arra gondoltam, hogy építhetnénk együtt egy kiváló minőségű DAC-ot. Sikerült beszereznem a Texas Instrumentstől DIR9001 audio interfész IC-t, és PCM-1794a DAC chipet. Ezekből gondoltam megépíteni egy olyan áramkört amelynek a tervét szívesen megosztanám Veletek, és írnék belőle egy cikket is, hogy aki szeretné, az csak levehetné a polcról és csak össze kelljen dobni. A áramkört megtervezném a Mentor Graphics PADS 9.3-as áramkörtervezővel, elkészíteném a kapcsolási rajzokat, nyáktervet, alkatrészlistát, és a működési leírást is. Végigolvastam a fórumot, és nagyon szép darabok születtek. Azért gondoltam, hogy ezzel a PCM1794a DAC chippel próbálkoznék, mert nagyon jókat olvastam róla, hogy kellemes lágy hangzása van. Ez is hasonló chip mint a 1793-as, csak sokkal jobb paraméterekkel rendelkezik. Azt is tervbe vettem, hogy többféle IV konvertert is kipróbálhatnánk és aztán ki-ki a saját szája íze szerint megépíthetné a neki tetszőt. Én speciel a csöves kimenetet részesíteném előnyben. Továbbá nagyon tetszett CHZ mester trafós kicsatolása a DAC áramkimenetéről. Szerintem is érdemes lenne egy ilyet összehozni. A koncepció kidolgozását elkezdtem a DIR 9001-es IC bekötésével. A lényeg az, hogy az SPDIF kimenetet szerintem a DIR9001 evaluation board kapcsolása szerint kellene elkészíteni. Ezen megvan a bemenetre szánt két inverteres csatolás, a reset késleltető áramkör (olvastam, hogy a bekapcsolás után egy kis idővel kell resetelni, és rajta van még a DIR FILT lábára tervezett szűrőáramkör is. A bemenetre szánt 74LVU04 inverter az kapható a farnellnél 45Ft-ért. Az optikai bemenetet elvetném, mivel többen is írtátok, hogy magasabb jittert eredményez. Viszont nem tudom, hogy állítsam be a bejövő adatformátumot. Miért pont az I2S formátumot választottátok többen is? Aztán túlmintavételezés legyen-e benne? Van ennek befolyása a hangra? Kapcsolási rajz még nincs, egyenlőre még elméletben tervezgetek, kérlek nézzétek meg, hogy jó úton járok-e.
Sziasztok!
PCM1793+DIR9001-el épített DAC-el kapcsolatban lenne olyan kérdésem, hogy jel nélküli némításra milyen megoldás lenne a legjobb szerintetek? Tehát arra gondolok, hogy mikor nincs a bemenetén SPDIF-jel akkor így fehérzaj szerű sistergés jön ki a PCM kimenetén, ezt szeretném némítani. Egyik ötlet ami felmerült bennem, hogy a DIR ERROR lábára (27-es láb, ahol a LED van) tennék egy invertert és ezt kötném a PCM MUTE bemenetére (4-es láb), szerintetek ez működőképes megoldás így, vagy van esetleg jobb ötlet? Elég gyors lenne ez így ahhoz, hogy egyáltalán ne legyen semmi zaj mikor megszűnik a bemeneti jel? Üdv: Laci
Szia!
Az ötlet szerintem jó, amit kitaláltál. A PCM1793-nak van egy un. soft mute nevű funkciója, ez annyit takar, hogy nem azonnal némít, tehát nem koppanásszerűen, hanem gyorsan lehalkítja a kimeneti jelet egy bizonyos idő alatt. Szerintem ez kellemesebb is, minthogy hirtelen megszűnik a jel. Írja az adatlap, hogy hány órajelen belül teszi ezt meg. A DIR 9001-esnek szerintem inkább az audio negált lábára kösd rá a PCM mute bemenetét egy inverteren keresztül. Ha nincs audio információ a DIR bemenetén, akkor aktiválódik ez a láb, és ez aktiválja a mute bemenetet, amely lehalkítja a kimenetet egy rövid idő alatt. Bár még nem építettem meg, csak tervezem az áramkört, mint ahogy azt fentebb is olvashatod, remélem jól gondolom, hogy így kellene tervezni ezt a részt. Kérlek böngészd át az adatlapok ide vonatkozó részét, és beszéljük meg, hogy jó-e az ötletem.
Szia!
Köszi a visszajelzést, láttam, hogy te is éppen ennek a tervezésében vagy, csak 1794A-val. Én a feltöltött rajz alapján egy "prototípust" már régebben építettem (kb. a fele légszereléssel volt ) de működött szépen, nagyon kellemes hangja volt, egyedül a némítás illetve a reset késleltetés nem volt még benne megoldva, emiatt előfordult, hogy a DIR nem akart kapásból indulni, csak a 2. bekapcsolásra.Rémlik, hogy régebben olvastam az adatlapban a soft mute-ról, hogy néhány fs alatt némít, emiatt is kérdeztem, hogy így is elég gyors-e ahhoz, hogy egyáltalán ne legyen egy pillanatra sem fehérzaj a kimeneten. Mindjárt átnézem én is újra a datasheeteket. Szerinted érdemesebb lenne az AUDIO negált (1-es) kimenetet használni a némításra mint az ERROR-t? (mondjuk így, hogy mondtad, ránézésre nekem is jobb ötletnek, szebb megoldásnak tűnik) Jut eszembe RST-késleltetés, szerinted erre csak a DIR-nek van szüksége, vagy érdemes lenne a PCM RST lábát is fix. H szint helyett inkább a késleltetett resetre kötni? Üdv: Laci
Szia Laci!
Én is köszönöm, hogy írtál, igen én is most tervezgetek egy DAC-ot a 1794a-val. Örülök, hogy jót hallok róla, hogy kellemes hangja van, akkor érdemes vele foglalkozni. Igen a reset késleltetés megoldása fontos lenne a DIR esetében, de lehet, hogy nem ártana a PCM esetében sem. Láttam olyan kapcsrajzot, ahol egy külön reset áramkörről ment mindkettőnek a resetje. Ha megnézed a DIR evaluation boardját (fentebb betettem ezt a pdf-et) ott meg van oldva a reset egy egyszerű és frappáns megoldással. Ha a Texas Instrumentsék már így kitalálták nekünk akkor biztos jó... Gondolkoztam még a mute funkción, elvileg az Error láb is jó lehet erre a célra, de ha jól olvastam ez akkor aktivizálódik, ha a PLL nem zár megfelelően a bejövő jelre. Az audio negált kimenet meg ha jól gondolom akkor aktív ha nem audio jel van a DIR bemenetén? Nem tudom annyira sajnos nem megy az angol. Ha jól értelmezem a dolgokat, akkor az error láb akkor is jó lehet, ha nincs a bemeneten dekódolható audio információ tehát nincs SPDIF jel a bemeneten tehát nincs mire zárjon a PLL. Hát ezt ki kéne gondolnunk, hogy melyik lenne a jobb és elegánsabb megoldás. Elvileg ha a DIR CKSEL és az ERROR lábát összekötjük, akkor automatikusan ki tudja választani, hogy a PLL-t használja vagy a külső oszcillátor jelét. Egyet nem értek még, hogy az adatformátumok közül miért az I2S formátum a jó, amikor a PCM tudna másik formátumot is fogadni. A másik amit nem tudok eldönteni, hogy a PCM-ben lévő digitális szűrőt a Sharp rolloff-ra, vagy a slow rolloffra állítsam. Tudod esetleg, hogy mi a különbség a kettő között?
Igen, én is az Evaluation modul rajzáról vettem az ötletet a reset késleltetéshez amiről te is írtál, ott van a rajzomon a bemeneti 74HC04 inverter fölött.
Kihagytam belőle a "manuális" kapcsolót, csak az automatikus részét emeltem át, és eddig csak a DIR-hez kötöttem be, mert nem tudtam, hogy a PCM-nél melyik a jobb megoldás, hogy kössem oda is be ennek a késleltetett resetnek a kimenetét, vagy ott legyen így fixen ahogy most is a rajzon. A némításnál azzal nem vagyok még tisztában, hogyha pl. DTS jelet kap akkor az ERROR és az AUDIO negált is reagál-e rá, de mivel szerintem a PLL akkor be tud húzni így az ERROR nem fog reagálni csak az AUDIO megált, ezért szerintem is valóban jobb azt felhasználni ahogy te is írtad, de holnap kipróbálom melyik mit csinál pl. egy DTS jellel. Fontos, hogy a DTS-nél is némítson mert így, némítás nélkül szörnyű tranzienseket ad ki magából, sokkal erősebbeket mint a jel nélküli fehérzaj. Azt, hogy miért az I2S formátumot használják a legtöbben nem tudom, én is csak azért használtam ezt, mert sok helyen ezt láttam, de lehet kipróbálom 16/24bit-es standard right justified módban is (bár nem hinném, hogy ez a működést vagy a hangzást befolyásolná, javítsatok ki ha tévedek). Sharp/slow rolloff beállítást én nem találtam a 1793 adatlapjában, de ez 8x túlmintavételezést használ, szerintem így slow roll-off-ról van szó, a non-oversampling DAC-ek használnak sharp roll-off filtereket, ha jól tudom. A tápegység kivitelezésével kapcsolatban merült még fel bennem az, hogy az analóg és a digitális GND-t egy csillagpontban közösíteni kell akkor is, ha a digitális résznek egy külön tápot (külön trafó, külön reg. stb.) használok, vagy akkor a 2 GND maradhat teljesen független egymástól (mint a mellékelt blokkvázlaton)? Üdv: Laci
Szia Laci!
Közben találtam egy még elegánsabb megoldást a reset áramkörre: Van egy TI IC ami ezt elvégzi, a bekapcsolás után 200ms múlva kiad egy reset impulzust. Találtam egy kapcsolást amelyben ezt az IC-t alkalmazza a készítő. További érdekessége, ha megnézed a DIR bekötését, akkor az Error láb vissza van kötve a CKSEL lábra. Ezzel lesz automatikus a PLL-re való ráhúzás, vagy a külső órajelforrás kiválasztása. (Bár külső órajelet nem tett bele as kapcsolásba.) Kíváncsi vagyok hogy sikerült a DTS jeles teszted, ez érdekes lenne, mert elég sok DTS formátumú film van. Akkor ezt gondolom nem is lehet lejátszani pl PC-ről ezzel a DAC-cal? Gondolom kéne hozzá egy DTS dekóder is. Vagy a hangkártya megcsinálja az SPDIF jelet a DTS formátumból? Én is azt láttam, hogy az I2S formátumot használják a legtöbben, mintha azt olvastam volna, hogy ebben a formátumban automatikusan ki tudja kódolni a 16 bites és a 24 bites felbontást is külön beállítás nélkül. Igazad van a 1793-ban tényleg nem lehet állítani a digitális szűrőt, de a 1794a-ban mintha lenne erre lehetőség. Te túlmintavételezettre állítottad be a DAC-od? Ezen én is gondolkozom, hogy melyik lenne a jobb, hogy túl legyen-e mintavételezve, vagy nem. Elvileg a méréstechnikában pontosabb értéket kapunk, ha több mintából átlagolunk, de a DAC ezt nem tudom, hogy hogyan csinálja. Azt hiszem eldobálja a mintákat, és nem átlagol. Még azt nem tudom, hogy a hangra ez milyen hatást gyakorol, melyik eredményez jobb hangot, ha túlmintavételezzük vagy nem. A GND összekötést érdemes megcsinálni, ha megnézed a 1793 adatlapját akkor írja a layout résznél, hogy egy ferrites fojtón keresztül össze kell kötni az AGND-t és a DGND-t. Mindenképpen fojtón keresztül kösd össze, hogy ne zavarjon be a digitális zaj az analóg részbe. Üdv Geri.
Szia Geri!
Ez a külön TPS IC-s reset megoldás tetszik, valószínűleg ezt rakom bele! ![]() A CKSEL-t szerintem itt nem fontos összekötni (bár ártani biztos nem árt), mivel mindig a belső PLL-t használom, nem láttam külső PLL értelmét. A DTS/Dolby filmeket simán le tudod játszani PC-ről, mivel az dekódolja neked és sima SPDIF jelet ad ki alap esetben. Külön a codecedben (pl. AC3 filter) kell átállítani passthrough-ra ha azt akarod, hogy a dekódolatlan DTS-t küldje ki. (amit persze ez a DAC nem tud dekódolni csak hangos zajt ad ki magából). Ezért is akarom, hogy DTS-nél is némítson, mivel pl. műholdvevőm nem dekódolja, hanem úgy ahogy van kiadja a DTS-t, ha arra a hangsávra van állítva véletlenül. Az I2S formátumot azért is használják legtöbben szerintem mert az audiofil szakik szerint jobb minőséget lehet vele elérni, mint egy "kompozit" SPDIF jellel, és itt ugye még az sem jelent gondot, hogy 3 jelet kell a 2 IC között átvinni. Sőt, voltak régebben spéci CD lejátszók is aminek külső DAC-je volt, és 3 BNC-s kábellel vitték az I2S jelet a mechanikától a DAC-be .A PCM adatlapjában a ferrites fojtót az akkor írja (23. oldal), ha egy tápot használsz az analóg/digitális egységeknek, de én teljesen külön tápokat gondoltam hozzá (mint a 22. oldalon) (ettől függetlenül ahogy a rajzon is van, a biztonság kedvéért minden egységet elválasztok egymástól egy fojtótekerccsel). Csak az nem tiszta előttem, hogy külön tápnál van-e szükség a 2 GND közösítésére, mert ott azon a blokk rajzon ábrázol egy átkötést a 2 GND között, de én azt úgy értelmezem, hogy az csak azért kell, hogy a PCM DGND-je is DGND-re legyen kötve. Viszont az analóg részeket nem tudom, hogy közösíteni kell-e a DGND-vel? Üdv: Laci
Teljesen felesleges cél IC-t beszerezni, az én dac-emben egy 1k-1uf RC végzi a késleltetést, tökéletesen. A reset lábat direktben tápra kötve tízből ha egyszer volt hajlandó elindulni a DIR. Bővebben: Link
Nálam kb. pont fordítva volt az arány majdnem mindig indult, néha (kb. 30-ból egyszer) előfordult, hogy nem, de lényeg, hogy mindenképpen kell egyik vagy másik fajta RST késleltetés, mert a direktbe kötés ahogy mindkettőnknél kiderült nem jó.
![]() Látom te is induktivitáson keresztül közösítetted az AGND-t és a DGND-t, mekkora, milyen induktivitást használtál, pontos típust (ha gyári) tudsz esetleg mondani, vagy ha magad készítetted, akkor adatokat róla? Üdv: Laci
Szia Geri!
Tegnap nem volt időm, így csak ma tudtam megcsinálni a DTS tesztet, úgy van ahogy gondoltuk: ha DTS jelet kap az ERROR láb nem reagál rá (marad H szinten mintha minden rendben lenne, mivel a PLL így is rendesen működik). Az AUDIO negált viszont szépen érzékeli, L szintől (normál PCM üzem) H szinte ugrik, mintha nem lenne rajta semmilyen jel, így elvileg ezzel szépen lehet vezérelni majd a PCM MUTE bemenetét. Úgyhogy köszi szépen, hogy szóltál, hogy erről lenne érdemesebb vezérelni, mivel az ERROR a fentebb leírtak miatt nem a legjobb megoldás! Üdv: Laci
Közben kiderült, hogy viszont ha egyáltalán nincs a bemeneten semmi jel, akkor az AUDIO negált marad L szinten mintha rendesen PCM jelet kapna a DIR, úgyhogy szerintem az lenne a legjobb megoldás ha egy XNOR kapuval egyesítenénk az AUDIO negált és az ERROR lábat, úgy kötnénk a PCM MUTE bemenetére.
Így ha egyáltalán nincs jel, az ERROR láb L szintje billentené a kaput, ha van jel, csak DTS akkor pedig az AUDIO negált. Üdv: Laci
Elnéztem, az ERROR pin. is akkor van H szinten ha nem zárt a PLL, vagy paritás hiba van, így csak OR gate kell, nem kell XNOR, de az alap koncepció ugyan az.
Szia Laci!
Örülök, hogy meg tudtad csinálni a DTS jellel is a tesztet, nagyon eredményes kísérletet csináltál. Tehát akkor az Audio negált kimenet akkor van alacsony szinten, ha van PCM jel, és felugrik H szintre, ha nem audio infó van a DIR bemenetén. Az Error láb viszont ha nem zár rá a PLL vagy paritás hiba van, vagy nincs a bemeneten semmi, akkor lesz H szinten, egyébként L szintű. Akkor tényleg elég lesz egy sima OR kapu amivel ezt a két lábat egyesítjük és rákötjük a MUTE bemenetre. Szuper. Ez nagyon hasznos infó volt, sok bosszankodástól kímél meg minket. Azon gondolkodom, hogy lehetne valahogy frappánsan plusz IC beépítése nélkül ezt megúszni. Örülök annak az infónak is, hogy a hangkártya megcsinálja a DTS kikódolását, ha olyan filmet indítok el, és lehet az SPDIF kimenetet használni. Akkor ezen keresztül akár lehet 24 bites 96kHz-es audio jelet kiküldeni innen, hogy rendesen letesztelhessük a cuccot. Még nem árultad el, hogy túlmintavételezettre állítod-e a DAC-ot, vagy inkább nem? Nem tudom melyik lenne jobb a túlmintavételezett, vagy a normál mintavétel. A másik kérdésem, hogy alkalmazol-e valamilyen galvanikus leválasztást a DIR bemenetének védelmére? Én gondolkozom egy kis trafón, mert két bekapcsolt készülék földje között elég nagy fesz különbségek is lehetnek. A kimeneti szűrőt hogyan oldod meg? Én valami elektroncsöves vonalerősítőt szeretnék csinálni a kimenetre, de az audio jel simítását, szűrését nem tudom hogy oldjam meg. Üdv: Geri.
Pontosan, jól értetted, így működik a 2 "hiba" kimenet.
Nálam túlmintavételezéssel működik (ahogy a mai DAC-ek nagy része) ahogy látod a rajzomon is, a DIR PSCK0-1 lábai L-L szinten vannak így 128*fs a SCKO (System clock out), amit megkap a PCM. Galvanikus leválasztást használok, a bemeneten rögtön egy régi hálózati switchből kioperált leválasztótrafót (olyan ránézésre mint egy DIP20-as IC, csak kicsit kövérebb ) (de lehet hálókártyákon, routereken is találni ilyet, azt hiszem még pont itt a fórumon javasolta nekem régebben valaki, mivel nem találtam sehol direkt erre a célra gyártott trafót. Tényleg ha esetleg tudsz ilyet légy szíves oszd majd meg velem a típust, bár ez is jól bevált, de azért jobban szeretnék egy direkt erre a célra kifejlesztettet.)Ahogy a rajzon látod a kimeneten az OPA4134 és az előtte lévő RC-tagok a szűrök, vonalerősítők, én nagyon meg vagyok vele elégedve. Üdv: Laci
Helló
Idézet: „Azon gondolkodom, hogy lehetne valahogy frappánsan plusz IC beépítése nélkül ezt megúszni.” Diódás VAGY kapun gondolkodtál?
Szia Laci!
Nézd mit találtam: galvanikus leválasztásra jó trafót a DIR bemenetére. Ezt a Lomexban lehet kapni, 75 Ohm-os koaxhoz is jó, és a 266MHz-es típust árulják. Az SMD induktivitások között bukkantam rá, szerintem ilyesmi trafók vannak beépítve a a hálózati switchekbe, LAN kártyákba. Ha ez jó akkor nem kéne többet ilyen kioperált trafókkal bíbelődni, hanem lehetne egy egységes trafót használni erre a célra. A rendelési száma: 55-01-42, és 400Ft-ba kerül (kerekítve). Kérlek nézd meg légyszi, hogy jó lesz-e ez a kis trafó erre a célra. Üdv Geri.
Ilyesmik vannak az Ethernet portokon: LFE8505
70 ft nettó a lomexban...
Szia
Köszi az infót! Ezt hogyan kellene bekötni a DIR bemenetére? Amit az előbb linkeltem, annak nem lesz jó a frekitartománya?
Szia Geri!
Szerintem mindkettő jó erre a célra, bőven benne vannak a kellő átviteli sávszélességben. Amit _vl_ kolléga linkelt, úgy kell bekötni (bár fordítva is tökéletesen működik), hogy a bejövő jelet kötöd pl. a 14-16-os lábakra (line side), az 1-es 2-esre pedig a DAC bemenetét (a 74HC04 bemenetét), nekem is ilyen kialakítású amit beépítettem. Üdv: Laci
Szia Laci!
Örülök, hogy jó lesz mindkét kis trafó a bemenetre. A trafó bekötésénél, hogyha az 1-2 lábat használom a bemenetnek, és a 14-16-ost a kimenetnek, akkor kétszereződik a bemeneti fesz? Mivel a bemeneten csak a fele tekercset használjuk ki. A teljes tekercs (1-3 láb) kihasználásakor lenne 1:1-es átvitel? Milyen sávszélesség kell az SPDIF jelnek? A 74HC04 hogy muzsikál a bemeneten? Én szívem szerint azt az IC-t tenném bele ami a DIR evaluation boardon szerepel a 74LVU04-et. Ezt direkt 3,3V-ra készítették, és alacsonyabb feszültségű a bemenete. Ez az IC 44Ft-ba kerül a farnellnél, szóval nem egy nagy érvágás. De ha azt mondod, hogy nincs gond a HC változattal sem akkor nem vacakolok, amúgy is jobb a DIP tokozást forrasztani. Mit szólsz a Diódás VAGY kapuhoz (amit az egyik kolléga említett) az ERROR és az AUDIO negált jel egyesítésére? Mi a véleményed, nem lesz nagy a feszültségesés a diódákon? Elkezdtem berajzolgatni az alkatrészeket a nyáktervező programba, szépen haladok a tervezéssel. Lesz kapcsrajz, meg egy jó nyákterv. A Mentor Graphics PADS 9.3-assal dolgozom. Szia Geri.
Szia Geri!
Most látom, hogy tegnap elírtam bocsi, nem az 1-es 2-est érdemes használni, hanem az 1-es 3-ast. Ha az 1-2re kötöd a bemenetet, a 14-16ra a kimenetet akkor valamivel növekedne a feszültség, de semmiképpen sem kétszeresére. Szerintem nem érdemes így, fordítva bekötni (a veszteségek, kisebb bemeneti impedancia stb. miatt jelentős fesz. növekedést szerintem nem érne el (bár gyakorlatban még nem próbáltam, ha lesz egy kis időm azért ránézek szkóppal mit csinál így 1:2 áttétellel). Sávszélességben 2-3MHz-el legalább kell számolni, de érdemes ettől jóval nagyobb átvitelű illesztőtrafót használni pl. amiket fentebb linkeltetek ezeknek a LAN-os trafóknak 100MHz körül van a felső sávhatáruk. A 74HC04 nálam kiválóan működik, mivel HC verzió, nem az LS (az TTL színtű, ez meg CMOS akárcsak a 74LVU04) így nincs gond a 3.3V körüli bemenő jellel. A diódás megoldást én nem preferálnám ide, szerintem biztosabban működik pl. egy ehhez hasonló, VAGY kapuval: Bővebben: Link nem sokkal bonyolultabb vagy drágább megoldás ez sem. Üdv: Laci
DVD lejátszóból bontottam ki ferritgyönygyöt, ha jól emlékszem 3 menet van rajta.
|
Bejelentkezés
Hirdetés |





) de működött szépen, nagyon kellemes hangja volt, egyedül a némítás illetve a reset késleltetés nem volt még benne megoldva, emiatt előfordult, hogy a DIR nem akart kapásból indulni, csak a 2. bekapcsolásra.
Gondolkoztam még a mute funkción, elvileg az Error láb is jó lehet erre a célra, de ha jól olvastam ez akkor aktivizálódik, ha a PLL nem zár megfelelően a bejövő jelre. Az audio negált kimenet meg ha jól gondolom akkor aktív ha nem audio jel van a DIR bemenetén? Nem tudom annyira sajnos nem megy az angol. Ha jól értelmezem a dolgokat, akkor az error láb akkor is jó lehet, ha nincs a bemeneten dekódolható audio információ tehát nincs SPDIF jel a bemeneten tehát nincs mire zárjon a PLL. Hát ezt ki kéne gondolnunk, hogy melyik lenne a jobb és elegánsabb megoldás. Elvileg ha a DIR CKSEL és az ERROR lábát összekötjük, akkor automatikusan ki tudja választani, hogy a PLL-t használja vagy a külső oszcillátor jelét. 





