Fórum témák
» Több friss téma |
Mielőtt kérdezel, a következő két dolgot ellenőrizd!
I. A helyes tápfeszültségek megléte.
II. A kimeneten van-e egyenfeszültség.
Élesztés.
hi
először nézd meg, hogy a zúgás az 50Hz-s? (brumm) ha igen akkor csatlakozok az előző Hsz-hoz, nem hiszem, hogy a trafó zaját hallod.
biztos hogy a trafo hangja, mivel a hangszóróbol ugyan azt hallom mint amit a trafo mellet hallani, ha nincs hagszóró.
ja és elhallgat ha megfogom az ic bordáját (nincs szigetelés az ic és a borda között) a bordán is minusztáp van.
Biztos működik mert nekem ez van mindegyikbe (4042-4044-4046-4048-4050)
Érdekes hogy a 11-es láb az IC belső rajzán nincs megadva.
biztos, hogy földhurok van, akkor is búg ha nincs rákötve semmire (Pc, Hi-Fi)??
nézd meg, hogy a jelföld hol csatlakozik a földeléssel, mert csak az erősítő panelján van összekötve, ha máshol is érinkezik akkor brumi van.
akkor biztos hogy földhurok, mert ha nincs bemenőjel akkor is búgogat.
Akkor ennek utánanézek. Ugye csillámmal szokás elszigetelni az ic-t a bordától? A TDA7294-re lehet ilyet méretre kapni vagy hogy? Idézet: „elhallgat ha megfogom az ic bordáját” Ebből következik hogy nem földhurok, hanem árnyékolatlanság a gond.
és ezzel mit lehetne csinálni?
a jel természetesen árnyékolt kábelen megy végig.
Végig kell nézni, hogy hol hiányzik valami bekötés.
Tedd föl a kapcsolási rajzot! Csinálj egy fotót, amin látszik minden részlet! Bár az sem kizárt, hogy gerjed.
Esetleg akad kép az elkészült műről is?
Szerintem szigeteld el a bordától és CSILLAGPONT-ról földeld le a bordát is. (Nekem egyszer ez segített) Amúgy a panelektől milyen távolságban van a trafó?
Igen a "műről" nem tettem fotót, mert csak telefonnal tudok most fotózni az meg nagyon láthatatlan.
A trafó kb 20-24cm-re van. Megprobálom majd amit írtál.
hi
szerintem pafi nem erre a rajzra gondolt. ha mást nem, egy papírra rajzold le ha nincs jó minőségű fényképeződ az egész erősítő kapcsolási rajzát (táp-erősítő-bemenetek összeköttetésére gondolok) nekem a tippem az, hogy a jelföld valahol az erősítő panelján kívül is érintkezik a táp földjével. lehet kapni boltban csillámot, de a csavarnál is meg kell oldani a szigetelést, gondolom ilyen átvezető szigetelő gyűrűt is kapni, bár én még annak idején bontottam és van egy rakással üdv
Idézet: „szerintem pafi nem erre a rajzra gondolt.” Erre a rajzra gondoltam, bár tényleg nem ártana a környezet (táp, hangerőszabályzó) bekötési rajza sem, de a legfontosabb a kész erősítő fényképe, mert a hiba szinte biztosan ott van, nem a kapcsolási rajzon! Idézet: „nekem a tippem az, hogy a jelföld valahol az erősítő panelján kívül is érintkezik a táp földjével.” És ezt megszünteti az ha valaki hozzányúl a hűtőbordához?
„elhallgat ha megfogom az ic bordáját ” erre igazából nem tudok választ adni, javítottam már brumos TDA-t és ott is ez a jelenség volt megfigyelhető, bár kérdéses, hogy megszűnik vagy csak halkabb lesz, én ezt a problémát a jóöreg kizárásos módszerrel közelíteném meg.
Carter ! vedd le az erősítő bemenetéről a kábelt,(mármint a TDA paneljáról) ne legyen semmi rákötve az inputra, ha megszűnik a brumi akkor a földhurok van, ha nem akkor az erősítő panelján kell keresni a hibát
Ja-ja,de utána néztem,a T1-T2 áramtükör,és a T3-T4 diff.erősitő közt van,berajzoltam.Annyira nem vaok otthon még ebben a témában,szerinted miért van azon a panelon a 6-11-es,a gyáriakon meg 8-11 összekötve?
vagy mindegy? az összes gyári panelon a 6-os láp "vakvágány",a tieden meg a 8-as,mégis mükszik! :eek2:
Sziasztok!
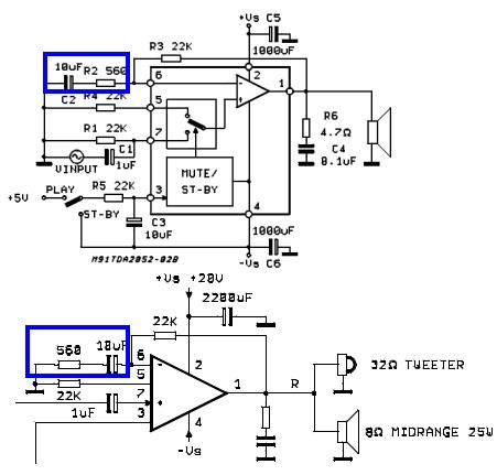
Megépítettem a TDA2052-es IC-vel az erősítőmet, ami elvileg 40Wattos. Meg tudnátok mondani, hogy mekkora bemenő jellel lehet teljesen kivezérelni? Próbáltam mp3-lejátszóról, nagyon halk volt, számítógépről csak kicsit hangosabb. viszont, ha egy 3Wattos erősítőre kötöttem, már sztem leadta a maximum teljesítményét. Ezekből az adatokból lehet következtetni ,hogy mekkora előerősítőt építsek elé? Egy sima NE555-ös ic-s előerősítő képes leadni akkora jelet, hogy megfelelő erősítést kapjak? Megj: minden alkatrész akkora, amekkorának kell lennie. Esetleg tudja valaki,hogy mely alkatrészek állítják be az erősítés szintjét? Észrevettem,hogy az egyik lábon van egy kondi, meg egy 560 ohmos ellenállás, mely az egyik rajzon R-C sorrendben van, a másikon pedig C-R. Ez okozhat valami problémát? (lásd csatolmány) Köszönöm Szépen! Idézet: „Észrevettem,hogy az egyik lábon van egy kondi, meg egy 560 Ωos ellenállás, mely az egyik rajzon R-C sorrendben van, a másikon pedig C-R. Ez okozhat valami problémát? (lásd csatolmány)” a felső-gyári- rajz van helyessen(visszacsatolás). üdv
Mindegy milyen sorrendben van az a bizonyos RC tag. Viszont az also rajzon hianyzik a 7-es labra kapcsolodo 22k-s ellenallas (nagy hiba!!!) ami a felso rajzon R1. Persze az also rajz amugy sem befejezett szoval ez mind1
Keszulget. Trafo, puffer kondik es az alkatreszek nagy resze (nem mindegyik, pedig azt hittem minden van otthon hozza) mar megvannak. Nyákot kell meg gyartani (amit nagyon nem szeretek) es akkor indulhat a moka. De mas dolgok is futnak parhuzamosan (nem elektronika) es nem tudom minden szabadidomet erre aldozni. De a lenyeg, hogy ezt megepitem, nem lesznek kifogasok
Majd beszamolok rola ha kesz lesz.
Köszi a választ!
A kapcsolásban benne van a 22k. Én először az ellenállást raktam, utána pedig a kondit. Akkor ez helytelen?(mert két fajta választ kaptam) Az előerősítés mértékéről esetleg tud valaki valamit? megköszönném! Kapcsolódó hsz.
Köszönöm! Akkor már csak az a kérdés, hogy én rontottam-e el valamit, vagy tényleg kell elé előerősítő (erősítetlen jelről kb. akkorát szól, mintha a gagyi 2*3wattos számítógép hangfalat felnyomtam volna (vagy még annyit sem...
) )
Sziasztok!
Nem tom épített-e már TDA 7294-el végfokot? Szeretnék egy aktív kb 80W-os hanfalat építeni, de nem ismerem sem az IC, sem a kapcsolást. Neten találtam egy címet , aki leküld minden alatrészt nekem csak össze kell szerelni. A kérdésem az lenne: 1. kb ? w-os trafót kellene szereznem hogyha a véget meghajtom (szintivel) ne torítson. 2. + - 30V-hoz elég a2*24Váltó?Mert a leírásba annyit ír.Hobby Elektronika 1979/9 310.old. Válaszaitokat előre is köszönöm: leaser
Hello!
A trafó legyen legalább 1.5-ször nagyobb, mint az a teljesítmény, amit ki szeretnél belőle venni.Jelen esetben 120Wattos bőven elég lesz. +-30 voltot pedig a +-21volt egyenirányításával érhetsz el (gyökketővel kell szorozni), de számolni kell azzal is,hogy ezt terheletlenül fogja leadni.Terhelés alatt fog esni néhány voltot. +-21voltot simán elbír az erősítő, nagyobb fesszel (plusz egy-két volt) már nagyon kell vigyázni, mert eléggé feszegeted az ic határait tápfesz tekintetében. ha jól gondolom, hogy 4ohmmal fogod terhelni.
|
Bejelentkezés
Hirdetés |






vagy mindegy?
az összes gyári panelon a 6-os láp "vakvágány",a tieden meg a 8-as,mégis mükszik! :eek2: 

) )





