Fórum témák
» Több friss téma |
Fórum » Végfok javítás
Témaindító: microfrost, idő: Feb 3, 2008
Témakörök:
Szia!
A vissza-rajzolatban furcsa módon mégis sorozatosan benne maradt egy szarvashiba, amelyet csak most vettem észre. A T26, (2SC1815) tranzisztor nemére utalok. Elnézést, az NPN típusú lesz, a bekötése itt már végre jól van berajzolva.
Sziasztok!
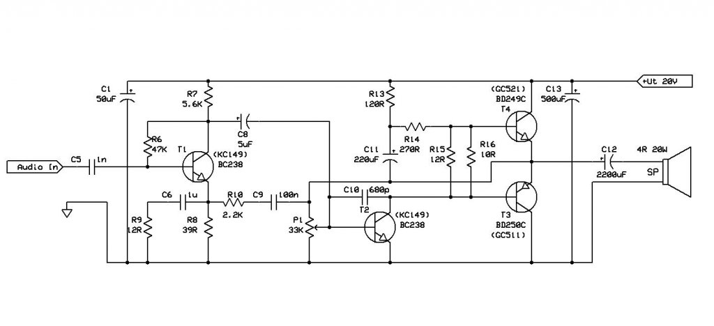
Van egy TESLA erősítőm amiben kimentek a tranyók. Elég mókás volt mivel világított a tranzisztorok lába de sajnos a pótlás nehézkes volt mivel ilyen tranyó nem naon van az üzletekben. Mellékeltem a kapcsolási rajzát, a régi tranyókat kicseréltem BD249C/B250C párosra, de még mindíg csak búg. kicseréltem az előtte lévő tranyókat is BC238C-re de még úgy se jó, átméregettem minden lehetséges ellenállást/kondenzátort, és azok jók mind, de még is búg. Esetleg valakinek valami ötlete hogy mi lehet a hibája?
Szia!
Van egy "óriási" gond ezzel a TESLA erősítővel, ugyanis ezekben még germánium tranzisztorok vannak! (GC511-GC521, stb.) A legjobb az lenne, ha egy újat építenél ezek helyett, megfelelő, ill. hasonló kialakítással, de szilicium tranzisztorokkal szerelve. Ahogy látom a cserékből, az van is neked. (Vagy inkább TDA2030 IC_vel).
Sziasztok!
Kihagyás után folytattam a Caston "csoda" hibakeresését. Megjött az NE5534-es IC, kicseréltem. A kimenetre már nem ül ki a +táp, de most kellemetlenül torzít a drága. Kicsi hangerőnél még rendben, de ahogy emelem, nagyon belekezd. Szkóppal, jelgenerátorral mértem, és a torzítást már az IC kimenetén produkálja. Véleményetek? Mellesleg jobban szemrevételeztem, mivel a védelem sehogy sem akart kapcsolni, hát pár tranyó hiányzik belőle. Amit biztosan javítottak előzőleg, a kimeneten lévő gerjedésgátló RC tag cserélve volt, és a BD139-is. Az 1-és 6-os lábak közötti RC tagot kivettem, mivel az 1200-es rajzon sem találtam ennél az IC-nél. Köszönöm előre is a segítségeteket! Üdv: Balázs
Szia!
Itt találhatsz még infót: a CPA500-as rajzai, leírásai között, ha letöltöd és kicsomagoltad. Van egy a filék között, amely a Castone800 beültetett alkatrészeit tartalmazza, ha az egyáltalán segíthet valamiben. (Ha már ezt is láttad, tanulmányoztad, akkor elnézésed kérem.)
Szia!
Köszönöm a segítséged! A helyzet, hogy miután végigjátszottam vele mindent ami eszembe jutott, elindult, mint írtam enyhe torzítások közepette. Aztán egyszer csak hozta újra a régi jelenséget. Táp kiült a kimenetre. De persze előtte szólt. Így a várható alkatrészköltségek felbecsülését követően (kb 10000Ft/oldal) úgy döntöttem, hogy játszon vele más. Ha meg egy ilyen Castonos "csoda" ismét a látóterembe kerül, közvetlenül a végeg kukázását fogom javasolni. Klasszissal jobb 400W-os véget lehet beletenni, mint amit ezek valaha is tudtak, és nem ennyiért. Szerintem különben a túltervezett kapcsolás kategóriáját simán veri. Hogy ez a gyártón kívül kinek jó? Köszönöm mindenkinek a segítséget! Üdv: B.
Szivesen vállalom a parkíroztató szerepét. Ha nincs rá szükséged, és megválnál tőle, akkor tárt karokkal elfogadom a végfokot így rosszan.
Szia!
Hogy milyen apróbb problémák is lehetnek egy ilyen áramkör bemérésénél, erre utalok most egy csepp és igen kevéske tapasztalattal. Ezeket a jellegzetes visszatérő gondokat mindig valamilyen passzív kis alkatrész okozza, különösen akkor, amikor a méréseid szerint már az IC kimenetén is jelen van hiba, a ”torzítás”. Ekkor az IC környezetében minden kapacitást, (de főleg a kerámia kondenzátorokat), cserélni célszerű. (Volt olyan eset is, itt is megjegyzem, amikor a kimenet felőli negativ visszacsatoló ágban lévő 47pF-os kerámia Ohm-osan vezetett, 1.3K lett az értéke.)
Szia!
Az IC körül minden cseréltem, nem javult. A visszacsatoló 47pF-os kondit egy az egyben kivettem, erre gondolva, de eredmény nagyjából semmi, így egy másikat visszaforrasztottam. A végén arra jutottam, hogy az ICről lekötve a kimenetet, meg a visszacsatolást, az beállt. Így nem az ő kimenete szállt el, hanem a mögötte lévő fokozat pofázik vissza, és billenti el a véget. Ami tranzisztort ki tudtam forrasztani (előfok, stb) azt kivettem és úgy mértem. A hűtőn lévőket meg összehasonlító méréssel a jó oldalhoz. Nem találtam ohmikus eltérést. Szóval gáz az a végfok, így szomorúan, de visszaadtam a haveromnak. Valószínű, hogy egy komplett félvezetőcsere kellene, de az minimum egy 10-es. Annyiért meg kapok bele klasszissal jobbat. Köszönöm még egyszer a segítséged! Üdvözlettel: Balázs
Sziaztok!
Javításra kaptam egy siemens RV333 erősítőt. A hiba megszakadt a transzformátor prímer tekercse, és nem tudom milyen fesz.ek jönnek a transzformátorból. Ha valaki tudná, vagy h hogy lehet meghatározni kérem írjon. Köszönöm.
SZiasztok valaki tud segiteni , egy MC crypt lux 36-os végfok infoval.
üdv mindenkinek. Lenne egy kérdésem. Vettem egy BOKE PA-800-as végfokot 3 éve és mindig azt tapasztaltam egyik oldala kicsit (tényleg nagyon kicsit) gyengébben szólna. Én úgy voltam vele hogy annak a két ládának egyike gyengébb amiket ez a végfok hajtott. De nemrég belenéztem! És látok benne egy nem gyári dolgot. Van bele lökve egy 5W-os 100 Ohm-os ellenállás! de vajon miért??? Gondolom a miatt van ez a hangerő külömbeség. Vagy nem? más javíítás sehol nem észlelhető rajta.
Na meg annyit hogy azért elég ismeretlen márka ez a BOKE de ebben látszik hogy bisztos le is adja azt amit rá írtak teljesítményt mert van benne cucc rendesen. üdv
Nem vagyok túl nagy szaki, de azt egy védelmi alkatrésznek mondanám, és talán anno tönkre mehetett és egy darab ellenállással helyettesítették/átkötötték. Szinte biztos, hogy a hanghoz nincs köze. Olyat még nem láttam, hogy rátesznek a hűtőbordára egy alkatrészt és azon kergetik át a jelet. Így a logika azt mondja, hogy ez biztos nincs a jel útjában. De ha lekövetnéd a vezetékeit és leírnád akkor talán több információhoz tudnánk juttatni.
aha aha. mind2 kábele a táp részéhez megy!
Esetleg akkor az lehet valami hőbiztosíték, ami tök logikus így, ha túl megy x fokon a borda hőmérséklete, akkor a tápot tiltja.
Talán mérd meg a tápokat a panelek bemenetén, és közvetlen a puffer kondik után ha van eltérés akkor tényleg ez lesz a ludas...talán. Ezt egyébként kevésbé tartom valószínűnek mint bármi más egyéb hibát.
Én kíváncsiságból kivenném azt az ellenállást, hogy mit csinál nélküle.
hááát én is gondoltam már rá hogy kikapom egy próbára azt az ellenállást csak félek hogy a kíváncsiságom miatt kinyírom a végfokot
Az így ránézésre egy bimetálos hővédelem mivel ez a tápba megy nem igazán bírod kinyírni a végfokot ha kiveszed az ellenállást max letilt.
Lehet, hogy azért lett beletéve, mert rossz a bimetál, mondjuk akkor egy darab vezetékkel is átköthették volna.Én a biztonság kedvéért letesztelném azt a bimetált.
A bimetélt úgy bírod letesztelni ha egy multimétert ellenállás mérésbe vagy szakadásmérésbe teszed(sípolóba) ennek zárnia kell a kört és x hő után bontja.
na akkor ezt majd kipróbálom! Akkor valószínű hogy nem ment a jobb oldal és azért mert az a bimetál hibás volt és egyfojtában bontva tartotta! Ez így egész jó kis gondolat
És ha rossz akkor mennyiért szerezhetek bele egy olyat? gondolom pár száz forint nem több ezer. Vagy tévedek?
nézd meg hány fok van ráírva vagy tip. szám és a Hq-nál vagy valamelyik boltba találsz itt egy példa : http://www.hqelektronik.hu/pr?srch=bimet%E1l&ls=20&sm=2
Ezres körül vannak+posta
Nem tartom valószínűnek a bimetált, kicsit sőt inkább nagyon igénytelen megoldás lenne egy hővédelemre egy végfokba. Nézd meg közelebbről, szedd le és írd meg pontosan milyen típusa van annak az alkatrésznek.
Egyébként nem kéne ott leragadni, inkább mérni kéne. Mérd meg a feszültségeket mindkét végfok táp csatlakozásán, és mérd meg a puffer kondik után közvetlenül. Ha van generátorod, meg egy multimétered, (az igazi a hangfrekis voltmérő lenne) beállítod 1kHz-re, jelet adsz neki, és a becsatoló kondi előtt méred a jelet, ha mindkét oldalt tökéletesen ugyanakkora akkor máris egy hiba lehetőség kilőve, méghozzá a poti hibája, vagy ha itt már eltérés van akkor tudod, hogy a csatlakozó és a becsatoló kondi között van a bibi. stb...csak logikusan. szerk.: ennyi pénzből egyébként már egy jól működő relés hővédelmet is össze lehet hozni. Precízebb, és igényesebb. Igaz pontosan ugyanannyi az esély a tönkremenetelre mint bármi más elektronikai alkatrészre. 50%
Az igaz hogy primitív megoldás a bimetál de kép alapján annak tűnik és a végfokról doksit nem találtam a neten.
A másik dolog ha keverőn keresztül kapja a jelet a végfok találkoztam már olyannal beh****** keverőnél hogy nem egyforma jel jött ki belőle.
Egyszerű, mint a faék, és ez itt a legjobb: Egy hibalehetőség van benne és az maga a bimetál. Jó az így, csak a nagy áramterhelés miatt arra alkalmas, jó kontaktussal szerelt típus kell.
Szisztok!
Van egy végfokom amit egy autórádióból szedtem ki BMA810-es IC van rajta az elkó lábához kap 12Voltot és megy , vagyis hogy csak zúg... van rajta 4 vezeték plusz a földelés mindegyikre próbáltam már kötni fülhalgató kimenetről meg előerősítetlen mikorfont jelet hozni de csak zúg ha az ujjamal meg fogom a vezetékeket két olyan van amelyiket ha megfogom az egyik hangszóró ha a másikat a másik hangszóró búg hangosabban .. Mi lehet a baj ??? Jut eszembe az nem lehet baj hogy a 12Volt stabil ??
Sziasztok eLőszöris, ha esetleg rossz fórumot választottam akkor bocsi. Az lenne a kérdésem ha valakinek van tapasztalata, hogy van nekem egy reloop dominance 1402 végfokom elvileg 2X240W/8Ohm, és 2X360W/4Ohm-on. Kiváncsi lennék, hogy valójában ez mit is tud teljesítményben, a trafója 2X52 volt sajnos áramértéket nem tudok, annyi, hogy a főbiztije 5A-es és 8200µF/80V a puffer kondi. Oldalanként egy-egy pár SC5200 és SA1943-as végfok tranyók vannak ha jólemlékszem. Ha valaki tudna ebben segíteni, hogy ezekkel az adatokkal tudhatja e a megadott teljesítményt, vagy ha nem akkor kb. mennyit tudhat azt megköszönném.
Mi mehetett tönkre rövidre zártam egyik poti lábát a bemenet egyik lábával és most csak az egyik fele szol max hangerőn halkan a másik csak búg mi mehetett tönkre.
|
Bejelentkezés
Hirdetés |





de sajnos a pótlás nehézkes volt mivel ilyen tranyó nem naon van az üzletekben. Mellékeltem a kapcsolási rajzát, a régi tranyókat kicseréltem BD249C/

üdv 
Jut eszembe az nem lehet baj hogy a 12Volt stabil ?? 







