Fórum témák

» Több friss téma
Fórum » Elektronikában kezdők kérdései
- Ez a felület kizárólag, az elektronikában kezdők kérdéseinek van fenntartva és nem elfelejtve, hogy hobbielektronika a fórumunk!
- Ami tehát azt jelenti, hogy a nagymama bevásárlását nem itt beszéljük meg, ill. ez nem üzenőfal!
- Kerülendő az olyan kérdés, amit egy másik meglévő (több mint 17000 van), témában kellene kitárgyalni!
- És végül büntetés terhe mellett kerülendő az MSN és egyéb szleng, a magyar helyesírás mellőzése, beleértve a mondateleji nagybetűket is!
Lapozás: OK   1774 / 4062
(#) amitech hozzászólása Aug 25, 2012 /
 
Sziasztok! Egy kis segítségre lenne szükségem táp stabilizálásában. Nagyon stabil 12V-ra lenne szükségem. Ha a mellékelt rajz alapján kötöm be az alkatrészeket, az megfelelő? A tápot maximum 300mA-rel terhelném, szükséges az LM2940-et hűteni, ha kis, zárt térben üzemel?
(#) mate_x válasza amitech hozzászólására (») Aug 25, 2012 /
 
Szia!

A nagyon stabil nem egy műszaki paraméter, nézd meg az IC adatlapját és kiderül, hogy számodra megfelelő-e . A stabilizátor, amit kinéztél magadnak egy lop droup stabilizátor, ha trafóval használod, akkor használj inkább 7812-t. Olcsóbb és hasonló paraméterekkel rendelkezik, ha megfelelő a bemeneti feszültsége. Ne felejtsd el még a 100 nF-os kerámia kondenzátorokat a be-és kimeneti lábakról.

Üdv, mate_x
(#) mate_x válasza amitech hozzászólására (») Aug 25, 2012 /
 
Most vettem észre, hogy hiányzik a szűrőkondenzátor is a graetz híd után.
(#) amitech válasza mate_x hozzászólására (») Aug 25, 2012 /
 
Szia! Egy kicsit másképp fogalmazok akkor Egy komparátoros hőmérséklet érzékelőhöz kellene a stabil 12V, mert stabilizálatlanul olyan hangot ad a relé, a meghúzáskor csökkenő referenciafeszültség miatt, mint egy lakótelepi trafóház Számítógép tápról üzemeltetve viszont kitűnően működik, ezért lenne szükségem "nagyon stabil" 12V-ra. Stabilizátorból csak a biztonság kedvéért választottam a low drop kivitelt, a 7812-nek terhelésnél már lehet kevés lenne a feszültség. A bekötés a csatolt módon már megfelel, vagy még a 470µF-os kondira is kellene a 100nF szűrő? A kimenetre a 0.47µF-os kondit a stabilizátor adatlapjáról néztem. Az alacsony kapacitású szűrőkhöz használhatok Wima fóliát kerámia helyett?

12V.jpg
    
(#) mate_x válasza amitech hozzászólására (») Aug 25, 2012 /
 
Szia!

Így már jó lesz, csak még mindkét kondenzátorral párhuzamosan kell egy 100 nF-os kerámiakondenzátor az IC lábaihoz a lehető legközelebb, ez arra szolgál, hogy megakadályozza a gerjedéseket.
(#) amitech válasza mate_x hozzászólására (») Aug 25, 2012 /
 
Rendben, köszönöm szépen!
(#) csorba janika válasza csorba janika hozzászólására (») Aug 25, 2012 /
 
Valakinek remélem tudok segíteni! Blaupunkt CAR300 kódfejtő program!
(#) elektrorudi válasza csorba janika hozzászólására (») Aug 25, 2012 /
 
Gyorsan leszedtem, mielőtt eltűnne a progi...
(#) aviator17 válasza blackdog hozzászólására (») Aug 25, 2012 /
 
Köszönöm a válaszokat, sokat segítettetek!
(#) fobq hozzászólása Aug 25, 2012 /
 
Sziasztok,
egy váltókapcsolásra lenne szükségem, csak félvezetőkből összeállítva. A kapcsolási rajz importálási kódjait csatoltam, a szimulátorral beolvasható. Két, sorba kapcsolt 12,7 V-os autóakssiról akarok működtetni egy 22 V-os DC motort, hol az egyik, hol a másik irányba forgatva. A vezérlést egy -12,7V-tól +12,7V-ig változó jel látja el. Ha a jel meghaladja a +1V-ot, a motor 22V-al az egyik irányba forog, ha a jel -3V alá esik, a motor 22V-al a másik irányba kezd forogni. Tehát ha a jel -3...+1V, akkor nem forog semerre.
Ez megoldható, érthető, ahogy leírtam?
(#) granpa válasza sanykaraj hozzászólására (») Aug 25, 2012 /
 
Szia! Minden további nélkül. Az az anyag nem nagyon hiányzik a mágneskörből, amit kiköszörülsz. Ha nem akarsz nagyon mélyen belevágni, egy kis feszegetéssel elpattannak egymástól a lemezek, egyengetés után ugyan olyan jók. A gerjesztést veheted 1T(1.2T)-re a számításnál, pláne ha nem folyamatos üzemre tervezed (24 ill. 168 óra). Visszalemezelésnél szembe rakd be a lemezeket, úgy jobb a mágneskör. Minden számítás megvan a topic(ok)ban!
(#) amitech hozzászólása Aug 25, 2012 /
 
Sziasztok! Egy újabb termosztát kapcsolást próbálok ki, megépítettem és rendben működik, csak már megint az a fránya biztonság... Fűtéshez a relét úgy kell bekötni, hogy elengedett állapotában fűtsön, majd a beállított hőmérsékletnél meghúzza a relét, a fűtés kikapcsol és a hiszterézis szerint beállított hőmérséklet elérésekor ismét elenged a relé és fűt a fűtőtest. Ez biztonság szempontjából nem jó megoldás, hiszen ha az áramkör meghibásodik, megszakad a trafó szekunderéről jövő táp, vagy a relé tekercse, akkor fűt a vakvilágba. (kapcsolás beültetési rajza csatolva)

Ezt a problémát én úgy gondoltam orvosolni, hogy a jelenlegi BC547 NPN tranzisztor helyett egy BC557 PNP-t használnék a kapcsolásban, mégpedig úgy, hogy a relé egyik lábát a jelenlegi fix pozitív táp helyett fixen a GND-re kötném, a tranzisztor bázisa maradna a helyén, emittere menne a pozitív tápra, kollektora pedig a relé szabad lábára menne. Ha jól gondolom ettől a relé meghúzási üteme invertálódna, azaz meghúzott állapotában fűtene, ahogy azt illik. Továbbá ha jól gsejtem, akkor a D1 diódát is meg kell fordítanom.

Jól gondolom?
(#) sanykaraj válasza granpa hozzászólására (») Aug 25, 2012 /
 
Köszi sajna teljesen nem sikerült szétszedni csak asnyira hogy a régi tekercset kiszedjem amúgy az alja és a teteje asnyira össze van hegesztve hogy ha szétvágnám már csak ócskavasnak lenne jó, majd fabrikálok hozzá egy össze szorító berendezést is hogy biztosan jó legyen.
(#) granpa válasza sanykaraj hozzászólására (») Aug 25, 2012 /
 
Én csak a két fél-rész hegesztésére gondoltam (a többire nem), akkor jó lesz úgy , hogy jól összeszorítod.
(#) proli007 válasza fobq hozzászólására (») Aug 25, 2012 /
 
Hello!
Egy motorban nincs feszültségmérő műszer. Nyugodtan használhatod 15% plusz feszültséggel. Egy soros ellenállás, induláskor korlátozza az indulóáramot, a motor ereje csökkenni fog. Ha ez a cél akkor jó, ha nem felesleges. A táp bírja el, a többlet terhelést!
üdv! proli007
(#) proli007 válasza amitech hozzászólására (») Aug 25, 2012 /
 
Hello!
Inkább a hőmérséklet érzékelő rajzát tehetted volna fel, (ha van ilyen) ha nem az LM311-es kapcsolás.
üdv! proli007
(#) amitech válasza proli007 hozzászólására (») Aug 25, 2012 /
 
Szia!

A kapcsolási rajzon sajnos nincsenek konkrét értékek, de felteszem a komplett dokumentációt, a 23. oldalon van a kapcsolás. Egyébként stabil 12V-ról kitűnően üzemel, jól beállítható, egyszerű szerkezet, igaz kevésbé elegáns a beállítása, a DS1821-hez képest. Amennyiben sikerülne megfordítani a relé kapcsolási ütemét, maga lenne a tökély
(#) proli007 válasza fobq hozzászólására (») Aug 25, 2012 / 1
 
Hello!
Én a szimulátorodban meg nem rajzolom, azt majd Te..
üdv! proli007
(#) vilmosd válasza amitech hozzászólására (») Aug 25, 2012 /
 
Az alkatresz ertekek ott vannak a szovegben. A kimeneti rele NC es NO kontaktusa is ki van vezetve, tehat ugy kotod be ahogy neked tetszik.
(#) proli007 válasza amitech hozzászólására (») Aug 25, 2012 /
 
Hello!
Kb. ezt kell tenni. Ha messze van a PTC, akkor arra is kell tenni kondit, kb. 100nF-1µF-ig.
üdv! proli007
(#) Andi hozzászólása Aug 25, 2012 /
 
Sziasztok

Szeretnék kérni egy kis segítséget. Egy nagyon egyszerű kapcsolási rajzban lenne egy pici kérdésem. Hogy lehet megoldani ebben a körben azt hogy ha van egy sima nyomó gombom (olyan mint a kocsikban a duda) ha megnyomom zár elengedem akkor nyit. Ezzel a nyomógombbal szeretném megoldani azt hogy egyszer az egyik izzó világítson ha pedig megnyomom akkor a másik világítson. Sima kapcsolóval meg lehetne oldani de én ezzel a nyomó gombbal szeretném Tudtok segíteni?
(#) Stefan válasza Andi hozzászólására (») Aug 25, 2012 /
 
Bővebben: Link

köbzoli: Kettő izzó kell neki felváltva, nem egy ki-be.
(#) amitech válasza vilmosd hozzászólására (») Aug 25, 2012 /
 
Szia! Igen, tudom hogy benne van a leírásban, már meg is építettem, csak proli007-nek mondtam, hogy azért nem a kapcsolási rajzot csatoltam, mert azon sincsenek értékek, a beültetésihez hasonlóan. A relének valóban van NO és NC kontaktusa is, viszont az áramkör működése meghatározza, hogy melyiket használhatom fűtésre és melyiket hűtésre. Esetemben csak úgy köthetem be, hogy elengedett relével fűt, meghúzottal pedig vár a hiszterézis szerinti hűlésre. Ez azért nem szerencsés, mert az áramkörnek maximálisan megbízhatónak kell lennie, hiszen egész télen (~5 hónap) folyamatosan kell üzemelnie szeretett háziállataim alatt 2db 55W-os infrafilmmel. A jelenlegi bekötés szerint viszont bármilyen elektronikai hiba ami a relé elejtését okozza (és ebből azért több lehetőség van, mint a folyamatos meghúzást eredményező hibamódokból) folyamatos fűtést eredményez, aminek valószínűleg kevésbé örülnének kedvenceim. Ezért szeretném a relét inverz működésre bírni, terveim szerint a tranzisztor PNP-re való cseréjével.
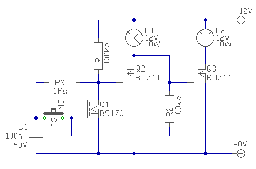
(#) proli007 válasza Andi hozzászólására (») Aug 25, 2012 /
 
Hello!
Esetleg ha ez megfelel. FET lehet más típus is, az izzók teljesítményének, meg esetleg a fiók tartalmának megfelelően..
üdv! proli007
(#) amitech válasza proli007 hozzászólására (») Aug 25, 2012 /
 
Hello!
Köszönöm szépen, ki fogom próbálni! A kábel, amin a PTC van, mindössze 2m hosszú. Ha nem nagy kérés elmondanád röviden hogy a változtatásaid milyen hatással vannak az áramkör működésére (áramköri szinten, nem pedig végeredményében), hogy megértsem mi miért és hogyan változott?

Illetve +1 kérdés: a meghúzott relének szabad melegednie? Kb. 35-40°C-osak lehetnek, ha huzamosabb ideig meg vannak húzva, akkor is, ha a kontaktusaikon nincs terhelés.
(#) draco31 hozzászólása Aug 25, 2012 /
 
Hello!

Van nekem egy szivargyújtós töltőm. Valaha Nokia 3310-esé volt (nem gyári), de már rég levágtam a csatlakozót róla. Most arra gondoltam, hogy egy USB csatlakozót rakok rá, így tudnék tölteni vele telefont, mp3 lejátszót stb. Multiméterrel megmértem, és 7,1 voltot produkál. Nem sok ez egy kicsit az én célomra?
töltő
(#) pucuka válasza draco31 hozzászólására (») Aug 25, 2012 /
 
Az bizony sok. Viszont van benne egy MC34063 -as kapcsoló üzemű táp ic, úgyhogy viszonylag egyszerűen átállíthatod a kimenő feszültségét 5 V -ra. Az adatlapja segít.
(#) Csépe Zoltán hozzászólása Aug 25, 2012 /
 
Olyan kérdésem lenne, hogy egy kapcsolásba ami GND-re van kötve azt hova kell kötni a valóságban. Mert van egy kapcsolásom amiben több dolgot is gnd-re kell kötni de ha az elem negatív pólusára kötöm mindet akkor nem működik az elvártnak megfelelően.
(#) draco31 válasza pucuka hozzászólására (») Aug 25, 2012 /
 
Rendben, akkor utánanézek. Vagy sikerül vagy nem, ez lesz az első ilyen átalakításom.
(#) pucuka válasza draco31 hozzászólására (») Aug 25, 2012 /
 
Van benne egy ellenállás osztó, ami a kimenőfeszültséget leosztja az IC sens bemenetére. Ezt kell átméretezned.
Következő: »»   1774 / 4062
Bejelentkezés

Belépés

Hirdetés
XDT.hu
Az oldalon sütiket használunk a helyes működéshez. Bővebb információt az adatvédelmi szabályzatban olvashatsz. Megértettem