Fórum témák
» Több friss téma |
Valakinek valami ötlete a fordulatszám jel duplázására? ( Azt a jelet kéne megduplázni, ami a gyújtástrafóba megy)
Helló!
Az a problémám, hogy a 3 hengeres autómhoz van egy fordulatszámmérős óracsoportom ami négyhengereshez van kalibrálva ezért össze vissza ugrál. Kérdésem, hogy mit lehet vele csinálni, hogy rendesen mérje a 3 hengeres motor fordulatszámát. a válaszokat előre is köszönöm
Sziasztok!
Van egy olyan fordulatszámmérőm, aminek a jelet a megszakító adja. Építettem egy megszakító vezérelt megnyújtott töltésű tranzisztoros gyújtást, és nem tudom, hogy hova érdemes most a fordulatszámmérőt kötni. A megszakítóhoz vagy a gyújtótrafóhoz? A gyújtótrafónál a jel periódus ideje ugyanolyan maradt mint eddig, csak a kitöltési tényezője változott meg, ez zavarhatja a fordulatszámmérőt? A választ előre is köszönöm. Üdv, mate_x
Szerintem működik a trafó 1-es kivezetéséről.
Köszi, akkor így lesz bekötve :yes: Sejtettem, hogy a fordulatszámmérők csak a periódusidőt mérik.
Kipróbáltam mindkét lehetőséget, ha a megszakítóra kötöttem, akkor nem is működött, viszont ha a gyújtótrafóra, akkor működik. Nagyon jó ez az új gyújtás, érezni hogy jobb lett tőle a motor
Sziasztok.
Megépítésre került az alábbi mérő. Első próbán működött ahogy kell ,majd második próbára behalt. Fogalmam sincs hogy mi lehet a baja. Mikor tápot kap kigyullad pár led ,de el is alszik ,jelre kötve nem reagál semmit sem. Valaki tudna ötletet adni? Simson fordmérő
Szia, ellenőrizd a fokozatok működését. Vagyis kezdd a tápfesszel pl. Van 5V?. Ha igen, kis feszültséget (1-2V-ot) juttatva a LED meghajtó leválasztott bemenetére mutatja azt a LED soron? Végül a bemeneti monoflop: vannak impulzusok a kimenetén?, ha nincsenek, IC vagy tranzisztorcsere. De inkább vidd vissza annak, aki csinálta. Én úgy vélem nagyfeszültségű impulzusok miatt mehetett tönkre. Talán jobb lenne először nem a motorra kötve nyúzni kicsit...
Üdv mindenkinek!
Nekem nem igazán fordulatszámmérő kellene, de van hozzá köze. Egy olyan kapcsolást keresek, amely egy beállított fordulatszám felett egy LED-et kapcsol. Váltó lámpa lenne belőle. Előre is köszönöm a válaszokat! mhatalyak
Hello!
Valamelyik fordulatszámmérő első részét megépíted, (ha a fordulatmérés nem kell csak az integráló kondiig), és az így képződött analóg jelet összehasonlítod egy komparátorral egy referencia feszültséggel. Már kész is vagy. Ha gondolod válassz egy rajzot, és berajzolom a komparátort hozzá. üdv! proli007
Szia.
Így tettem. 5 V megvan ,esetleges szakadásokat néztem,LED meghajtó működik ,tranzisztort cseréltem ,555 beszerzése folyamatban ,sajnos az nincs itthon csak bontott ,az meg lehet ugyan olyan "rossz" mint amit kivettem belőle. Barátom csinálta ,mikor tesztelte labortápról akkor nem kis trafóra kötötte a kalibráláshoz hanem a 220-ra a jelet.Akkor gondolom ez jelentheti a probléma forrását. Leírásban benne is van hogy kis teljesítményű 6V trafón kell kalibrálni. Úgy is filléres cuccok a 555 s társai. Szerintem az egész adó részen kicserélek mindent. Így hogy a kijelző rész működik ,legalább az LM3914et nem kell cserélni.
Hello!
Elvileg, ha helyesen kötötte a 230V-ra, akkor nem mehetett volna tönkre. Ugyan is a bementi 100kohm és a zéner, megvédi ettől az áramkört. Kivétel, ha a táp negatív oldalán valahonnan valahová földáramok folytak a 230V-ból. A gyújtáson kb. 400V-os impulzusok vannak, ami sokkal jobban igénybe veszi a bementi ellenállást és esetleg a panelt, ha ott kicsik a sávok közötti hézag. Az 50Hz szinusz, nem oly "kemény dolog", még ha a csúcsfeszültsége közel azonos a gyújtással, akkor sem. De tehetsz egy Led-et ellenállással az 555 kimenetére (3), akkor látnod kell, van-e jel ott a bemenetről. üdv! proli007
Szia.
Pontosan ezért nem értettem miért is van a leírásban ott hogy 6V kisfeszültségű trafóról. A simsonon jóval nagyobb fesz indikálódik a trafóban. A LED-dolog nem jutott volna eszembe köszönöm! Máris megnézem!
Hello!
Mert senki nem biztatja a kezdőt, hogy dugdossa a konnektorba az áramkörét. Az más kérdés, hogy nem biztos, hogy fog működni 6V-ról, pont a 100kohm és a szinusz miatt. (Lehet hogy a 84uA áramot a zéner úgy megeszi, mint ha ott sem lenne. De lehet nem..) üdv! proli007
Üdv!
Már egy meglévő 555-ös jelformáló után szeretném kötni! ERRŐL lenne szó, nagyon meg köszönném a rajzot! mhatalyak
Hello!
Megrajzoltam az egészet, hogy érthetőbb legyen. üdv! proli007
Üdv! Volna egy régóta megválaszolatlan kérdésem. Ádám-Éva óta szerepel a kapcsolásban a D2. Miért?
Eddig mindig elhagytam.
Hello!
Nincs rá szükség, csak ha a 47nF-ot valami váltóról táplálnánk. Csak belerajzoltam mert benne volt.. üdv! proli007
Köszönöm! Még senki nem reagált kívüled. Aggódtam, hogy benéztem valamit.
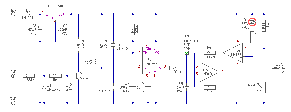
Hát ez olyan szinten nem jött most nekem össze, hogy még az 555 2-es lábát sem húzza testre, de nem is baj, mert mint utólag ki derült azt kellene meg valósítani, hogy 5500as fordulattól villogjon egy LED, majd 6000fordulat után ugyan az a LED világítson. Ezt valahogy nem lehetne össze kombinálni http://www.hobbielektronika.hu/cikkek/files/78/kivnagy.jpg ezzel és az 555-ös jelformálóval, meg egy villogó LED-del? A lényeg, hogy minél egyszerűbb legyen, de ha van PIC-es megoldás az még jobb!
![]() Előre is köszönöm. mhatalyak
Szaisztok. Megépítettem de nem működik. Nem csinál semmit sem. Próbáltam 50-200Hz közötti jellel 1V-ois jellel de semmi.
http://www.hobbielektronika.hu/forum/getfile.php?id=177089 12mA vesz fel 12V táppal A hozzászólás módosítva: Szept 5, 2012
Hova kötötted a hangkártya kimenetét?
A rajz jel pontjára. Kevés lenne az 1V? Ásak elő egy 1K ellenállást és közvetlen a tranyó B-ra?
A tranzisztor bázisára kösd külső 1k ellenálláson keresztül, ne a bemenetre, és ne is a zénerre.
Igen, így túl kicsi a jel a fesz. osztó után. ui: Vagy kikötöd a zéner egyik lábát, és mehet arra az ellenállásra. A hozzászólás módosítva: Szept 5, 2012
Oké. A bázisra közvetlen menjen máshoz ne csatlakozoonon vagy nem baj ha máshoz csatlakozik csak 1K-n át legyen közvetlen a bázison.
MAgyarul kihúzzam a tranyó lábát a nyákból vagy maradhat.
A vezérlő jelnek pozitív irányban meredek felfutásúnak kell lennie. Négyszöggel hajtod?
Színusz... Hullám... Mindjárt letöltöm az általad mutatott programot azzal elvileg lehet négyszöget is.
No beállítottam 120Hz négyszögre. A hozzászólás módosítva: Szept 5, 2012
Kis amplitúdójú szinusz jellel a C1 feltöltődik, nem tudja az 555 trigger bemenetét 1/3 táp alá vinni. Az pedig a jelbevitel kritériuma.
Kísérleteim szerint 12V 50Hz-nek már volt kellő meredeksége a nullátmenet közelében. Befolyásoló tényező a tranzisztor bétája is. A hozzászólás módosítva: Szept 5, 2012
Működik
A bázisra tettem 1K-t és a ellenállásra tettem a jelet és jó120nál még csak alig 125nél erősen világít a led ![]() A motoron a trafóra menő drótra kössem? |
Bejelentkezés
Hirdetés |










