Fórum témák
» Több friss téma |
Mielőtt kérdezel, a következő két dolgot ellenőrizd!
I. A helyes tápfeszültségek megléte.
II. A kimeneten van-e egyenfeszültség.
Élesztés.
Hát csak lustálkodjál tovább nyugodtan.
Szia, na még angolul kell megtanulnom a többi már megy magától és köszönöm a fáradságodat. De ha eszedbe jut még valami hasznos gondolat ezzel a témával kapcsolatban nagyon szívesen fogadom. Hali !!!
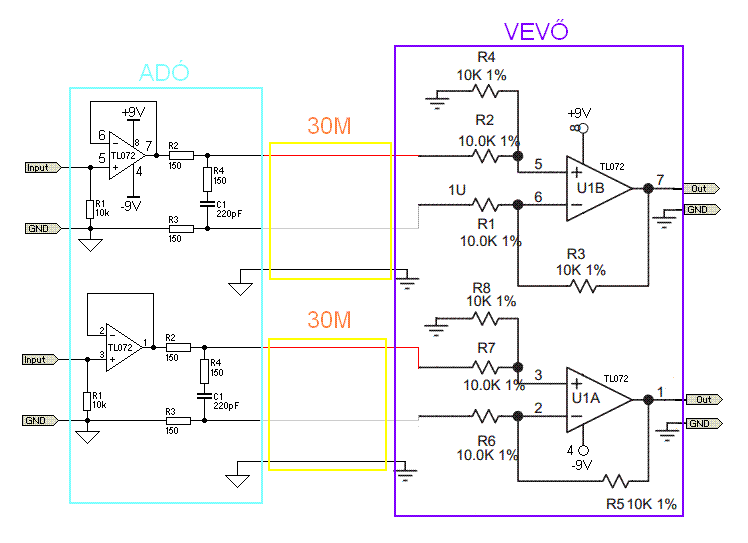
Készítek majd egy rajzot. A küldő és fogadó áramkör elfér egy-egy "szappantartóban" a kábel két végén. Így a hosszú átjátszó RCA dugókban végződhet. A táplálást 9V-os elemekkel fogom ajánlani
Szevasz Haliapu, na ez IGEN szép kis cuccaid vannak!, és úgy látom saját készítésűek, minden elismerésem a tied, nagyon szépen dolgozol, kitűnő munka!
Feltételezem sztereóban építed. Próba-NYÁK elég neki. Az elemes táplálást a rendkívül alacsony ~3mA áramfelvétel miatt ajánlom. Bekapcsolást jelző LED-et csak akkor használj, ha feledékeny vagy mert annyit, vagy többet fogyaszt mint az IC.
A kapcsolás érdekessége: a szürke színnel jelzett ág csak azért van, hogy kimutassa milyen hiba rakódott a pirosra. Jelet nem szállít
Normális csatlakozóval (pl Neutrik) és szimmetrikusan 30m nem okozhat gondot. Hosszabban is vezetékeltem már (akár vonali, akár mikrofon szinten), de nem volt zajos. A lényeg, hogy ne aszimmetrikusan kábelezz.
ha minden igaz 100w /db 4 db van az erősítőbe a cég aki gyártotta az nem igazából segít . így kel keressek valamit és meg kel építeni . mivel a táp adott 2*47v ahhoz kellene valami fasz kapcsolás de nekem sajna a méret is nagyon fontos
piros jelölésben kellene legyen egy OPA454
Sziasztok ezen a kapcsoláson mit kellene cserélnem hogy szebben szóljon?most olyan mintha az eq- n lehúznám a 1.5khz mínusz állásba pedig minden a rajz szerint van.Pedig jó végfok,és nincs BD tranzisztor benne egy sem,csak 2SD1047/2SB817 végek,MJE15032/33 MJE340 meghajtok, és MPSA42 köszi
U.I.2x65v+- ról megy
Sziasztok,
Kaptam egy ilyen hibás erősítőt Kenwood KRF-V5030D. A hibajelenség az, hogy semmilyen jel nem jön ki rajta még a fülhallgatónál sem. A kijelző működik, a relé kattan a bekapcsolásnál, a biztosítékok épek. Csatolom a kapcsolási rajzot. Mit mérjek a NYÁkon hogy eljussak a hibáig? Köszönöm
Szia! Így áttekinthetőbb. A kapcsolás kondenzátoraival a sávszéleken lehet operálni. A 100pF-et lehet korrigálni kell az MJE tranzisztorhoz, az irányát kapásból nem tudom megmondani. Lyukszűrő minden esetre nem tud kialakulni. Másban keresném a hibát.
Szia! A csatolmányokat nem tudom megnyitni, az Elektrotanyáról követem a rajzot. Első körben a manualban megadott tápfeszültségeket ellenőrizném, majd a berajzolt jelutat követném le. (Elég keservesnek látszik)
Szia, felraktam akkor így:
http://data.hu/get/5498768/kenwood_krf-v4530d_v5030d_v5030de-s_v603...ET.pdf Eddig arra jutottam, hogy a D103 + nál a 37V helyett 23,6 van ha bekapcsolom.
Azt nem tudom mert zárt a híd.
Csináltam egy képet róla. De ugye jól látom a rajzon, hogy ott 37V nek kell lennie és nem 23,6 nak?
És a D101nél pedig 42.2V van 58.4 helyett.
Jól látod, bár egy ilyen doksi nem szentírás. Idő közben módosíthattak.
Úgy nézem a graetznek elérhető mind a négy lába. Kikapcsolt állapotban, a kondi kisülése után lehet azt mérni. A csatit le kell húzni, mert a szekunder bezavar.
Ez akkor egy ilyen változat. Hagyd ezt a részét.
Írod kattan benne a relé. Van benne egy pár. Melyik igen és esetleg melyik nem?
K601 igen a bekapcsolásnál, utánna rövid idő mulva K1,K2 ha jól hallom viszont a K4 mintha nem kattanna de holnap megmérem őket.
Sziasztok!
A TDA1554q ic-nek a hűtőbordáját köthetem testre?/nincs szigetelve/
Ha a TDA7294-nek a kimenete és a föld közé nem kötök hangszórót (vagy bármilyen terhelést), ki tudnám elvileg mérni multiméterrel AC állásban, hogy lenne-e rajta kimenő jel ?
Így szeretnék meggyőződni arról, hogy nincs-e valami probléma a kimeneten, illetve kb. mekkora a kimeneti amplitúdó.
Jelenleg, amit terhelés nélkül mérni tudok a kimeneten az AC-ben 66mV, ha nincs bemenő jel. Ha van, akkor ez 66mV és kb. 180mV között változik, a bemeneti jelszint függvényében.
Megfelelőek ezek az értékek ?
Szia, ilyen kisseb panelost csak ezt találtam de, ebből neked 2db is elég.
Köss sorba egy hangszóróval 100 ohm ellenállást, ezt tedd az erősítő kimenetére. Hallgasd meg miféle jelekről van szó. Ha van szkópod elég megnézni.
Jel nélkül sok a 66mVAC, jellel akár 20V-ra is ki kéne tudni vezérelni az erősítőt.
Szia, emersys kolléga erről a kapcsolásról lenne szó.
Szia.
Emlékszem így már.. Nyugodtan adhatod neki a +-70V-ot. -nem kell semmin változtass. A rövidzár védelmet (visszahajló áramkorlátot vedd ki belőle). d3-d4 dióda, q24-q25, és az osztó 270-300 Ohm-at hagyd ki nyugodtan a rajzból. Így nem lesz sáv szélességkorlátozás nagyobb kivezérlési szintnél. A rövidzárvédelmet amit csináltam hozzá, azt csak simán kösd rá. Ha valami nem világos nyugodtan írd meg. 4párnál több végtranyát ne tégy bele mert felesleges ahhoz a teljesítményhez amit megcéloztál. A meghajtó tranzisztorokat (q10 q11) - ha teheted cseréld inkább ezekre: Bővebben: Link Bővebben: Link
2sc5200/2sa1943-hoz a linkelt meghajtó tranzisztorok jobb hangot adnak. De lehet a végtranzisztorokkal azonos is. (A linkeltnek magasabb a Hfe paramétere, -dupla darlington esetén ez előny lenne..)
Mind alsó , mind felső frekvenciában. A rövidzárvédelem npn-pnp figyelő becsatlakozására csak rá kell kösd a végtranzisztorok emitter lábát. (1 komplementer npn-pnp párost). -A teljesítmény ellenálláson eső feszültség mértéke és a trimer állása határozza meg mikor avatkozzon közre. A védelem továbbá nézi a kimeneti dc-t, késleltetést, és egy hővezérlés is ki van bent alakítva. |
Bejelentkezés
Hirdetés |
















