Fórum témák
» Több friss téma |
Fórum » Ki mit épített?
Ez a téma ha úgy tetszik a mi "kiállítótermünk", nem pedig a ki mit csinált volna másképpen, mások helyett, és legfőképpen nem javítós téma.
Minden készüléknek van saját témája, ott kell kitárgyalni a részleteket!
FONTOS! A kapcsolási rajzok keresésére is van saját téma, ott keressetek rajzokat!
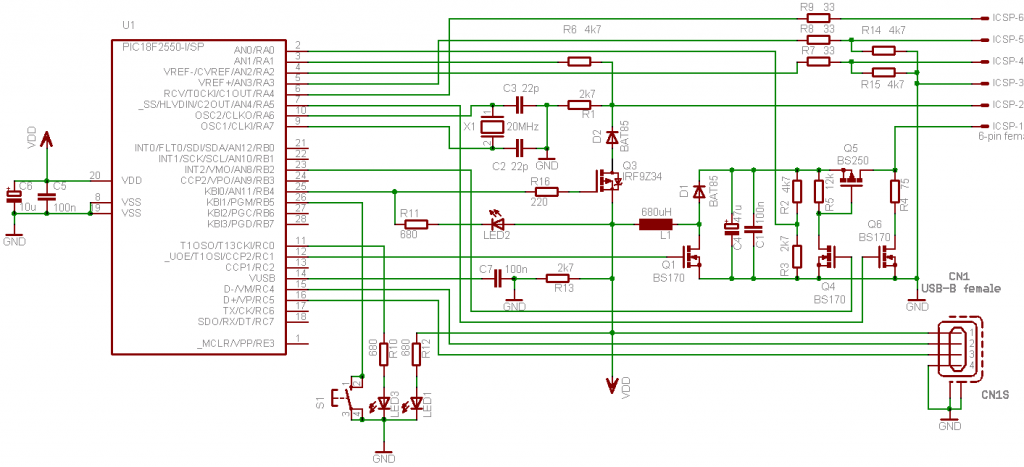
Bővebben: Link A képen 100 nf van
Ja, de a rajzon 330, és amúgy 470nF a javasolt! Szerintem kapcs. rajzról kell építeni, nem netes fényképről.
A hozzászólás módosítva: Jan 11, 2013
Szia!
Nem ünneprontásként, de megjegyezném: Az USB csatlakozó melletti kondenzátornak 470 nF -nak kellene lennie. Működik 330 nF .. 1µF értékkel is. Hiába van egy rajzon vagy fényképen 100 nF, ha az adatlap másként rendelkezik. Ha nem tartjuk be a gyári előírásokat, olyan bizonytalan lesz az áramkör, mint a sokat szidott JDM... Ezekívül a tápszűrő fóliakondenzátorokat cseréld ki 100nF kerámia kondenzátorokra. A hozzászólás módosítva: Jan 11, 2013
Szia,
Működik, igen. Én a mellékletben látható rajzról dolgoztam, azon 100nF van... De ezen ne múljon: kicserélem, ha attól üzembiztosabb lesz. A hozzászólás módosítva: Jan 11, 2013
Szia,
A belső világítás halványító nem saját cucc, itt találtam a Cikkek között. Bővebben: Link Csak annyit változtattam, hogy másik PIC-et használtam fel hozzá, mert csak olyan volt itthon.
Akkor jó, én ebből 100nF-os rajzot még nem láttam, de akkor valaki gyártott ilyet is.
A sokat emlegetett G-S ellenállásokat beleraktad?
Rendben, kicserélem őket. A szabál, az szabál.
Így jobban nézne ki. Egyébként igényes kivitelezés.
Nekem nem kéne ! Zacskóba kéne rakni mielőtt zsebreteszem , mert mindig tele lenne zsebpiszokkal
Sziasztok! Nem nagyon szoktam feltenni, amit építek, de ez talán megérdemli. A panel régóta kész volt és a trafó is. Most rendeltem a Hestoreból, és jött egy doboz is, amiben helyet kapott az egész. Még egy öntapadós fólia jön az előlapra.
Elnézést a telefonos képekért, de talán nem olyan rosszak. A fényképezőben persze mindig akkor merülnek le az akksik, amikor kellene.
Gratulálok, jól néz ki!
)
Sziasztok! Én is elmerültem kicsit a picek világába! Készítettem egy kisérleti panelt,illetve egy párhuzamos Oshon féle programozót s egy robot vezérlő panelt is.A robot váza is szinte kész azt majd egyben mutatom meg.Bocs a telefonos képminőségért.
Tetszetős a munkád! Elismerésem hozzá! (a nagy üres felületeken én otthagytam volna a rézfóliát)
Köszönöm! Igen gazdaságosabb lett volna a maratás is, de valamiért így jobban tetszett.
Nem egy nagy szám amit most építettem, de ez az első NYÁK az elkészült NYÁK laminálóval és az első NYÁK tervem számítógéppel készítve (eddig kézzel rajzolgattam vagy kész tervet utánépítettem).
A hozzászólás módosítva: Jan 13, 2013
Elkészült a vekkerem!
A hozzászólás módosítva: Jan 13, 2013
Nagyon jól néz ki, gratulálok! Csak arra vigyázz, hogy fel ne robbanjon
Gratulallok az otletes kivitelezeshez , hianyolom a az orabol a kek es piros kabelt. Mellyiket is kell elvagni...
?! A hozzászólás módosítva: Jan 13, 2013
Szép!
Ilyet mi is csináltunk már H2opok-al, és nekem azóta is ketyeg..
Ha repcsivel mész nyaralni, nehogy magaddal vidd.
Tetszik a TIL-es kivitel. Is, meg az egész egyben.
Ez baromi jó. Majdnem übereli a nixie csöves kiviteleket.
Vegyíteni kellene. ![]()
Ui:vékony vízvezeték cső alkalmasabb lett volna, azt is be lehet festeni, és tartósabb!
Köszönöm nektek!
Ez festett papírcső (alufóla tekercs), parafadugóval a végükön. Az óra modul meg 16F877A-val készült. A kijelző TIL-308.
Vicces, de ESD szempontból necces a dolog, ha nem burkolod be
Kapcsolóüzemű a tápellátás, ezért azt tapasztalom, hogy elég jó a zavarvédettsége.
Nem a zavarvédettségről van szó, hanem az elektromos kisülésről. Feltöltődsz, hozzáérsz, IC kuka.
Erre gondolsz, értem. Hát igen. Bízom benne, hogy tudok majd vigyázni rá.
En megfelelo uvegcsobe helyeznem
hogy ne porosodjon. A hozzászólás módosítva: Jan 13, 2013
Köszönöm! Kíváncsi voltam, észreveszi-e valaki. Elfelejtettem odatenni, mert csak gyorsan megrajzoltam az előlapot, és már nyomtattam is. Akkor vettem észre, hogy hiányzik, amikor már rajt volt minden az előlapon.
Köszi Köbzoli! A hozzászólás módosítva: Jan 13, 2013
|
Bejelentkezés
Hirdetés |























Vegyíteni kellene. 