Fórum témák
» Több friss téma |
Helló!
Ma volt fenn a motor gazdája, hogy méricskéljünk a motoron. A legújabb válaszodat csak most olvasom, így azt nem sikerült lemérni, de megmértem szkóppal a jelalakot a soros 33k és 10k után, mellékelem is a képeket. Egyszer úgy mértem, hogy a BY299-es dióda rajta volt a trafón, ahogy mondtad, egyszer pedig nélküle. Ahogy látszik is, diódával nincsen a jelnek pozitív fele, dióda nélkül pedig minden szikránál van egy kis pozitív lengés is. Jobb képeket sajnos nem tudtam csinálni:S Szóval valamit csak jelentett az a dióda, csak nem tudom, hogy akkor maradjon fenn a trafón, vagy ne?
Sziasztok!
Ezzel az IC-vel lehet be/ki kapcsolni egy zümmert és egy villogó ledet (normál méretű LED). Az áram felvétel miatt kérdezem? Másik kérdés, hogy az időzítés a gomb megnyomásával kezdődik vagy a gomb elengedésével? Ha a megnyomásra indul, akkor lehet-e úgy csinálni, hogy a megnyomás utáni elengedésre induljon az időzítés? A cikkek köztö 555-ös kapcsolásokat nézem (monostabilt). Illetve a segédprogramok közti példát.
Sziasztok!
Találtam egy kerékpárvillogót power ledre, alacsony feszültségre. Itt a cím: http://www.instructables.com/id/Ultimate-Bike-Light---FrontRear-Com...Lumen/ Namost megépítettem, de konstans megy villogás helyett. A pfet nem volt kapható a lomexben, így egy tps1101 került a helyére. http://www.ti.com/lit/ds/slvs079c/slvs079c.pdf Ennek a threshold v-je 2v alatti. Az eredeti TLC555CP helyett LMC555CM-et használtam. Az IC R1 és R2 6,8KOhm, a kondi 10uF. Vajon az alkatrészeket jól választottam ki? Mi lehet a hiba? Ha az segít akkor kimérem az 555 lábértékeit. Létezik, hogy a CMOS IC-vel nem tudok bánni és valahogy kinyírtam? Állítólag ezeket nem szabad beépíteni direkt forrasztva lyukraszteres panelba, bár ötleteket nem akarok adni.
Szia!
Én egyet nem értek: miért nem jó az N-MOSFET?
Az nyilván mikrofarád lesz, csak csúnyán van írva. Persze a polaritása lehet rossz, akkor meg nem csoda, hogy nem oszcillál.
Nem tudom.
Szerintem egyszerűen nem talált a költő olyan Nfet-et aminek a bekapcs karaktere 2 volt alatti. Gondolom ez a gyenge keresztmetszet merülő akkuknál. A legtöbb 2-4 volton kapcsol be. Biztos van az alatti NFet is, én nem találtam csak P-ben és smd-ben. Azon is sokat kacagtam mire beépítettem. A kérdés viszont marad: Miért nem dolgozik az 555 ha jó a kapcsolás?
Rengeteg 3V alatti gate-küszöbfeszültségű típus van, egy példa: Bővebben: Link. Nézd át az alkatrészek bekötését és polaritását, valamint próbáld ki másik IC-vel, ha mégsem indulna el.
Arra vonatkozik, ezért a köszönöm.
Feliratkoztam a nap hülyéje címre, arra meg a bocsánat.
Hello!
- Az IC kimenetének maximális terhelhetősége 200mA. Általában, ha a terhelés nem haladja meg a 100mA-t, akkor nem lehet gond. - Az időzítés, a 2-es Th láb lefutó élére kezdődik. Vagy is, ha a 2-es láb egy ellenállással a tápra van húzva, és a gomb a 2-es és a GND között van, akkor a megnyomására kapcsol be. - Ha az ellenállás a Th és GND kötűzött van, és a nyomógomb a táp és a Th között, akkor elengedésre működne. Viszont hiba az, hogy ha a TH bement a késleltetési időn túl is alacsony szinten van, (hiszen mikor elengedem az ellenállás biztosítja az alacsony szintet) akkor a kimenet addig magas szintű, míg ez fenn áll. Vagy is ekkor egy differenciáló tag szükséges a Th bemeneten. Másik lehetőség, egy tranyós inverter használata a bemeneten. De ekkor is lehet hiba, hiszen a nyomógomb nem határozott szinteket produkál, hanem prelleg. Vagy is megnyomáskor is adhat lefutó éleket, a kontaktus zárásakor. Vagy is ezen módszerek alapján vagy prellmentesíteni kell a gomb működését, vagy nincs gond, ha nem nyomógomb, hanem valaminek a logikai kimenete kapcsolja az időzítőt. Remélem nagyjából érthető, mert egy rajz, vagy egy alkalmazási leírás kellett volna, hogy a szükséges kapcsolást "kiválasszuk".. üdv! proli007
Hello!
Bocsi, a "Th" bement helyett a "Tr" (Trigger-t) akartam írni, de cserébe most lerajzoltam,.. üdv! proli007
Köszi a válaszodat!
Relével lesz meghúzva, szóval nem lesz nagy a prell-jelenség. Én egy lakás riasztó rendszernél, visszajelzésre szeretnék használni egy zümmert. De azt szeretném, hogy: -egy relé1 (riasztó vezérli) meghúzásakor szóljon pl. 1-2 másodpercig, de a relé1 amúgy behúzva marad 30 másodpercig (mert mást is csinál), majd ha elenged a relé1 kezdjen el megint szólni vagy 10 másodpercig. A zümmer helyett lehet LED vagy egy másik relé is akár (relé2). Hát ezt szeretném végső soron. Eddig úgy állok, hogy a relé1 elengedésekor ez tart (zümmert vagy ledet) egy darabig: Bővebben: Link De bekapcsoláskor hogy oldjam meg, hogy csak 2 másodpercig szóljon? Több relét tudok betenni ha kell. Pl. lehet ami csak kontaktot ad, de lehet egy olyan áramkör is ami ha tápot kap (12V) 2 másodperc múlva ki is kapcsol. De én nem értek ehhez.
Ez olyan, hogy tápot kap és 7 másodperc múlva kikapcsol? Bővebben: Link
(te linkelted régebben, most találtam rá éppen)
Hello!
Így megoldható. Az 555 itt csak komparál. Bekapcsoláskor C1 - R1 időzít, kikapcsoláskor C1 - (R1+R2). (Most látom két R1 van, de a 10kohm az R4 lenne. Viszont az R4 10kohm helyére tehetsz relét is, de ekkor vélhetően a C1 kondit növelni, R1-R2-öt csökkenteni kell. Mert nagyobb bázisáramra van szükség. Valahogy így..) üdv! proli007
Köszi!
Ez tudja azt is, hogy ha az indító jel nem 30 másodperc? Pl azt a relét ami most 30-ig húzva tart, beállítom 40-re? Szóval a jel érkezésekor 2 másodperc és kikapcsol a zümmer (vagy led vagy másik relé) aztán X másodperc eltelik (10 v. 20. v. amire állítom), aztán megszűnik a jel és újra bekapcsol a zümmer (vagy akármi) pl. 10 másodpercre? A mostani példában lévő 2 másodpercet ill. a végén a 10-et mivel tudom szabályozni? Esetleg milyen értékű trimmerrel?
Hello!
Igen tudja. Tök mindegy, hogy meddig van be vagy kikapcsolva a bemenő jel, csak Ha átvált, kezdődik a másik időzítés. Állítani ezt nem lehet nagy tartományban. Ha olyant szeretnél, akkor két időzítő kell, és annak kimeneti jelét össze kell adni. De ahogy utólag olvasom, amit írsz, lehet nem is ezt szeretnéd, csak nem tudod megfogalmazni?? üdv! proli007
"De ahogy utólag olvasom, amit írsz, lehet nem is ezt szeretnéd, csak nem tudod megfogalmazni??"
Az lehet... Sőt lehet nem is 555 kell nekem és mehetek másik témába. Nekirugaszkodok megint, hogy mit szeretnék ha lesz több időm.
Szóval akkor leírom:
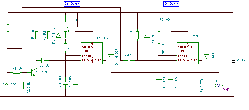
Van egy relé ami tetszőleges, nem állandó ideig meghúz egy esemény bekövetkezésekor. Ennek a relének a kimenete lehet egy kontaktus (No/Nc), de adhat tápot is, amit szeretnénk és ami könnyebb a kapcsolás szempontjából az legyen, mindegy. A lényeg, hogy nem mindig ugyan addig, tehát ennek a behúzási idejéhez előre igazodni nem lehet. Azt szeretném, hogy a relé meghúzásakor világítson egy LED 2 másodpercre (lehessen tetszőlegesen állítani ezt az időt egy potival pl., min. 0 max. 10 másodperc) és amikor a relé elenged, ismét világítson a LED de már ne 2, hanem pl. 10 másodpercig (szintén lehessen igény szerint állítani, de 0-60 másodperc min./max. intervallum elég). A kavarás ott lehetett, hogy ez a LED lehessen zümmer vagy egy másik relé is. Csak a könnyebb érthetőség miatt írtam most LED-et, de én végül is egy másik relét szeretnék vezérelni majd. Táp mindig van az nem szűnik meg, arra lehet számítani, lehet kapcsolgatni ha úgy könnyebb.
Hello!
Akkor az utolsó kapcsolás megfelel neked, csak az időzítéseket kell átállítani. C1 kondit 330µF-ra, P1 potiti 220kohm-ra, C5 kondit 100µF-ra kell cserélni. 0-tól nem szoktunk időt állítgatni. Mert egy poti átfogása általában akkor helyes, ha 1:10 maximum 1:20 arányú. Ugyan is nem lehet még be sem állítani az időt a potival, és egy kondit nem lehet nulla idő alatt feltölteni.. Gondolom 2..3eFt-os helipotokat meg nem szeretnél belerakni. üdv! proli007
Persze a 0 az nem igaz 0 de pl jó lenne ha a kezdeteknél pár tized is beállítható lenne.
Hello!
Digitális technikánál meg lehet oldani, de a valós életben olyan követelmény nincs, hogy egy perces időzítőt, egy tized másodpercre kell állítani. Ezt csak univerzális készülékeknél szokás ilyet tervezni, ahol nem tudni mit mire akarnak felhasználni. De egy valamihez készült valami esetében lehet tudni minek van értelme és minek nem. Csak a kezdők szoktak megalomániásak lenni. Ha valaki tervez valamit, akkor a fantáziáját féken tartja, és próbálja a lehetőleg a paramétereket szűkíteni. Ez olyan, mintha egy 6 digites multiméterrel megméred egy lapos elem feszültségét. Meglehet, csak éppen értelme nincs, és költsége is kb. 600000Ft. A lapos elem, meg ha rálehelsz, már más feszültséget ad. Csak feszültséget szoktunk "0-tól állítani". De fogj meg egy potit, adj rá valami villanyt, és nézd meg, mi az a a minimum és maximum feszültség amit be tudsz állítani vele. Akkor majd átlátod miről is van szó.. üdv! proli007
Persze a 0 sec. az nem igazi 0 de pl. jó lenne ha a kezdeteknél, a bekapcsolásnál pár tizedtől is beállítható lenne.
Egy kérdés a kapcsolással kapcsolatban: - van-e valami fogyasztása ha lejárt minden időzítés? - ugye az nem gond ha az időzítés végén elveszem tőle a 12 voltot? Ha visszakapcsolom, akkor csak várja a "vezérlő" relé impulzusát és kész. Ugye? - bal oldalt az SW1 a "vezérlő" relé? - jobb oldalon, lent a VM1 az a vezérelt relé (vagy akár LED)? Nagyon kezdő vagyok. Tudnál csinálni hozzá egy nyák tervet, vagy akár magát a nyákot is? Nekem nincs hozzá programom, meg nem is értek hozzá. Kifizetem!
Arra gondoltam, hogy 0.1-10 másodpercig pl. De nem századmásodperctől órákig.
Hello!
- Természetesen az IC-nek van fogyasztása. Ha ezt csökkenteni szeretné valaki, akkor CMOS 555-öt kell használni, annak lényegesen kevesebb van. - Ha elveszed az időzítő tápfeszültségét, annak mi értelme van? Akkor ki figyeli a következő impulzusokat? De az az érzésem, hogy Te azt szeretnéd, hogy amikor bekapcsolod a riasztást, "csippanjon" egyet, és amikor riasztás van, akkor meg hosszan húzza a relét. (Mint a kocsinál) - Igen, az SW1, a vezérlő relé kontaktusa. De ha azt hiszed, hogy egy relé nem prelleg bekapcsoláskor, akkor tévedsz. Mert az is egy kapcsoló, csak kicsit gyorsabb, mint egy gagyi nyomógomb. - Bocs, de én sem tervet, sem nyákot nem készítek számodra. Sokkal jobban jársz, ha beszerzel egy dugdosós panelt, és azon összedugdosva, kipróbálsz egy-egy kapcsolást. Közben gyakorlatot szerzel,és mert mivel minden áramkörnek számtalan buktatója lehet még, egyből nem érdemes nyákot fabrikálni. Amikor meg már megfelelő valami, érdemes lehet gondolkodni a nyákon. Egyébiránt ez egy hobbi fórum, ahol mindennemű tudás megszerzése az elsődleges cél, nem a kész áramkörök "adás-vétele". Az nem baj, hogy kezdő vagy, senki nem pákával született a kezében. - Sajnos az 555-ös időzítőnél, a kondi kisütött állapotban van, és az időzítés alatt töltődik fel. Amikor feltöltődött, lejár az időzítés, és újból kisüti a kondit. Táp bekapcsolásakor, áramkörtől függően egy késleltetés létrejöhet. Vagy is a tápot nem igazán érdemes kapcsolgatni. Ilyen esetekre vagy ennek figyelembevételével kell a teljes áramkört megtervezni, vagy alaphelyzet beállító áramkör kell, mint a mikropociknál a Reset. De ha mindenféle és ráadásul változó igényeid vannak, akkor PIC vagy AVR-t kell megtanulni programozni (esetleg PARSIC grafikus tervező, de égetni akkor is kell a kontrollert), és ekkor a hardvert nem kell cserélni, csak a szoftvert kell újra programozni. Diszkrét alkatrészekből készült áramköröknél, ha valami nüansz hiba van, újra kell kezdeni a nyák tervezését, beültetését, élesztését. üdv! proli007
Értek mindent. Akkor nekiesek egyedül. Úgyis ráérek mostanában. CMOS 555-öt kérek majd akkor.
"De az az érzésem, hogy Te azt szeretnéd, hogy amikor bekapcsolod a riasztást, "csippanjon" egyet, és amikor riasztás van, akkor meg hosszan húzza a relét. " Nem ezt akarom, de kb. ezt, mert mikor (most mindegy) de bekapcsolok egy kapcsolót (kisöntölök egy érzékelőt egy rádiós relével) akkor csippanjon egyet, hogy halljam is aztán jön egy időzítés (ami még nem fix, állítgatom még) amikor bemegyek és az időzítés végén (amikor a rádió reléje elenged ) jelez, hogy el ne késsek és közben még tarr 1 másik relét is (mert már a rádiós ugye elengedett). A "Dual-ON-OFF-sim.png (8.38 KB)"-t építsem meg?
Ha 2. időzítés alatt újra kontaktot kap a kapcsoló, akkor mi lesz? Mert úgy kellene, hogy akkor minden induljon előröl. (reset)
Hello!
Kezdem feladni, mert szerintem soha nem fogom megérteni mit is szeretnél. Ezek szerint Te nem egy jelzést szeretnél készíteni egy meglévő riasztódhoz (mint ahogy először értettem) hanem egy komplett riasztót (vagy mit) szeretnél építeni. Annak logikáját és működését az igényeidhez, neked kell kitalálni. Mert ez kezd hasonlítani az agárversenyhez, ahol a kutyák előtt a gép húzza a nyulat, de azok soha nem érik utol. Na mindegy.. Egyébként az 555-ös időzítő nem újraindítható, vagy is egy megkezdett időzítés ha akarod ha nem már végrehajtódik. Ha időzítésen belül, egy új indító impulzus érkezik, az figyelmen kívül hagyja. üdv! proli007
Azt tudom, hogy mit akarok, csak úgymond bolondbiztosra akartam, de mint mondtam nem biztos, hogy jó nekem az 555. Itt a jobb oldali kapcsolás tökéletes lenne nekem. Mert ez, (állítólag) amíg a kapcsoló nyomva van világít és mikor elenged a kapcsoló, még világít X ideig, de ha ismét, az "időzítés" alatt megint benyomódik a gomb akkor a gomb elengedésekor újra indul a késleltetés. Ugye ez az autó belső világítás kikapcsolás késleltetése. Pont egy ilyen kell nekem a végére a kapcsolásomnak. Csak olyan áramkört nem tudtam meg találni, hogy amikor bekapcsolom az áramkörre a tápot pár másodpercre világítson egy LED (vagy húzzon 1 relé). Én ezt keresem, de itt az egész probléma megoldásán elkezdtünk, pontosabban elkezdtél gondolkodni és találtál is megoldást amit köszönök szépen. De az első hozzászólásaimban leírtam szerintem, hogy mit akarok. (egy pár másodperces időzítőt, nem biztos, hogy 555-el)
Akkor úgy néz ki, hogy 555-el nem lehet egyszerűen megoldani. A helyzet a gyakorlatban: Riasztó rendszerben 1db PIR-t ki kell iktatni addig amíg bemegyek és kikapcsolom a riasztót. (nem teszem követőre, meg késleltetettre programozással). Szóval rádiós relé, megnyomom a gombját és a rajta lévő relé meghúz addig amíg beállítom. Tehát kisöntöli az infrát. De mind e mellett a meghúzáskor kellene egyet csippannia is egyet, hogy tudjam, hogy kikapcsoltam az infrát. Ezt úgy oldom meg, hogy a rádiós relével egy másik, 2 morzés relét húzatok meg aminek az egyik fele az infrát söntöli a másik fele ezt a visszajelzést vezérli. Tehát van egy vezérelt relénk amire köthetünk 12 voltot vagy csak kapcsolgathatunk vele. Ha lejár az időzítés megint kellene egy hang, hogy halljam, hogy mindjárt vége. Ide tenném az autós belsőtér világítás késleltetőt. Ez még tartana egy ideig egy másik relét ami szintén ki tudja söntölni az infrát (ugye a másik rádiós relé által vezérelt 2 morzés relé már elengedett) és a zümmert is üzemelteti mert a 2 morzés relé nyugalmi helyzetben (vissza kattanva) a zümmer egyik pólusát biztosítja. Ugye a másik ágát az autós kapcsolás adja. Csak azt nem tudom, hogy induláskor hogy csippantasak meg egy zümmert 2-3 másodpercre. Szóval a 2 morzés relé meghúzásakor kellene egy csipogás max 5 másodpercre. Ennyi. Nagyon köszönöm az eddigi segítségedet!!
Hello!
Nem kellene agyon variálni a leírást, mindenféle relé húz-nem húz.. A lényeg a logikai működés. Ha abban nincs hiba (és meg is értem) akkor nagy valószínűséggel megoldható a gond, vagy is tervezhető az áramkör. De ha jól értem, a következőképpen lehetne megoldani a dolgot: - Adott egy számláló, a mi 0..9-ig számol. - A számlálót, egy ütemadó lépteti. - Ha a számláló elér a 9. ütemig, ott megáll és élesíti a riasztást. - Ha megnyomjuk a rádió adót, törlődik a számláló. Így az a 0. ütemben van, és ekkor megszólal a hangjelzés. - Az ütemadó elindul, és lassan lépteti a számlálót. (Miközben bemész) a 7. ütemnél, újra megszólal a hangjelzés, hogy mindjárt élesedik a rendszer. - Így a 8. ütem alatt. még van módod ismét megnyomni a rádióadót, ami újra nullára állítja a számlálót. Tehát kezdődhet elölről az egész. - Vagy nem nyomod meg, és a 9. ütemben élesedik a riasztó. A számláló itt megáll, mert leáll az ütemadó. - A 0..8 ütemeknek nem kell egyforma hosszúaknak lenni, hanem amikor a 0-ás és 7-es ütemben szól a jelzés, gyorsítani lehet az ütemadót. - Igazából annyi ütem is elég lenne, ahány műveleti funkció van. De a számláló 9-ig tud számolni, így a várakozás üres ütemei, meghosszabbítják a bejutási időt. Funkciók: Jelzés, várakozás, jelzés, várakozás, élesítés. Ha bármikor rádiót nyomunk, elölről kezdődnek a funkciók. - Ez mindössze egy NE555 és egy CD4017-el és pár plusz alkatrésszel megvalósítható. üdv! proli007
Azért tűnik túl bonyolításnak mert én csak relét meg ellenállást ismerek, mint áramköri elemeket és ebből akarom megoldani. Na, jó, többet, de ilyen comparator meg műveleti erősítő az homály nekem...
A tranzisztor még ok. A Te eszmefuttatásodat nekem kell átrágnom, de így elsőre jónak tűnik. |
Bejelentkezés
Hirdetés |












A tranzisztor még ok.




