Fórum témák
» Több friss téma |
Mielőtt kérdezel, a következő két dolgot ellenőrizd!
I. A helyes tápfeszültségek megléte.
II. A kimeneten van-e egyenfeszültség.
Élesztés.
Szia.
-csabacsaba -nak Ez a borda még ventilátorral hűtve is kétséges számomra.. Anélkül meg aztán Teljes a zűrzavar. Ugyanakkor sajnos aktív hűtés esetén is be kellene komolyan avatkozni, mert a levegőt nincs mi irányba terelné.. A hozzászólás módosítva: Szept 4, 2012
A ventillátorhoz nem muszáj szétvagdosni a dobozt, legfeljebb a doboz belsejében kering majd a levegő. Még mindig sokkal jobb mint ventillátor nélkül, úgy biztosan meg fog sülni.
Sziasztok az lehet hogy a müv.erősitő IC. bezajosodik és esetleg ezért lesz alapzaj?Van egy EQ.um,és fúj mint a katrina.Köszönöm
Akartam egy cikket írni a folyton visszatérő pufferkérdés miatt, aztán idő és kedv hiányában csak egy excel tábla lett belőle. Használhatjátok végfok, tápegység stb. puffereinek méretezéséhez. Csináltam egy példát amin azt számolja ki, hogy egy 49,6V-ra töltött 10000µF-os kondi feszültsége 7ms alatt 41,66V-ra esik a 4 ohmos terhelés (pl. egy 8 ohmos sztereó végfok kivezérelve a szub tartományban) hatására. Ezután jön a hálózatból a szinusz következő félperiódusa és a kondi töltődik, ahogy az a szimulátorban is látszik. A szimulátor az adott értékekre 41,7V-ot számolt.
Sziasztok!
reloop fórumtárs a figyelmembe ajánlotta egy Texas erősítő panel megépítését ami pontt passzolna egy itthon porosodó trafóhoz. És érdeklődni szeretnék hogy esetleg aki épített már ilyen erősítőt mondana véleményt róla hangzásilag átvitel ilyesmire gondolok zenehallgatásra lenne építve és filmnézésre. Válaszotokat előre is köszönöm!
Szia! Ha tovább olvasod a trafós topic-ban megadott Texas 25W erősítő témára mutató linket, megtalálod az észrevételeimet is. Jó-jó, de valahogy nem az igazi. Mivel adott a trafó, és remélhetőleg biztosítani tudod a 8 ohm-nál nem alacsonyabb terhelést, érdemes megnézni, mennyire passzolna az elképzelésedhez az LM3875, vagy az LM3886 integrált erősítő. Ezek elég jó hangúak és sokkal kevesebb macera a megépítésük egy diszkrét elemekből álló erősítőhöz képest.
Szia!
Sajnos a front hangfalak 4Ω-osak minden megoldásra nyitott vagyok igazából tehát bonyolultságtól függetlenül is csak azért kellemes hangzása legyen szóval huzamosabb ideig szólna nálam nap mint nap.
Biztos lesz aki cáfolja, de a HTA-nál nem hallottam még szebb hangú félvezetős végfokot.
A trafóból kétszer egyutas egyenirányítással egyszer 36V, jól terhelhető egyenfeszültség nyerhető. Ezzel 4 ohm-ra 20W adható le, mely lakótérben bőségesen elegendő szokott lenni. LM1875 IC-vel végezném a teljesítmény erősítést. Néhány adalék az IC NYÁK-ba foglalásához, a vele rokon TDA2030-TDA2050 alapján: http://www.hobbielektronika.hu/forum/topic_post_1259659.html#1259659 http://www.hobbielektronika.hu/forum/topic_post_1224800.html#1224800
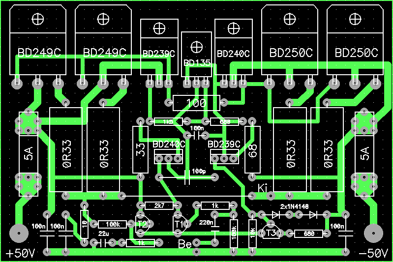
szia. Ezt vasalhatod. azt hiszem méretarányos is.
Ez nekem ugytunik mintha beültetési oldal felől lenne.
Vasaláshoz az kell. Az a fóliás oldal felől nézett kép tükörképe vagyis a vasaláshoz jó. Csináltam már ilyen nyákot, most is van kettő megrendelésben.
A hozzászólás módosítva: Szept 4, 2012
Szia!
Az LM3886 T-vel szemezgetek igen de ahogy kiveszem az adatlapjából maximum 28V-al terhelhető 4Ω-on? És 35V-on csakis 8Ω-al? A másik a szintén általad ajánlott TDA 2050 V ic. Ha jól láttam a topicjában ezzel is építettél már erősítőt?
Azt ajánlottam: a táp legyen 1x35V. Arra nyugodtan köthetsz 4 ohm terhelést. A végfok IC-k gazdag választékából tallózhatsz, melyek ezen feszültséget és 4A csúcsáramot elviselnek. A TDA7294 témában megtalálod hogyan oldottam meg annak az aszimmetrikus táplálását. A többinél találsz adatlapi ajánlást is.
Ő lenne az http://www.hobbielektronika.hu/forum/topic_post_1291430.html#1291430 az?
Szóval akkor az LM3886 T-t hajthatom ekkora feszültséggel 4Ω-on is akár? Elnézést hogy ennyit kérdezek de nem ismerem ezt az ic-t annyira. És mivel mono az ic ezért kettőt kellene építenem belőle egy sztereo rendszerhez a trafó bírná még őket?
Sziasztok!
Genius 2020 hangfalpár(hangsugárzók) erősítőjével lenne problémám. Az egyik hangfalpár(hangsugárzó) szól a másik nem (vagyis max hangon épp hallható vmi) rajza: https://dl.dropbox.com/u/21511732/N%C3%A9vtelen.jpg Először a bekarikázott két kondira gyanakodtam. Cseréltem ezeket, de a hiba fennáll. Ha rövidre zárom a kondikat, szól tökéletesen a hangfal(hangsugárzó), de bekapcsoláskor kap egy nagy impulzust ami vagy fél centire kimozdítja a membránt ami nem túl egészséges. (gondolom a kondik szolgálnak ennek az impulzusnak a levágására). Lenne ötletetek, h mit lehetne kezdeni vele? A hozzászólás módosítva: Szept 4, 2012
Az LM3886-ot így tudod 1x35V-ról táplálni.
Szia, rögtönöztem egy tervet a látvány kedvéért a tápról hogy így működőképes-e.
Csatolom a képet hozzá és a file-t.
Üdv! Úgy sajnos nem lesz jó, csak ha a közép-megcsapolásnál szét tudod választani a szekundereket, és külön vezeted az egyenirányító hidakra. Az én trafómból kiindulva, ez a beavatkozás nagyon nehezen megoldható.
Javaslom inkább közös táp kialakítását az alábbi módon, kettős egyutas egyenirányítással. A dióda legyen erősebb, például P600-as. Csatornánként használhatsz külön biztosíték.
Szia!
Sajnos nálam is ez a helyzet roncsolás nélkül lehetetlen lenne. Ha jól értelmezem a kapcsolást akkor a két szélső vezetéket egyenirányítom egy egy P600-as diódával amiket aztán közösítek és így mennek tovább a kondenzátor pozitív lábára míg a középkivezetés kapásból a kondenzátor negatív lábára?
Ez a tápkialakítás a csöves korszakban teljesen természetes volt. A félvezetők megjelenésével az akkori árak mellett, gazdaságosnak számított. Mára kuriózum.
Értem köszönöm szépen a segítséget.
Még annyi kérdésem lenne hogy mivel mond a két erősítőpanelt ez a táp fogja ellátni ezért mekkora pufferelés a kötelező és hogy a 100nF-os kondi után válasszam ketté a két vezetősávot hogy ugye 4 kimenete legyen a tápnak vagy már pufferelés elött ajánlott és külön puffereljem és hidegítsem a két csatornát?
A puffer kondenzátor értékét feltüntettem, 4700µF-et ajánlok. A pozitív ágba csatornánként tennék biztosítékot (1,5A). A 100nF hidegítést nem a tápban, hanem a végfokban helyezném el.
Változtattam a kapcsolást akkor a 100nFos kondik nem kerültek rá csak a biztosítékok.
Akkor így már rendben lesz?
A negatív tápkimenetet tartsd egyben (csillagpont) mert az lesz a test (GND). Fontos szerepe van a földhurok okozta zavarok megelőzésében.
Szia értem köszönöm szépen a sok segítséget nagyon hálás vagyok értük.
Akkor ahogy megrajzoltad az alapján fogom módosítani sprint layout-ba a rajzot. Aztán utánna nekiállok a végfok panelnak és ha kész van akkor azt is felrakom majd kérlek akkor nézz rá hogy jó-e és nincs-e benne hiba. Addig is köszönöm mégegyszer a sok segítséget és a türelmedet.
Nagyon szívesen! A NYÁK-terv jöhet ide is: http://www.hobbielektronika.hu/forum/topic_2368.html
Sziasztok!
Ismeri valaki a CPA602-es tipusú erősítőt?Érdemes foglalkozni vele?http://www.diyaudio.com/forums/solid-state/214899-diy-project-nytec...3.html Vagy inkább maradjon az obelisk elkészítése. Sziasztok |
Bejelentkezés
Hirdetés |

















