Fórum témák

» Több friss téma
Fórum » Inverter készítése
 
Témaindító: Tomy666, idő: Máj 24, 2006
Témakörök:
Lapozás: OK   31 / 63
(#) luluzulu válasza cimopata hozzászólására (») Ápr 20, 2012 /
 
SZia
Ez biztos hogy szinusz inventer?
Mert valahogy nem latomat
(#) cimopata válasza luluzulu hozzászólására (») Ápr 20, 2012 /
 
Nem, a szinuszos ennél jóval bonyolultabb.

Ez csak egy sima "módosult szinuszos"
(#) Lacaboy hozzászólása Ápr 20, 2012 /
 
Sziasztok!
Van egy ilyen el-fóliás sör reklámom ami sajnos tönkre ment. 12Vdc-ről hajtottam kb 1órát ment utána lekapcsolt, a benne lévő két IRF840 közül az egyik tűz forró volt és a nyák is megkormosodott. Kimértem mindent és a fetek nem mentek tönkre, minden rendben van viszont az oszcillátor nem indul be. Sajnos az IC-n nincs semmi típus jelzés. Egy 18lábú IC melynek az 1-2 lába hajtja a Feteket,a 6 7 8 9 10 11 12 13 lábak mennek a tranyókra amik a fóliákat kapcsolgatják futófény szerűen és a 14 es láb a táp amit egy 7805 stabilizál neki.
Találkoztatok már ezzel a vezérlő ic-vel?
(#) dddemeter hozzászólása Ápr 24, 2012 /
 
Sziasztok .Egy kis elméleti oktatásra lenne szükségem: Szeretnék valami olyan invertert épiteni ami müködtethetné a füésrendszer keringetö pompáját.Azt szeretném tudni hogy:
1:Szabályozott kimenöfeszültségü inverter kell e ehhez a feladathoz?
2:Az inverter amikor lekapcsolodik a pompa rola akkor is 100 vattot fogyaszt e az akurol (100 wattos inverter esetén) ,vagy a terheléstöl függöen alakul a fogyasztása?
3:Valahol olvastam hogy szinuszos inverter kell a pompa müködtetésehez de ha valami "jelformálo" r-c tagot beteszünk sorosan a 230 kimenö részen akkor lehet valamenyire szinoszositani a négyszögjelet is ez elegendö lehet e a pompa biztonságos müködtetéséhez???
Elöre is köszöntem az esetleges tanácsokat
tisztelettel Demeter!
(#) luluzulu hozzászólása Ápr 24, 2012 /
 
Sziasztok.

Szeretnék építeni egy Invertert, vagyis nem egészen azt hanem csak ami 12DC ből csinál +-35DC, Tulajdonképen egy DC DC konverter kell de Inverter alapon és nem kapcsoló üzemben...

Terv:
NE555 IC vezérlés(Meg oldható hogy a feszültség negatív ágba menyen???)

2N3055 Tranyók

9V primer, 2*29V szekunder Trafó.

A többi meg Graetz + Puferek....
(#) kokanyk hozzászólása Máj 6, 2012 /
 
Sziasztok! Van egy csomó kacatom. PC tápegység böl van 4db, Ellenállások, kondik, És szeretnék csinálni egy 12Volt DC böl 240Volt AC-t. Hogy tudjak vele egy laptopot, egy hi-fi-t meg egy routert üzemeltetni amíg áramszünet van! Vagy ha úton vagyok autóval! Kellene egy rém egyszerű inverter rajz. Meg hogy miből áll. Ha lehetséges ilyet kérni. Meg egy tipp, hogy mivel tudom fel transzformálni az áramot az inverter után!
Egyelőre nem tudok sokat ezekről, de azért meg szeretném próbálni meg csinálni. Ha sikerül még nagyobb az öröm! Előre is köszi!
(#) granpa válasza kokanyk hozzászólására (») Máj 6, 2012 /
 
A másik topicban már válaszoltam. Olvass, nézd meg a kapcsolások c. rovatot is. Egy kérdés csak egy témába!
(#) kokanyk válasza granpa hozzászólására (») Máj 6, 2012 /
 
Igaz. Bocsi. Figyelmetlen voltam.
(#) F-Tomi válasza F-Tomi hozzászólására (») Máj 7, 2012 /
 
Sziasztok!
Kicsit körül néztem az építés terén ,és találtam egy egyszerű kapcsolást,és a következőben kellene nekem segítség. CD4047 ic hajtana irf 540-es fet-eket.a kérdésem az lenne,hogy a fet-eket köthetem-e párhuzamosan a nagyobb áram miatt? konkrétan 5 5 fetre gondoltam oldalanként. vagy 4 4 fetet hajtsak meg egy-egy fettel amit az ic hajt? a trafóm egy 630 VA-os darab. Ez elég lenne a házam elektromos ellátásához Már a nagyrésze megvan, csak ebben kellene segítség nekem és készen lennék vele. A szünetmentest rákötöttem a trafóra elindult,de le is tiltott,úgy hogy nem kínlasztottam tovább.
Segítségeteket előre is köszönöm.
(#) GPeti1977 hozzászólása Máj 7, 2012 /
 
Senkit nem akarok kiábrándítani, de 555-ből meg 2n3055-tel nem lehet használható invertert készíteni, ezek már múlt évezredi alkatrészek.

Nekem most sikerült 80% készre egy trafós szinuszos invertert készítenem és ami az egészben a legjobb hogy semmivel nem drágább vagy bonyolultabb mint egy trapéz inverter. Még a feszültség szabályozása hátra van.
(#) Lacaboy válasza GPeti1977 hozzászólására (») Máj 7, 2012 /
 
Valószinüleg neked sok negatív élményed lehet ezekkel a félvezetőkkel, ha normális kapcsolásban használod őket hibátlanul üzemelnek és igenis alkalmasak inverter készítésére. Nyilván egyszerűbbek és nagyobb tudásúak a mai tranyók és IC-k,de ezek akkor is jók voltak és ma is használhatóak, csak tudni kell őket kezelni.
(#) GPeti1977 válasza Lacaboy hozzászólására (») Máj 7, 2012 /
 
Nem volt negatív élményem csak egy (esetleg hamisított) 2n3055 már nem versenyezhet sem árban sem teljesítményben sem semmiben egy 200 Forintos MOSFET-tel.
(#) F-Tomi válasza GPeti1977 hozzászólására (») Máj 7, 2012 /
 
Szia! van kapcsolásod,vagy valami kép róla? Érdekelne,mert szívem szerint egy szinuszos lenne a tuti,mert lentebb olvastam,h keringtetőszivattyút nem nagyon lehet meghajtani vele. Mondjuk próbálta már valaki 4szögjellel meghajtani a keringtetőt? Válaszaitokat köszönöm!
(#) GPeti1977 válasza F-Tomi hozzászólására (») Máj 7, 2012 /
 
Ha sokat nyaggattok lerajzolom és felrakom a rajzott de az egész lelke az attiny2313 meg a benne levő bascom-ban írt program.

A trapéz inverterből is lehet szinuszos kimenetet csinálni bár veszteséges:
kell egy soros azután egy párhuzamos rezgőkör az inverter kimenetére 50Hz-re hangolva, esetleg a párhuzamos el is hagyható.
Az LC elemek lehetnek fénycsőfojtókból meg fázisjavító kondikból összerakva, az LC alkatrészek VAr-ban kifejezett típusteljesítménye legyen minimum az inverter teljesítménye de ha pl csak a szivattyúnak kell szinuszjel akkor elég a szivattyú teljesítményével megegyező és csak azt táplálni így kisebb a veszteség, a többi fogyasztó mehet trapézról is, ekkor a szinuszjel torzítása 5% alatt marad.

Nemsoká felteszek elvi rajzokat a szinuszos inverterekről.
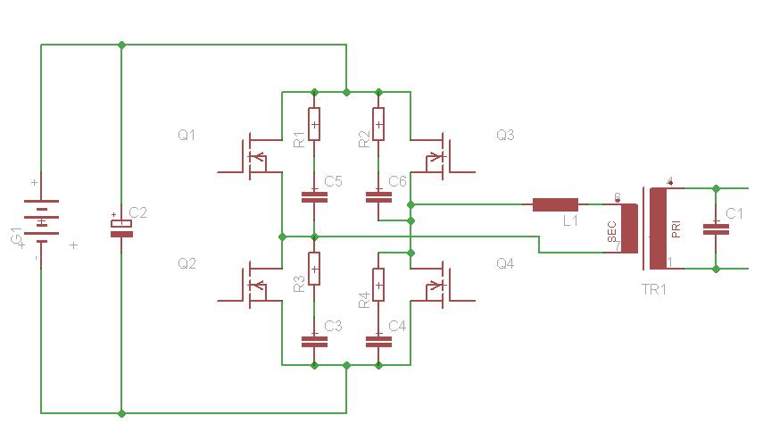
(#) GPeti1977 hozzászólása Máj 7, 2012 /
 
Itt a rajz:

A fet-eket meg lehet hajtani optocsatolóról vagy pl ir21... IC-vel.
Az alsó oldali fet-eket az AVR timer1 moduljára épülő oc1a és oc1b pwm jelgenerátor hajtja meg, a pwm jel kitöltését a timer0 modul megszakításaikor változtatom lépcsőzetesen ami egy szinuszjelet formál meg, a felső oldali fet-ek csak 50Hz -cel kapcsolnak.
Az L1 fojtó egy E55 légréses magra tekert 9 menetes induktivitás, a C1 2,2µF kondenzátorral aluláteresztő szűrőt alkot, a pwm jel frekvenciája 24kHz. A trafó egy 1kVA-es vasmagos trafó.
A fetek 4x2 darab 75A-es.

Még a kimenetről hiányzik a feszültség visszacsatolás, már próbálkoztam egy megoldással de a terhelésváltozáskor a tranziens viselkedése nem volt jó, most be van állítva egy fix értékre hogy kb 230Veff legyen a kimeneten, így is használható.
Hátránya a vas átmágnesezésekor keletkező 15W üresjárati veszteség.
Még az is zavaró hogy az L1 fojtó működés közben nagyon hangosan zúg.

szinusz.JPG
    
(#) cimopata válasza GPeti1977 hozzászólására (») Máj 8, 2012 /
 
Ha már van programod meg minden, akkor próbáld meg azt, hogy az 50Hz-es trafót leveszed és beteszel egy kapcsi táp trafót helyette. A szinuszt a kapcsolófrekvenciával modulálva viszed át és a kimeneten mosfet-el vezérleten egyenirányítod.

Kicsit bonyolultabb, de nem lesz szükség nagy lemezes trafóra.
(#) Ideiglenes válasza cimopata hozzászólására (») Máj 9, 2012 /
 
A kapcsolás elrendezése maradna ugyan az, amit GPeti felvázolt? Vagy van esetleg erre valami konkrétabb megoldást mutató példa? Kíváncsi vagyok a megoldásra.
(#) Peter65 válasza GPeti1977 hozzászólására (») Máj 9, 2012 /
 
Szia!
Milyen trafót használsz? Milyen frekvencián működnek a fetek? L1-et miért raktad be, a trafó szórása nem elegendő a szűréshez?
(#) GPeti1977 válasza Peter65 hozzászólására (») Máj 9, 2012 /
 
Érdekes hogy a vas trafón simán átmegy a 24kHz az L1 tekercs nélkül, a szekunder oldalt is lehetne az induktivitás de így mintha jobb lenne.

A következő project olyan lesz hogy rossz trapéz tápból van ferrit trafóm ebból megcsinálom a 300V dc-t és azután a híd fogja előállítani a szinuszjelet. Nemsoká lerajzolom az elképzelésem.

Igazán nagy teljesítményű átalakító készíthető a multilevel nevű inverter típussal, ez vas trafós és több szekundere van pl 12, 24, 48, 96, 192V és ezek vannak kapcsolgatva fet-ekkel és lépcsőzetesen közelíti a szinusz jelet.
(#) Peter65 válasza GPeti1977 hozzászólására (») Máj 9, 2012 /
 
A hagyományos EI lemezes trafóknak általában elegendő szokott lenni a szórása, a szekunderre rakott kondival megfelelő aluláteresztőt alkotnak. Főleg igaz ez a mikrohullámú sütő trafójának átalakításával készült lazacsatolású tekercselés esetén. Ha torroid trafót használsz, ott lehet hogy szükséges külön fojtó.
(#) gaben62 válasza dddemeter hozzászólására (») Jún 10, 2012 / 1
 
Nincs értelme házilag 100-200W-os invertert építeni, mert az sokba kerül.
Ráadásul soha nem lesz, olyan mint pl. egy gyári Mean Well , ami 300W-os micro controller, vezérlésű notebook, pc. tv. forrasztópáka,ventilátor, hűtőgép, de még a 350W.os 220V-os fúrógépet is játszva el bírja.
A kimeneti csúcsteljesítménye 600W, a 350W-os terhelést folyamatosan, bírja, anélkül hogy a védelem leszabályozna, vagy kikapcsolna.
Strapabíró rozsdamentes,dobozban, van, 16,5x8,8cmx 7,4cm. módosított szinusz hullámú kimenet, a 220-225V ~ot, még 10,8V akkufeszültségnél is tartja.
Az ára mind össze 12600Ft-
Én napelemes rendszerhez használom, kimeneti terhelés nélkül, csak 320mA-t vesz fel, a venti melegben kapcsol be.
(#) calibra válasza gaben62 hozzászólására (») Jún 11, 2012 /
 
Most még olcsóbb is............Bővebben: Link
(#) kormika hozzászólása Jún 12, 2012 /
 
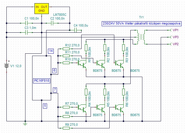
Sziasztok! A szükség úgy hozta, hogy többször kellett a semmi közepén forrasztanom, szóval csináltam a Welleremhez egy invertert a fiókban porosodó alkatrészekből, ezért került bele a 6 db BD meg a 818-as PIC Felteszem a kapcsolást és a PIC-be égetendő hex-et, a PIC semmi mást nem csinál, mint előállítja a tranyók kapcsolgatásához szükséges négyszögjelet.
(#) gaben62 válasza calibra hozzászólására (») Jún 12, 2012 /
 
Igen , most olcsóbb, szerintem ennyiért ajándék, főleg olyannak, akinek napi szinten szüksége van rá.
Ennyiért még egy jó erős dobozt is alig lehet venni,
(#) Lacaboy hozzászólása Júl 1, 2012 /
 
Sziasztok!
Építettem egy invertert EL fóliához és az lenne a gondom vele,hogy műterheléssel jól működik,de ha ráteszem a fóliára sípol a trafó és melegednek a tranyók, pedig ezek a fóliák nem vesznek fel valami nagy áramot. Vagy mégis?
(#) greg carter hozzászólása Júl 4, 2012 /
 
Sziasztok!
Szert tettem egy 300W os inverterre és szeretném átalakítani.maradna a 12V bemenet,de a kimeneten 35 v ac-t szeretnék.
(#) plébános hozzászólása Aug 24, 2012 /
 
Hello én még kezdő vagyok a témába de érdekelne hogy ezt:Bővebben: Link
az invertert meg lehetne-e építeni olyan 1kw körülire csak mosfettel.
1 motort akarok meghajtani vele. ha a trafót 230v/4.4A tekernénk a szekundert a primert meg 2*12v/42A és ugye mint ahogy a kapcsolás is mutatja Úgy kötnénk a fet-eket akkor működne? szóljatok ha rossz irányba gondolkodok!
válaszokat előre is köszönöm.
(#) luluzulu válasza plébános hozzászólására (») Aug 26, 2012 /
 
Ilyen nagy teljesítménynél inkább kapcsoló üzembe gondolkodj... Már csak a méretek miatt is... A trafó az kicsit nagy lenne. + télen kályhának is meg tenné... Ja és a motroknak szinuszos feszültség kell ez meg négyszöget generál...
(#) HA3GX hozzászólása Szept 4, 2012 /
 
Sziasztok,

már többször is említésre került http://www.hobbielektronika.hu/forum/getfile.php?id=2072 ez a kapcsolás. Én 2n3055-el szeretném megépíteni, oldalanként legalább 3-3db-ot használnák. Párhuzamosan szeretném kötni, de úgy gondolom, hogy pár tized Ohmos ellenállás kell az "illesztéshez". Pontosan hova?
Köszönöm.
(#) fecameca válasza kormika hozzászólására (») Szept 5, 2012 /
 
Nem értem, minek a Weller pákához inverter. Mi 12V autó akksiról simán forrasztottunk vele gépkocsiban. Igaz, hogy nem éri el a kikapcsolási hőmérsékletet, de a hagyományos 60/40 Sn/Pb cint jól megolvasztja.
Következő: »»   31 / 63
Bejelentkezés

Belépés

Hirdetés
XDT.hu
Az oldalon sütiket használunk a helyes működéshez. Bővebb információt az adatvédelmi szabályzatban olvashatsz. Megértettem