Fórum témák
» Több friss téma |
Ertem. Ez azt jelenti,hogy a kimeno 230V hoz 2x9V szekunder kell? A toltesrol es ledekrol eseleg tudsz e valamit? Az akku visszatolteset mindenkepp megkellene oldani de 2x9V al hogyan!?
ez az inventer milyen jelel dolgozik?
A fetek diódái mint egyenirányítók működhetnek. Az aksit a váltakozó feszültség csúcsértékére igyekeznek feltölteni. 9V-nak a csúcsértéke 1,41*9=12,69V, tehát ez már jobb, de még ez is kicsit kevés. Ráadásul nincsen semmilyen töltőáram határoló a kapcsolásban.
Amit te szeretnél, az az olcsóbb szünetmentesekben ki van alakítva. Egyszer egyet javítottam, és ha jól emlékszem, a 230V-os oldalon volt a transzformátor tekercselésében megcsapolás a visszatöltéshez, és egyszerűen ellenálásokkal korlátozták a töltőáramot, relékkel kapcsolták az üzemállapotot. Lehet hogy érdemes volna egy ilyen rajzot kerítened.
Talan megoldast jelentene az,hogy 2x12V trafot hasznalni,mivel az atalakitott kimeneti feszultseget lehet szabalyozni P1 potmeterrel.Az atkapcsolast pedig egy rele segitsegevel meglehetne oldani ami eszlelne a halozati aram megszuneset.De a toltes szabalyzasra mar nincs otletem
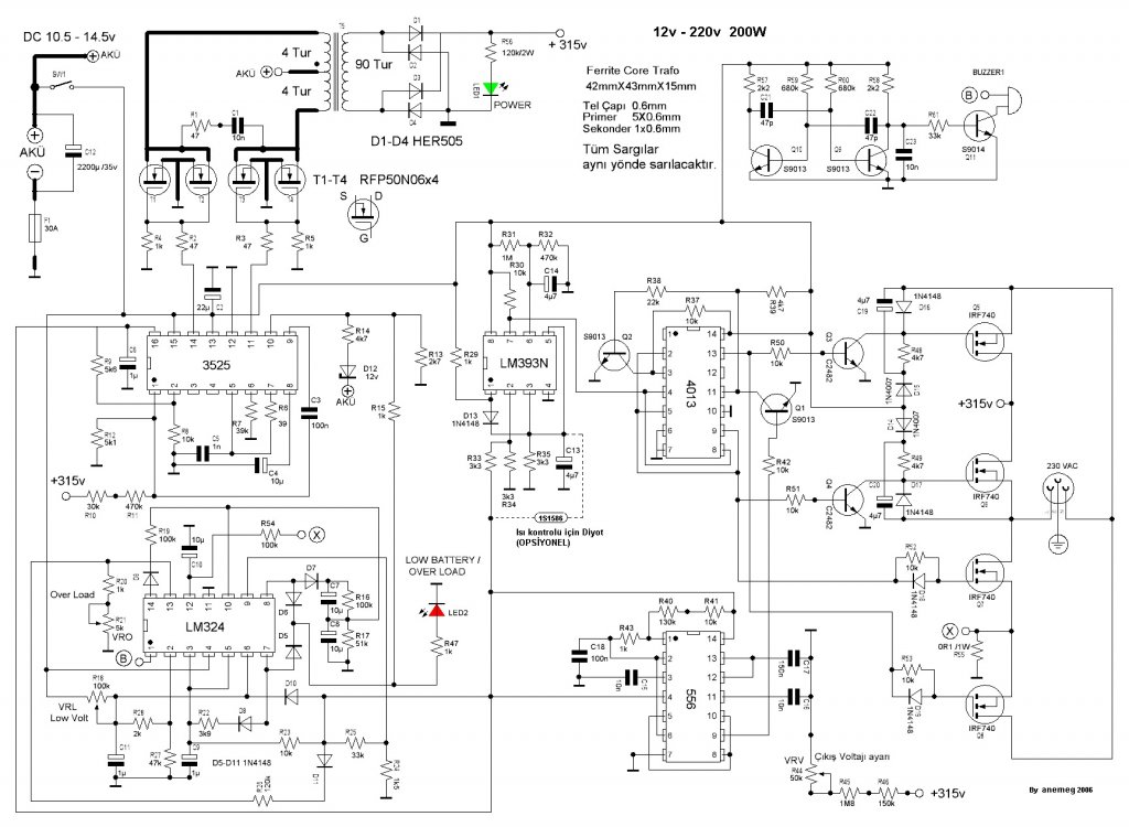
Megtetszett ez a kapcsolas mert preciznek tunik es van hozza nyak rajz. Ami meg erdekelne errol a kapcsolasrol,hogy a beallitott kimeno feszultseg stabil e? Tehat ha fogyaszto neluk beallitom a kimeno feszt 230 ra akkor vajon terheles utan is megmarad?
lulu nem ertem kerdesed,anyira meg nem vagyok jartas ebben az inverteres temaban.
50Hz négyszögjellel. Van egy 3,...MHz frekvenciájú kvarcoszcillátor, azt leosztja, digitális kapu IC-ken keresztülviszi... Ott csak négyszög lehet. A kimeneten van feszültségfüggő visszacsatolás, ami beállítható értéknél lezárja az alsó FET-eket. Ezzel feszültségstabilizálást valósít meg bizonyos határok között.
Chokapick: Ha olyan méretű (2*9V) trafót teszünk bele, amivel elő tudjuk állítani a kívánt feszültséget, nem biztos, hogy visszafelé ad eleget a töltéshez. Egy invertert amúgy sem töltőnek készítenek. Még az UPS-ekben is külön szokták megoldani a töltést, vagy erre a trafó más tekercseit használják.
Nem hagy nyugodni a tema.Nezelodtem s talaltam olyan trafot aminek az adatai 160VA-2x9/12V Toroid. Ez mar megfelelo lenne. Ertelek en Erbe,de ha mar az inverterunk rendelkezik trafoval,egyeniranyitoval akkor hasznaljuk ki maximalisan.A 2db jelzo Led-rol tud e valaki valamit?
Tudna valaki segíteni abban, hogy manapság hol lehet trafóvasat beszerezni?
Szia. Én már megépitetem, de kimondotan tesztelesi célokra. A két led jol uzemel, igaz már rég porosodik valahol raktár állományomban de ha jol emlékszem akor a hejes inditas utan az egyik led kialszik a másik meg bevillan jelezven a hibatlan muködést. Nekem nem sikerült megoldanom, hogy stabil 230V legyen. A tesztelésem alatt kb.200W reálisan megvolt, anak elenére, hogy elég gyenge mosfeteket használtam(IRFZ44,IRFZ48). De talan IRF1010E tipusokal feltetelezem,hogy jobb hatasfokot lehetne elerni.Nekem amugy tetszik mert olcson öszeálito, és els ö probálkozásra indul. Hátrányként a kis teljesitményt és amit nem tudtam megoldani az a stabil 230V.
Orulok,hogy irtal. En mar teljesen beleeltem magam,hogy majd megepitem,de gondban vagyok mivel nekem az akku toltese is ugyanolyan fontos lenne mint maga az inverter.Es ezt a 2 dolgot mindenkepp 1 trafoval szeretnem megvalositani es a Fet-ek belso diodait szeretnem hasznalni egyeniranyitasra.Erdekel minden info vele kapcsolatban es hatha masnak is megjon a kedve hozza itt az oldalon,hiszen szep kulturalt nyakrajza is van.
Mekkora teljesitmenyu trafot hasznaltal es mekkora volt a szekunder oldala? A kimeneti fesz ingadozasa mekkora volt? Gondolom terhelestol fugg,de kb mekkora ugrasok voltak? A Ledek mukodeset kisse furcsanak talalom,nem latok benne logikat,de talan az a legkevesebb.Nemtudom hogy oldjam meg a toltest...segitseg
Hát csak anyit tudok mondani, hogy eppen ma kért meg valaki, hogy készitsek egy ojan valamit ami a központifütésének a keringetopompáját,vagy mit tudom én, hogyan hivják áramot tudna szolgáltatni áramszunet idején. Jo ötletet adtál nekem az egytrafos verziohoz. Igencsak a jövöhéten rendelek mosfeteket es nekifogok a gyakorlati részhez. Bár azt még nm tubom,hogyan oldjam meg a stabil 230v.
Üdv!
Keringerőszívattyú amihez neked kell. Ki kell próbální hogy el megy-e négyszögről, vagy színusz kell neki. Az enyémnek színusz kell . Ismerősömnél egy sima UPS van ami négyszöget ad neki azzal is elmegy . A feszre és frekire nem nagyon allergiássak ezek a cuccok 190V-tól már jól érzik magukat. A freki lehet 45Hz-től 60Hz-ig valami, nem nagyon érdekes. Típustól függ a fogyasztás, van ameiket lehet fokozatkapcsolní így változó (35W-tól 120W-ig de van nagyobb is).Sok sikert!
sziasztok!
Abban kellene nekem segítség,ha van egy szünetmentes tápom,abban a trafót ha nagyobbra cserélném,és a kimeneti feteket ami hajtja nagyobbra vagy többre,akkor elvinné e az elekronika,vagy építsek másik meghajtást neki. A kimeneti trafóm 2Kw ot tudna. Házi erőmű lenne
Valószínűleg az elektronikában is kellene módosítani.
Biztos hogy van benne valamilyen elektronikus túláram védelem ami mindenképpen korlátozná a teljesítményt.
Szia! Akkor érdemesebb lenne építeni egy új meghajtást neki és több fettel a trafómeghajtást? valami nagyon egyszerű kapcsolás kellene nekem ehhez. ha jól emlékszem a trafóm 480VA-os tehát nem egy kicsi darab
vannak feteim(E44H)azoknak asszem 15A a max áram átvitele,ezek párhuzamosan kötve én úgy gondolom elbírják.
Sziasztok!
Ez a kapcsolás működő képes? Nem vagyok benne biztos ,hogy jól értelmeztem az angol szöveget:/.Bővebben: Link
Szia!
Mindig az eredeti forrást vedd alapul és annak a szövegét: Bővebben: Link
Sziasztok!
Megcsináltam ezt a kapcsolást FET-eknek irfz48n-et használtam működik is,csak az a gondom van h 12V-osoldalon 30A-s biztit is leveri és 230V helyett csinál megközelítőleg 400V-ot, FET-ek 5sec után már langyosak az nem gond ugye? piros kábelre ment a+12V sárga és fehér kábelre pedig a FET-ek által szaggatott föld.
Sok múlik a transzformátoron. Kísérleteztem én is ilyesmivel. Amúgy meg trafó nélkül érdemes megnézni, hogy mennyi a kapcsolás frekvenciája. Lehet, hogy nem 50Hz hanem 60. Vagy épp lefele tér el. A 220 ohm után én tennék egy kondit a föld felé, hogy szűrt tápja legyen az IC-nek.
Sziasztok! Szeretnék egy 75 wattos invertert építeni, kb olyat mint amit autókhoz is lehet kapni (lásd a képen). Nem tudom,de létezik olyan inverter amiben nincs trafó? Köszönöm.
A feszültséget mindenképpen meg kell emelni 300V-körüli szintre. Ezt trafóval lehet a legjobb hatásfokkal elérni.
Esetleg próbálkozhatsz boost konverterrel, de abba is kelleni fog egy induktivitás. Utána meg kell egy fetes teljes híd amit 50Hz-el vezérelsz. Ez a legegyszerűbb megoldás.
A képen látható inverternek, nincs meg valakinek kapcsolási rajza?...vagy hasonló?
Köszönöm a választ.
Esetleg, nincs valami kapcsolási rajzod?
Ennél sokkal egyszerűbben sajnos nem lehet összehozni.
Uhh! Ez egy kicsit összetett,de azért köszi.
Csinálhatsz sima 50Hz-es trafóval de az méretileg és súlyban nagyobb lesz.
Szia! Értem. Valószínűleg egyenlőre jegelem a dolgot. Lehet jobban megérné vásárolnom ilyen kis 75 wattos invertert,de azért köszönöm az információt.
Tudja valaki,hogy a linken szereplö plazma számlapok milyen feszültséggel/frekvenciával müködnek ?
Bővebben: Link A robogómban ehhez nagyon hasonnló elvü illuminátoros háttérvilágitás van három panellel ,de tökéletesen döglött a meghajtás . Mivel az LCD feszesen van forrasztva és alatta vannak az alkatrészek,ezért esélytelen,hogy megtalálom a hibát ,gondoltam épitek hozzá egy újat (van hely a müszerfalban még) . Ilyennek kellene lennie ,de sajnos az enyém nem világit |
Bejelentkezés
Hirdetés |







Megtetszett ez a kapcsolas mert preciznek tunik es van hozza nyak rajz. Ami meg erdekelne errol a kapcsolasrol,hogy a beallitott kimeno feszultseg stabil e? Tehat ha fogyaszto neluk beallitom a kimeno feszt 230 ra akkor vajon terheles utan is megmarad?
. A feszre és frekire nem nagyon allergiássak ezek a cuccok 190V-tól már jól érzik magukat. A freki lehet 45Hz-től 60Hz-ig valami, nem nagyon érdekes. Típustól függ a fogyasztás, van ameiket lehet fokozatkapcsolní így változó (35W-tól 120W-ig de van nagyobb is).







