Fórum témák
» Több friss téma |
Fórum » Akkumulátor töltő
Az R3 ellenálás negativ sarka és a pozitiv vég között 22.6 V.Ugyanez az ellenálás gate résznél és a pozitiv között 22,5-6V.A dioda az a D2 ahol a gate is van.
Az R2 ott ahol az IC bemenete van 22,5V másik végén 22,6V.Ezek mind terheletlenül.21W izzóval terhelve 10,6-10,8 , 9,8-10,2 , 10,8-11 , 11-11,2.Ugyan abba a sorrendbe mint elöször.60W izzoval is most kiprobáltam.7V,6,2V,7V,7,V. De szerintem most tök jo mert nincs füst. A tirisztor normális höfoku nem forro.Más nem meleg.Az ellenállás 1db 7W 0,1 ohmos van berakva.Jo az vagy minek a fügvényébe kell ezt kiszámitani vagy valami?
Ja és kb mekkora hutöborda kell ennek a tirisztornak?
1db 7W 0,1 ohmos
Kb. ahány tized volt van rajta, annyi amper megy át. Akkuval nézd, ne izzóval ( már ). Hűtésnek tehetsz valami 100-200 cm2 ÖSSZfelületű bordát, aztán ne égesse el a kisujjadat....
Akksival csak holnap tudom.
Ezt hogy is érted? :Kb. ahány tized volt van rajta, annyi amper megy át.Tized volt?hol?Bocs ha hülyeségeket kérdezek csak ez nem éteni.Ezt se.
pl. 2 A x 0,1 ohm = 0,2 volt, az ellenállás két VÉGE között.
privát...
HELP!
Van nekem egy 12V-os autóaku töltőm és van egy 6V, 7.2Ah-ás zselés akkum, milyen trükkel tudnám a 12V-os töltővel tölteni a pici akkut? (2 db akkum van, de nem szinkronban használom, így nem is egyszerre kell tölteni sajnos, úgy egyszerű lenne)
Sziasztok
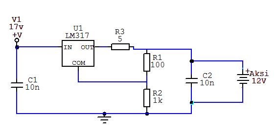
Hamarosan itt a tél, beköszönt a hideg, és az autó akkumulátorok ezt nem igazán szívlelik, főleg akkor ha a kocsi egész télen az utcára kerül . Arra gondoltam hogy összedobok egy töltőt ami szivargyújtón keresztül tölt, és akár több napig rajta is hagyhatom. A hálozati kábel bevezetése nem gond a beltérbe, mivel egy LADA személygépkocsirol van szó, mely messze híres az ajtó és a kasztni közötti pontos illesztésről . Szóval a töltő áramkör a következő lenne: Van egy trafóm ami 15v-ot ad le és max 300 mA-t. Nos ha csinálok hozzá egy lm317-es feszültség szabályzót és beállítom 14,5 v-ra (persze a trafó feszt egyenírányítom és bufferolom). Ez töltené az aksit? Rajta hagyhatnám esetleg több napig is?
Elgondolás jó csak:
Hogy korlátozod az áramot? Ha kicsi a akkumulátorfesz, akkor a töltőáram, nagy lesz. Leég a 300mA trafó. Egy héten belül mindenképp el kellene indítani az autót (meríteni az akkumulátort) Az se jó ha folyamatosan töltőd. ( ólomlemezek, szivacsos szerkezete, eltömítődik. Romlik a tároló képessége ) üdv.
Állítsd 13.8V-ra és nyugodtan egész télen rajtahagyhatod. Nekem a szünetmentes autóakkuval évek óta így megy és semmi baja.
Én uA723-at használnék, azon egyszerűen tudsz áramkorlátot és feszültségkorlátot is állítani. Persze kell egy áteresztőtranzisztor is , mert a 723 nem tud 300mA-t. pláne ha kiszámolod a 15V csúcsértékét és a disszipációt az áteresztőelemen.
Én az előző oldalon feltettem egy kapcsolást. Az kipróbált egyszerű és mindent tud amire egy autóaksi töltőnek tudni kell.
Be ehet állítani a maximális töltőáramot. és a töltőfeszültséget is feltöltés után , ha jól van beszabályozva rajt lehet hagyni az aksin. Nem kell kivenni a zárócsavarokat sem . Lehet vele zárt aksikat is tölteni. Mélykisülés estén is használható. Kis átalakítással 1-2A ostól 20-40Aos töltőáramú is lehet(csak a trafó azegyenirányítót,thiristort ésa figyelő ellenállást kell modosítani).
Szóval az áramkorlát az lényeges. Csatolom a feszszabályzót, úgy tudom az lm317-tel lehet valahogy áramkorlátot is csinálni 1 db ellenállással, csak nem tudom hova kell tenni. HELP
Szép, hogy gondoskondni akarsz az akksiról, de az elgondolás hibás, hogy nem szereti a hideget. Egyik akkumulátortipusnak sincs baja a hidegben, sőt ha nincs használva, akkor jobb, ha hidegben áll; csökken az önkisülésük, ólomakksinál lassul a szulfátosodás. Az mondjuk tény, hogy hidegben nem tud akkora mennyiségű energiát leadni, de ezen semmilyen töltéssel nem tudsz segíteni, mert ez a kémiai reakciók lelassulásából fakad (mint a lassúbb önkisülés is). Ha nem használod az autót, akkor nagyjából hetente, olyan időpontban, amikor melegebb volt aznap, indítsd be, menj vele 5-10 percet, ez idő alatt a generátor feltölti az akkut, a motor és a váltó felkavarja az olajat az alkatrészekre, összességében jobban jársz, mint a töltővel. Traktoros ismerősöknek is ezt javasoltam, amióta így csinálják, nincs szükség a külső töltőre, és könnyebben is indul a gép, persze csak akkor, ha a generátor rendesen tölt, ezt le kell ellenőrizni, mégjobb valami ledes visszajelzést beépíteni.
Tényleg igazad van! Rc modellezek és a LiPo aksimat is hidegen tárolom (hűtőben), pont az önkisülés miatt. Nem gondoltam volna hogy az ólom aksiknál is ez a helyzet, na mindegy. Mindenesetre összerakom a töltőt köszönöm a segítséget.
Hello.
Arra gondoltam,hogy átalakitom a akkutöltömet,mert igy nem mondható valami preciznek. Szóval adott a trafó,(szekunder:37 volt/70 amper) egyenirányitva. A primmer felöl triak+potival szabályozva,ami addig nem is probléma,csak hát a hálozati fesz.ingadozás,miatt igen nagy kimeneti eltérések jönnek létre. szoval triak -os megoldás marad csak valamilyen triak vezérlöt kellene csinálni ami az akku feszültségét figyeli és ahhoz képest,vezérli a triak gyujtást. Akinek van tapasztalata az ilyen kapcsolásokal,vagy ötlete erre, örülnék ha megosztaná velem.
Na megcsináltam a töltő kapcsolási rajzát, csatolom. Ez így most jó? Én úgy számolgattam hogy a kimeneten 13.8v jön le (Dudus tanácsára), az áramkorlát 250 mA, ha jól számoltam. Valaki átszámolná mert nem sok elektronikai ismerettel rendelkezem (gépész vagyok).
Valakinek nincs esetleg egy jól bevállt 12v-os töltő kapcsolási rajza mi min 20A-tud savas akkuhoz!Ja és zárlatvédett legyen ha lehet!
Csatlakozom az elöttem szolohoz,ha egy savas aksit tölteni kell az már régen roszz,de ha már tötljük akkor a kapacitás 5 százalékával nim. 12 órát nem kellenek a csilli-villi automata töltők
Kapacitás 10 százalékával kell a 12 óra. Túláramvédelemnek meg egy kisautomatát vagy olvadóbiztosítékot kell tenni, nem kell semmi vacak bele.
Amit most csináltam az egy sima trafó 230V/14V a 14V –os része egyenirányítás után, akkumulátorra megy. A 230V része triakos feszszabályzó ott lehet a töltőáramot állítani. (10-12 alkatrész)
Ki lehet egészíteni triakos optócsatolóval ami figyeli a akkumulátor feszültségét és le kapcsol. Egy 8-12A/400-600V triak csodákra képes. Csak trafót találj hozzá kb.: 400W. A kismegszakítót én is javaslóm. De ne 20A vegyél elég a 16A is. Az is ha 25A töltesz 1órán belül kapcsol ki ha 20A akkor több mint 1óra és ha hideg is van, lehet 2 nap is. Ha fordítva teszed a akkumulátort, közvetlen.
Pont van egy trafóm ami 2x14-vot tud és oldalanként kb 30 Ampert ebből akarok egy töltőt csinálni mivel lehet tölteni nagy akkukat is és bikázni is lehetne vele amit már külön átkapcsolásnál direktben gondoltam el!Még visszafelé akarok hozzá egy 500w-os invertert is a dobozába és így lenne egy univerzális készülékem tölteni,bikázni,12v-ról 220-at csinálni olyan hehyeken hol nem fér az ember 220v-hoz
Szóval érdekelne ez a triakos megoldás ha megvan neked!Köszi!
Én az előző oldalon feltettem egy rajzot, az egyszerű és tutira müködik.
Nekem ez volt a ki induló rajz. Ezeket az alkatrészeket márt nem lehet kapni, ne is keresd. Egyébként RT1975 évkönyv, 56 oldalán van. Most ezt találtam BT139F/600 triak de jó TIC226M vagy ami a kézébe kerül az amatőrnek. De 8A/400V alá, nem szoktam, választani. Diak BR100-03 vagy ER900 nem nagy a választék, talán van 10fajta mindegyik jó.
A potméter ha lehet, akkor a műanyag forgató gombost választóm. És a izzó helyére kerül a trafó 230V még kap egy zavar szűrőkondenzátort és kész. Kiegészítés a poti és a 15K közé rakom a optocsatolót, itt az a lényeg ne nulla átmenetre kapcsoljon. Pl.: MOC3020 MOC3021. Ezt vezérlem egy műveleti erősítővel. De itt, kap egy másik trafót, ami táplálja a erősítőt. 230V/2x10V 70-100mA. A kapcsolás csak fejbe van. Ha nem megy lerajzolóm, de pontos értékek nincsenek. Mert mindig attól függ, hogy mit találok. Másik egy trafóból, ennyi mindent, nem tudsz csinálni. DC 12V/ AC 230V –hóz a trafónak 2x9V -osnak kell lennie. Nagy áramok folynak. Ezért az átkapcsolást nem javaslóm. Beég a kapcsoló. Ha kötözgeted? Nehéz lesz elveszíti a jelentőségét. De te tudod.
Köszi megpróbálom összehozni ez a primér szabályzást mert tetszik nem baj ha dúrva mert kis töltőm van ez ahhoz kéne ha 150-200Ah-akkukkat kell töltenem ne legyek meglőve (mezőgazdasági gépek) és ráérek figyelni a töltést !Beállítom a megfelelő Ampert azt ha lejár a töltési idő kikapcsolom az a lényeg,hogy nagy legyen a töltőáram és ezt szerintem ezzel lehetne leg olcsóbban kihozni!Az inverterre azért gondoltam ,hogy beleépítem mert találtam egy egyszerűt mi 500W-ot tud és sima 220/12v-os trafó kell hozzá!A kapcsolást a bikára megoldanám egy nagy teljesítményű forgókapcsolóval mi rendelkezésre áll és összelegózok belőle a megfelelő kapcsolásokhoz egy egyedit
Szóval a kötözgetés nem okoz problámát legtöbb pénzt az inverter rész visz de kell mert előfordul sokszor,hogy kéne és szerintem az a két volt a szekunder oldalon nem befolyásolja annyira a működést nem spéci elektronikához inkább fúrógép és egyéb kissebb gépekhez kéne!Jól jönne télen is ha áramkimaradás van mivel a központi fűtésünk csak akkor műxik ha van delej és előfordult már több órás kimaradás is!Köszi a választ rá fogok állni a projectre hamarosan!Tényteg egy fúrógép szabályzása nem tenné meg kisseb átalakításal?
Üdvözlöm, az ACCU barátokat!
Egy kis áramkörrel szeretnék hozzájárulni a töltők sikeres elkészítéséhez. A leg egyszerű töltőből is komfortos automata töltő készíthető. Kiküszöböli az egyszerű kialakításból eredő hátrányokat. Ezt a kis áramkört, már régebben készítettem, és használom több példányban. Olyan töltő kapcsoláshoz ajánlom, ami nem rendelkezik feszültség figyeléssel. Ezzel a kiegészítéssel egy nagyon barátságos töltőhöz jutunk, még az egyszerű vásárolt "gagyi" töltő esetén is használható. A működéséről: - A készülék lelke, egy 12V-os relé. Ez kapcsolja a 230V-ot a töltőre. Ha a töltő nem tirisztoros, akkor két záró érintkezővel a 230V-ot célszerű kapcsolni, a harmadik záróval a 12V-ot. Persze lehet, csak a 12V-ot kapcsolni, de akkor a töltő a hálózaton marad. A relének, illik tudni megszakítani, a töltőáramot! - A következőt teszi a kapcsolás. Ha jó polaritással kapcsoltuk az aksit a töltőre, és minimum 10V van benne, akkor 3sec múlva, rákapcsolja a töltőt a hálózatra, ill. az akkumulátort a töltőre. Folyamatosan ellenőrzi, hogy az aksi feszültsége, elérte-e a 14,2V feszültséget (ennek szintje beállítható a potin). Ha elérte, akkor lekapcsolja a töltőt a hálózatról. Tehát a töltő akár állandóan be lehet kapcsolva, mert a relé kikapcsolja a 230V-ot. Ezért nem kell figyelni, mikor kész a töltés, mert az a "villanyt is leoltja maga után". A feszültséget, mindig abban a pillanatban méri, mikor a hálózati feszültség, pont a nullponton van. Ez azért előnyös, mert ilyenkor nem folyik töltőáram, és az nem hamisítja meg a mérést. Két nyomógombbal, a töltés ki-be kapcsolható. De ha levesszük töltés közben a sarukat, akkor is lekapcsol a töltő. Kikapcsolt állapotban, az önfogyasztás olyan kicsi, hogy akár hetekig rajta maradhat az aksi, a töltés után a töltőn. - A Töltőáramot, az áramkör nem korlátozza. Az, az eredeti töltőnek feladata. (Általában úgy vannak méretezve az egyszerű trafók, hogy nem szükséges az áram korlátozása.) A töltőt a saruk rövidre zárásával, nem lehet tönkre tenni, mert ha nincs meg az aksiban a 10V, nem kapcsol be a töltő. Ha a relé a 12V-ot is kapcsolja, akkor fordított polaritású ráhelyezéssel sem lehet ugyan ebből az okból kárt okozni a töltőben. Bármely teljesítményű 12V-os töltőhöz használható, csak a relé kapcsolási áramától függ az áram érték. Relének az EVIG KR11-es 12V DC relét javaslom, esetleg HJQ-22F-12 Relé, vagy SCHRACK RM 705012- relét. Ezek három-négy érintkezősek és 6-10A áramot simán visznek. Egyszerűen beszerezhető, vagy a fiókban heverő alkatrészekből áll, kivétel a kis tirisztort. Ez tárolja a ki-be kapcsolási infót. De helyettesíthető bármely kis tirisztorral. Ha nincs szükség ki-be kapcsolásra, a nyomógombok akár el is maradhatnak. Olyan szulfátmentesítő töltő esetén, ahol a töltőáramot a szekunderkörben elhelyezett izzó korlátozza, a 12V-os kontaktus szükségtelen. Ilyenkor fordított polaritású ráhelyezés esetén, a töltő nem kapcsol be, viszont az egyenirányító híd kinyit és az aksi töltöttsége a lámpával tesztelhető. A figyelő rajza A figyelő nyomtatott áramköre Ugye milyen egyszerű szerkezettel is lehet számtalan előnyt kovácsolni? Sok sikert az építéshez! üdv! proli007
A kiegészítés.
Beállítás kérdése, hogy ki mire állítja. Javaslat 13,8V a 5K potival ekkor a kétszínű LED vált. Hogy biztosan lásad a váltást, a 741. ICnél 3-6lába közötti 91K ellenállást ne rakd be. Ha megvan a 13,8V, akkor kösd be, a 91K ellenállást. Ekkor ablak komparátorként, üzemel. És ha 470Kpoti 0ohmos, akkor 15V-nál kapcsol ki, és 12,2V –nál be. Ha a 470K poti 470K akkor 13,99V -nál kapcsol ki, és 13,55V -nál be. Ha töltésnek nagy áramot választasz ki/be kapcsolgat. AMIRE FIGYELNI KELL a feszültség ne menjen 14,8V magasabbra. ROBBAN az akkumulátor. Főként a zárt. Én úgy állítottam, hogy kb 1V ki/be kapcsolás, és a kikacsolás 14,7V történik. Egyébként finoman lehet szabályozni a tiakos résszel 0,1A is lehet tölteni. De ez márt egy másik kérdés. üdv.
Én a gyártók által megadott intenzív gázképződés határát, szobahőmérsékleten 14.4V, nem lépném túl.
Bocs hogy belepofázok, de a kétszínű Led-et szerintem a GND-re szántad, nem a -12V-ra.
A BC bázisára és a földre egy diódát tennék záróirányban. (BE letörési feszültsége kb.7V) üdv! proli007
Köszi a segítséget meg fogok vele próbálkozni! :yes: A feszt én is 14.4re állítínám max ez a leg elfogadottabb határérték és nem robban szobahőmérsékleten sem!
|
Bejelentkezés
Hirdetés |




A tirisztor normális höfoku nem forro.Más nem meleg.
Ezt hogy is érted? :Kb. ahány tized volt van rajta, annyi amper megy át.
. Arra gondoltam hogy összedobok egy töltőt ami szivargyújtón keresztül tölt, és akár több napig rajta is hagyhatom. A hálozati kábel bevezetése nem gond a beltérbe, mivel egy LADA személygépkocsirol van szó, mely messze híres az ajtó és a kasztni közötti pontos illesztésről 





Szóval a kötözgetés nem okoz problámát
legtöbb pénzt az inverter rész visz de kell mert előfordul sokszor,hogy kéne és szerintem az a két volt a szekunder oldalon nem befolyásolja annyira a működést nem spéci elektronikához inkább fúrógép és egyéb kissebb gépekhez kéne!Jól jönne télen is ha áramkimaradás van mivel a központi fűtésünk csak akkor műxik ha van delej és előfordult már több órás kimaradás is!Köszi a választ
rá fogok állni a projectre hamarosan!Tényteg egy fúrógép szabályzása nem tenné meg kisseb átalakításal? 




