Fórum témák
» Több friss téma |
Fórum » Csöves erősítő készítése
Ne feledd betartani a fórum viselkedési szabályait, és a topik megmaradásának feltételeit. [link]
A téma átmenetileg fagyasztva lett, hozzászólni nem tudsz!
Rápróbálok hátha jó lesz.
Köszi! A hozzászólás módosítva: Szept 13, 2012
Szia! Ugyanilyen tv kimenőkkel építettem sztereoban,és remekül muzsikál.
Attól is függ hogy mekkora,és milyen hangszórót teszel rá. Én jó nagy RFT zenekari hangszórót tettem rá. 6ohm-osat. Amivel nagyon jó,erős,testes mély jön ki! Sima 2x4 ohmos jó minőségü "mini hifi" hangfallal is jó volt,de természetesen nem úgy adta a mélyeket. Már csak a méretei miatt sem.. de azzal is jól szólt!A rádiókimenőkkel nincs tapasztalatom,de állítólag azzal is jó! Gondoljunk csak a Pacsirta "ici-pici" kimenőjére.. az is kellemesen,meglepően jól szól..
Remekül szól, de. A rádiókban, de különösen a TV-kbe a beépített hangszórók méretei erősen korlátozottak, 70 - 100 Hz alatt nem is igen sugároztak. Ehhez, és ahhoz a néhány W -hoz pedig nem volt szükség nagyméretű kimenő trafóra. Ha ezzel megelégszel, akkor megfelel.
Sziasztok!
Lenne egy kérdésem mivel a csöves erősítőkhöz nem igazán konyítok,biztos vannak itt szakik. Vettem egy kis csöves fejhallgató erősítőt. A csövek 6n1p a meghajtó, 6n8c a végfok, otl-es. Érdemes lenne ezt upgradelni valamilyen helyettesítő csőre (6sn7, Ecc88 stb.) hangminőség szempontjából? A másik hogy ezeket közvetlen ki lehet cserélni vagy bütykölgetni kell hozzá? De más csőalternatívára is kíváncsi lennék, hátha tud vki olyan helyettesítőt ami még jobb minőségű az említett (6sn7, Ecc88) csöveknél (neten ezeket találtam helyettesítőknek elsőre)? Köszi
Sziasztok!
Csöves erősítőhöz keresek kimenőnek való vasanyagot időtlen idők óta, de a legjobb amit eddig találtam a 0,35 mm-es lemezvastagságú TV képkimenő szilíciumvas. Használtak normál kereskedelmi rádiókban, tv-kben 0,15 mm vagy annál kisebb vastagságú lemezt magyarországon?
Fóliakondit alkalmazhatok-e csöves tápegységbe elkó helyett? Drága lenne és sokat kéne használni, de lenne-e valamilyen hátránya, esetleg előnye?
A mai modern, -persze jó minőségű- elkók helyett fóliákat alkalmazni hatalmas pazarlás a hellyel,meg a pénzzel is.
Trafólemezt (dinamó lemezt) kétféle vastagságban, és kétféle ötvözetben gyártanak. A vastagság 0,35; és 0,5 mm -ben létezik, a 0,35 mm vastagságút hangfrekvenciás, míg a 0,5 mm vastagságút inkább hálózati transzformátorokban használják. A szilícium ötvöző anyag 2 - 4, valamint 8 - 10 %, az előbbieket inkább villamos gépekbe használják, míg az utóbbiak a transzformátorok anyagai. Ezek a változatok gyakorlatilag lefedik a hálózati, és a hangfrekvenciás tartomány igényeit. Szélessávú transzformátorok készítéséhez vas nikkel ötvözeteket használnak, permalloy néven ismertek, ennek vastagsága 0,15 mm, és 0,3 mm. Ezzel az anyaggal több száz kHz sávszélességű transzformátorok készíthetők, kis veszteségűek, nagy kezdeti, és nagy maximális mű -vel rendelkeznek, de igen hamar telítődnek, 0,5 - 0,6 T a max indukciójuk.
Üdv Mindenkinek!
Az lenne a kérdésem, hogy az helyén való-e, hogy elméletileg a gu50-nek a fűtése 12,6v=, és amikor én a 12,2v= körüli fesszel megfűtöm egy idő után rendesen felizzik a szál a pentódában?(az idő kb 10s) Illetve az ECC82-nek is 12,6v-os a fűtése, és neki is egyenfeszt adok, ugyanazt(12,2v=), és az rögrtön felizzik és vörösen izzik utánna is? Sajnálnám, ha túlfűteném őket, és tönkremennének! Előre is köszönöm a válaszokat!
Szerbusz Mocskos!
Időtlen idők ótaaa?? Mert mi az indítékod hogy szűzhártyavékony lemezből csinálj kimenőt? Az igaz hogy sokan hangoztatják : a kimenő lemeze minél vékonyabb, annál finomabb felbontású, dinamikusabb és jobb mélyű/magasú lesz. De ennek könnyebben megfelelsz ha "szalagmagos" azaz hipersil után nézel - annak tényleg vékonyak a lemezei. Az utóbbi pár hétben a neten kapásból 5 darab különféléhez sikerült hozzájutnom. SM85A vasból egy 10-15W-os kimenő bőven kijön. Nálam ebből messze a hallható tartományon kívül eső átvitelű kimenőket sikerült minden boszorkányság nélkül összehozni. Vagy valami kemény 50-100W-oson töröd a fejed ? Ahhoz meg keress valami antik AV760 , ST080 vagy APX/APT kimenőt - lehet nem 0.15 vastagok a lemezei, de a belőlük készült kimenő trafók máig megállják helyüket. A hozzászólás módosítva: Szept 14, 2012
Hátránya: baromi sokba kerülne, és 5x akkora dobozban férne csak el ...
Előnye : a mai elkók méretei és paraméterei mellett nincs ezen a felhasználási területen előnye... Nem kéne elszállni pár megszállott * elmélete okán... ha egyáltalán hallottál/olvastál ilyesmiről ez ügyben valahol is. Hogyha csöves erősítőt készülsz gyártani, néha tarts szem előtt pár praktikus és rég bevált módszert, és ne hallgass a szélsőségesekre! Lesz azzal amúgy is elég gondod - gondolj csak a dobozolásra, mechanikai kivitelezésre... Amíg a panelt és a kimenőt gyártottam, azt hittem én is hogy mindjárt kész leszek ... A hozzászólás módosítva: Szept 15, 2012
Szia! Hát mi tagadás azért erősen érdekelne egy testesebb kimenőpárossal is.. mert ha ezzel ilyen akkor ugye azokkal vajon milyen is lehet?
Itt a fórumon is olvastam már sok hozzászólást,amelyben az "igencsak megéri kipróbálni" kategóriába tette mindenki! A csöves televízókban lévő hangszóró igaz hogy méretében is kicsi.. maga a kapcsolástechnika is olyan amilyen,de azt az 1,5W-ot nagyon szépen hozza. Bármelyik mai tévét kenterbe vágja.. hangrendszerestől együtt. Mondjuk ha az Orion 70-est nézzük.
Köszönöm szépen a segítséget és elnézést a késői válaszért!
Üdv Mindenkinek.
A Puskás börzén rám akadt 2db 6c33c-b cső, ebből szeretnék egy egyszerű SE-t készíteni. Egyszerűbb csővel szerettem volna kezdeni, amit pl. a topik elején javasoltatok (pcl86, ecl86; el84, el34), de a börzén egyszerűen nem találtam, ezeket meg nem tudtam ott hagyni. A fő problémám az, hogy a neten található kapcsolási rajzok több mint 90%-a hibás (a legtöbb fórumon mindegyikben találnak valamilyen hibát). Próbáltam visszakeresni itt, hátha már volt téma, de 1500 oldalnyi anyagot egyszerűen nem tudok átolvasni, 100-150-nél kikészültem. Van valakinek olyan kapcsolási rajza, ami a tápot is tartalmazza(és az is csöves)? A legfőbb szempont, hogy minél egyszerűbb legyen Előre is Köszönöm
Pucuka köszönöm a válaszod.
Szpisti: Idézet: „a kimenő lemeze minél vékonyabb, annál finomabb felbontású, dinamikusabb és jobb mélyű/magasú lesz.” Pont ezért keresek ilyet. Hangszererősítőhöz kell 4W-ra, hipersil trafót pedig nem használnak ilyen célra, nyílván jó okkal.
2*6,3V
Ugyanis dupla dióda külön külön fűthetőek az oldalak de egyben 12,6V
Pontosabban, az ECC82 nek a 4,5 és 9 lába között 6,3 V/ 300 mA párhuzamosan a két fűtőszál, a 4 és 5 lába között 12,6 V / 150 mA sorosan a két fűtőszál, fűtheted.
Einstein: minkét csövet fűtheted párhuzamosan 12,6 V egyenfesszel, az a 0,4 V nem sokat számít az ECC nél, a GU nál semmit. Fűtheted egyennel, és váltóval is, a fűtésnek mindegy. A fűtőszálak meg izzanak, ahogy tudnak, ez normális. A hozzászólás módosítva: Szept 15, 2012
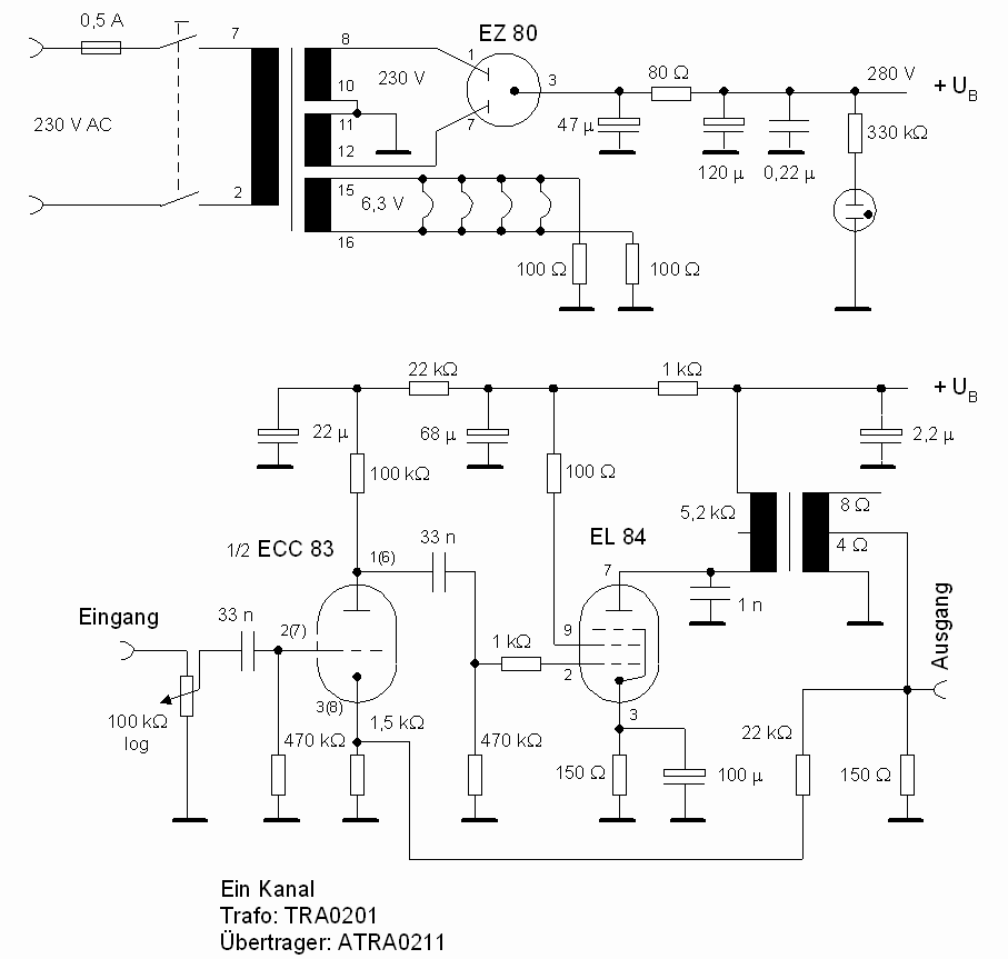
Kinéztem el84-hez egy egyszerűnek tűnő kapcsolást. Táppal, kimenőve, mindennel
Erről tudtok véleményt mondani? A hozzászólás módosítva: Szept 16, 2012
Üdv Pucuka
Ezt igen elnézted ! A 4-es és 5-ös lábon 12,6 Volt a fűtés 9-es láb szabad és 0.3 Amper. A 4-es meg az 5-ös láb összekötve mondjuk +6.3 Volt a 9-es lábra a -6.3 Volt kerül ,és persze így 6.3 Volt és 0.6 Amper lesz a fogyasztás .Az utolsó megoldás párhuzamos míg első soros egy csövön belüli fűtés . A TV-k-nél egyébként 0.3 Amper volt a fűtés PL500 , E88C , EF86 stb PCL86,84,85 sorba (NTK+ellenállás ) kötve . Üdv
Szerintem korrekt!
Ha sztereót szeretnél, akkor a két csatornára egy EZ80 kevés. Vagy kétszer építed meg a tápot, vagy a két EZ80-at úgy kötöd be, hogy egy cső egy ágat egyenirányít - párhuzamosan kötött anódokkal. Használhatsz EZ81-et, abból egy is elég.
Na ne viccelődjünk.
6,3 V-ról 300 mA, 12,6 V-ról 150 mA a felvett fűtőáram. Nézd csak meg adatlapon (ECC82 és 12 AU7 adatlapot mondjuk).
Sziasztok! A PCL86 SE után megépítenék egy EL34SE-t.. ECC82 v.83-as előfokkal. Valaki tudna egy jó kis egyszerü,ütős kapcsolást hozzá? Nekiláttam az egyiknek,és már félig össze is raktam,amikor láttam hogy EL84-es a kapcsolás! Hát kicsit mérges lettem mikor tudatosult,hogy az nekem EL34-esem van,és bizony nem azonos az EL84-el..
Ha jól nézem az elektroncső atlaszt, akkor mindenféle korrekció nélkül helyettesíthetem az EZ80-ast EZ81-gyel. Jól mondom?
A hozzászólás módosítva: Szept 16, 2012
A különbség csak annyi, hogy az EZ81 nagyobb áramot tud egyenirányítani, ezért a fűtőárama is nagyobb. A nagyobb fűtőáram igényt figyelembevéve helyettesíteni tudod
Szerintem is teljesen jó, és korrekt ez a kapcsolás (sztereóban EZ81-el, vagy 2db EZ80-al, csatornánként saját szűrő, csatolásmentesítő körrel). Ha van fojtótekercsed, a 80 ohm helyett érdemes használni, de a kapcsolás úgy ahogy van teljesen korrekt tápellátású, mindenképpen érdemes megépíteni, biztosan nem okoz csalódást.
Az mc-4 által linkelt Borbély féle 6C33C SE kapcsolás is feltétlenül figyelemre méltó, csak ajánlani tudom. |
Bejelentkezés
Hirdetés |


Attól is függ hogy mekkora,és milyen hangszórót teszel rá. Én jó nagy RFT zenekari hangszórót tettem rá. 6ohm-osat. Amivel nagyon jó,erős,testes mély jön ki! Sima 2x4 ohmos jó minőségü "mini hifi" hangfallal is jó volt,de természetesen nem úgy adta a mélyeket. Már csak a méretei miatt sem.. de azzal is jól szólt!

6,3 V-ról 300 mA, 12,6 V-ról 150 mA a felvett fűtőáram. Nézd csak meg adatlapon (ECC82 és 12 AU7 adatlapot mondjuk).
