Fórum témák
» Több friss téma |
Sziasztok,szeretnék csinálni egy 3 csatornás fényorgonát,egy ilyesmit:Bővebben: Link
ezzel az a gond hogy túl drága,valami olcsóbb megoldás kéne,ugyancsak LED-ekkel,ha esetleg valakinek akad rajza és felteszi azt megköszönném. A hozzászólás módosítva: Szept 17, 2012
Még is mennyit szeretnél rá szánni? Csak mert ahogy elnézem 1000Ft-ból meg van.
hát olyant szeretnék ami 1000Ft-ból megvan,ugyanis az IC ami a V-GND generálja 2000Ft
Nincs esetleg 2x9VAC szimmetrikus transzformátorod?
Mert akkor lesz +/- 12V-od és nem kell az IC, ami minusz feszt állít elő, de találtam egy másikat, ez csak +12V-ot igényel.EZ lenne az, de ha jól értettem ez úgy működik mint egy 3 sávos kivezérlés mérő. Szerintem ha az AN6884 IC-ket le hagyod és a bemenet helyére tranzisztort teszel, mint azon a rajzon amit küldtél, akkor működnie kellene!
Én kezdő vagyok,mindent rajz szerint csinálok,de azt a minusz-ost nem nagyon értem,ez az egész 12 voltrol működik
Milyen tápegységről szeretnéd működtetni?
S nem osztod meg velunk?
Hatha mas is ...........
majd ha megkaptam akkor bescanelem
csak meg nincs nallam :d
na johetnek meg az otletek me olyan rajzot kaptam ami nem volt jo
A hozzászólás módosítva: Szept 17, 2012
ITT van még egy, erre is csak a tranzisztorok kellenek, LED-ek, és előtét ellenállás, ha gondolod be rajzolhatom a végére.
Hello!
Nincs itt semmi mínusz feszültség. A TS921 csak féltápfeszültséget állít be, a műveleti erősítők munkapontja számára. Ez egész IC állományt meg lehet úszni egy LM324-el és egy TL081-el (vagy ami éppen kéznél van TL071 - LM741.., mert a TS921-nél követelmény, az nincs semmi). üdv! proli007 A hozzászólás módosítva: Szept 17, 2012
es azt mondod hogy az olcsobb lesz??
esetleg rajzot tudsz kesziteni??
Hello!
Nem értelek! Ott van a rajz, amit belinkeltél "Bőveben link" alatt. Ara válaszoltam. De mi lenne ha megnézted volna pld. ha itt a HEStore-ban, mennyibe kerülnek az IC-k. Na az még nem kerül semmibe.. Ha lehetne kérni, mondat elejére nagybetűt és végére pontot tennél? üdv! proli007 A hozzászólás módosítva: Szept 17, 2012
Sziasztok! Szóval azzal kezdeném, hogy kezdő vagyok, úgyhogy sok dolgot nem tudok még.
Van 4 db kék ledem. Minden led előtt egy 670 ohmos ellenállás. (amit multiméterrel mértem) A négy kék keld párhuzamosan van kötve. Anno, én 12V DC-ről használtam szobavilágításnak, de láttam hogy valaki ritmusra villogtatja, ezért a szobavilágítás helyett inkább szobai "diszkófénynek" használnám. Van egy 2.1-es erősítőm amire rákötöttem ezt a négy db kék ledet, persze az ellenállások ott voltak a ledek előtt, mert különben kiüti az erősítő (tapasztalatból tudom ) rákötöttem a középmagas kimenetére az erősítőnek. Ez nagyon jól villogtatja, de az erősítő nekem kell a hangfalaimhoz. Valamint van még ugyan így négy piros led, előttük 670ohm-os ellenállásokkal, párhuzamosan kötve. Ezt az erőítő mély kimenetére kötöttem, de ezt ugyan csak használni szeretném hangfalhoz.Szóval egy olyan áramkört szeretnék, amit vonalszintű kimenetre tudok kötni, és középmagas hangokat a kék ledekre, a mély hangokat pedig a piros ledekre adja le.
Hello. A csatolt fenyorgonat szeretnem megepiteni ám nem 4 led-bol hanem 80 akar 100 db leddel szinenként. Mit kellene változtassak a rajzon?
Mi akadályoz meg benne ?
80/100 db led bekötését kell kitalálnod és az így elő állt ledes modulok áram/fesz igénye számítható lesz. Ezek után a megfelelő terhelhetőségű végfokozatot kell elé rakni amit kapcsolgat a vezérlő eleje. 12 voltról kb.: 4-5db zöld , sárga led hajtható meg kényelmesen sorba kötve. Kb.: 2 Voltos nyitó feszültséggel számolhatsz ledenként. Pirosból akár 6-7 is lehet mert 1,5 V a nyitó feszültsége. A soros kapcsolásból adódni fog egy munkaponti feszültség (ledekszáma*nyitófeszültségük) ezt ki kell vonni a 12 Voltból. Ekkor ezzel a feszültséggel kell előtét ellenállást számolni a ledeken átfolyó áramhoz . Ez kb.: max 5-10 mA. Előtét ellenállás értéke { ohm -ban} megkapható : [12V-(ledekszáma*nyitófesz)] / átfolyó nyitó irányú áram {mA} Eddig egy darab ágat számoltunk ki ami tartalmaz 4 5 darab egymás után kötött azonos szinű ledet. De mivel sok darabot akarsz használni akkor több ilyen sorba kötött részletet kell párhuzamosítani. Pl.: legyen 100 db leded. Sorba kötsz mondjuk 5-öt akkor ilyen 5ös soros ágból 20dbot kell párhuzamosan kapcsolnod a 100db led felhasználásával. Ekkor kiderül mekkora a teljes áram igény is. Mivel 5 darab led van sorba kötve , azokhoz kiszámoltál megfelelő előtét ellenállást a megfelelő munkaponti áramhoz pl.: 10 mA-re méretezted. Akkor most már kiderült hogy 20 db párhuzamos ágad van. Így 20ág*10mA = 200 mA fog folyni összesen a ledeken keresztül. Ekkora terhelhetőségű félvezetőre van szükségünk a kimenő fokozatokban. Mondjuk 3 db ujabb tranzisztor felhasználásával a T2 T4 T6 elmeket kiegészítve darlingtonos fokozattá alakítva BC301 tranzisztorral vagy ha ez kicsi lenne akkor BS170 fetet használva mint kapcsolót. Természetesen csatornánként 100 100 100 lednek az összáramfelvétele 600mA lesz. Tehát érdemes lesz valami rendesebb tápról járatni ami legalább 1Amperrel biztosan terhelhető lesz. Amennyiben sokallod a 20 db párhuzamos ágat akkor lehet a ledek tápfeszét növelni. Ekkor kell 7812 stabilizátor az áramkör erősítő szűrő körének. pl.: 24 voltnál már sokkal több ledet köthetsz sorba és így kevesebb párhuzamos ágad lesz, ezáltal kisebb áramfelvételed a teljes modulra. Röviden ennyit a méretezésről. Érdemesebb lenne gyakorlati méréseket végezni sorba kötött diódák és előtét ellenállással. Pl azt amit a rajzon látsz 220 ohm és 4 5 db led sorba ráadva a tápot érzékelhető a fényerőssége. Megmérve a munkaponti áram/feszültség értékeket megismered a számítandó további paramétereket. Némileg módosítva ellenállás csökkentve növekvő fényerőt kapsz. Természetesen ügyelve a határadatok túllépésére. Kis ellenállás nagy áram --->>> egyszer használatos felizzó ledet eredményez !!!
Sziasztok!
Egy kis segítséget szeretnék kérni, Van egy ilyen fényorgonám, csak nem működik tökéletesen. Ledeket akartam meghajtani róla, az optocsatólók helyett, a műveleti erősítő lábára mentek volna tranzisztorok, de onnan viszont nem hajlandóak teljesen kinyitni, így a ledek sem világítak normálisan. Próbáltam úgy hogy beraktam az optocsatolókat, de azokkal se működött normálisan, mert a bemeneti oldalon azok is kevés feszültséget, és áramot kaptak, így a kimeneten hatalmas volt az ellenállásuk ( talán 4Mohm körül ) Ezzel szerintetek mit lehet kezdeni, hogy értelmesen működjön?
Szia! Lehet tönkre ment az IC2-es LM324. Cseréld ki és teszteld. Ha lehet állítsd vissza az eredeti állapotot is. Az optocsatoló LED-jeit is kimérheted. Ha van egy pár normál LED kéznél, ( S az optok is foglalatban vannak. ) akkor az optocsatolók LED-jei helyére tedd őket be megfelelő polaritással. Ezzel az IC2-es kimeneteit tudnád ellenőrizni.
A hozzászólás módosítva: Dec 22, 2012
ja és a nullátmenet vezérlőt és a kimeneti tranzisztorát is ellenőrizd. Ez az áramkor biztosítja a triakok számára a hálózati szinkront.
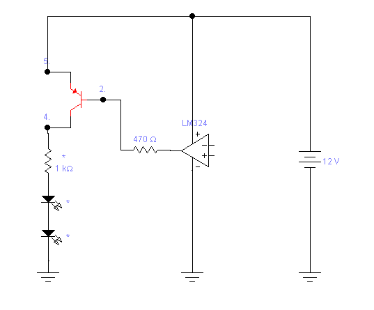
Az ic működik, az optocsatolók helyére ledeket rakva, rendesen villognak ahogy kell. Triakok viszont nincsenek benne, mert egyen 12V-ot akartam kapcsolni vele, így tranzisztorok vannak benne. Az optocsatolók helyére most beraktam kisebb tranzisztorokat, így világítanak is a ledek teljes fényerővel, viszont fordítva. Pont akkor világítanak amikor sötétnek kéne lenniük. A tranzisztor kollektora és emittere van az optocsatoló 4,5 lábán, a bázis pedig a 2-esen.
Ha viszont hülyeségeket csináltam akkor bocsi, még nem vagyok túl profi, inkább csak lelkes
Hello!
Az LM324 kimeneteihez használj egy-egy PNP trtanyót. A Led-eket a +12V és az emitter közé tedd (persze előtété ellenállással). Bázis az LM kimenetére, kollektor a GND-re. És akkor fog villogni, mikor kell. LM kimenetén a soros 470ohm-ot zárd rövidre. Más nem kell. üdv! proli007 A hozzászólás módosítva: Dec 22, 2012
Köszi, holnap akkor teszek majd rá egy próbát!
Bár én az LM324-es kimenetein bent hagynám az ellenállásokat de majd meglátod...
Az eredeti kapcsolást figyelembe véve a LED-ek vannak negatívra ( GND-re ) kötve? |
Bejelentkezés
Hirdetés |











