Fórum témák

» Több friss téma
Fórum » Elektronikában kezdők kérdései
- Ez a felület kizárólag, az elektronikában kezdők kérdéseinek van fenntartva és nem elfelejtve, hogy hobbielektronika a fórumunk!
- Ami tehát azt jelenti, hogy a nagymama bevásárlását nem itt beszéljük meg, ill. ez nem üzenőfal!
- Kerülendő az olyan kérdés, amit egy másik meglévő (több mint 17000 van), témában kellene kitárgyalni!
- És végül büntetés terhe mellett kerülendő az MSN és egyéb szleng, a magyar helyesírás mellőzése, beleértve a mondateleji nagybetűket is!
Lapozás: OK   1806 / 4060
(#) blackdog válasza (Felhasználó 15355) hozzászólására (») Okt 4, 2012 /
 
Tápfeszültség alatt értem, hogy mikrovezérlő kimenete vált nyit egy tranzisztort ami kapcsolja a tápot a relének.
[off]
reloop
Igazad van. Lazítanom kellene és a nyelvtan sosem volt az erősségem bár ilyen elemi hibát ritkán vétek.
(#) proli007 válasza PER hozzászólására (») Okt 4, 2012 /
 
Hello!
- A "jobb felső" az egy mezei ellenállás, ami modellezi a sziréna terhelését. (Csak az Rx ellenálás jelölése helyett beleírtam, hogy "sziréna".)
- Ha nF-ot írtam oda, akkor az nem? Ez csak a belső referencia pont szűrése, ahol 10..100nF-ig bármi megfelelő lehet.
- Nem a DC analízist, hanem a tranzies analízist kell választani..
üdv! proli007
A hozzászólás módosítva: Okt 4, 2012
(#) hariimi válasza blackdog hozzászólására (») Okt 4, 2012 /
 
Köszönöm aszegitséget
(#) PER válasza proli007 hozzászólására (») Okt 4, 2012 /
 
Oké, értem az ellenállás dolgot. Akkor hogy betettem egy fogyasztót, az úgy okés elvileg.
A többi írásod nem értem
Bocs, próbálkozom..
Most itt tartok, de nem szakad az áramkör. Miért? Mit kell állítanom?
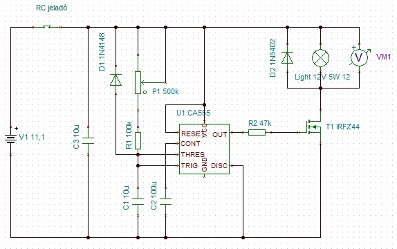
(#) proli007 válasza PER hozzászólására (») Okt 4, 2012 /
 
Hello!
Te DC analízist választottál, de az Analysis/Transien menüt kellett volna és beállítani ami a képen van..
üdv! proli007
(#) PER válasza proli007 hozzászólására (») Okt 4, 2012 /
 
Semmi ilyet nem választottam
Hol keressem ezt a beállítást?
(#) PER válasza proli007 hozzászólására (») Okt 4, 2012 /
 
Megtaláltam a beállítást.
Viszont semmi nem változott.
A földelést nem kötöttem be, így van megfelelő fesz.
Ha leföldelem, akkor nincs értékelhető fesz.
továbbra sem látom az időzítő hatását
(#) proli007 válasza PER hozzászólására (») Okt 4, 2012 /
 
Hello!
Nem baj, hogy az 555-nek nincs negatív tápja? (A földet meg oda kell tenni, mert a feszültség méréskor ahhoz a potenciálhoz képest jelennek meg.)
üdv! proli007
(#) PER válasza proli007 hozzászólására (») Okt 4, 2012 /
 
Föld betéve, de negatív melyik lenne? Mindent bekötöttem
(#) proli007 válasza PER hozzászólására (») Okt 4, 2012 /
 
Hello!
Ott van az 555 GND lába, ami nincs a táp negatív pontján..
üdv! proli007
(#) PER válasza proli007 hozzászólására (») Okt 4, 2012 /
 
Már írtam, hogy azóta rákötöttem!
De akkor meg 2,4mV van kimeneten és kész. Az időzítő ettől még meg se nyikkan
(#) proli007 válasza PER hozzászólására (») Okt 4, 2012 /
 
Hello!
Vajon a tranziens analízist választottad? Mert honnan vetted a 2,4mV értéket? A 100µF-ot lecserélted 100nF-ra?
üdv! proli007
A hozzászólás módosítva: Okt 4, 2012
(#) PER válasza proli007 hozzászólására (») Okt 5, 2012 /
 
Igen, lecseréltem mindent, amit írtál.
A fájlodat nem bírom megnyitni, megeszi az összes memóriát a gépen, majd megöli a progit.
Pedig memória van dögivel a gépben...
(#) oleg53 válasza blackdog hozzászólására (») Okt 5, 2012 /
 
Sziasztok!
Bocs, ez most csak agytúráztatás lesz, a relék gyakorlati trükkjeihez nem értek.
Szóval.
A zéner ilyen bekötésének én sem látom értelmét, mert így nyitóirányban működik akár meghúz, akár elenged a relé.

Ha a zéner a védődiódával lenne sorban a védőágban, úgy már lenne szerepe (persze biztos van a valóságban is). Ilyenkor a tekercsben indukálódó feszültség az elengedés kezdeti pillanatában akkorára ugrik, hogy a védődiódát és a zénert is kinyissa. A tekercsen átfolyó áram csökkenésének meredeksége pedig a rajta eső feszültséggel arányos. Tehát a tekercs árama meredekebben esik, a tárolt energia rövidebb idő alatt válik hővé, és gyorsabb az elengedés.
Erre nem én jöttem rá, csak láttam már máshol ilyen fojtó megoldást.
Szerintem simpi is ilyesmire gondolt, de a leírás alapján nem erről van szó.
Bocs, ha fölöslegesen írtam.
Üdv!
(#) world-s hozzászólása Okt 5, 2012 /
 
Sziasztok! Lenne egy gyors kérdésem. Van egy ilyen lámpám:Link. Vettem be egy LED-es 12V os izzót (sok ledes) a halogén helyett. Sajnos kiderült, hogy a lámpa váltó szert ad ki, a ledes izzó meg váltóáramos, ezért szépen vibrál az egész. Ha teszek bele egy Graetz egybe alkatrészt, akkor ez megoldja a problémát, vagy még kell más is hozzá? Egy ilyen lámpához/izzóhoz milyen egybe szerelt Graetz kell ami elviszi? Amúgy lehet elérni ezzel áram-megtakarítást, vagy csak akkor ha a lámpa belsejében lévő trafót is kicserélném valami kimondottan LED meghajtásra szánt dologra? Köszönöm. Zoli
(#) pjg válasza world-s hozzászólására (») Okt 5, 2012 /
 
A LED-es 12V os izzó stabil egyenfeszültséget igényel. Akkor jársz a legjobban, ha a trafót is kicseréled egy megfelelő teljesítményű, kapcsolóüzemű, 220/12V-ot biztosító tápra. Lehet, hogy olcsóbban kapsz egy eleve LED-es lámpát kompletten.
A hozzászólás módosítva: Okt 5, 2012
(#) nedudgi válasza world-s hozzászólására (») Okt 5, 2012 /
 
Az egyenirányító mellett szükség van a feszültség szűrésére is, amperenként 2000µF körüli kondenzátor megteszi. Legalább 35V feszültségűt keress.
Azt is megteheted, hogy kifejezetten LEDmeghajtó áramkört teszel bele, valószínűleg jobb lesz a hatásfok.
(#) world-s válasza nedudgi hozzászólására (») Okt 5, 2012 /
 
A kondit hova kell tenni? Csak azért kérdem, mert első körben először megnézném vibrálás nélkül, hogy egyáltalán fényileg kielégítené -e az igényeimet a dolog. És ha igen, akkor cserélnék esetleg ledmeghajtóra. Köszi.
(#) nedudgi válasza world-s hozzászólására (») Okt 5, 2012 /
 
A kondenzátort a Graetz '+' és '-' kivezetésére kell kötni.
A LED körte milyen? 12V vagy xxx mA?
A hozzászólás módosítva: Okt 5, 2012
(#) electromanus válasza proli007 hozzászólására (») Okt 5, 2012 /
 
Köszönöm szépen a válaszokat !
Ezek szerint elég ha 1A-es biztosítékokat veszek az aksihoz.

"3. A bizti annak fogyasztástól is függ, amit rákötsz. 1,2Ah-ás aki folyamatosan 120..240mA-al terhelhető, impulzus szerűen többel is. Vagy is 316mA..1A-os bizti megfelelő lehet. Nagyobb áramú ellenállása is kisebb, tehát a feszültség veszteség is kisebb lesz rajta. "

Mit jelent az impulzusszerű terhelés ?
Folyamatos terhelés, gondolom azt jelenti, hogy rákötök egy izzót.

Az impulzusszerű meg azt hogy pl. egyik időpillanatban kis áramot vesz fel az elektronika a másik időpillanatban meg nagyobbat és ez időben periodikusan változik ?
Pl. egy multivibrátor ilyen áramkör ?
(#) world-s válasza nedudgi hozzászólására (») Okt 5, 2012 /
 
Elméletileg ez: Link Remélem ez segít, mert többet én sem tudok róla mondani. Mellékesen: Egy ilyen valóban meghajtaná az egészet: Link
(#) pjg válasza world-s hozzászólására (») Okt 5, 2012 /
 
Sajnos nem. A lámpának fix 12V kell. Ez a táp pedig fix áramot ad.
(#) pjg válasza world-s hozzászólására (») Okt 5, 2012 /
 
Inkább ez: Link
(#) world-s válasza pjg hozzászólására (») Okt 5, 2012 /
 
Köszi. Nem értettem mitől függ a másiknál az OUT. Gondoltam a inputtól, de amit írtál ott valóban fix 12V-ot írnak. Veszek akkor valami kondit (még pontosan nem tudom mekkorát, de gondolom minél nagyobb annál jobb), és először kipróbálom, hogy egyáltalán ad -e annyi fényt ami nekem kell, és ha igen, akkor lépek tovább.
(#) pjg válasza world-s hozzászólására (») Okt 5, 2012 /
 
nedudgi kolléga írta neked az imént, hogy Amperenként 2000µF kell. Neked elég 1000uF.
DE! KELL 12 V-os stabilizátor. Másképpen ki fog égni a LED-ed.
(#) world-s válasza pjg hozzászólására (») Okt 5, 2012 /
 
Tehát kell a Graetz + 1000µF-os kondi, meg még egy stabilizátor is? Az mi? És ez csak most kell ugye addig míg ki akarom próbálni, hogy jó -e. Vagy az általad javasolt táphoz is? (Mert azt úgy látom alapban nem úgy írják, hogy LED driver-nek készült)
(#) pjg válasza world-s hozzászólására (») Okt 5, 2012 /
 
LinkEz csak próbához kell. A kapcsolóüzemű táp már stabil feszt ad.

A LED driver általában 1, 2, 3, 5, 10, vagy több W-os LED-hez készült áramgenerátor.

Az a lámpa amit belinkeltél pedig LED-enként egy ellenállással korlátoz ezért nem áramgenerátorral, hanem stabil feszültséggel kell táplálni.
A hozzászólás módosítva: Okt 5, 2012
(#) nedudgi válasza pjg hozzászólására (») Okt 5, 2012 /
 
Nem feltétlenül megy tönkre a lámpa.
Most túl fáradt vagyok ahhoz, hogy a lámpát közelebbről megvizsgáljam, de gyanús, hogy 9 darab 330 ohm ellenállás és 9 LED van benne. A lámpa autóba készült, tehát elméletileg a 15V feszültséget is bírnia kell.
A 12V LED táp 70..75% hatásfokú, a 3W meghajtó pedig 90% fölött van.
Szóval tudni kéne, hogy van bekötve a LED, akkor lehetünk okosabbak.
(#) pjg válasza nedudgi hozzászólására (») Okt 5, 2012 /
 
Igaz! Akkor itt jegeljük a témát.
(#) world-s válasza nedudgi hozzászólására (») Okt 5, 2012 /
 
Ha ez segít, akkor elmélet így néz ki a hátulja: Link
Következő: »»   1806 / 4060
Bejelentkezés

Belépés

Hirdetés
XDT.hu
Az oldalon sütiket használunk a helyes működéshez. Bővebb információt az adatvédelmi szabályzatban olvashatsz. Megértettem