Fórum témák

» Több friss téma
Fórum » Elektronikában kezdők kérdései
- Ez a felület kizárólag, az elektronikában kezdők kérdéseinek van fenntartva és nem elfelejtve, hogy hobbielektronika a fórumunk!
- Ami tehát azt jelenti, hogy a nagymama bevásárlását nem itt beszéljük meg, ill. ez nem üzenőfal!
- Kerülendő az olyan kérdés, amit egy másik meglévő (több mint 17000 van), témában kellene kitárgyalni!
- És végül büntetés terhe mellett kerülendő az MSN és egyéb szleng, a magyar helyesírás mellőzése, beleértve a mondateleji nagybetűket is!
Lapozás: OK   1808 / 4052
(#) nedudgi válasza ZOL94 hozzászólására (») Okt 5, 2012 /
 
Még egyszer megkérdezem: Mi korlátozza az áramot?
Szerk.: Miért bonyolítod? Nem jó egy ellenállás? Mire kell ez a kapcsolás?
A hozzászólás módosítva: Okt 5, 2012
(#) ZOL94 válasza nedudgi hozzászólására (») Okt 5, 2012 /
 
Graezt után nincs semmi kondin kívül
(#) kadarist válasza ZOL94 hozzászólására (») Okt 5, 2012 /
 
Szia!
Használj NTC-t a lágyindításhoz. Topik
(#) erdgab válasza ZOL94 hozzászólására (») Okt 5, 2012 /
 
Idézet:
„Graezt után nincs semmi kondin kívül”

Hát ez a baj! Az a kondi azt a graetz hidat is tönkre vághatja.Az egyenirányító és a kondenzátor közé kell egy 15-20W / 47-100 ohm ellenállás,ez korlátozza a nagy áramokat,amíg a kondi feltöltődik,majd az ellenállás két kivezetését egy relével rövidre kell zárni,ekkor kapja meg a kondi a teljes kb. 310V feszt.Ezt nevezik lágy indításnak.Relé híján egy kapcsoló is megteszi ideglenesen.A bekapcsolás és az ellenállás rövidre zárása között legalább 1 másodperc teljen el.Tessék vigyázni a nagyfeszültséggel!
(#) gyulank hozzászólása Okt 5, 2012 /
 
SPDIF hangkimenetet hogy kell SPDIF bemenetre kötni?
Az alaplapomon 3 pin van? 1: POWER 2: SPDIF 3: GND
Kivezetésem nincs, de ahogy rákerestem, láttam, hogy ebből a 3 pinből csinál 1 RCA, és 1 optikai kimenetet. Most akkor az RCA-n melyik a külső, és melyik a belső szál? Mi az a POWER pin? Egy ilyenre hogy kell illeszteni?
A hozzászólás módosítva: Okt 5, 2012
(#) pjg válasza csabeszq hozzászólására (») Okt 5, 2012 /
 
Az a kábel amelyiken megy a TV jó a nethez is. Nálam is egy kábelen jön le a kettő a routertől.
A kábelben 4 érpár van. Az egyik a narancs és a zöld színezésű vezetékeken, a másik a kék és barna színezésűeken megy.
(#) amitech hozzászólása Okt 5, 2012 /
 
Sziasztok!

Egy kis segítséget szeretnék kérni a csatolt relés késleltető áramkör működését illetően: el tudnátok magyarázni a működési elvét? A késleltetés idejét hogyan tudom állítani? Hogyan lehetne átalakítani 12V-ra?
(#) kadarist válasza amitech hozzászólására (») Okt 5, 2012 /
 
Szia!
A C1 töltődik az R2-en keresztül és amikor eléri a kondenzátor feszültsége a Zener-dióda nyitási feszültségét, akkor elkezd áram folyni a tranzisztor bázisába, és ettől bekapcsol a relé. Ha csökkented a R2 vagy C1 értékét, akkor hamarabb kapcsol, ha növeled, akkor később. A kapcsolás felső részén lévő feszültségcsökkentő stabilizátort vedd ki és válassz egy 9-10V-os Zener-diódát a 12V-os üzemhez.
(#) Action2K válasza gyulank hozzászólására (») Okt 5, 2012 /
 
Szia! A GND a külső, az SPDIF a belső. A POWE csak az optikai modulnak kellene.
(#) amitech válasza kadarist hozzászólására (») Okt 5, 2012 /
 
Szia!

Nagyon szépen köszönöm a gyors segítséget!
(#) PER hozzászólása Okt 5, 2012 /
 
Na, még1x, hátha:
Tina 9-ben hol a futtatás??
(#) proli007 válasza kadarist hozzászólására (») Okt 5, 2012 /
 
Hello!
" A kapcsolás felső részén lévő feszültségcsökkentő stabilizátort.. "
Az nem feszültség csökkentő stabilizátor, hanem feszültség csökkenésére elejti a relét. Gondolom ez valami koppanásgátló lehetett lánykorában.
üdv! proli007
(#) kadarist válasza proli007 hozzászólására (») Okt 5, 2012 /
 
Tehát lezár, ha csökken a feszültség. Köszönöm a helyreigazítást.
(#) kadarist válasza PER hozzászólására (») Okt 5, 2012 /
 
Az analízis menü alatt keresd.
(#) amitech válasza proli007 hozzászólására (») Okt 5, 2012 /
 
Hello!

Ez egy csöves fejhallgató erősítő késleltetője! Akkor 12V-hoz mit kellene pontosan tennem? Jó az amit kadarist mondott?

Kicsit más: ha azt szeretném, hogy egy 555-össel késleltetett kapcsolásnál a táp megszűnése után késleltetve ejtsen el a relé, akkor szabad kondenzátort tennem a relére, vagy azt a kapcsoló tranzisztor nem értékelné?
(#) PER válasza kadarist hozzászólására (») Okt 5, 2012 /
 
Nem nagyon találok semmi run-hoz hasonlót. végignyomogattam a menüpontokat.
(#) proli007 válasza amitech hozzászólására (») Okt 5, 2012 /
 
Hello!
- A két zéner diódát cseréld ki 8,2V-osra, és persze a relét 12V-osra.
- Így van, nem értékelné az elkót a tranyó. De egy kondival elég nehéz a relét húzva tartani, mert szép nagy köcsög kell belőle, ha a késleltetési idő nem tized másodpercek.
De ha ragaszkodsz hozzá, kb. így lehet megoldani. (Persze az relének húzva kell lenni, míg a kondi feltöltődik.)
üdv! proli007

OFF-relé.png
    
(#) proli007 válasza PER hozzászólására (») Okt 5, 2012 /
 
Hello!
Milyen RUNT-keresel? Ez nem egy program szimulátor, hanem áramkör szimulátor. Itt analízisek vannak. Már a képet is felraktam. Nem nézel-olvasol csak írsz?
üdv! proli007
(#) PER válasza proli007 hozzászólására (») Okt 5, 2012 /
 
A Tina 7-ben és elődeiben is volt szimuláció gomb.
Ami vizuálisan mutatta pl. h izzó ég, motor forog, a feszmérő feszt mutat, a kapcsolók kapcsolgatnak.
Ilyen gombot keresek itt is
Ne feledd laikus vagyok
Az, hogy látom az áramkört, attól még nem látom, hogy működik-e.
Biztos remek az análizátor, de én még nem fogom látni, hogy jó-e a cucc
Pl, próbálgatnám más feszkókkal, más fogyasztókkal.
Ez esetben melyik menüpontokat kell meglátogatnom, hogy működne-e a dolog?
Vagy hol látom, hogy az időzítő tényleg oldja-e a betápot?
(#) proli007 válasza PER hozzászólására (») Okt 5, 2012 /
 
Hello!
Ha nem érted az áramkört, nem ismered a szimulátort, akkor sokkal jobb, ha megépíted a kapcsolást. Ha meg a Tina-val szeretnél szórakozni-tanulni, menj át és olvasd el annak topikját.
De hogy "mi ez, meg mi az"? Ez nem fog menni, legalább is én elveszítem a türelmemet.
Már az is megfordult a fejemben, hogy csak szórakozol velünk..
üdv! proli007
A hozzászólás módosítva: Okt 5, 2012
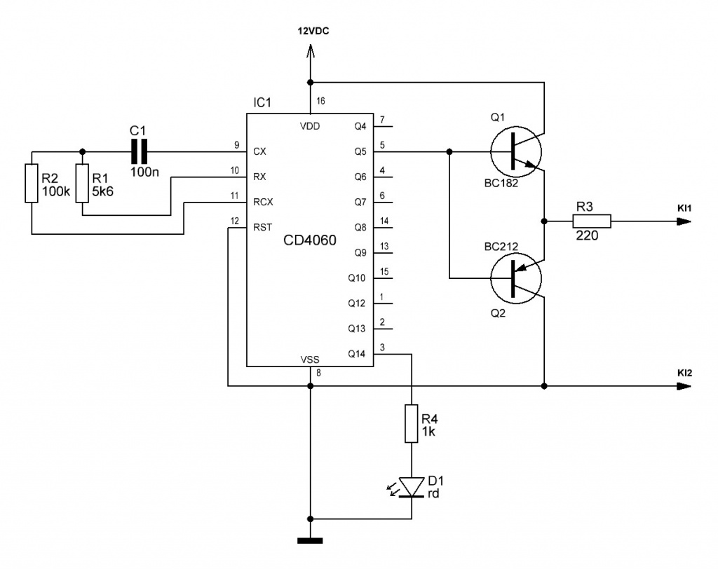
(#) blackdog hozzászólása Okt 5, 2012 /
 
Sziasztok!

Nálunk nagy gondot okoz a kemény víz. 5 éve mikor a lakást vettem a kivitelező azt mondta nem kell agódnom mert saját fejlesztésű "vízlágyítót" alkalmaznak mind a hideg mind a meleg és fűtési vízoldalon.
Azóta persze az összes csaptelepet cserélnem kellett annyira elkövesedett.
Mellékeltem az állítólagos vízlágyító rajzát.
Szerintem ez erre alkalmatlan! Nektek mi a véleményetek?
A KI1 és KI2 végén kb. 3m szigetelt sodort réz vezeték van. Ezek voltak körültekerve a !műanyag! csöveken.
Most mérgemben az egyiket levettem és szétszedtem. Mellékeltem a kapcsolását. Nem volt nehéz megrajzolni és látszik rajta a béna munka. Mi a véleményetek?
A hozzászólás módosítva: Okt 5, 2012

ezmi.JPG
    
(#) zolika60 válasza blackdog hozzászólására (») Okt 5, 2012 /
 
Van erre is topic. Bővebben: Link Itt van olyan is ami működik.
(#) PER válasza proli007 hozzászólására (») Okt 5, 2012 /
 
Hát jobb szórakozást is tudnék annál, mint hogy itt koptassam a tasztatúrát
Jövő héten megveszem a cuccokat, azt kiderül, hogy működik a dolog
-------------
Akkor nem zaklatlak többet Tinával
Átmegyek másik topicba..

Köszönök mindenkinek mindent!
A hozzászólás módosítva: Okt 5, 2012
(#) SKY hozzászólása Okt 5, 2012 /
 
Sziasztok!
Az lenne a kérdésem, hogy mekkora negatív feszt bír el egy PIC analóg bemenete károsodás nélkül? Egy olyan mérőáramkörön gondolkodom, ahol -5V kerülne max a bemenetre, amit kb. -0,5V felett le lehetne vágni schottky diódákkal, ha ez nem elég, akkor FET-es földre húzást is lehetne alkalmazni. Elég a diódás védelem valamint ezt még elviseli?
(#) andras99 hozzászólása Okt 5, 2012 /
 
Sziasztok! Szeretnék építeni egy aktív hangsugárzót TDA1557Q-val. Az lenne a kérdésem, hogy erre a célra megfelelne-e ez az akkumulátor.

andras99
(#) andras99 válasza andras99 hozzászólására (») Okt 5, 2012 /
 
Vagy inkább ez?
(#) pjg válasza andras99 hozzászólására (») Okt 5, 2012 /
 
Tök mindegy. Egyforma. Ha tartósan akarod kivenni a 4A-t akkor kicsi lesz a kapacitása.
(#) andras99 válasza pjg hozzászólására (») Okt 5, 2012 /
 
Értem. Ja, nem folyamatosan akarom kivenni azt a 4 Ampert, illetve legtöbbször csak a fél oldalát használnám szobahangerőn. Vagy inkább milyen kapacitásút ajánlasz?

andras99
(#) pjg válasza andras99 hozzászólására (») Okt 5, 2012 /
 
Ez attól függ mennyi teljesítményt akarsz kivenni belőle.
A zárt akkuból nem illik Ah/12 A-nél többet kivenni.
(#) reloop válasza pjg hozzászólására (») Okt 5, 2012 /
 
Jaj már, ha a szünetmentest elviszi ezzel a nyamvadt TDA-val is el fog boldogulni.
Linkelem a szakértőt andras99-nek.
Következő: »»   1808 / 4052
Bejelentkezés

Belépés

Hirdetés
XDT.hu
Az oldalon sütiket használunk a helyes működéshez. Bővebb információt az adatvédelmi szabályzatban olvashatsz. Megértettem