Fórum témák
» Több friss téma |
Fórum » Kapcsolóüzemű (PWM) végfok építése
Támadt egy elvetemült ötletem: Fogni egy mikrovezérlőt, az AD konverterére rákötni a hangot. Beindítani benne a PWM modult, a kimenetére meg egy FET meghajtó IC-t lehetne tenni. Vajon ez hogy szólna?
Ezzel egy tenyérnyi végfokot lehetne nyerni
sztem, mivel ugye AB osztály olyan 60% körüli hatásfokkal üzemel, és ez a PWM meg 90% körül, így kisebb táp is elég.
tehát Ptáp = Pkimeneti*100/90= ~ 1,2 szeres magyarul 1,2 szer nagyobb táp kell minimum, mint a kimenő teljesítmény PWM nél ("analóg" AB osztálynál ez min ~1,7 szeres ) szűrőköndik hát sztem LESR kellene legyen, vagy mindenképp nem egy nagy, hanem több kicsi párhuzamosításából kellene összerakni.. értéke sztem, olyan mint analógnál (ha hálózati (50Hz) tafóról megy) csá
Ugyanolyan táp jó hozzá. A különbség csak az, hogy a hagyományos erősítők hatásfoka legjubb esetben is 50% alatt van, a kapcs. üzeműek pedig 75-95% körüliek, így kisebb a veszteség, elég gyengébb táp is, mint a teljesítményben megegyező hagyományos erősítőkhöz.
De kapcs. üzemű erősítőhöz ha kapcs. tápot csinálsz, az a legjobb...
Legjobb esetben eléred 85%-os hatásfokot pwm-nél max kivezérlésen, de ha csak kisebb hangerőn szól akkor 90%-95% környéki is lehet a hatásfoka.
A veszteség leginkább a kimeneti szűrőn jelenik meg, a fet-ek, ha a meghajtásuk megfelelő, nem melegszenek. (persze azért a kW-os dögöknél már van veszteség a feteken is) Az én erősítőmbe, 120W-on 4ohm-ra, 50Hz-s szinusszal hajtva, a fetek épp langyosak voltak. Borda nem volt rajtuk, ellenben a tekercs forró volt. (60-70celsius) A puffer kondi lehet nagy, csak kell rá rakni egy min. 10µF-os MKS, MKP kondit, így nem fognak felpúposodni.
Aranyos
Lehet hogy az lenne az ideális, mert sokkal olcsóbban megvan mintha egy barominagy toroidot vennék. Szerintem olyan 6 ezerből tudnék csináltatni egy 800W körülit, amivel a 350W-ot leadhatná a jószág. Ráadásul könnyebb lenne vagy 15 kilóval is
Már van fenn róla rajz, a 61-75 hozzászólás.
Magtalálod a teljes adatlapot pdf-be valamint kivágva a kapcsolások 2 db fájlba.
Mondtam hogy még sehogysem szól, mert nem röffentettem még be. Majd ha lesz időm.
Egyébként IR2110 van benne.
Sima normál táp is jó neki csak akkor jó nagy kell neki mert ez momentum 500W csúcsban. Szóval ha sztereót akarsz akkor egy 1kW os táp kell neki. Amúgy 500W-hoz az adatlap +-60V-os tápot ír.
Én egy kapcsolóüzemű tápot csaináltam. Majd azzal tesztelem. Egyébként számoltam és egy 1kW os táphoz elég egy E42 es EI vasmag ami kb 100kHz en megy. Ezt már elég olcsón be lehet szerezni kb 500ft+ pár fet meg IC......
Üdv testvér!
Ide írok hogy atöbbiek is lássák: Szerintem nem kell annyi mint a sima 50Hz-es trafókhoz mivelvel a kapcsolófreki jóvalnagyobb. Itt az élő példa egy 800W os táp erősítőkhöz. A kimenten nemtudom mekkora pufferek vannak de a méretükből én olyan 63V / 2200µF osra gondolok. Szóval 400W hoz eléglenne 2200u???
cimopata: Te megépítetted a PS részt is, vagy csak a végfok részét? Nem lehet valahogy leegyszerűsíteni a power supply-t? Mert ez egy alkatrész temető, meg vagy 6 féle feszültséget elő kell benne állítani.
Igen megépítettem azt is.
Bár én egyszerűsítettem rajta. Lehet hogy soknak tűnik a cucc benne de nemegynagypénz. Televan olcsóságokkal. Még 1-2 dolog hiányzik belóle... Idézet: „Egyébként számoltam és egy 1kW os táphoz elég egy E42 es EI vasmag ami kb 100kHz en megy.” Én is számolgattam, akár nagyobb freki is mehetne az E42 vasmaggal, ha 120V-ból csinálnám majd a szimmetrikus 60-at, a program 400Khz-re is tudott tekercs adatokat produkálni hozzá. De lehet hogy két külön táp jobb lenne.
nem csak lehet, hanem tuti hogy 2 külön tápból jobb a szimmetrikus táp..
az én készülődőbe lévő tápom is 2*600W os 2*50V kimenő fesszel.. a 2 táp vezérlése (visszacsatolás) a független egymástól így a GND mindíg középen marad! nem mászik sehovase.. a +- 50 volt meg 50V ! most tartok ott, hogy szkóp nélkül nem tudok továbblépni.. ennyi , pénzt kell rá keresni XD csá
Ha nem titok egy rajzot fel tudsz tenni róla majd?
Milyen szkóp kell? Hangfrekis tartományra, vagy valami izmosabb? Parallax szkóp szerintem elég jó ár érték arányú hangfrekihez, de még a 100Khz-is megy vele úgy ahogy (1Mhz samplerate). Conradban van Voltcraft 20 megás PC-s szkóp, 60 ezerért kb. Az 5 megás helyett adják azt hiszem, mert az elfogyott. Analógokat nem vágom, mert én már digitálison tanultam mindent.
ha kész lesz felrakom persze de amíg nincs addig meg se próbálom mert leharapják a fejem
na erről ennyit...szkóp meg analóg 2*20MHz 2időlapos meg is fejelne nekem csá
Ha érdekel a kapcsitáp látogass el feltettem egy kindulópontank egy kapcsolást de még változtatni kell a visszacsatoláson!!!!!!!!!!!kapcsolástide
Szaisztok, kicsit felhozom a topikot!
Elkezdtem bújni a fórumokat, meg a neten fellelhető irodalmat a témához. Sajnos nem találtam még sehol korrekt leírást a visszacsatolások méretezéséről, vagy működésének részleteiről. (tekercs előtti visszacsatolás méretezéséről talán látam valamit, de nem nagyon részletezi a magyarázatot). Nem tudtok valamit ezügyben? Felvetődött bennem egy olyan ötlet, hogy önszabályozó deadtime állítást lehetne csinálni. Én valami mikrokontrolleres megoldásra gondoltam, esetleg a gate vezérlőt is kiválthatná. Úgy működne, hogy egy kis illesztő áramkör figyelné hogy mennyire nyitnak össze a FET-ek, és ez alapján menet közben állítaná kisebbre nagyobbra a deadtime-ot. Az illesztő áramkört még nem tudom milyennek kéne lennie. Így kísérletezés közben nem füstölne talán el annyi FET emiatt. Másrészt érdekes lenne mondjuk loggolni vagy akár kijelezni tervezés alatt hogy épp mekkora deadtime-ot állít be magának és hogyan változik menet közben mondjuk ha zenei jelet kap az erősítő. Amennyire olvasgattam 15-200ns közé szokták ezt állítani, úgyhogy közvetlen mikrokontrollerről nem menne a dolog mert ez 100 Mhz nagyságú órajelet követelne.
Sajnos még mindig csak kérdezni tudok. A visszacsatolásról még nem találtam sok használhatót, úgy tünik hogy általában a kimeneti szűrő előttről is elég visszacsatolni, bár így függ az átviteli karakterisztika jobban a terhelőimpedanciától, ha jól emlékszem.
A kérdés az lenne ha valaki ért hozzá, hogy teljes hidas kapcsolásnál nem kell a visszacsatolás? Mert ilyesmit olvastam egy IRF-es application note-ban. A másik, hogy a dead-time-ot lehet-e szabályozni a háromszög jel offset eltolásával? Köszi
Én sajnos ilyen mélyen még nem ástam bele a dologba, de nemsokára kénytelen leszek. Mert nekem is gondjaim vannak a D-amp-ommal.
Te milyen fajtát építesz/építettél?
Még egyelőre semmilyet. Csak tanulmányozom a témát, meg a FET-ek kapcsolóüzemű tulajdonságait. Egyébként kezdésnek valami kisebb teljesítményű egyszerűt akartam. Mondjuk 250W körülit. Fix frekiset talán, mert az egyszerűbnek tűnik mint az önrezgő. És fél hidasat mert az olcsóbb. Az önrezgő például az IRAUDAMP1 is, és annak is kell adni az elején egy lökést hogy beinduljon a dolog. Sajnos még nem értem annyira hogy a fix frekis vagy az önrezgő milyen előnyökkel bír. A terminál fórumon van egy téma ahol vannak hozzáértő emberek, lehet hogy majd ott érdeklődöm.
Terminál fórumot ajánlanám énis, sok kapcsolóüzemű guru ír rendszeresen a témába. Szerintem az önrezgő egyszerűbb amugy.
Hát visszacsatolás szerintem tuti kell akkoris, ha önrezgő akkor mindenképpen, mivel az nem megy vcs nélkül.
Sziasztok
én most talátam \vagyis pontosabban ahírlevélben küldték\ ezt a 210Wattos D osztályú cuccmót.... hangját nem tudom de asszem a zingyenrendelésnél majd egy párat megejtek belőle ![]() ![]() LINK
Ahogy látom ehhez kell még egy IC-t rendelned majd, ami a PWM-et állítja elő. Mondjuk kicsit csodálkozok ilyen teljesítmény ekkora tokban. Annak ellenére hogy teljes híd. És a FET-ek is benne vannak. Valami hűtés csak kell neki.
Az is fura hogy 8 ohmra többet ad le mint 4-re. Vagy csak én olvastam el felületesen.
hát igen....
de ez még messze ven ![]() előbb inkább egy rendes AB osztály erősítőt szeretnék normálisan összerakni aztán mjd bíbelődök ezzel
Minek kínlódjak a tl494-el ,ha van nornális olcsón?http://www.chipcad.hu/publikac/cchir64.htm
ára:http://online.chipcad.hu/www/arak.aspx?group=0105 bocsi nem megy nekem ez a linkelősdi..
Heló!
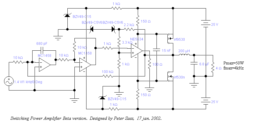
Szeretnék építeni egy kapcsolóüzemű végfokot, még nem építettem ilyet. Kapcsolási rajzokat szeretnék kérni, 50-150W-ig jöhet, de az sem nagy baj ha nagyobb...én találtam is egyet, nem tudom mi a véleményetek róla. (csatoltam)
Várd meg a digitális erősítők mágusát, Pafi-t szerintem ő sokat tud segiteni neked.
|
Bejelentkezés
Hirdetés |




Ezzel egy tenyérnyi végfokot lehetne nyerni


na erről ennyit...
bocsi nem megy nekem ez a linkelősdi.. 





