Fórum témák
» Több friss téma |
Fórum » Erősítőhöz való hangsugárzó védelem (koppanásgátló)
Témaindító: Thom, idő: Márc 14, 2006
Témakörök:
Szia! Behúz a relé? AC-t adtál neki? A hangszóró felől érkező bemenetet kösd testre, ha nincs rajta erősítő.
Igen szepen behuz a rele, ac-t nem adtam neki.
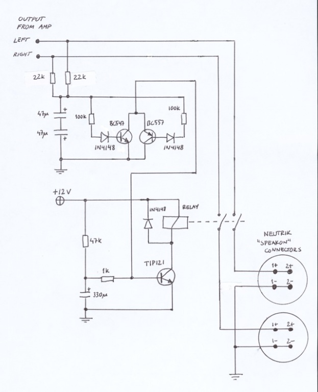
A T2, T3 tranzisztorok körül zűr van. NYÁK-ot tudsz mutatni?
Ha lentebb tekered a pdf-et ottvan a nyak, anyi van nekem elrontva hogy tukrozott de annak megfeleloen tettem bele a tranyokat,diodakat,kondikat is. Elnezest hogy nem valaszba irtam.
A hozzászólás módosítva: Szept 7, 2012
Mekkora AC feszultseget adjak neki? Az ac-t adjak neki? a masik resze a trafonak a gndre menjen?
Az említett tranzisztorokkal alapvető baj van. Ellenőrizd le újra a rajzhoz a lábkiosztásukat. T2 kollektor pozitív tápon, T3 emitter testen legyen.
AC hiányában a T3-nak nem volna szabad töltődni hagyni a C2 470µF-os kondenzátort, tehát a relének nem volna szabad behúzni. Az AC-nak a táp DC 0,7-szerese kell. C1-en testhez képest mínusz 2-3V a helyes üzemi feszültség.
A kísérletezéshez nem szükséges AC-t biztosítani. Elég a C1 2,2µF kondit rövidre zárni. A zárlat bontásakor a relének azonnal el kell engedni.
Ha rovidre zarom elenged,de ha kiveszem rovidzarbol,a kesleltetesi idovel megint behuz.
Neztem adatlapot ott NPN-nek irta,es itt meg PNP,uhg eg a kepemrol a bor!
Semmi gáz
A hozzászólás módosítva: Szept 7, 2012
Kicsereltem,mindent amire kell mostmar nem huz be, csak vilagit a protect es a power led.
Zárd össze C1 lábait. A relé meghúz, protect LED kialszik?
Igen behuz a rele es kialszik a protect. De mostmar meg ha ujra bekapcsolom, egybol kesleltetessel eleg rovid ido, egybol huz a rele es elalaszik a led.
A hozzászólás módosítva: Szept 7, 2012
Na ezért kéne az AC. A gyakorlatban az erősítő kikapcsolásakor először is megszűnik a szekunder tekercs feszültsége, de a pufferekben még van töltés. Pár tíz ms alatt T3 kisüti ilyenkor a 470µF-os kondenzátort. A következő bekapcsolás innen tud indulni.
A kísérlet során először old a C1 rövid zárat azután kapcsolj ki, vagy simán süsd ki C2-t a következő bekapcsolás előtt
Koszonom a segitseget,minden ugy mukodik ahogyan mondtad,de majd a secunder melyk kijovetelet kothetem majd az AC oldalra?
Az a szekunder kell, amelyikből ez az áramkör a tápfeszültséget nyeri. Ha éppen egy szimmetrikus tápod van középmegcsapolásos szekunderrel, akkor a megcsapoláson kívüli két kivezetés bármelyikét használhatod.
De csak egy darab drotot kell rakotni?Nem kell valahova egy masik szalat is?
Feltételezve, hogy az említett kialakítású tápegységed van az erősítőben, a szekunder megcsapolás össze lesz kapcsolva a védelem áramkör test pontjával.
Használd az erősítő tápját a további kísérletekhez.
Köszönöm szépen a segítséget.Amikor ott tartok írok a fórumba.
Már fáradt vagyok valaki segitene gyorsan ezt holnapra megkell javítsam. Szóval van egy erősítő dc védelem és nem húz be a relé. A tranyó jó. Levettem E-rol es C-rol a huzalt és összeérintettem, az erősítőm nagyon is megy nincs AC a kimeneten. Nos leszedtem a védelmet az erosito kimeneterol akkor sem huz be a relé, hol a gond? Vagy valamenyik DC figyelo tranyo halt meg es gndt vezet a bazisra? Mert 47k es 10 K rendben vannak.
Hello!
Ha fáradt vagy, abba kell hagyni.. Nem tanács, tapasztalat. (Nem AC, hanem DC, Nem 10k hanem 1k..) De ha kivetted volna egyik tranyót, megtudtad volna, egy perc alatt, vagy mialatt ezt leírtad.. üdv! proli007 A hozzászólás módosítva: Szept 13, 2012
Sziasztok
Az lenne a kérdésem +/-75V-os táppal ellátott 600W erősítőhöz kéne egy ilyet csinálnom a 22k-s ellenállást mekkorára kell cserélnem, hogy ne szálljon el a tranyópár
Sziasztok!
Átjöttem ebbe a topicba az erősítő mindig és mindig topicból és az a probléma hogy két lm3886-os ic-re alapuló sztereó erősítőt építek és a koppanásgátlónál akadtam el. Az a probléma hogy a koppanásgátlónál amikor meghúz a relé akkor koppan egyet a hangfal. Felrakom mind a két kapcsolást hogy könnyebb legyen a segítség vagy hogy merre lehet a probléma a koppanásgátlónál módosítanom kellett néhány értéket hogy megfelelő legyen az időzítés. A koppanásgátló eredeti rajza. Reloop ajánlotta hogy az alábbi módon kössek be két 100R értékű ellenállást a relé lábaira de észrevettem hogy amíg meg nem húz a relé addig zajt visz be. A segítséget előre is köszönöm!
Nézd meg, hogy a relé elengedett állapotában ez az áramkör valósul-e meg.
Nekem szokatlan az az érintkező kivezetés amit az Omron adatlapon találtam, de mivel azt a relét jelölted meg a NYÁK terven, alkalmazkodtam hozzá.
Fordítva volt rákötve a relé lábaira a kimenet most hogy felcseréltem el múlt az a zaj amit eddig a 100ohm-os ellenállás okozott teljes csend van amíg meg húz a relé.
Most már csak egy igen minimális zaj van amikor meghúz a relé abban a pillanatban csak, ez lehet hogy természetes is vagy még ennyinek sem szabadna lennie?
A 100 ohm-mal jelzett ellenállás kapjon onnan testet ahonnan a hangszóró. Lehet egy kis feszültség eltérés a végfok és a koppanásgátló test között.
Ha ez nem teszi teljesen csendessé a bekapcsolást, akkor a 100 ohm értékét csökkenteni kell.
Teljes siker
![]() A test felcserélésére ugyanolyan zajos maradt ezért kicseréltem őket 10Ω-os ellenállásra az van itthon 5W-osba és teljes csend az egész bekapcsolás ideje alatt csendes mint az éjszaka semmi sistergés koppanás semmi. Megnézem hogyha a 150K-os ellenállást visszacserélem az eredeti 100K-ra és hogy lejjebb tudok-e menni a 470µF-os kondenzátorral vagy maradjon ez bent. Köszönöm neked a sok segítséget a koppanásgátlóval kapcsolatban nehéz szülés volt de csak-csak a világra jött ![]()
Remek
A 10 ohm ellenállásnak nem kell nagy teljesítményűnek lennie, mert a terhelés nagyon rövid ideig áll fenn. |
Bejelentkezés
Hirdetés |












