Fórum témák
» Több friss téma |
Természetesen! Mobil hivásjelző néven árult cca 100 Ft-os kütyük is világítanak- 1-2LED -del, nem is rosszul.
Elnézést a közbekotyogásért, de kikiívánkozik még néhány gondolat! Rádió adó üzemeltetéséhez fő szabályként engedély kell, illetve egyes sávok engedély mentesek, de szigorú műszaki előírások vannak a berendezések paramétereit illetően. (teljesítmény, üzemmód, felharmonikus sugárzás, stb.) Ezt ellenőrzik is. Nagyobb gond hogy a megfelelő hozzáértés nélkül "barkácsolt" készülékek zavarhatják egyéb szolgálatok működését- elérhetőségét. Ha csak a szomszéd szentségel, és veri az az ajtót, mert csíkos a TV vagy fütyül a rádió az sem kellemes, de pl. egy légi / hajózási / segélykérő / vagy irányitó frekvencia zavarása emberek százait sodorhatja közvetlen életveszélbe! Manapság könnyen lehet építeni több W teljesítményű adót elvi rajzok alapján, de a gyakorlati kivitelezés során előforduló hibák (NYÁK rajzolat, árnyékolás, gerjedés, munkapont beállítás stb hibái) miatt akár szélessávú zavaró is lehet a "temék"ből. Ezen hibák felismerése meglehetősen jó ismereteket és műszerezettséget követel! Ezért, és az esetleges következmények miatt érdemes alaposan megfontolni egy ilyen eszköz elkészítését, és főleg üzemeltetését!
Ha megnézed a belinkelt rajzot láthatod ez csak egy frekvenciastabil urh oszcillátor, elemről működik. Kisérleti célokra kell... Amúgy meg nem teljesen működik még, mert lenne még gond vele... És minden ilyen jellegű kisérlet amit végzek az a pincéből történik...
Sziasztok!
A következő kapcsoláshoz nincsen valakinek egy normális nyákrajza ? Sajnos én még béna vagyok ahhoz, hogy nyákot tervezzek, ezért, ha ki tudna valaki segíteni azt nagyon megköszönném!
sziasztok
megépítettem a kapcsolást, de a hangolásban szeretnék segítséget kérni! Ha valakinek már sikerült beállítani ilyen fajta adót akkor segítsen!
"ez csak egy frekvenciastabil urh oszcillátor".....
Mitől lesz ez stabil? Akkor pár Mhz (!) csúszás nem is számít gondolom...
A konstruktőr valószínűleg a leválasztó fokozat jótékony hatására gondolt. Ez valóban sokkal stabilabb működést okoz, viszont az is igaz, hogy nem eléggé.
Sziasztok
A következő probléma: ennek rádióadónak kéne lennie, de inkább rádiózavarónak nevezném. Egyszer sikerült befognom az adásomat, de az is csak 2 s-ig volt hallható utánna eltűnt. nem tudom mi lehet a probléma. ez az első adóm
Ez egy ilyen kapcsolásnál igy van rendjén
Az oszcillátor frekvenciastabilitása rossz. Elhangolódik, ha a trimmer mechanikája rossz, ha a tekercs mérete, alakja változik, ha melegszik, ha hozzáközelítesz, ha rágondolsz Ilyen esetben hangolj be sávközépre, amilyen óvatosan csak tudsz, majd a rádióval keresd meg, hogy hol van. Könnyebb hangolni, ha a trimmerkondival párhuzamosan varicap diódát alkalmazol.
Köszönöm a gyors választ! Hétvégén ki fogom próbálni!
Egyébként hogy lehetne stabilabbá tenni ?
Stabil mechanikai kialakítással, hőfokfüggetlen alkatrészekkel, "puffer" fokozattal (de most látom, Te a 400mwfmtxsch.JPG-t csináltad meg?), stabil táppal, árnyékolással. De a tökéletes megoldást a PLL alkalmazása jelenti.
Sziasztok!
Én még (szerintem) kezdőnek számítok az elektronikában, de nagyon érdekel. Tisztában vagyok az egyszerűbb dolgokkal: ellenállás, kondenzátor, transzformátor, potméter, ac, dc, watt, volt, amper, párhuzamos kapcsolás, soros kapcsolás... Imádok áramkört építeni!! Ezeket azért mondom el, mert szeretnék építeni egy rádiót! A lényeg, hogy hangot lehessen vele közvetíteni (nem muszály, hogy kiváló minőségű legyen, csak lehessen érteni), nem kell, hogy nagy hatótávolságú legyen (max. 100 méter vagy kevesebb)A legeslegfontosabb, hogy én erre nem akarok költeni , szeretném teljesen házilag elkészíteni. Tehát lehet akármilyen régi technika alkalmazása és lehet a mérete is nagyobb (nem túlságosan) olyat mondjatok, amit otthon el lehet készíteni. (max. 12 volton működjön) Szeretném mindenkinek a segítségét kérni, aki ért ezekhez és mindenki másét is. Már régóta meg akarom ezt az álmomat valósítani, kérlek segítsetek!!!!!!!!! Várom az ötleteket
Hello! hát akkor Google: "FM transmitter" és az idevonatkozó topicok is nagyon hasznosak.
Sziasztok!
Szeretnek epiteni egy nagyobb telyesitmenyu FMadot(20-30km),de elotte orientalodni szeretnek,valaki probalkozott mar ilyesmivel?Mennyire illegalis hasznalni? meg egy valamire valo rajzom sincs,ha valaki esetleg talakozott volna ilyesmivel,halas lennek ha megosztana velem is Üdv: Puskas L.
Szerencséd van, a két engedély nélkül használható rádió FM-ben engedélyezett. Az egyik a PR27, régi nevén CB, a másik a PMR446. Sokan mívelik.
Műsorszóró sávban például elég sok kisközösségi adó működik. ORTT, NHH, természetesen engedélyköteles. Csak az NHH által engedélyezett adót szabad használni. Egyébként szabálysértés ( légiforgalom zavarása talán bűncselekmény ), pl. figyelmeztetés, pénzbüntetés és készülékelkobzás lehetséges.
Nekem van ilyen, teljesen legális, PMR, 0.5W gagyi rádió, gagyi antennával, hegytetőről 44km a rekordom. Kihegyezve elérhető a 100km.
Köszönöm,sokat segitettetek,epp probalok vmi rajzot keresgelni neki.
Antennat milyet alyaltok,ami persze hazilag elkeszitheto...
Van olyan, hogy GP, vagy ground plane, vagy tripleg. Építhetsz J-antennát. Ezek körsugárzók. Ha nagyobb nyereségre vágysz irányítottan, akkor egy Yagi-t építs. Például.
Én is a GP antennát ajánlom, bonyolultsága, mint egy faék de az SWR értékét el ne felejtsd beállítani, illetve mérni.
Sziasztok!
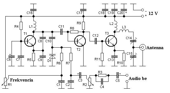
A mellékelt képen láthattok egy egyszerü kis rádió adót. Az lenne a kérdésem, hogy hogyan tudnék erre a kapcsolásra ráépíteni még egy erősítő fokozatot mondjuk egy 2n2905 tranzisztorral. Medve (#145002) hosszászólásában olvashatjuk hogy: "Könnyebb hangolni, ha a trimmerkondival párhuzamosan varicap diódát alkalmazol." Ezzel kapcsolatban az lenne a kérdésem hogy ezt pontosan hogy is lehetne kivitelezni és így hogyan lehetne változtatni egy adó frekvenciáját. Válaszotokat előre is köszönöm!
Sziasztok
Keresek 27 Mhz-s rádióadó, és vevő kapcsolásokat távirányítás céljára!
Helló!
Itt mellékelek két 27 Mhz-s szupreg vevőt. Tud hangot is venni, pl felmehetsz vele az URH sávig, vagy tv hangvivőkig is. Adót nem tudok, de mindenképp kvaroszcilátoros kellhet ilyen célra
Van egy jó 4-5 éves rádióm és abból elő lehetne-e teremteni az alkatrészeket amiből FM adót lehetne csinálni? Vagy esetleg tudtok mondani olyan online boltot ahonnan lehet rendelni alkatrészeket?
http://www.hqvideo.hu/arlista.html
Itt tudsz rendelni. Az alkatrészek kioperálását nem ajánlanám ónszívó nélkül. :no: Ha mégis akkor jó ha értesz pl a kondik számozásához..
Sziasztok!
Meg szeretném építeni a következő adót: http://www.elektronika.iweb.hu/keret.cgi?/500mwfmtx.html. Mivel nem tudok smd-t forrasztani így a t1 helyére bc547a-t, a t2 helyére brf96-ot tennék az ellenálásokból és a kondenzátorokból megszerezném a megadott értékűt akkor ez biztos működni fog? Mert láttam egy bc547a-t és nem olyan mint ami a képen van. Azért kérdezem mert nem akarok zsákbamacskát építeni, az alkatrészek a szállítással elég drágák. És hogyha nem sikerül akkor:
Hi
Szerintem használhatod azokat is. De én brf96-ot nem találtam, hanem bfr96-ot. Nem lehet hogy elírtad? Ha ilyet se kapsz akkor jó helyette a bfr91 is. Idézet: „Azért kérdezem mert nem akarok zsákbamacskát építeni” Pedig ez a kapcsolás nem fog neked hosszútávon stabilan működni... folyton el fog hangolódni, szívni fogsz vele rendesen... de kísérletezgetésre pont jó.
Ebben igazad van. Főleg hogy varicap hangolású az adó, ahogy csökken a tápfesz úgy fog változni a freki is.
De ezten lehet segíteni stabil táppal.
Nem akarok egy profi rádióállomást építeni. A tápra rákötök egy 4700µF kondit, és gondoltam arra is hogy 7812-vel stabilizálom.
|
Bejelentkezés
Hirdetés |





Akkor pár Mhz (!) csúszás nem is számít gondolom...
Az oszcillátor frekvenciastabilitása rossz. Elhangolódik, ha a trimmer mechanikája rossz, ha a tekercs mérete, alakja változik, ha melegszik, ha hozzáközelítesz, ha rágondolsz
Ilyen esetben hangolj be sávközépre, amilyen óvatosan csak tudsz, majd a rádióval keresd meg, hogy hol van. Könnyebb hangolni, ha a trimmerkondival párhuzamosan varicap diódát alkalmazol.
Én még (szerintem) kezdőnek számítok az elektronikában, de nagyon érdekel. Tisztában vagyok az egyszerűbb dolgokkal: ellenállás, kondenzátor, transzformátor, potméter, ac, dc, watt, volt, amper, párhuzamos kapcsolás, soros kapcsolás... Imádok áramkört építeni!! Ezeket azért mondom el, mert szeretnék építeni egy rádiót! A lényeg, hogy hangot lehessen vele közvetíteni (nem muszály, hogy kiváló minőségű legyen, csak lehessen érteni), nem kell, hogy nagy hatótávolságú legyen (max. 100 méter vagy kevesebb)A legeslegfontosabb, hogy én erre nem akarok költeni
, szeretném teljesen házilag elkészíteni. Tehát lehet akármilyen régi technika alkalmazása és lehet a mérete is nagyobb (nem túlságosan) olyat mondjatok, amit otthon el lehet készíteni. (max. 12 volton működjön)


Ha ilyet se kapsz akkor jó helyette a bfr91 is.





