Fórum témák
» Több friss téma |
- Ez a felület kizárólag, az elektronikában kezdők kérdéseinek van fenntartva és nem elfelejtve, hogy hobbielektronika a fórumunk!
- Ami tehát azt jelenti, hogy a nagymama bevásárlását nem itt beszéljük meg, ill. ez nem üzenőfal! - Kerülendő az olyan kérdés, amit egy másik meglévő (több mint 17000 van), témában kellene kitárgyalni! - És végül büntetés terhe mellett kerülendő az MSN és egyéb szleng, a magyar helyesírás mellőzése, beleértve a mondateleji nagybetűket is!
Például itt is. Bővebben: Link
Szia! Hány éves? Tanulnak már valamit erről a suliban? Lehet, hogy egy modulrendszerűbbel könnyebb lenne kezdenie, az átláthatóbb. Nem beszélve arról, hogy olcsóbb (fillérek) és Te is, vagy akár közösen is legyárthatjátok a modulokat. Ráadásuk együtt tanulhattok.
Köszi a válaszokat.
9 éves (lehet, még korai, de nagyon szeret alkotni és ezt a teret fejleszteném.. kis villanymotorokkal meghajt mindenféle lego gépezeteket, stb. Sajna még nem tanult ilyet a suliban, lehet akkor korai? Nem ismerem a modulrendszert, de jól hangzik. Kifejtenéd kicsit bővebben? Beszerzés, alkalmazás stb.
Én is ilyen korban kezdtem. Este leírom, megmutatom, hogy mire gondoltam.
Köszi, a netprobléma megoldódott most, hogy alaposabban megvizsgáltam (a feleségem volt otthon, amikor jöttek a "szakértők", akiket az érintett szolgáltató kiküldött bekötni a netet).
Az építtetők nem betonozták be a telefonkábeleket, minden csőben megy, be is fogok fűzni egy új UTP kábelt. Minden sima. A "szakemberek" más kábel végét húzogatták, ami természetesen nem mozdult, ezután levonták, hogy az építtető azt bebetonozta a padlóba. ![]() A telefonkábel a földszinten hagyta el a lakást, ők meg valamit a padláson húzogattak. Emellett 5-cm-re az aljzat csokiszorítójától elvágták a telefonkábelt és vissza sem rakták, szóval lógott ahogy volt. Nyilván nem lehet tőlük elvárni, hogy átlássák azonnal, hogy a dobozokban hogyan mennek a vezetékek, de: - a csokiból a vezetéket kicsavarozással szokták eltávolítani, nem levágással - az, hogy két különbözö vezetéket húzogattak és ezt észre sem vették, nekem egy kicsit sok volt Hát, a szerelő urak hozták a tipikus formájukat (sajnos). A hozzászólás módosítva: Okt 8, 2012
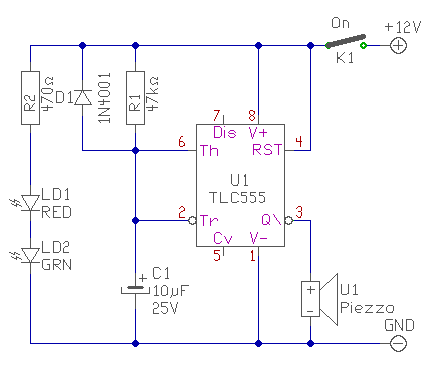
Szia! Megépítettem az áramkört próbapanelon. Az R2-t állítgatom. Vagy nagyon rövidet pittyeg, vagy ha nagyobb az R2, akkor bár hosszabb az idő, de ez egy hosszú elhalkulással jár. Tehát nem az történik, hogy hosszabban kapja meg a tápot a piezó, hanem inkább olyan mintha egy nagyobb kondin sülne ki csak. Tehát nincs az az éles lefutása. Mit lehet csinálni? Köszi.
Hello!
Hirtelen váltáshoz, egy kis pozitív visszacsatolást kel létrehozni, valahogy így.. üdv! proli007
Még kísérleteztem: Ha a pittyenés hossza jó, akkor is nem olyan mintha az elemhez érinteném egy pillanatra (ami jó lenne), hanem egy lecsengés van.
Hello!
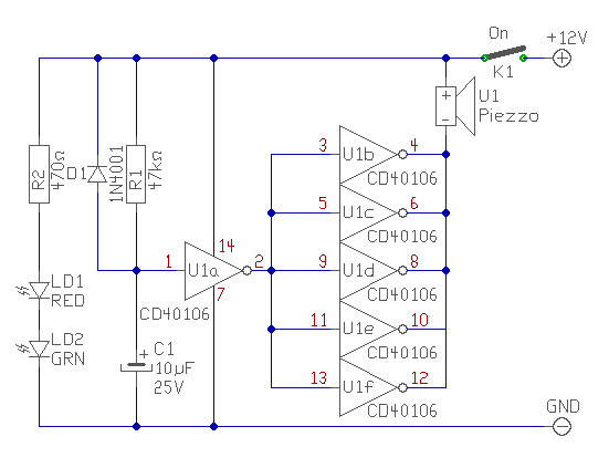
Mivel ilyen kicsi a fogyasztása a "csippanónak", lehet hogy ésszerűbb lett volna egy komparátpros CMOS IC-t alkalmazni. Talán az is meghajtotta volna közvetlenül. Ha ez a változat sem tetszik, megrajzolom. Vagy egy CMOS TLC555, mert ugye a fogyasztást is a minimális szinten kell tartani. üdv! proli007 A hozzászólás módosítva: Okt 9, 2012
Ha megrajzolod, akkor megköszönöm, mert 2-kor megyek am munkahelyemről el vásárolni kondikat monitorba, és azzal együtt terveztem a saját cuccaimat is megvenni.
És ha az egyik nem, akkor már építhetem is a másik megoldást. Köszi.
Hello!
Bocs, most már kettő óra öt van. De jobb későn.. üdv! proli007
Este megépítem és referálok. Azért hoztam 555-öt is ha már ott voltam, hisz ha jól értettem az lenne a következő lehetőség még.
Hali!!
Én kezdő vagyok szeretném megkérdezni, hogy hogyan lehet ~25V váltóáramot előállítani? Válaszát előre is köszönöm! Üdv: Dani
Megfelelő generátorral, vagy 230V-ból transzformátorral.
Hello! Legyen.. üdv! proli007
Köszönöm. Igazán nem kellett volna, de most már az 555-öst építettem meg. És nagyon jól működik. Köszönöm.
Ja. Megépítettem a ledes egyenirányítást is. 14.8 V jött ki a kondival, így beletettem a korlátos 12V-ra.
Működik ez is. Az lenne a kérdésem, hogy a 12V-os 20W-os halogént van esélye leddel helyettesíteni? (A mostani ledes cucc 6500K/126Lumenes. Ez volt a legnagyobb Lumen értékű.) Mert a mostani 8-10x kevesebb fényt ad. Ha igen, akkor az fehér embernek való áron is kapható. Próbáltam a boltban elmagyarázni, de azt mondta ( ha tényleg megértette) hogy 8-9000 Ft lenne.
Egy gyors kérdés. A csipogás hossza mikkel változtatható, mert a film alapján egy picit rövidebbre kell vennem. Köszönöm.
Hello!
Tekintve, hogy a kapcsolás olyan egyszerű, mint a faék, sok eshetőség nincs, sőt előzőekben is ez volt.. Két alkatrész van, az R1 és C1. Az idő kb. T=R1*C1. (Természetesen ohmban és faradban kell beírni, és szekundumban kapod, mielőtt megkérdezed.) üdv! proli007
Sajnálom. Közben én is kisakkoztam, hogy sok lehetőségem nincs. Betettem egy potit R1-re, és összehasonlítási alapon ( a filmmmel) 4., 5. próbára összejött...
A két műfaj nehezen hasonlítható össze. A LED sokkal kisebb szögben sugároz, mint egy izzólámpa.
sziasztok , bocsi a zavarásért és nem is tudom hogy jó helyre írok vagy sem de lenne egy kis nyűgöm a következőre kellene valami megoldás hátha ti tudtok nekem segíteni.
adott egy ac230v-os pumpa kis teljesítményű ennek a vezérlését szeretném megoldani valami fettel , én arra gondoltam hogy az alábbi ábrán láthatóan oldom meg és maga nem a pumpának a frekijével játszok hanem a relét vezérlem meg , ez így szép is meg nem is mert a relé egy ideig bírja és összeég. Valakinek valami megoldás hogy a relét kihagynam belölle? és a pumpának csak simán a 230-voltját szaggatsam meg? Köszönöm. üdv:Joc
Szia!
Ha egy jelfogó összeég, akkor annak az az oka, hogy túlterhelted. Amikor regisztráltál ide, el kellett olvasni a szabályzatot. Gondolom, kihagytad. Ugyanúgy ahogy a jelfogó adatlapját sem olvastad el. Szánj egy kis időt rá, megéri . Több konkrétum ismeretében talán tudunk segíteni. Milyen jelfogót használtál, milyen szivattyú kapcsolására?
Hello!
A "kis teljesítményű" elég tág fogalom. Vagy ha úgy tetszik, nem műszaki paraméter. De Fet helyett, miért nem használsz szilárdtest relét, vagy MOC3041-et, és egy Triac-ot. Az nem megfelelő? Azzal 10ms-onként tudod kapcsolgatni, és galvanikusan is el lesz választva. üdv! proli007
Üdv. mindenkinek.
Még új vagyok itt és eléggé zöldfülű. De mindezek ellenére segítséget szeretnék kérni. Szeretnék építeni egy egyutas, diódás egyenirányítót. Csak nem tudom hogy számolhatnám ki azt hogy milyen és hogy mekkora alkatrészekből építsem meg. Például milyen dióda , puffer kondi . Egy motorkerékpár töltőtekercsét szeretném szabályozni vele. (nem aksi töltéshez) 20 és 100 v közöti váltó áramot. A hozzászólás módosítva: Okt 10, 2012
Sziasztok
Olyan kérdésem lenne hogyha 3 fázisú motornál csak két fázist kap meg akkor mi lesz a reakció a motornál? Okozhat-e hibát a motorban?
A maradék két fázison megnövekvő áram miatt leég. Mint az én kompresszorom motorja.
Helo!
Mit hajtanál meg vele egyenirányítás után? Amúgy szerintem egy 1N4007-es dióda megteszi, feltéve ha 1A belül maradsz. A pufferkondi pedig általában 1000µF Amperenként. De majd kijavítanak ha nem így van A hozzászólás módosítva: Okt 10, 2012
|
Bejelentkezés
Hirdetés |














