Fórum témák
» Több friss téma |
Fórum » Csöves erősítő készítése
Ne feledd betartani a fórum viselkedési szabályait, és a topik megmaradásának feltételeit. [link]
A téma átmenetileg fagyasztva lett, hozzászólni nem tudsz!
A diódát hogyan lehet használni torzítóként ?
Mert én még nem láttam kapcsolási(gitár) rajzot triódával. Hogyan lehet azt vezérelni (rács nélkül) ?
A puding próbája az evés. Eredetileg ez a cső C osztályú (távíró) üzemre készült, ahol a hatásfok a lényeg, a linearitás nem annyira. Esetleg PP -t készíthetsz belőle, és így használható eredményt adhat. Viszont, mivel nagyfrekvenciás cső, valószínűleg gerjedékeny lesz.
Miért kellene vezérelni? Antiparalell diódával kb 4 Vcc -ra lehet korlátozni az amplitúdót, és ráadásul szép "lágyan", nem úgy mint a félvezetős diódáknál, ami vág keményen, mint a beretva.
És akkor annyi anódfeszt kap a cső, amennyi az előtte lévő cső anódellenállásán esik ?
A határoló diódákra csak hangfrekvenciás váltófesz kerül.
Most már engem is nagyon kíváncsivá tettél, hogyan is kéne kinéznie konkrétabban ennek a csöves torzító áramkörnek. Láttam már jónéhány csöves overdrive és fuzz kapcsolást, de ezt a megoldást még nem láttam alkalmazni.
Tudnál valami linket vagy mórickarajzot prezentálni? Előre is köszönöm.
Ügyes legyél, mert lehet hogy szabadalmaztatjuk!
Azt hiszem akkor nem szórakozom vele, jó kesz dínek.
Kösz
Sziasztok! Egy gitárelőfokot építettem, de baromi gerjed, gitár hangját alig hallani, enyhe brumm is hallható. 6n2p csövekkel üzemel. Ha a gaint letekerem, akkor elhalkul, majd megszűnik a gerjedés, feltehetőleg az első trióda gerjed, tone stack is remekül működik
Hol keressem a hibát?
Potikat jól kötötted be ? A vezetékek árnyékoltak a potiknál , bemenetnél ?
Bemenet árnyékolton jön, utána már rövidek a vezetékek, azok már nem. Az első trióda gerjed, de nem értem, hogy miért. Utána már tuti nem.
Cserélted már a csövet benne ?
Nincs túl közel a hálózati trafóhoz az első cső ? Mindjárt mondanak valamit a profik is. Én még kezdő vagyok.
Ha kihúzom a gitárt, megszűnik minden sistergés, gerjedés... Teljesen összezavarodtam
Esetleg egy másik gitárral is érdemes lenne ki próbálni. Lehet , hogy ott van a baj . Vagy a bemenetnél , a csatlakozónál .
A jack volt hibásan bekötve, most nem zúg, nem búg, egy fia brumm sincs, de van még 2 problémám:
-max gain állásban sípol -nincs elég gain, hardrockos a hangzása, pedig ez elvileg egy metálos fej előfoka
Próbáld ki ha a katódhidegitő 470n-kat nagyobbra cseréled mi történik. Akár 10-47mikróval is próbálkozhatsz.
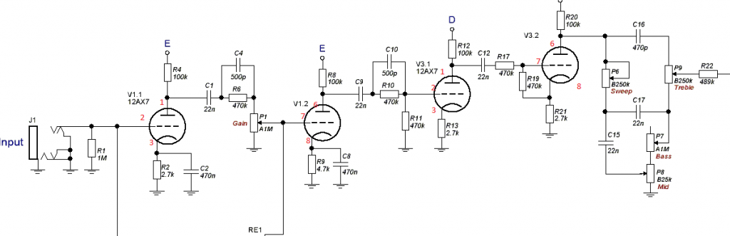
V3,2-nek hogyan van rácselőfesze (a kapcsolási rajz szerint sehogyan, mert a rácslevezető a katódra megy, nem a testre)? Ha a rajz szerint kötötted a rácslevezetőt, akkor hamar telítésbe megy az a trióda...
Azt a rajz szerint készítettem el, azt máshogy kellene megoldani? Másik rajzon is láttam már így(?)
A hozzászólás módosítva: Okt 14, 2012
Szerintem ugyanúgy kellene lennie, mint V3.1-nél...(mutathatnál egy másik rajzot, ahol szintén így van, én még nem láttam máshol?).
ugyan ez a gyártó, csak másik erősítő modellje
Végülis ez egy torzító. Lehet, hogy tényleg nem kell rácselőfesz ott az ECC83-nak (gitáros cuccokban kissé alulképzett vagyok).
az említett részt átalakítottam, mintha egy picit jobb lenne, de még nem az igazi
A katódhidegítő kondi(elkó) melyik fele menjen a földre? + vagy -?
Szia.Természetesen a minusz.
Én is inkább dobszakkörre iratkoztam be, a szüleim meg is tudták helyben várni a végét...
Üdv mindenkinek.
Nemsokára elkezdem az összeszerelését az általam választott kapcsolásnak, de máris akadt egy kis probléma. Nevezetesen az, hogy milyen huzalokat vagy kábeleket használjak. Tömör vagy sodort, átmérő, anyag,szigetelés, stb. (gondolom nem kell mindjárt elsőre ezüst huzalt használni, de találtam ezüstözött rézhuzalt több ezerért, meg találtam ezüst huzalt párszázért, igaz, ékszerboltban.) Hol használjak árnyékoltat, mikor csavarjam össze a két érpárt? Ha párhuzamosan futnak a kábelek, csavarintás nélkül, akkor lesz e valamilyen káros befolyása a végeredményre, vagy legyen kusza, így keresztezik egymást a terek. |
Bejelentkezés
Hirdetés |


Hol keressem a hibát? 
