Fórum témák
» Több friss téma |
Fórum » Nagyfeszültség sorkimenő trafóval
Témaindító: (Felhasználó 1306), idő: Márc 1, 2006
Sziasztok.
Szeretnék csinálni egy kis nagyfeszt. Jókat lehet vele játszani. Van is itthol egy pár sorkimenő. De sajnos nagyon kevés rajzot találtam hozzá a neten. Megköszönném, ha valaki tudna mondani olyan oldalt, vagy tudna mutatni olyan képet, amit meg tudnék csinálni. BC249c tranyóval gondoltam a meghajtását a sorkimenőnek, és egy 555-öst gondoltam a rajzba. De itt elakadtam, mert nem tudom, hogy a sorkimenőnek hová is kell beadni a feszt, hogy a delej kiszaladjon belőle. Van neki 10 lába. Tudna valaki segíteni?
egyszerű megoldás...
Ez jó lenne, de az enyém nem a régifajta feketefehér tv-ből való sorkimenő. Ez már megvan tekergetve, nemigazán lehet hozzányúlni. Van 10 bemente, ezekkel kellene varázsolni. Csakhát nem tudom hova mit kössek. Ilyennel még nem foglalkoztam.
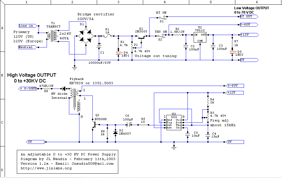
Talán ez, jelölve vannak a kivezetések, bár nem tudom, hogy a különböző tipusuak mennyire egyeznek ilyen téren
Ez lehet jó lesz. Kipróbálom. Kösz.
sziasztok!
én az egyszerű megoldást építettem meg és jól müködött, 12 voltról is ment de utánna valami miatt meghalt a tranzisztor (2N3055).azt olvastam hogy a visszacsatoló tekercs önindukciója miatt nagyobb feszültség lesz a primer részben is. ha tudna valaki mondani valamit hogy mit lehetne ez ellen tenni annak nagyon örülnék.a nagyfeszültségű kimenet közül az egyik az amelyik a tv képcsövére megy(gondolom nem lep meg) a másikat úgy találod meg hogy megméred az összes kimenet közt az ellenállást,az egyik láb akármelyik kivezetéssel kötöd össze szakadást jelez az a másik nagyfesz kimenet.
Pont most szórakoztam ilyennel:
Monitor sorvégtrafó+egy tranyó: PC tápból kibányászva. A trafó primerére rájön a tranzisztor kollektroja mint eredetileg, emmiter a földpontra, tápnak 12v-40v. A bázisra egy 20-150ohm 5W-os ellenálláson rácsatlakozunk egy másik tekercsre ami a trafón volt, ha jól kötjük be akkor pozitív visszacsatolás jön létre és az egész begerjed kb 16kHz-en! a kimeneten 20-30kV jön ki, Aminek van árama! Ez nem szikrázik, EZ ÍVET HÚZ! Ha rányomjuk a két kivezetést egy darab fenyőfára akkor kigyújtja ....Este majd rakok fel rajzot+1-2képet is.
Na itt van a rajz. (scanner híján fényképeztem)
Ha nem mögy akkor a primer (vagy a visszacsatoltó) tekercs kivezetéseit cseréld fel
Üdv
Ha valaki leírná pontosan hogy hogyan lehet egy sorkimenő trafónak a lbelső tekercsit be azonosítani pl a feedbacket megköszönném! sehogy nem akar müködni ez 0 2n3055 -ős kapcsolás valszeg nem jól kötöttem be atrafót Elölre is köszi üdv valteri
Szia!
Itt van egy komplett leírás: [link=http://www.tar.hu/masterfoxx/kbnfg.htm]http://www.tar.hu/masterfoxx/kbnfg.htm[/link] Le is van írva a kivezetések azonosítása is, remélem érthető
köszi
a leírást műxik 50vdc -ről jár s 8-10 cm-es ívet húz kicseréltem a tranyót mj-re A trafót meg hűteni kell mert eléggé melegszik Majdnem beszartam amikor bekapcsoltam először az ív olyat csattant![]()
8-10centi?
AZ JÓ! Én eddig egy monitor trafóval szórakoztam, (ma délután megint). de az is kb 2,5 cm-es ívet húz. Mondjuk csak kb 20V-ról járattam. Amúgy melyik kapcsolást építetted meg?
Én is pont ezt akartam volna megépíteni, csak bc182-es tranyóval. Nem igazán működött. Először kijött rajta 16khz, aztán felugrott odáig, amit már a számitógépem nem mért, aztán meg lement egyenre, és egy szép 1cm- es lángcsóva csapott ki az ic-ből
. Egyébként terhelésnek egy 22ohmos ellenállást használtam, és tápfesznek stabil 12v-ot. A hibát valahol én követtem el, vagy valami más a baj.
Hát igen, kevés oda a bc. Mindenképpen nagy teljesítményű tranyó kell oda!
Én is megépitetem ezt a kapcsolást csak olyan 1-1.5cm-es ívethúz 30v-on http://www.tar.hu/masterfoxx/kbnfg.htm
és mijen az a mj trafó, és miben találok ojat mer énis kiprobálnám.
Ha még érdekel a nagy fesz, akkor ezt rakd össze. Biztos, hogy működik. Ha több infó kell hívj 06302717174 Sőti György
Biztos működik, hasonlót már építettem, de szerintem az a legjobb amikor az egész a saját (trafó + szórt kapacitások) rezonancia frekvenciáján dolgozik akkor adja ki magából a legnagyobb feszültséget, és a beállítással egy picit szórakozni kell, meg sok alkatrész van benne...
Mondjuk az én verziómat ha nagyon megterheled akkor leáll, és újra kell indítani
Helló!
Szeretnék valami nagyfesz trafót beszerezni valahonnan. Nem ismertek valami bontót vagy valami mást ahol be lehet szerezni, mert egy nagyfesz tápot szeretnék csinálni, ha valakinek van valami kapcsolási rajza vagy valamije azt is szívesen venném. A segítséget előre is kösz
Attól függ, mit értesz nagyfesz alatt és mekkora áramot akarsz.
Neontrafóm van, az 2x3kV asszem 60mA (durva!).
Mikrótrafóm van 1000W-os, 230V/2,3kV.
Sziasztok!
Kérdéseim lennének: 1. Ki csinált már ilyet? Nem sorkimenővel! 2. Mitől függ a kimeneti feszültség?(Motortól? Hengerek számától?). Szereztem egy 6 hengeres BMW gyújtótrafót, ez hány V-ot adhat ki? Segítséget köszönöm! Remélem nem kell bezárni a témát.
http://www.google.com/search?sourceid=navclient&ie=UTF-8&
rls=AMSA,AMSA:2006-15,AMSA:en&q=Ignition+Coil+Driver találtam projecteket... nem akarja belinkelni.....
Rajzom már van, sőt meg is építettem!
A kérdésem, hogy hány Hz-en vagy kHz-en tud menni? Vagy ez nem lényeges?
Eredetileg a frekvenciát a motor fordulatszáma határozta meg. Szerintem pár kHz lehetett, abból kiindulva hogy mondjuk 3000-et forgott a motor. Csak nem tudom hogy a gyújtás frekvenciája ehhez képest hogy alakul...
Szerintem kísérletezz a frekvenciával, biztos találsz olyan frekvenciát ahol a legnagyobb szikrát adja
OK!
És köszi a válaszokat!
Még egy kérdésem lenne:
Találtam egy TV panelt, lebontottam a sorkimenőt, és volt benne egy hosszú rúd(mint egy biztosíték de hosszabb), ez mi? Mivel lehet nagyobb szikrát csinálni? Gyújtótrafó vagy sorkimenő? A gyújtótrafó nem csinál semmit eddig! Egy alkalommal, hallottam valami hangot, de szikra nem volt!
Ez a hosszú "izé"
az egy szelén egyenirányító (dióda). Rajta van a feszültség tűrése ha jól tudom. pl. TV-18 az 18kV-osÉn sorkimenőre szavazok... ![]() Én gyújtótrafóval ha jól emlékszek olyan 2-3Hz-es szikrát tudtam létrehozni, az is kb 0.5-1 cm-es volt...
Véletlen nem tudsz a sorkimenőről felrakni képet?
Mert kb 1 hete bontottam én is olyan sorkimenőt amin volt ilyen szelén egyenirányító. Utána építettem vele egy nagyfeszültséggenerátort. Mert ha véletlen ugyanolyan trafónk lenne, akkor tudnék bekötésirajzot adni |
Bejelentkezés
Hirdetés |








....
amikor bekapcsoltam először az ív olyat csattant


az egy szelén egyenirányító (dióda). Rajta van a feszültség tűrése ha jól tudom. pl. TV-18 az 18kV-os




